高明区更合镇(合水)小洞工业区纬十三路以南、经十五路以东网上拍卖出让
佛山市高明区国有建设用地使用权
网上拍卖出让公告
经佛山市人民政府批准,受佛山市自然资源局(以下称委托人)委托,本中心(以下称拍卖人)现采用网上拍卖方式出让以下地块的国有建设用地使用权,现将有关网上拍卖事项公告如下:
一、地块基本情况
本块地其他规划指标和要求按《高明区土地使用规划条件》(佛规明设函〔2024〕0079号)相关规定执行。
二、竞买资格和要求:
(一)土地竞买者须为独立核算的法人公司,除法律、法规另有规定外,均可独立或联合竞买。
(二)参加本宗地网上拍卖活动的必须使用数字证书。
(三)被自然资源管理部门、佛山市中级人民法院列入土地交易黑名单的单位或个人,属于被执行人或被相关征信机构确认为失信人的;属于因用地者自身原因导致土地闲置、尚未处理完毕的土地使用权人不得参加该宗地网上拍卖出让活动。
若发现申请人存在上述违法违规违约行为仍参与竞买,并最终取得土地使用权的,经相关部门核实后,竞得结果无效,拍卖人取消其竞得资格,没收其交纳的竞买保证金。
三、本地块网上拍卖起始价为人民币壹仟伍佰肆拾万零伍仟伍佰元(大写)(CNY15,405,500.00),增价幅度为不低于人民币贰拾万元(大写)(CNY200,000.00)/次,并设有保密底价。
四、本次国有建设用地使用权网上拍卖采用增价方式进行报价,按照价高者得的原则确定竞得人。
本地块竞买保证金为人民币叁佰壹拾万元(大写)(CNY3,100,000.00)。竞买保证金以美元交纳的,则为肆拾肆万美元(大写)(USD440,000.00);竞买保证金以港元交纳的,则为叁佰肆拾壹万港元(大写)(HKD3,410,000.00)。
五、有意参与竞买者可于2024年10月15日后登录网上交易系统下载该地块的《佛山市高明区国有建设用地使用权网上拍卖出让文件》。
申请人应于2024年11月4日9时30分之前登录网上交易系统提交竞买申请,选择银行,获得随机保证金账号,并向此指定账号一次性足额交纳竞买保证金。竞买保证金须于2024年11月4日9时30分之前到达本中心指定账户后(请自行留意银行办公时间),申请人方获得竞买权限。申请人必须以自己的名义交纳保证金,不得由他人代交。以美元或港元交纳竞买保证金的,竞买申请人应详尽了解国家关于外资及外汇管理的相关规定。
六、该宗地的公告期自2024年10月15日至2024年11月4日止,网上拍卖时间从2024年11月5日10:00开始。
七、上述时间均以网上交易系统的服务器时间为准。具体的竞价规则见该地块的交易文件。
八、需要到拍卖地块现场踏勘的竞买人请与拍卖人联系。
九、本次网上拍卖仅接受网上竞买申请和竞买报价,不接受书面、邮寄、电子邮件、电话、传真、口头等其他形式的申请。
十、自本次公告起至网上拍卖截止期间,如有关于本地块网上拍卖文件的修改、澄清、说明等将通过网上交易系统、广东省公共资源交易平台网站发布,请有意参与竞买者密切留意。其它未尽事宜,详见该地块的交易文件。
十一、联系方式
(一)佛山市国有建设用地使用权和矿业权网上交易系统地块信息查看页面和竞买人登录页面:https://jy.ggzy.foshan.gov.cn/TPBidder/login.aspx
(二)联系人及联系电话:
1.网上拍卖业务咨询:陈先生、周先生(0757—88620826)
2.系统使用及技术咨询: (0757—83990765)
地址:佛山市高明区荷城街道百灵路88号

-
佛山水都饮料食品产业园产城融合旧城区改造项目-旧漫江墟片区标段一施工招标公告
-
佛山水都饮料食品产业园产城融合旧城区改造项目-旧漫江墟片区标段一施工招标公告
-
佛山市临空经济区普通高中基础设施建设项目施工总承包招标公告
-
佛山国家高新区云东海医药健康产业园基础设施及配套项目(四期)(不含134.5亩工业用地项目)全过程造价咨询招标公告
-
佛山三龙湾科技城核心区城中村改造项目一期——佛山新城古村带城中村改造项目(大墩村细海片区)施工招标公告
-
佛山国家高新区云东海生物港污水处理厂(首期)建筑及常规机电工程、场外配套管道工程施工总承包招标公告
-
顺德区妇幼保健院马冈院区周边配套道路勘察设计招标公告
-
南海九江镇梅圳梅东一连片鱼塘项目
-
佛北战新区(白坭)聚龙湾产业园--园区服务中心智能化工程施工招标公告
-
佛山市顺德区北滘医院改扩建工程——外电建设工程施工(二次)招标公告
经佛山市顺德区人民政府批准,受佛山市自然资源局顺德分局委托,本中心现采用网上挂牌出让以下地块的国有建设用地使用权,现将有关网上挂牌事项公告如下:
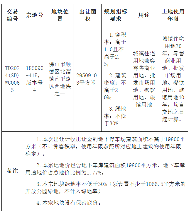
一、地块基本情况
该地块其他规划设计条件具体见该地块的交易文件中所附的顺规条件(2024)0175号《佛山市顺德区建设用地规划条件》。
二、竞买资格和要求:
(一)中华人民共和国境内外的法人和其他组织,除法律、法规另有规定外,均可单独或联合竞买该地块。
(二)申请人存在下列违法违规违约行为的,在结案和问题查处整改到位前,申请人及其控股股东不得参与本地块挂牌竞买活动:
1.存在伪造公文骗取用地和非法倒卖土地等犯罪行为的;
2.存在非法转让土地使用权等违法行为的;
3.因用地者自身原因导致土地闲置、尚未处理完毕的土地使用权人;
4.被佛山市中级人民法院列入《启动执行联动机制决定书》和《协助执行通知书》内的失信被执行人;
5.列入顺德区违法建设失信联合惩戒管理的对象;
6.列入重大欠薪失信联合惩戒管理的对象。
7.法律法规规定的其他情形。
三、本次国有建设用地使用权网上挂牌采用增价方式进行报价,按照价高者得的原则确定竞得人。
四、该宗地网上挂牌起始价为人民币:贰亿玖仟伍佰零玖万元整(大写)(¥ 295090000.00),另设保密底价,增价幅度为人民币:叁佰万元整(大写)(¥ 3000000.00)/次;竞买保证金为人民币:伍仟玖佰零贰万元整(大写)(¥ 59020000.00)。
五、有意参与竞买者可于 2024年10月15日后登录网上交易系统下载TD2024(SD)WG0065地块的《佛山市顺德区国有建设用地使用权网上挂牌出让文件》。
申请人应于2024 年11月12日9时之前登录网上交易系统提交竞买申请,选择银行,获得随机保证金账号,并向此指定账号一次性足额交纳竞买保证金。竞买保证金须于2024 年11月12日9时之前到达本中心指定账户后(提示:竞买人须充分了解银行划转账的流程和时限,须跨省跨行支付的建议尽早缴纳竞买保证金),申请人方获得竞买权限。申请人必须以自己的名义交纳保证金,不得由他人代交,且保证金必须以人民币支付。
六、该宗地的公告期自 2024年10月15日至 2024年11月3日止;网上报价期限为 2024年11月4日 8 时 30 分至 2024 年11月14日10时止。
七、上述时间均以网上交易系统的服务器时间为准。具体的竞价规则见该地块的交易文件。
八、本宗地挂牌出让公告要求参与公开交易出让的购地资金必须为竞买人的自有资金,不得为银行贷款、债券融资、信托资金、资管计划配资、保险资金、股东借款等。挂牌交易结束后7个工作日内,竟得人须提供竞买资金承诺书一式两份给挂牌人。经核查竞得人资金来源与申报不符或违反规定的,取消竞得资格,已缴纳的竞买保证金不予退还;已签订出让合同的,经批准收回土地使用权,所交纳的定金不予退还。同时,将竞得人列入佛山市土地市场诚信系统黑名单,一年内不得参加佛山市土地市场公开竞买。
九、需要到挂牌地块现场踏勘的竞买人请与佛山市顺德区公共资源交易中心联系。
十、本次网上挂牌仅接受网上竞买申请和竞买报价,不接受书面、邮寄、电子邮件、电话、传真、口头等其他形式的申请。
十一、自本次公告起至网上挂牌截止期间,如有关于本地块网上挂牌文件的修改、澄清、说明等将通过网上交易系统、佛山市顺德区公共资源交易中心网站发布,请有意参与竞买者密切留意。其它未尽事宜,详见该地块的交易文件。
十二、联系方式
(一)有意参与竞买者可登录佛山市国有建设用地使用权和矿业权网上交易系统(下称“网上交易系统”,网址:http://jy.ggzy.foshan.gov.cn:3680/TPBank/newweb/framehtml/onlineTradex/index.html)或佛山市顺德区公共资源交易中心网站(网址:http://www.shunde.gov.cn/ggzy/)下载本网上挂牌文件。
(二)联系人及联系电话
中心地址:佛山市顺德区大良街道新城区观绿路4号恒实置业广场1号楼裙楼
联系电话:0757-22837810(梁先生)、22837820(陈小姐)
系统使用咨询电话:0757-83990765(龚工)

微信
新浪微博
QQ空间
QQ好友
豆瓣
Facebook
Twitter
