广州中医药大学顺德医院建设项目(易地新建) 二期医疗专项(磁屏蔽及射线防护)(第二次)招标公告
时间:2024-10-20 人气:1556 来源:佛山市公共资源交易信息化综合平台 作者:
概述:本招标项目 广州中医药大学顺德医院建设项目(易地新建) 二期 的招标范围、招标方式、招标组织形式已由 佛山市顺德区政务服务和数据管理局 以 / 核准(适用于需要履行审批......
(声明: 网站所收集的部分公开资料来源于互联网,转载的目的在于传递更多信息及用于网络分享,并不代表本站赞同其观点和对其真实性负责,也不构成任何其他建议。本站部分作品是由网友自主投稿和发布、编辑整理上传,对此类作品本站仅提供交流平台,不为其版权负责。如果您发现网站上有侵犯您的知识产权的作品,请与我们取得联系,我们会及时修改或删除。 )
下一条:
要降温了!新一股冷空气将来!
广东省气象台预计,新的一股弱冷空气将于22-24日影响我省,各地气温将再下降2~4℃。据佛山市气象台预报,23日至25日,佛山气温将降至最低20℃,期间最高气温降至30℃以下,大家记得及时添衣。

分享
微信
新浪微博
QQ空间
QQ好友
豆瓣
Facebook
Twitter
取消
资讯
招标
招聘
租售
美食
房产
展会
广佛
企业
积金
社保
户口
教育
特色
旅游
酒店
医疗
交通
办证
书院
代运营
风水
车辆
图片
移民
产业
综合体
市场
网红
画展
佛山将出台支持“商转公”政策 贷100万30年期省近14万利息
佛山市住房公积金管理中心日前透露:将出台支持“商转公”的政策,即指佛山有尚未结清的住房商业贷款,在征得商业银行同意的情况下...[阅读全文]
2024-10-20 08:26:27 人气:1550
佛山储备粮可满足全市人口七个半月需求
佛山在全面完成省下达地方储备粮任务的基础上,在“十四五”期间逐步增加政府粮食储备规模。截至2024年9月底,全市储备粮可满足全市人口七个半月的需求量...[阅读全文]
2024-10-20 08:21:01 人气:1872
佛山启动全国粮食安全宣传周系列活动
所在周是我国粮食安全宣传周。为更好向全社会宣传粮食安全,佛山市发展和改革局会同市区相关部门...[阅读全文]
2024-10-20 08:18:46 人气:1332
佛山23项目荣获2023年度省科技奖
全省科技大会在广州召开,会上颁发了2023年度广东省科学技术奖。佛山市2023年度获奖项目质量、数量取得双丰收...[阅读全文]
2024-10-20 08:14:02 人气:2293
南海西樵山山地越野跑开跑!报名即将截止→
“活力南禅荔·跑进四万年”2024西樵山山地越野跑活动是西樵山景区发布免门票入园措施公告后,首场面向社会广泛接受报名的全民体育健身活动...[阅读全文]
2024-10-18 12:40:35 人气:2819
高明加力支持消费品以旧换新政策
对个人向参与活动的高明区家电销售企业购买2级及以上能效或水效标准的冰箱(含冰柜)、洗衣机(含洗烘一体机)、电视、空调(含中央空调)...[阅读全文]
2024-10-18 10:12:41 人气:2743
10月上半月“蚊子地图”公布!注意防蚊灭蚊!
登革热是经伊蚊叮咬传播的一种急性传染病,主要通过“病人→伊蚊→健康人”的途径传播。控制媒介白纹伊蚊、预防蚊虫叮咬是预防登革热的最佳方式。...[阅读全文]
2024-10-18 09:19:24 人气:2570
高明三大机遇当前,更合勇立潮头!
当前,高明正面临珠三角枢纽(广州新)机场建设、“百千万工程”、佛山“西进计划”三大机遇,空间广阔、潜力无限...[阅读全文]
2024-10-17 15:36:30 人气:2745
三山半马配速员、急救跑者招募!免费住宿!
马拉松运动中的配速员(Pacer),俗称“兔子”,他们跑马经验丰富,控制速度节奏能力强,在比赛中担任配速任务,除了自己完赛...[阅读全文]
2024-10-17 15:26:40 人气:2853
广东·遂溪:以“百岁节”为媒,绘就文旅融合新画卷
随着广东·遂溪“九九重阳百岁节”暨2024年遂溪国际长寿养生基地康养品牌推介活动开幕式的成功举办,遂溪将“遂溪长寿康养品牌”再次唱响。...[阅读全文]
2024-10-17 14:52:59 人气:2519
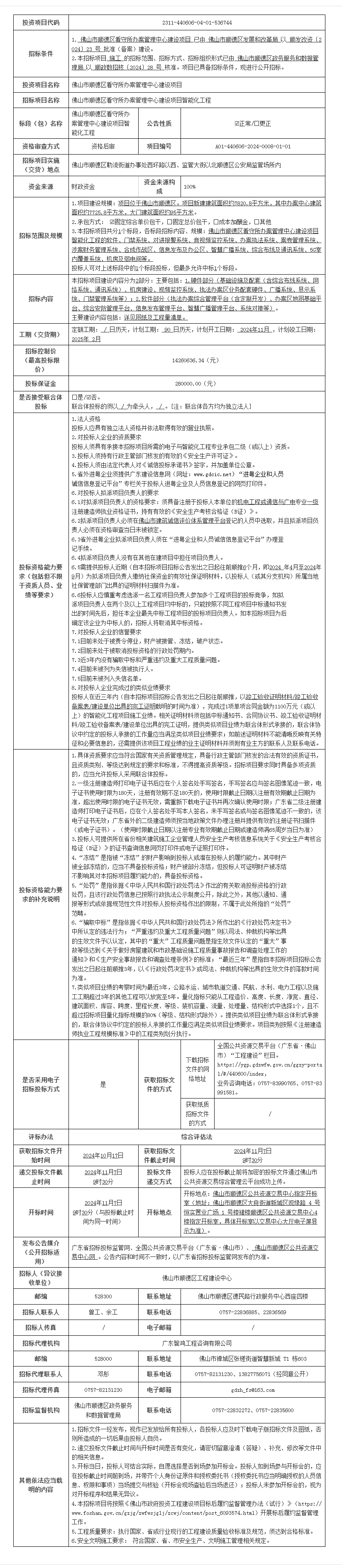
顺德区看守所办案管理中心建设项目智能化工程招标公告
本招标项目 施工 的招标范围、招标方式、招标组织形式已由 佛山市顺德区政务服务和数据管理局 以 顺政数招核〔2024〕28 号 核准。项目已具备招标条件,现进行公开招标...[阅读全文]
2024-10-20 08:36:11 人气:1481
厌氧沼渣污泥收运处置服务(三次)采购公告
厌氧沼渣污泥收运处置服务(三次)招标项目的潜在投标人应到佛山市公共资源交易信息化综合平台获取招标文件,并于2024年11月6日 09时30分(北京时间)前递交投标文件...[阅读全文]
2024-10-20 08:33:21 人气:1782
三水区南山镇六和村委会S118省道南侧、六和环山沟北侧地块网上拍卖出让
经佛山市人民政府批准,受佛山市自然资源局三水分局委托,本中心将对下列地块的国有建设用地使用权进行网上拍卖出让...[阅读全文]
2024-10-19 09:04:55 人气:1814
佛山市中医院采购液氧和其他医用气体招标公告
采购液氧和其他医用气体招标项目的潜在投标人应在广东省政府采购网https://gdgpo.czt.gd.gov.cn/获取招标文件...[阅读全文]
2024-10-19 08:56:41 人气:5486
南海丹灶派出所饭堂2024年10月-2027年9月食材配送项目招标公告
丹灶派出所饭堂2024年10月-2027年9月食材配送项目招标项目的潜在投标人应在广东省政府采购网https://gdgpo.czt.gd.gov.cn/获取招标文件...[阅读全文]
2024-10-19 08:54:58 人气:1690
佛山市第一人民医院医用磁共振成像系统保修招标公告
医用磁共振成像系统保修招标项目的潜在投标人应在广东省政府采购网https://gdgpo.czt.gd.gov.cn/获取招标文件,并于 2024年11月07日 09时30分 (北京时间)前递交投标文件...[阅读全文]
2024-10-19 08:50:45 人气:1679
禅城桂澜路东侧、魁奇路北侧地块项目监理招标公告
本招标项目桂澜路东侧、魁奇路北侧地块项目的招标范围、招标方式、招标组织形式已由/以/核准(适用于需要履行审批、核准手续的项目)...[阅读全文]
2024-10-19 08:45:27 人气:1853
顺德容桂街道桥下空间改造工程(一期)(施工)招标公告
本招标项目 容桂街道桥下空间改造工程(一期)(施工) 的招标范围、招标方式、招标组织形式已由 佛山市顺德区政务服务和数据管理局 以 顺政数招核(容桂)〔2024〕7号...[阅读全文]
2024-10-19 08:44:27 人气:1744
2024-2025年南海桂城排水闸大修加固工程--7宗招标公告
本招标项目2024-2025年桂城排水闸大修加固工程--7宗的招标范围、招标方式、招标组织形式已由佛山市南海区发展和改革局以南发改资桂字投审...[阅读全文]
2024-10-18 13:09:54 人气:1706
广州中医药大学顺德医院建设项目(易地新建) 二期变配电及外电工程招标公告
本招标项目 广州中医药大学顺德医院建设项目(易地新建) 二期 的招标范围、招标方式、招标组织形式已由 佛山市顺德区政务服务和数据管理局...[阅读全文]
2024-10-18 13:08:49 人气:1446
三水区云东海学校招聘临聘教师2名
招聘对象为普通高等院校2024年应届毕业生(非在职)和社会上具有国家承认学历的大学本科以上毕业人员。所有考生须于报名首日前取得相应毕业证书...[阅读全文]
2024-10-18 08:56:54 人气:2512
顺德区伦教中学招聘教师多名
1.职业道德:热爱教育事业,为人师表,乐于奉献,专业功底厚、有团队合作精神;2.大学本科或以上学历,所学专业与招聘岗位专业对口...[阅读全文]
2024-10-18 08:54:13 人气:2556
南海区丹灶镇仙湖幼儿园招聘教师多名
1.学前教育或教育学相关专业,大专及以上学历,持有教师资格证;2.热爱幼教事业,具有良好的职业道德;...[阅读全文]
2024-10-18 08:44:42 人气:2360
南海里水人才夜市本周五开场!400个岗位!
“就业服务不打烊 职在南海人才夜”2024南海人才夜市首场——里水专场将在10月18日晚举行,搭建起人才与城市“双向奔赴”的桥梁,让年轻人像逛夜市一样找工作...[阅读全文]
2024-10-17 15:22:31 人气:2421
广东西南投资控股有限公司下属幼儿园教职员工招聘公告
广东西南投资控股有限公司(以下简称“西控公司”)下属佛山市三水区时代南湾幼儿园因工作需要,现面向社会公开招聘教职员工2名,有关事项如下:...[阅读全文]
2024-10-17 15:19:54 人气:2440
南海区教育系统2025-2026学年面向毕业生公开招聘事业编制教师
本场招聘在广州设点,共招聘编制教师312人,岗位详见《广东省佛山市南海区教育系统2025-2026学年面向毕业生招聘教师岗位表(第一场)》...[阅读全文]
2024-10-17 14:40:17 人气:2392
公务员编制!招录255人!报名→
据国家公务员局发布的《中央机关及其直属机构2025年度考试录用公务员公告》,考生可于10月15日8:00至10月24日18:00期间登录...[阅读全文]
2024-10-17 10:45:09 人气:1492
岗位上新,部分有编!高明这些单位招人啦!
佛山市云勇林场办公室工作人员1名,佛山市高明区计划生育服务站从事妇科门诊工作医生1名,佛山市高明区第一中学实验学校从事初中地理教学工作老师1名...[阅读全文]
2024-10-14 10:17:54 人气:2035
有编制,大平台,出名师!顺德均安公开招聘教师预公告!
普通高等教育取得本科以上学历及学士以上学位的2025届应届毕业生(即2024年9月1日至2025年8月31日期间毕业的应届毕业生)。博士研究生(非在职)...[阅读全文]
2024-10-14 10:13:13 人气:2300
正在招募!第二批“容桂好物推荐官”报名火热进行中→
为物色储备优秀自媒体人才,借助发掘身边好物,积极参与容桂本土产品、特色产业、公有物业、城市形象等相关宣传推广...[阅读全文]
2024-10-13 11:10:21 人气:2132
顺德陈村新城南片区多宗“笋盘”招商!
新城南片区位于陈村镇中部核心地段,重点打造中央商务区;紧靠佛陈路,接驳海华大桥,周边有广州地铁7号线,约10分钟到达广州南站...[阅读全文]
2024-10-18 10:37:29 人气:2509
佛山市祖庙资产投资管理有限公司2024﹣第9期招租信息
有意竞租者,必须在2024年10月8日17时00分(受理时间为上午8:30至11:45,下午2:30至5:00,节假日除外)前到佛山市祖庙资产投资管理有限公司办理登记手续...[阅读全文]
2024-09-28 10:29:27 人气:5782
高明明城镇光明片蛇要十字路办公室(原光明信用社)出租-招标公告
佛山市高明区明城民诚置业有限公司(以下简称“招标人”)拟将明城镇光明片蛇要十字路办公室(原光明信用社)出租进行公开竞价出让招标...[阅读全文]
2024-09-24 10:00:38 人气:6674
三水乐平镇广府文化嘉年华集市摊位,等你来开摊!
除了国潮市集,现场更有汉服巡游、非遗演绎、艺术展览、古村探秘打卡等系列活动,助力黄金周现场人流!...[阅读全文]
2024-09-22 10:25:49 人气:6489
佛山市三水区南山镇国有农用土地发包公告
为充分盘活南山镇的公有资产及满足社会租赁需求,现我司定于2024年9月29日(星期日)10:00在佛山市三水区南山公有资产投资管理有限公司开标室...[阅读全文]
2024-09-21 10:25:25 人气:6787
佛山市三水区南山镇公有资产(公房)竞租公告
为充分盘活南山镇的公有资产及满足社会租赁需求,现我司定于2024年9月29日(星期日)9:00在佛山市三水区南山公有资产投资管理有限公司会议室...[阅读全文]
2024-09-21 09:52:50 人气:6769
佛山市公安局交警支队涉案车辆保管场地租赁(2024-2027)
佛山市公安局交警支队涉案车辆保管场地租赁(2024-2027)采购项目的潜在供应商应在从广东省政府采购网(https://gdgpo.czt.gd.gov.cn/)上的政府采购供应商入口进行免费注册后...[阅读全文]
2024-09-20 09:20:06 人气:6330
佛山市顺德区大良红英路怡景楼68-70号商铺出租项目
广东托信项目管理有限公司(以下简称:交易代理机构)受佛山市顺德区飞鹅永久墓园管理处(以下简称:出租方)委托采用网上竞价方式...[阅读全文]
2024-09-17 09:02:10 人气:3341
佛山市顺德区大良东乐路111号商铺出租项目
广东托信项目管理有限公司(以下简称:交易代理机构)受佛山市顺德区飞鹅永久墓园管理处(以下简称:出租方)委托采用网上竞价方式...[阅读全文]
2024-09-17 09:00:02 人气:2941
南海西樵太平墟8座物业招商!租金低至6元/㎡起!
太平墟8座物业招商:围绕文创、艺术、民宿、餐饮等!租金低至6元/㎡起!2024年10月至12月签约进驻的首年免租,第二、三年半价租金...[阅读全文]
2024-09-14 11:11:52 人气:2698
顺德5家餐厅上榜“2024年南部人气餐厅”!
9月5日,匠心营造·凤凰网美食盛典暨2024金梧桐中国餐厅指南南部人气餐厅颁奖晚宴于合肥君悦酒店举办,为206间餐厅颁发南部人气餐厅奖项...[阅读全文]
2024-09-08 10:27:11 人气:72941
顺德鱼皮角、干蒸、地道肠有团体标准了!
近日,由佛山市顺德区津津食品有限公司牵头,顺德职业技术学院、广东产品质量监督检验研究院、广东省农业科学院蚕业与农产品加工所...[阅读全文]
2024-08-15 11:19:34 人气:22322
2024顺德鱼生节有新动作!风味“八阵图”亮相!
2024顺德鱼生节新闻发布会在顺德区容桂街道龙悦湾酒家举行。来自政府、各镇街餐饮协会及企业代表近百人参与...[阅读全文]
2024-07-17 09:15:59 人气:25943
佛山河鲜地图上新 → 出发!
三水因为地处三江交汇处,得天独厚的地理环境使这里的河鲜凭借“鲜嫩爽滑”闯出一片天。嘉鱼、龙脷鱼、三黎鱼等不少特色鱼虾为三水所独有...[阅读全文]
2024-07-15 10:46:51 人气:29612
三水云东海推出“广府菜三水荷花宴”团体标准
三水区云东海街道办事处举办了“放心消费美食集聚区双承诺单位”颁牌仪式暨“广府菜三水荷花宴”团体标准推广会。当天,云东海街道向10家餐饮店颁发“放心消费美食集聚区双承诺单位”牌匾...[阅读全文]
2024-06-16 09:03:27 人气:10569
美狮美高梅“蜀道”再度荣获米其林一星荣誉 正宗成都四川菜匠艺 勇获业界权威认可
【2024年3月14日,澳门】美高梅欣然宣布,旗下位于美狮美高梅内的餐厅“蜀道”在最新公布的《香港澳门米其林指南2024》中,再度获评为米其林一星餐厅...[阅读全文]
2024-03-14 21:05:58 人气:27469
佛山柱侯酱:一道美食背后的传奇故事
柱侯酱是佛山地区的特产之一,其名字来源于创始人梁柱侯。在清朝嘉庆年间,梁柱侯最初在佛山祖庙摆摊卖牛杂,因其发明了柱候酱...[阅读全文]
2024-02-02 15:47:47 人气:13383
石湾鱼腐:金黄鲜嫩,香滑可口
石湾鱼腐是一道源自中国广东省佛山市石湾镇的传统名菜,其历史悠久,口感独特,被誉为“岭南第一锅”...[阅读全文]
2024-02-02 15:46:11 人气:14275
岭南蒸水饺:皮薄馅嫩,鲜香可口
岭南蒸水饺是一道色香味俱佳的传统小吃,以其皮薄馅嫩、鲜香可口而著名。岭南蒸水饺的馅料通常包括猪肉、韭菜...[阅读全文]
2024-02-02 15:45:18 人气:17058
佛山沙口笋:美味与健康的完美结合
佛山沙口笋是广东省著名的特产,以其独特的口感和品质而受到广泛欢迎。沙口笋的产地位于佛山市内的东平河和汾江河交界处,这里土壤肥沃...[阅读全文]
2024-02-02 15:44:00 人气:11821
房地产政策“组合拳”来了
,国务院新闻办公室举行新闻发布会,住房城乡建设部部长倪虹和财政部、自然资源部、中国人民银行、国家金融监督管理总局负责人介绍促进房地产市场平稳健康发展有关情况...[阅读全文]
2024-10-18 09:12:31 人气:11038
南海公共租赁住房目前正火热招租中
禾仰广场位于桂城街道长江路13号,属于三山片区,交通和生活配套成熟,周边毗邻国际创智园、三山科技创意产业中心...[阅读全文]
2024-10-14 14:39:27 人气:7988
三水楼市国庆黄金周热了!5天成交188套,同比增长318%!
三水房地产市场呈现出一片热火朝天的景象。连日来,市民看房、购房热情持续高涨,多个楼盘到访量、成交量明显增加...[阅读全文]
2024-10-08 09:14:54 人气:7118
品质家园:佛山市顺德区景泰花园
景泰花园小区环境优美,绿化覆盖率高。小区内种植了各种花卉树木,四季景色各异,营造出宁静而舒适的居住氛围。精心设计的园林景观...[阅读全文]
2024-10-06 10:09:41 人气:11887
绿色宜居典范:佛山市顺德区嘉信绿景花园
嘉信绿景花园周边配套设施丰富多样。教育资源优质且齐全,从幼儿园到中小学,都在步行可达的距离内,为孩子提供了良好的教育环境...[阅读全文]
2024-10-06 10:06:53 人气:12174
智慧之居:佛山市顺德区智富园小区
智富园小区周边配套设施日渐完善。在教育方面,有多所优质的学校分布在附近,为孩子提供了从幼儿园到中学的优质教育资源...[阅读全文]
2024-10-06 10:04:10 人气:6983
温馨家园:佛山市顺德区昌教小区
昌教小区地理位置优越,周边交通网络发达。多条公交线路经过,方便居民出行,无论是前往市中心购物娱乐,还是去往其他区域工作学习...[阅读全文]
2024-10-06 10:01:53 人气:11247
品质卓越:佛山市顺德区万科金域学府
小区周边有多所优质学校环绕,涵盖了从幼儿园到中小学的各个阶段,为孩子提供了优质且便捷的教育选择,浓厚的学术氛围让孩子从小就能受到良好的熏陶...[阅读全文]
2024-10-06 09:58:32 人气:8284
禅城楼盘人气旺 !国庆假期三天营收超1.2亿!
国庆期间,禅城不少楼市开始加速推出优惠活动,吸引了不少市民前往各个楼盘看房购房,售楼部呈现出一片热火朝天的景象...[阅读全文]
2024-10-05 16:00:24 人气:5997
温馨家园:佛山市顺德区顺宝花园
顺宝花园小区占地面积较大,规划合理,绿化覆盖率高。小区内绿树成荫,草坪如茵,还有各种花卉点缀其中,四季景色宜人,营造出宁静舒适的居住环境...[阅读全文]
2024-10-02 08:02:54 人气:5127
第41届佛山陶博会10月18日开幕
第41届佛山陶博会10月18日开幕。本届陶博会以“绽放”为主题,中国陶瓷城、佛山中国陶瓷卫浴总部、佛山国际会议展览中心三大展馆设有13个主题展区...[阅读全文]
2024-10-20 08:23:19 人气:8866
中国氢能产业大会即将开幕!
西樵十分好玩,邀您登西樵山、访桑园围、渡平沙岛、游南海湾、寻岭南味、品广府菜、会黄飞鸿、赏千古情、钻研学游、逛艺术节...[阅读全文]
2024-10-18 09:53:41 人气:9012
第136届广交会即将开幕!佛山参展亮点提前看→
本次广交会,佛山市共有726家企业参展,展位数达到1896个,位居全省第三,参展企业数创历史新高。其中,品牌展位635个,一般性展位1261个...[阅读全文]
2024-10-15 08:49:17 人气:8428
顺德食材城与顺德预制菜产业展览馆双馆开业!
顺德食材城与顺德预制菜产业展览馆双馆开业,标志着顺德区在食品产业领域迈出了重要一步,展示了其在预制菜产业链中的雄厚实力和发展潜力...[阅读全文]
2024-10-04 09:07:18 人气:9531
四大看点解锁第八届陶瓷创意周
禅城区金秋季重点活动新闻发布会在中国陶瓷城召开。会上,石湾镇街道正式发布2024第八届中国陶瓷创意周(以下部分简称:创意周...[阅读全文]
2024-09-28 02:25:41 人气:10864
大国重器引领潮流新体验!军事科技嘉年华全国巡展(佛山站)启幕在即!
“固国强军 空天逐梦”军事科技嘉年华全国巡展(佛山站)暨2024航空航天展(简称“2024佛山军事航天展”)将于2024年9月14日-10月7日在佛山潭洲国际会展中心举办...[阅读全文]
2024-08-22 10:06:55 人气:16861
全区域 全产业链”!第 46 届龙家具展和第 36 届亚洲国际家具材料博览会,家具人的超级盛宴!
备受业界瞩目的第 46 届国际龙家具展览会隆重开幕。诸如全球唯一全区域、全产业链、最具特色及顺德家具品牌共造、宇宙最强家具小镇之类...[阅读全文]
2024-08-20 10:34:54 人气:16592
全球家具看顺德!2024 年家具行业大事件,龙家展携全新 IP 来袭!
第46届国际龙家具展览会和第36届亚洲国际家具材料博览会将于2024年8月19日至22日举行,再度聚焦全球家具行业的目光.........[阅读全文]
2024-08-12 14:48:57 人气:21052
高明改革开放43周年展览,一场跨越43年的时空穿梭
高明改革开放43周年展览正式向公众开放。展览位于高明区档案馆一楼,全面生动地展现了高明从1981年恢复建制至今的奋斗历程和骄人成就...[阅读全文]
2024-08-05 09:36:47 人气:18387
广东金融高新区连续13年亮相“金交会”
第十三届中国(广州)国际金融交易·博览会(下称“金交会”)在广州举行,作为广东金融强省战略基础平台、广东唯一的省级金融后台基地...[阅读全文]
2024-06-26 18:57:13 人气:22101
国考明起报名!计划招录3.97万人,报考须知→
考生可于10月15日8:00至10月24日18:00期间登录“中央机关及其直属机构2025年度考试录用公务员专题网站”进行网上报名,公共科目笔试将于12月1日在全国各直辖市...[阅读全文]
2024-10-14 14:29:17 人气:4879
全球最大单体机场T3航站楼新进展!进度超70%,年底通水通电!
T3航站楼采用独具地域特色的“花开广州·羊城花冠”建筑造型,航站楼屋面由8片“花瓣”构成,让旅客在空中就能提前领略花城的建筑之美...[阅读全文]
2024-10-14 14:16:51 人气:4652
广州地铁提醒:明天起,部分地方有交通管制!
八号线工作日最大上线43列车,工作日超高峰增加1列车上线,中峰则增加4列,而周六日中、高峰也将分别增加4、8列车,最大上线列车达35列...[阅读全文]
2024-10-14 14:00:20 人气:5490
广州这一片区打造山水生态城区典范!要更靓了!
风云岭片区位于从化区中心城区街口街,东至旺城大道、西至风云岭、南至文化公园、北至新开村,规划总用地面积193.6公顷...[阅读全文]
2024-10-14 13:44:37 人气:4020
下月起施行!广州中小学校可禁止学生带手机!
这是全国首部促进中小学生心理健康地方性法规,设定7章35条,共有76款,明确了政府、学校、家庭、社会等各方主体的责任,以立法形式在全国率先回应了中小学生心理问题...[阅读全文]
2024-10-12 14:25:44 人气:3695
房贷利率调整一个月能省多少?财政部等重磅官宣利好楼市、就业→
一早,中国工商银行、中国农业银行、中国银行、中国建设银行等多家银行陆续发布公告,10月25日起,将对存量个人房贷利率进行批量调整...[阅读全文]
2024-10-12 14:22:10 人气:4860
离佛山超近!广州将新建43公顷超级乐园
近日,《番禺区汉溪大道北侧储备地块(BA0901规划管理单元)控制性详细规划》在第四届广州市规划委员会地区规划专业委员会第二十二次会议上获得通过...[阅读全文]
2024-10-09 10:09:44 人气:4061
预计明年开业!广州新地标亮灯了!
广场融合金融城“方城、曲苑、翠岛、玉带”空间格局,以晶莹的玉帛造型,诠释鱼与玉的灵动关系,取名“锦鲤馔玉”,传承岭南文化精粹...[阅读全文]
2024-10-09 09:32:21 人气:2489
“山陀儿”登陆!未来广州4次冷空气要来!
今年第18号台风“山陀儿”已于10月3日13时前后以台风级在台湾高雄市林园区沿海登陆,登陆时中心附近最大风力13级(38米/秒),中心最低气压965百帕...[阅读全文]
2024-10-04 08:52:11 人气:3520
国庆假期广州将推出两千余场文旅活动 再出实招提振消费
广州召开2024年国庆假期专题新闻发布会,市文化广电旅游局、市公安局、市商务局、市市场监管局、市气象局的相关负责同志介绍广州市2024年国庆假期文旅...[阅读全文]
2024-09-28 09:30:52 人气:4087
全球“抢单”!26家龙江企业亮相广交会!
备受瞩目的第136届中国进出口商品交易会(广交会)在广州拉开帷幕,活动将持续到11月4日。本届广交会,顺德参展企业319家,展位数870个...[阅读全文]
2024-10-18 09:51:45 人气:4351
格力电器首条预制菜全流程自动化生产线将于10月底投产
在集元水产的新项目现场,灰色厂房拔地而起。沿着参观通道,走进“透明”工厂,透过大型的玻璃窗,一个个生产车间尽收眼底,工人们身穿无菌衣...[阅读全文]
2024-10-17 14:28:39 人气:4558
规上工业总产值突破3万亿,佛山怎么做到的?
艰苦奋斗七十五载佛山从一穷二白起步;成长为全国重要的制造基地;31个制造业大类应有尽有;“有家就有佛山造”享誉全球...[阅读全文]
2024-10-17 13:45:15 人气:3892
广交会,“高明制造”闪亮登场!
第136届中国进出口商品交易会在广州开幕,本届广交会以“服务高质量发展,推进高水平开放”为主题,高明39家参展企业诚意上“新”,带来不少新产品...[阅读全文]
2024-10-17 10:05:00 人气:3359
235家次南企出征第136届广交会,企业数及展位数均创历史新高
136届广交会于10月15日至11月4日举行,据南海区经济促进局消息,南海有235家(次)企业参展,展位数550个,参展企业数量及展位数量均创历史新高...[阅读全文]
2024-10-17 00:50:17 人气:2347
7家佛企上榜2024中国民营企业500强,9家佛企入围子榜单
全国工商联日前发布2024中国民营企业500强名单,500强企业2023年营业收入总额41.91万亿元,同比增长5.22%。美的集团...[阅读全文]
2024-10-15 08:59:37 人气:3024
伊之密美国工厂扩建!顺企持续构建全球竞争力!
当地时间10月10日,顺德企业伊之密举行美国俄亥俄工厂扩建投产典礼及开放日活动,成为继今年伊之密泰国子公司、墨西哥子公司相继开业后...[阅读全文]
2024-10-13 09:20:51 人气:2571
节后复工,这些特种设备安全风险要防范→
从假期状态进入紧张工作状态,人员工作量增加、情绪不稳定、注意力不集中,极易出现违章作业、违规操作...[阅读全文]
2024-10-08 15:05:53 人气:3241
殡葬服务行业诚信经营告知书
为切实维护全市殡葬服务市场经营秩序,规范殡葬用品销售、殡葬服务收费等经营行为,保护经营者和人民群众的合法权益,现就有关殡葬服务诚信经营行为告知如下...[阅读全文]
2024-10-08 15:04:26 人气:3468
头部连锁早餐企业落户三水!打造广佛地区最大工厂!
三水区西南街道办事处与广东蒸旺食品有限公司举行重点项目落户仪式。蒸旺佛山食品生产制造中心项目落户佛山水都饮料食品产业园...[阅读全文]
2024-09-29 09:39:12 人气:4881
佛山市个人住房公积金贷款利率下调!
佛山市住房公积金管理中心发布通知称,根据《中国人民银行关于下调个人住房公积金贷款利率的通知》要求,自2024年5月18日起,下调个人住房公积金贷款利率0.25个百分点...[阅读全文]
2024-05-20 09:41:59 人气:18843
佛山住房公积金提取有新变化→
为进一步整合民生服务资源,加快推进民生用卡服务集成融合,佛山市住房公积金管理中心增加“佛山市社会保障卡”作为住房公积金提取划账银行账户...[阅读全文]
2023-11-02 11:26:54 人气:35290
佛山住房公积金新政8月起实施
据佛山市住房公积金管理中心消息,《佛山市住房公积金管理中心关于阶段性提高个人住房公积金贷款额度的通知》将于8月1日起实施...[阅读全文]
2023-07-25 14:59:21 人气:37393
在外市缴存公积金,这样也能申请贷款!
登录佛山市住房公积金管理中心网站【个人网上办事大厅(入口)】→主借款人登录→【我要办理】→【异地缴存明细申报】...[阅读全文]
2023-07-04 12:25:37 人气:38742
租房提取公积金有变化!7月1日起,最高可提取超6万元!
根据《佛山市住房公积金管理中心关于调整佛山市提取住房公积金支付房租有关事项的通知》(佛房金管〔2023〕29号),现将佛山市2023年度...[阅读全文]
2023-06-30 08:08:22 人气:38932
佛山公积金贷款上限拟提至50万/人,夫妻最高可贷100万
佛山市住房公积金管理中心发布《关于阶段性提高个人住房公积金贷款额度的通知(征求意见稿)》。其中提出,缴存职工个人申请的...[阅读全文]
2023-06-28 15:09:15 人气:35659
7月起多孩家庭住房公积金额度更高!提取额度上调好消息!
为贯彻落实党中央“租购并举”的决策部署,支持职工合理住房需求,根据《住房公积金管理条例》有关规定以及《住房城乡建设部 财政部 人民银行关于放宽提取住房公积金支付房租条件的通知》...[阅读全文]
2023-06-26 01:12:36 人气:38122
佛山职工租房提取额度上调!下月起公积金有新变化
职工在本市连续足额缴存住房公积金满3个月,本人及配偶在本市无自有住房且租赁住房的,可提取夫妻双方住房公积金支付房租...[阅读全文]
2023-06-16 10:06:06 人气:39966
住房公积金最新相关问题解答
在本市连续足额缴存住房公积金满3个月”是指职工在本市开设账户满3个月且已连续足额缴存住房公积金满3个月...[阅读全文]
2023-06-02 09:05:55 人气:40990
公积金提取额度上调,可按月提!多孩家庭额度更高!
职工在本市连续足额缴存住房公积金满3个月,本人及配偶在本市无自有住房且租赁住房的,可提取夫妻双方住房公积金支付房租...[阅读全文]
2023-06-02 08:59:27 人气:39472
佛山人才,租房有补贴!别忘了复核→
您此前已领取过租房补贴,但当前工作单位与资格申请时不一致,发生过同区工作单位变更,此时您应先完成【同区变更单位申请】后...[阅读全文]
2024-07-06 07:43:33 人气:29204
禅城区祖庙街道上门提供养老待遇资格认证服务
在祖庙街道行政服务中心工作人员的耐心服务和指导下,通过智能手机人脸识别等操作或现场收件等形式,60多名老人顺利完成了养老待遇资格认证...[阅读全文]
2024-03-31 08:42:27 人气:26674
3月21日开放参保!2024年“健康·佛医保”来啦
连续参保四年、三年或者两年无理赔的,医保目录内个人负担费用补偿、医保目录外个人自费费用补偿起付线分别下调...[阅读全文]
2024-03-19 14:57:59 人气:16822
一次申报、待遇直享!工伤保险“多件事一次办”全面升级
在佛山市社会保险基金管理局、市政务服务数据管理局、市行政服务中心的指导下,南海区作为争先示范区,从职工办事的难点堵点出发...[阅读全文]
2024-01-16 09:47:33 人气:31790
佛山新市民在支付宝办理居住证等业务,可领取专属医疗保险!
符合相关条件的新市民通过支付宝“佛山新市民服务通”在线办理相关业务,专享医疗保险投保后前两个月免费体验,包含好医保·门诊险产品以及好医保·长期医疗(0免赔)产品...[阅读全文]
2024-01-09 10:43:45 人气:30640
禅城社保推行“智能语音客服” 实现“政策找人”精准高效
养老保险待遇核定、养老资格认证,关系着养老待遇能否按时发放,是退休长者最为关切的事情。为满足群众需求...[阅读全文]
2023-12-30 11:21:11 人气:32899
佛山南海在全市首推!港澳居民可“掌上办”居民医保
据南海区政务服务数据管理局消息,南海在全市首推港澳居民参加城乡居民基本医疗保险“掌上办”,在南海生活的港澳人员可通过线上操作...[阅读全文]
2023-12-08 10:25:50 人气:21026
跨省异地看病怎么走医保,领你全流程办理→
推出“高效办成一件事”系列服务,助力提升办事便利和效率。今天推出“高效办成一件事”第1期:跨省就医直接结算...[阅读全文]
2023-12-05 11:12:02 人气:20226
佛山医保新规出台!事关住院、大病保险→
《佛山市基本医疗保险住院管理办法》按照“分类保障、统一管理,优化待遇、保障权益,提升服务、完善细节”的原则,对待遇和管理进行全面优化提升...[阅读全文]
2023-12-05 11:10:59 人气:18081
2024年度佛山居民医保申报开始啦!
为深入贯彻落实习近平总书记关于医疗保障事业的重要指示批示和重要讲话精神,提升居民医保参保率...[阅读全文]
2023-11-04 10:54:57 人气:15251
租房也能入户!符合条件当场办理!
申请人、随迁人的居民身份证(年满16周岁或以上必须提供)、居民户口簿。属集体户的,提供本人的常住人口登记卡...[阅读全文]
2024-10-18 12:23:09 人气:11521
佛山实施新政后,居住半年以上就能入户!
本市持自有合法产权住宅房屋的非本市户籍人员,可以在房屋所在地申请入户,共同居住生活的配偶、未成年子女可以随迁...[阅读全文]
2024-07-11 07:45:23 人气:27321
佛山户籍新政实施首月,申请人数升升升
佛山市发布了《佛山市人民政府办公室关于稳定居住就业入户事项调整的通知》(佛府办〔2024〕7号),自发布之日起施行...[阅读全文]
2024-06-28 07:57:44 人气:30419
佛山迎来新市民入户高峰
自5月13日佛山开始实施稳定居住就业入户新政以来,新市民入户申请积极性爆棚,佛山不少行政服务中心预约爆满。数据显示...[阅读全文]
2024-05-17 14:58:43 人气:17156
佛山入户新政解答:持有公寓可以入户吗?在哪办理?
从5月13日开始就可以申请办理。线上请到“粤居码”微信小程序申请(选择“其他户籍业务”—“市外迁入”—“稳定居住就业”)...[阅读全文]
2024-05-16 08:31:46 人气:16656
南海桂城新市民积分入户申请须知→
具有大学本科以上学历或者中级及以上专业技术资格且年龄在50周岁以下的,不受1年社保限制,申请时上1个自然月起在我市缴纳社会保险费即可按照...[阅读全文]
2024-05-13 09:47:07 人气:16531
佛山市孩子入学,入户要趁早!盘点入户方式→
在我市合法稳定就业满3年(连续缴纳社会保险满3年,或连续经商满3年,可互补叠加),并有合法稳定住所(含租赁)的人员,本人及其共同居住生活的配偶...[阅读全文]
2024-02-29 08:26:15 人气:17748
“佛山新市民积分计算器”帮你一键估算积分
本系统结果仅供参考,真实结果需前往佛山新市民通提交资料申请。本系统暂时只收录了全市积分,各区的加分项请参考区政策文件。...[阅读全文]
2023-12-31 10:52:27 人气:22018
佛山积分新标准发布!落户更容易!
在佛山办理居住证(暂住证)累计每满1年积20分,最高可积240分;在佛山参加社会保险的(职工基本养老保险、职工基本医疗保险...[阅读全文]
2023-12-28 16:01:46 人气:21299
佛山新市民:居住证一年要签注一次!这样操作1分钟完成续签
近日,家住高明区荷城街道的区女士欲为其丈夫代办居住证续签,但却被告知该业务不可代办。区女士的丈夫正在外地,又赶上居住证即将到期...[阅读全文]
2023-12-04 09:42:17 人气:20986
佛山市2024年普通高中体育与健康学业水平考试今起报名!
具有我市高中学籍的在校学生,在学籍学校统一报名,由学籍所在学校通过佛山市普通高中学业水平考试考务系统等渠道汇总提交报名信息...[阅读全文]
2024-10-18 09:03:15 人气:5066
禅城区镇安幼儿园招聘带班教师
学前教育等教育类专业大专及以上学历(在省、市、区等教育行政部门取得骨干教师、名师称号的,专业不限,且可以放宽年龄及学历)...[阅读全文]
2024-10-18 08:43:19 人气:4782
广东2025年高考体育类专业省统考科目和要求出炉!
日前,《广东省2025年普通高校招生统一考试体育类专业省统考科目和要求》(见附件)印发,广东省2025年普通高校招生...[阅读全文]
2024-10-17 15:17:45 人气:4819
广东2025年“3+证书”考试、依学考录取工作安排发布!
近日,广东省2025年普通高校招收中等职业学校毕业生统一考试招生(以下简称“3+证书”考试)、2025年高职院校依据普通高中学业水平考试成绩招生录取...[阅读全文]
2024-10-17 15:10:11 人气:4878
佛山寒假放假时间来了!
下一个假期要到2025年元旦假期家长、学生们最关心的佛山2025年寒假几时开始放?有多少天?一起来看看...[阅读全文]
2024-10-16 10:02:31 人气:4844
全省首批!佛山50所学校入选!名单公示→
首批共遴选确定出6个实验区、105所实验校(其中实验区内实验校65所),13个示范区、272所示范校。公示期为2024年10月11日至2024年10月17日...[阅读全文]
2024-10-13 10:19:34 人气:5139
2025年广东普通高考报名11月1日开始
省教育考试院强调,在报名过程中,各地应加强户籍由外省迁入我省考生的资格审核工作,严防“高考移民”;此外,加强考生毕业生身份审核...[阅读全文]
2024-10-12 15:25:05 人气:4773
佛山一初中部揭牌!九年一贯制办学!
华东师范大学附属顺德美的学校是由佛山市顺德区人民政府引进的一所九年一贯制公办学校,位于北滘镇环镇西路与南源西路交汇处...[阅读全文]
2024-10-10 10:06:13 人气:5059
佛山拟新增一所本科大学
广东省教育厅发布《关于2024年拟申报高校设置事项的公示》,对拟向教育部申报的以广州番禺职业技术学院为基础设立广州职业技术大学...[阅读全文]
2024-10-09 10:22:36 人气:5174
佛山考生,这项招生考试即将开始报名,错过等一年→
“中国研究生招生信息网”将于2024年9月26日至29日开展“2025年全国硕士研究生招生宣传咨询活动”,届时所有研究生招生单位将在线解答考生咨询...[阅读全文]
2024-10-08 08:50:03 人气:5041
2024佛山秋色巡游路线发布!
品味佛山,秋色无限。2024年广东非遗周暨佛山秋色活动将于11月1日至3日开启。秋色巡游将于11月1日、2日两晚分别在禅城区祖庙街道及南海区西樵镇开展...[阅读全文]
2024-10-19 08:30:32 人气:8393
2024年顺德均安“关帝侯王出游”座宫日即将火热来袭!
起宫(农历九月初四)后,“关帝”“侯王”端坐銮舆巡游到多个村(居),祈求事事顺遂、风调雨顺、万事均安。而农历九月十二就是“关帝”...[阅读全文]
2024-10-13 11:01:26 人气:9333
顺德均安“关帝侯王出游”活动10月6日回归!
“关帝侯王出游”作为佛山市顺德区均安镇的重要传统民俗活动,承载着地方百姓对忠义精神的崇敬和对美好生活的向往。每年农历九月初四至九月二十...[阅读全文]
2024-09-21 08:44:34 人气:12416
顺德香云纱再上央视!纺纱+莨水+晾晒+过泥,一齐探寻非遗技艺!
香云纱本名莨(liáng)纱,是岭南地区的一种古老的染色面料,由于穿着走路会“沙沙”作响,得名“响云纱”,后来称为“香云纱”...[阅读全文]
2024-09-08 10:46:09 人气:67213
名师亲授,动手体验,感受非遗剪纸魅力!报名→
剪纸,中国非物质文化遗产的瑰宝,以剪刀为笔,红纸为媒,绘就千年文化传承。这门艺术,不仅承载着丰富的民俗寓意...[阅读全文]
2024-08-20 17:30:13 人气:15817
首届佛山水上关帝庙庙会7月28日开锣!
“水上有关帝 人人好架势——佛山水上关帝庙庙会”将于7月28日开幕。作为水上关帝庙重建开放后的首届庙会,该活动将依托水上关帝庙这一载体...[阅读全文]
2024-07-25 09:22:58 人气:22304
书院文化展、状元巡游、打卡体验,今天这场活动文化魅力值拉满!
高明区举办书院文化展暨盛世文昌·状元文化节,现场通过文化体验、景点打卡的方式,感受高明千年文脉的文化魅力。区委副书记、组织部部长...[阅读全文]
2024-05-22 10:29:38 人气:12889
“顺德鱼生”获全省首张餐饮行业湾区认证
近日,由广东捞德顺餐饮管理有限公司(容桂店)出品的“淡水鱼‘顺德鱼生’”获颁《湾区认证证书》,这是全省首张餐饮行业《湾区认证证书》...[阅读全文]
2024-05-10 14:14:47 人气:13905
佛山高明区明城村民夜校推出舞狮文化传承课
在明城镇村民夜校课堂上,一群对舞狮文化怀揣浓厚兴趣的市民沉浸在舞狮的欢乐之中。他们跟着老师的示范,探寻舞狮技艺的奥秘...[阅读全文]
2024-04-27 14:29:47 人气:16157
高明濑粉制作技艺入选市级非遗项目
佛山市人民政府正式公布了第八批市级非物质文化遗产代表性项目名录,高明区“高明濑粉制作技艺”成功入选。至此,高明区共有市级非遗代表性项目9项...[阅读全文]
2024-04-16 14:47:47 人气:18951
佛山古镇建设二周年!成绩单亮点满满→
祖庙街道举行佛山古镇建设二周年总结推进会,会上回顾了佛山古镇建设二周年成果,并围绕古镇建设进行座谈交流,共同为高质量建设佛山古镇凝聚信心和力量...[阅读全文]
2024-10-18 10:04:40 人气:3553
禅城石湾地标+1!黎冲状元文化展示馆正式开放!
石湾镇街道黎冲村举行“崇文尚学 状元黎冲”2024状元文化系列活动之玄坛诞暨状元文化展示馆揭幕仪式,标志着黎冲村在文化传承与乡村振兴上迈出重要一步...[阅读全文]
2024-10-18 09:08:53 人气:2620
顺德均安关帝侯王等等我!10月15日-17日出游时间路线指引!
保安社亭(元龙会馆)-保安西路-华丰南路-华丰北帝庙-林海一街-林海二街-五队财路会馆-华丰中路-六队土地庙-华丰北路-兴仁村;...[阅读全文]
2024-10-15 10:19:07 人气:2880
禅城景区、酒店限时优惠!免票!打折!
古色古香的梁园,是拍照打卡的绝佳之地!10月15日-11月4日,凭第136届广交会参展商、采购商证件(一人一证)可享受免票优惠!...[阅读全文]
2024-10-15 09:13:07 人气:2800
佛山到底哪个景点最好玩?
在刚刚过去的国庆黄金周,大家都选择去哪些地方玩?中国移动推出了《佛山2024年国庆假期大数据报告》,从中,我们可以佛山都有哪些景点倍受游客欢迎...[阅读全文]
2024-10-15 09:06:39 人气:2586
事关重阳!佛山多地发布通知!
10月10日17:30-24:00,西樵山仅开放西樵山北门主入口,市民游客需凭预约码进园。南门、白云洞景区和西门游客服务中心等其它入口不开放...[阅读全文]
2024-10-11 10:05:36 人气:3681
南海里水展旗峰生态公园暂时闭园!
保障广大市民安全,按照区镇统一部署,公园将于2024年10月10日(星期四)18:00至10月11日(星期五)全天暂停对外开放...[阅读全文]
2024-10-10 09:24:52 人气:3114
禅城区祖庙街道“老城新绿”海天林公园上新
禅城区祖庙街道“老城新绿”海天林公园建设项目顺利完工。公园位于禅城区与南海区的交界处,占地约4000㎡,划分儿童玩乐区...[阅读全文]
2024-10-10 09:10:57 人气:2998
佛山南海真的太!火!了!207万+游客🤩这个国庆假期!
2024国庆假期7天(10月1日至10月7日),南海区旅游总收入突破19亿元,共接待游客207.7万人次,带动文旅商贸市场消费超35.6亿元...[阅读全文]
2024-10-09 09:38:15 人气:2580
这个国庆假期,佛山真的太!火!了!
看景区,人流如织、摩肩接踵,仅南海西樵山假期前四天就累计接待游客317087人次,同比增长325%;...[阅读全文]
2024-10-08 09:20:37 人气:2756
佛山市顺德区佛山福盈酒店:豪华与舒适的典范
酒店的外观气势恢宏,内部装饰豪华典雅,充满了现代时尚的气息。步入大堂,高挑的空间、璀璨的水晶吊灯以及精美的大理石地面,营造出奢华而温馨的氛围...[阅读全文]
2024-09-18 08:38:46 人气:16618
佛山市顺德区凤佛山依家精品酒店:精致体验,宾至如归
酒店的外观设计独具特色,融合了现代与当地文化元素,给人留下深刻的印象。步入大堂,宽敞明亮的空间、高雅的装饰和热情的服务人员...[阅读全文]
2024-09-18 08:02:05 人气:15964
佛山新颖宾馆:舒适与便捷的休憩之所
宾馆地理位置优越,交通便利。周边有多条公交线路,临近[主要交通枢纽],方便宾客前往顺德区的各个景点和商业中心...[阅读全文]
2024-09-06 08:31:10 人气:18493
佛山雅致宾馆:顺德的温馨驿站
宾馆地处顺德区的繁华地段,周边交通十分便利,距离[主要交通枢纽或地标]仅[距离]。无论是商务出行还是休闲旅游...[阅读全文]
2024-09-06 08:28:28 人气:19050
维也纳酒店(佛山顺德伦教店):舒适与品质的栖息之所
酒店地理位置优越,交通便利。周边配套设施齐全,临近商业中心、旅游景点和交通枢纽,方便宾客出行和购物娱乐...[阅读全文]
2024-09-05 11:19:42 人气:19047
佛山泓丰酒店:舒适与品质的完美邂逅
酒店的外观设计独具特色,融合了现代与传统的元素,给人留下深刻的印象。步入大堂,宽敞明亮的空间、精致的装饰和热情的服务...[阅读全文]
2024-09-01 15:26:59 人气:19430
城市便捷酒店(龙江会展中心店):顺德的舒适驿站
酒店的外观设计简约大方,内部装修精致典雅。步入大堂,宽敞明亮的空间和热情周到的服务人员给人宾至如归的感觉...[阅读全文]
2024-08-27 10:49:03 人气:11036
佛山旺业酒店(龙江会展中心店):顺德的温馨港湾
旺业酒店的外观气派,内部装饰精美。步入大堂,宽敞明亮的空间、优雅的装饰和热情友好的工作人员,让人立刻感受到温馨与舒适...[阅读全文]
2024-08-27 10:47:22 人气:20207
维纳斯国际酒店(龙江会展中心店):顺德的奢华休憩之所
酒店坐落于顺德区的核心地段,临近龙江会展中心,交通网络发达,出行极为便利。其优越的地理位置使它成为商务人士和游客的理想选择...[阅读全文]
2024-08-27 10:46:08 人气:19842
品质之选:佛山市顺德区亿湖烟酒店
亿湖烟酒店堪称丰富多样。香烟品牌涵盖了国内众多知名品牌以及一些特色地方品牌,能够满足不同消费者的需求...[阅读全文]
2024-08-21 08:38:30 人气:20746
佛山三水各镇(街道)社卫中心开诊时间有调整
为了更好地服务社区提高市民的就医体验;三水各镇街社区卫生服务中心(卫生院)及下属部分服务站在公告之日起...[阅读全文]
2024-10-19 08:29:01 人气:6410
健康守护:佛山市顺德区南方医科大学顺德医院附属杏坛医院
医院地理位置优越,交通便利,周边服务设施齐全。医院建筑规模较大,内部环境整洁舒适,为患者提供了良好的就医环境...[阅读全文]
2024-10-03 08:32:50 人气:7751
医疗先锋——佛山市顺德区广州中医药大学顺德医院
佛山市顺德区广州中医药大学顺德医院(顺德区中医院)是一所集医疗、预防、教学、科研、康复等功能为一体的综合性中医医院...[阅读全文]
2024-09-26 08:52:19 人气:8240
守护母婴健康的港湾——佛山市顺德区妇幼保健院
医院拥有宽敞舒适的医疗环境,占地面积较大,建筑布局合理。内部配备了先进的医疗设备,如高端的超声诊断仪、新生儿监护设备、妇产科手术器械等...[阅读全文]
2024-09-26 07:53:20 人气:6287
佛山市顺德区职院美瑞医院:专业医疗,贴心守护
职院美瑞医院拥有宽敞舒适的医疗环境,医院内部装修温馨,布局合理。配备了先进的医疗设备,为准确诊断和有效治疗提供了有力保障...[阅读全文]
2024-09-25 07:40:45 人气:6910
守护健康的医疗殿堂——佛山市顺德区广东同江医院
医院规模宏大,建筑设施先进。拥有宽敞明亮的门诊大厅、舒适的病房和先进的医疗设备。其医疗用房面积广阔,为患者提供了良好的就医环境...[阅读全文]
2024-09-19 13:31:18 人气:8241
高明区人民医院、中医院迎来大改造!动工和竣工时间就在……
根据项目规划,将拆除区人民医院家属区,新建一座15层的综合大楼,并且新建框架结构的停车楼。拆除区人民医院妇幼饭堂...[阅读全文]
2024-09-14 15:02:27 人气:8003
中国第一位伽玛刀博士、上海华山医院王恩敏佛山开诊!市民福音
广大市民朋友的福音!中国第一位伽玛刀博士、原复旦大学附属华山医院射波刀中心主任王恩敏教授已正式加盟佛山复星禅诚医院肿瘤精准诊疗中心...[阅读全文]
2024-09-14 14:56:36 人气:5884
顺德陈村镇前列腺癌筛查活动来了
前列腺癌是男性生殖系统最常见的恶性肿瘤之一,在我国老年男性中位居泌尿系统恶性肿瘤发病率第一位,被称为男性健康的“沉默杀手”...[阅读全文]
2024-09-08 09:42:05 人气:48342
佛山市二医院绿岛湖院区将于年底试运行
市二医院绿岛湖院区自2020年启动以来,一直深受社会各界广泛关注。绿岛湖院区何时启用?启用后,卫国路院区定位是否会有调整?...[阅读全文]
2024-09-06 10:05:21 人气:47941
禅城多措并举纾解中心城区停车难问题
中心城区停车难一向是重点民生问题,早晚高峰期以及车多车位少的老城区情况尤其突出。对此,不少车主都深有体会。“深入实施‘停车难’纾解工程”是今年佛山十件民生实事之一...[阅读全文]
2024-10-20 08:12:42 人气:1794
机票价格跳水!降了,又降了!
一些平时动辄上千元的机票,节后价格低至1到2折,部分票价折扣甚至低至1折以下,远远低于同期的高铁票价...[阅读全文]
2024-10-19 08:33:28 人气:2306
佛山三水这些路段将实行交通管制!
三水区污水厂配套管网综合建设工程,经区交警部门审批同意,将对同福路部分路段实施交通管制措施,具体情况如下:...[阅读全文]
2024-10-19 08:15:16 人气:1727
顺德勒流富安工业园路网提升工程正式动工!总投资超3400万元!
勒流街道富安工业园路网提升工程正式动工。此次动工项目主要为富连路、龙冲路。项目总投资约为3427万元,预计明年下半年完工...[阅读全文]
2024-10-18 12:33:00 人气:1836
三水这些路段拟进行货车限行!征求意见中!
为优化改进三水配送货车通行管理,营造安全、畅通的道路交通环境,10月16日,佛山市公安局三水分局发布《关于优化调整三水区货车限行措施的通告(征求意见稿)》...[阅读全文]
2024-10-18 12:27:05 人气:1871
南海黄岐大桥部分封闭!长达2个月!通行攻略→
黄岐大桥施工期间,请市民群众提前做好出行规划,错峰出行,可选择以下绕行方式:从广佛新干线上环城高速,从建设大道下;...[阅读全文]
2024-10-18 10:27:12 人气:1795
说道伦教中学附近路段本周末实行临时交通管制
2024年成人高等学校招生全国统一考试(下简称“成人高考”)定于10月19日-10月20日举行。成人高考属于国家教育考试...[阅读全文]
2024-10-18 10:07:03 人气:1947
南海狮山镇小塘新桂路将进行全封闭施工!
经相关部门批准,国道G359线金沙大桥匝道路面改造工程将于2024年10月19日至2025年1月20日实施,对南海区狮山镇国道G359线金沙大桥匝道...[阅读全文]
2024-10-18 09:31:02 人气:1833
货车报废更新看这里!每辆最高补贴9.5万元!
根据《交通运输部办公厅 公安部办公厅 财政部办公厅 商务部办公厅关于进一步做好老旧营运货车报废更新工作的通知》(交办运〔2024〕44号)...[阅读全文]
2024-10-17 15:31:17 人气:1923
西樵山至南庄地铁站接驳线(樵17短线)今天(16日)启用,逢半点发班
南海开通西樵山至南庄地铁站接驳线(樵17短线)。该线路运行时间为早上7点到晚上7点半,里程约20公里,采用环线运营模式,以西樵山北公交枢纽站(登山大道)作为首末站...[阅读全文]
2024-10-17 13:52:54 人气:1989
新市民服务管理中心可以办理居住证业务了
为进一步加强新市民服务管理,向新市民提供更加优质、便捷、高效的政务服务,白坭镇新市民服务管理中心将增设新市民事务服务点,受理新市民相关政务业务...[阅读全文]
2024-08-21 15:03:49 人气:21176
顺德户政、不动产和商事登记业务办理量呈井喷式增长
当前,顺德区户政、不动产和商事登记业务办理需求呈现井喷式增长,据悉,顺德区、镇(街道)两级强联动,出实招、解民忧,通过加号源...[阅读全文]
2024-06-21 10:24:04 人气:11775
学生出入境业务办理有变化!
1.预约禅城、南海、高明、三水区专场服务的,可通过“广东出入境”微信公众号预约;2.预约顺德区专场服务的,可通过“顺德政务百事通”微信公众号预约...[阅读全文]
2024-06-13 09:46:08 人气:14382
佛山禅城区民政局大年三十正月十五都可办理婚姻登记
春节将至,有不少想趁农历新年和心爱之人喜结连理、完成“人生大事”的市民。大年三十当天可以进行婚姻登记吗?2月14日“情人节”正值春节假期...[阅读全文]
2024-01-26 10:30:02 人气:31254
禅城石湾镇街道便民服务中心揭牌启用
石湾镇街道便民服务中心近日揭牌启用,新大厅两层共4700平方米,开设55个综合服务窗口,承接社保、卫健、市监等11个职能部门400多个事项...[阅读全文]
2024-01-23 10:01:33 人气:35749
禅城高明三水开设出入境办证“学生专场”,周末也能办!
2024年1月7日、14日两个周日全天(8:30-12:00,14:00-17:30)。在禅城区就学的未满16周岁在校中小学生(学生户籍为本省及省外户籍,不含港澳台居民)。...[阅读全文]
2024-01-08 15:37:37 人气:35506
佛山三水区特定人员参加工伤保险工伤认定申请办事指南
从业单位应当在职工发生事故伤害或者被诊断、鉴定为职业病之日起30日内(不含事故当日),向从业单位所属镇街公共服务办公室负责工伤认定经办窗口提出工伤认定申请...[阅读全文]
2024-01-07 10:39:15 人气:35148
佛山三水区工伤认定申请事项办事指南
用人单位应当在职工发生事故伤害或者被诊断、鉴定为职业病之日起30日内(不含事故当日),向所属镇街公共服务办公室负责工伤认定经办窗口提出工伤认定申请...[阅读全文]
2024-01-07 10:24:36 人气:33172
佛山市禅城区石湾镇街道惠景协税站、玫瑰东协税站搬迁整合的公告
为打造标准化、规范化的纳税服务环境,更好的服务于广大企业和人民群众,优化街道营商环境,石湾镇街道惠景协税站...[阅读全文]
2023-12-19 16:06:13 人气:36063
佛山市禅城区石湾镇街道行政服务中心搬迁公告
为打造标准化、规范化、便利化的政务服务环境,更好的服务于广大企业和人民群众,优化我街道营商环境,佛山市禅城区石湾镇街道行政服务中心...[阅读全文]
2023-12-14 15:11:31 人气:35472
庄子素解 第二章 徐无鬼
徐无鬼因女商见魏武侯,武侯劳之曰:“先生病矣!苦于山林之劳,故乃肯见于寡人。”徐无鬼曰:“我则劳于君,君有何劳于我!君将盈耆欲...[阅读全文]
2023-02-09 09:38:10 人气:49873
庄子素解 第一章 庚桑楚
老聃之役有庚桑楚者,偏得老聃之道,以此居畏垒之山。其臣之画然知者去之,其妾之挈然仁者远之。拥仲之与居,鞅掌之为使。居三年,畏垒大壤...[阅读全文]
2023-02-08 10:52:56 人气:47253
庄子素解 第十五章 知北游
知北游于玄水之上,登隐弅之丘,而适遭无为谓焉。知谓无为谓曰:“予欲有问乎若:何思何虑则知道?何处何服则安道?何从何道则得道?...[阅读全文]
2023-02-07 08:44:53 人气:48283
庄子素解 第十四章 田子方
田子方侍坐于魏文侯,数称谿工。文侯曰:“谿工,子之师耶?”子方曰:“非也,无择之里人也;称道数当,故无择称之。”文侯曰:“然则子无师邪?...[阅读全文]
2023-02-06 09:41:31 人气:47575
庄子素解 第十三章 山木
【原文】庄子行于山中,见大木枝叶盛茂,伐木者止其旁而不取也。问其故,曰:“无所可用。”庄子曰:“此木以不材得终其天年。...[阅读全文]
2023-02-02 08:43:02 人气:47879
庄子素解 第十二章 达生
达生之情者,不务生之所无以为;达命之情者,不务知之所无奈何。养形必先之以物,物有余而形不养者有之矣;有生必先无离形...[阅读全文]
2023-01-31 09:26:23 人气:51523
[东方哲学] 一处不立 处处能立
一处不立 处处能立;亦即任何角度与立场都不立,任何角度与立场都能立;也即全然地、无条件地接纳与随机(缘)起用;云门禅三句:涵盖乾坤,截断众流,随波逐流...[阅读全文]
2022-06-08 08:31:38 人气:52564
获取深度世界真相信息的两种途径
人获取外部信息的最原始、最基础的方式就是感觉;感觉信息来源的最初端口就是感觉器官;感觉器官的阀域与自身承受力决定了人感知外部环境的上下极限...[阅读全文]
2022-06-08 08:26:00 人气:50490
物理学遇到意识素解(7)
如果一位值得信赖的朋友告诉你一些似乎可笑的事情,你会尝试着揣摩他或她可能的真实意思。值得信赖的物理学演示就告诉了我们某些看似荒谬的东西。因此,我们试图解释这些结果可能的真正意思。...[阅读全文]
2019-12-16 09:48:47 人气:39257
海外需求萎靡背后:美国进口全面收缩、欧盟现结构性变化
5月中国进出口商品总值为5011.91亿美元,同比下降6.2%。其中出口总值2834.99亿美元,同比下降7.5%;进口总值2176.92亿美元...[阅读全文]
2023-06-24 20:30:07 人气:33343
欧洲议会已批准通过《新电池法》,新能源卖家将面临更加严格的考验
近日,欧洲议会议员以 587 票赞成、9 票反对和 20 票弃权通过了与理事会达成的一项协议(针对在欧盟销售的所有类型电池的设计、生产和废物管理的新规定-《新电池法》)...[阅读全文]
2023-06-24 20:28:34 人气:19983
美国亚马逊的销售税和免税的州有哪些?
美国的销售税是美国州和地方政府对商品及劳务,按其销售价格的一定比例征收的一种税款,是在美国发生消费的时候,由消费者一方缴纳的税款...[阅读全文]
2023-06-24 20:27:41 人气:33363
Amazon 店铺代运营案例:家居类目
窗帘,浴帘的工厂,工厂OEM实力非常强,专注于传统外贸贴牌,国内天猫京东都有店,想要扩展海外渠道...[阅读全文]
2023-06-24 21:41:21 人气:22926
Amazon 店铺代运营案例:户外类目
效果:宏那运营团队进行账户诊断后,重新调整了广告,优化了产品线。进行2个月的调整后,销售额增长180%...[阅读全文]
2023-06-24 21:38:22 人气:22280
Amazon 店铺代运营案例:家居类目
吸尘器类目,宏那团队根据客户工厂优势,放弃竞争激烈的美国站点,选择切入日本站点,第三个月单品达到7W美金销售额...[阅读全文]
2023-06-24 21:36:20 人气:22433
Amazon 店铺代运营案例:饰品类目
目前效果:通过半年的测试留存,和铺货老链接的优化,日出单在平均700单左右,同比增长100%;由单SKU日均平均出单5-10单左右...[阅读全文]
2023-06-24 21:34:33 人气:13906
Amazon 店铺代运营案例:宠物类目
目前效果:运营人员一年内通过选品测试留存,现平均日销售额8000美金,每天单款SKU出单60个左右,SKU12个,月度销售额在30W美金+...[阅读全文]
2023-06-24 21:31:31 人气:10156
Amazon运营团队老师介绍:simon
有8年的亚马逊运营经验,为20+ 多个品牌工作过,其中包括类目 Top10的卖家。擅长运营广告...[阅读全文]
2023-06-24 21:16:54 人气:10454
Amazon运营团队老师介绍:Fanny
Fanny:7年亚马逊操盘经验,擅长广告,运营策略制定,并着手从0-1打造过多个百万级别的项目;统筹各个项目的开展计划...[阅读全文]
2023-06-24 21:11:52 人气:6720
卧室家居风水布局:打造舒适与和谐的睡眠环境
卧室作为我们日常休息和恢复精力的场所,其家居风水布局对于居住者的身心健康和家庭和谐有着不可忽视的影响。了解并遵循卧室的风水原则,可以为您打造一个舒适、和谐的睡眠环境...[阅读全文]
2024-02-20 09:46:18 人气:15713
客厅家居风水布局:营造和谐与繁荣的社交空间
客厅作为家庭的核心区域,是家人聚会、招待客人的重要场所。一个和谐的客厅家居风水布局,不仅可以提升居住者的生活品质,还能为家庭带来好运和繁荣。...[阅读全文]
2024-02-20 09:44:52 人气:17185
餐厅家居风水布局:打造美味与和谐的用餐环境
餐厅作为家庭中重要的功能区域,不仅是家人用餐的地方,也是与亲朋好友聚会交流的场所。一个好的餐厅家居风水布局,能够提升家庭成员的食欲,增强家庭和谐氛围...[阅读全文]
2024-02-20 09:43:33 人气:16362
卫生间家居风水布局:打造舒适与和谐的卫浴空间
卫生间作为家庭中私密且重要的功能区域,其家居风水布局对于家庭成员的身心健康和家庭和谐有着不可忽视的影响。一个好的卫生间家居风水布局,能够提升家庭成员的幸福感,增强家庭的正能量。...[阅读全文]
2024-02-20 09:39:02 人气:15332
为什么家居不宜挂太多红色装饰物?
健康平安人生,一定要认识和拥有3个贵人:西医(治标)、中医(治本)、易医(治根)。当西医不行就要找中医...[阅读全文]
2022-06-25 21:03:39 人气:66557
如何将一间旧厂房催旺吉运?
企业新入驻旧厂房,如何做到催旺吉运,达至丁财两旺的效果?这就需要风水的综合策划:大门口形象包装,出入口的八卦方位...[阅读全文]
2022-06-25 21:01:04 人气:70372
装修前规划风水,好处多多
现在越来越多的人认识科学风水的好处,看风水已经是很平常的事。在装修前,先邀请风水师前来勘察毛坯房环境...[阅读全文]
2022-06-25 20:58:23 人气:65274
三角形的办公室如何化解?
方正规整的办公室气场稳定,三角形或不规整的办公室气场混杂,卦位不全,锐气回冲,形成老总思维不定,判断能力减弱。将三角形地方加上屏风...[阅读全文]
2022-06-21 20:33:27 人气:67493
工厂机器为什么不能放在车间中心点
工厂老板由于对风水不熟悉,为了方便,将重型机器设备放在车间〈宅)中心。宅中心为太极点,玄空风水叫“五黄大煞”,只能静不能动,如遇某年的流年凶星飞临该位...[阅读全文]
2022-06-21 20:29:46 人气:64216
汽车置换更新补贴追溯至7月24日!
现将个人消费者乘用车置换更新补贴实施时间由2024年9月1日(含当日,下同)往前追溯至2024年7月24日,即对个人消费者在2024年4月1日至2024年12月31日期间转让本人名下注册登记的乘用车...[阅读全文]
2024-10-14 09:51:32 人气:7448
佛山首家二手车一站式登记服务站正式揭牌运营!
佛山优车机动车登记服务站正式揭牌运营。市商务局、市国资委、市公安局交警支队、佛山交通集团、佛山市邮政公司等相关单位及其代表出席活动现场...[阅读全文]
2024-09-11 10:14:08 人气:12962
汽车以旧换新最新通知!补贴更高!
●对符合《汽车以旧换新补贴实施细则》规定,报废旧车并购买新车的个人消费者,补贴标准由购买新能源乘用车补1万元...[阅读全文]
2024-08-17 08:36:42 人气:16507
广东最新规定!事关电动车充电收费!
广东省发展改革委、广东省市场监管局发布《关于贯彻落实规范电动自行车充电收费行为的通知》(简称《通知》),明确提出电动自行车户外充电设施的充电电费和服务费应分别标示...[阅读全文]
2024-08-14 15:36:29 人气:7424
补贴2万元、8万元!这些车报废更新补贴有新标准!
在《汽车以旧换新补贴实施细则》(商消费函〔2024〕75号)基础上,个人消费者报废国三及以下排放标准燃油乘用车或2018年4月30日...[阅读全文]
2024-07-28 09:43:56 人气:16857
二手车交易陷阱多,小心被当作“二百五”!
2021年以来,桂城市场监管所共受理二手车相关消费投诉1023件、举报92件,且呈上升趋势,主要涉及车辆信息不透明、服务承诺不清晰...[阅读全文]
2024-07-24 08:52:37 人气:17332
这两种电动车上路注意了!
具有脚踏骑行功能,最高时速不超过25km/h,具有国家颁发的3C认证的,属于非机动车范畴,需要在登记服务点进行车牌登记,登记的是白底黑字的佛山牌照...[阅读全文]
2024-07-19 10:02:27 人气:17605
租车大惊喜!帝豪 EV450,3000 押金开启飞驰之旅!
帝豪EV450,押金3000提车,剩余1000可后补;1.租金每周三流水代扣,可跑全平台,不够扣则线下补缴;...[阅读全文]
2024-07-16 10:21:37 人气:11618
吉利枫叶 80V 全新车震撼登场!让你轻松租车到手!
吉利枫叶80V,全新车,全新车;总押金6000,可4000提车;一口价方案: (不限平台);可4000押金+首月剩余天数提车,剩余2000押金分4周,每周500;...[阅读全文]
2024-07-16 09:44:12 人气:7426
丰田、日产、本田、比亚迪…最高补贴5000元/台!三水推出购车补贴
2024年7月13日-10月7日期间,三水全区将有10家汽车销售企业推出购车补贴促消费活动,消费者购车最高可补贴5000元/台...[阅读全文]
2024-07-11 08:59:51 人气:7690
家具盛宴!第 45 届国际龙家具展览会震撼启幕!
全球家具看顺德,顺德家具看龙江。家具产业是龙江的根基,也是龙江和顺德的亮丽名片。经过五十多年的发展...[阅读全文]
2024-03-17 09:55:30 人气:16640
佛山机场重建航站楼进度刷新!效果图曝光!
按照建设目标和设计规划,由中国联合航空出资建设的新航站楼预计在2024年上半年完成建设并投入使用...[阅读全文]
2023-12-25 09:23:04 人气:31376
佛山国家高新技术产业开发区
佛山高新技术产业开发区(以下简称“佛山高新区”)于1992年12月经国务院批准成立,是全国最早的53个国家高新区之一...[阅读全文]
2023-08-27 21:28:39 人气:11131
佛山意美家卫浴陶瓷世界
意美家,全称意美家卫浴陶瓷世界(Casa Ceramics&Sanitarywares Mall),位于广东省佛山市禅城区季华四路与雾岗路口交汇处,原名为“河宕陶瓷批发直销仓”...[阅读全文]
2023-08-27 21:26:18 人气:11110
澳大利亚技术移民移民
澳洲技术移民是为了引进海外人才,促进澳洲劳动力市场平衡和发展而推出的移民政策,不仅适用于国内有专业技能的技术人才,也适用于在澳留学生,且移民成本低...[阅读全文]
2022-07-07 22:07:38 人气:54800
加拿大BC省雇主担保移民
新政策自2015年1月1日起开始实施。新政后增加了SIRS打分系统,每月公布2次分数,达到此分数的要求的申请人将被移民局选中。因此只要你的职业在加拿大NOC职业列表或职业列表中...[阅读全文]
2022-07-07 22:03:09 人气:55201
美国eb3雇主担保移民
美国eb3雇主担保移民 Other works按照美国移民法,职业移民划分为五类。而EB-3就属于职业移民的第三优先。EB-3职业移民的第三优先类别包括熟练工人、学士学位持有人以及其它工人...[阅读全文]
2022-07-07 21:59:21 人气:53506
马来西亚永久居留(红卡)
PR是PermanentResident的英文缩写,中文是永久居留的意思。获得PR, 就是获得永久居留身份证。 马来西亚永久居留(红卡)是大马政府授予给外国人士的永久居留身份证...[阅读全文]
2022-07-07 21:41:23 人气:54904
南海“医企融合”新篇章,佛山首个工业园级“健康之家”启用!
为推动医疗健康与企业发展的深度融合,进一步优化营商环境,提升企业员工健康水平,南海区近期在“医企融合”工作方面取得了显著进展...[阅读全文]
2024-10-18 10:25:03 人气:2785
佛山国际陆港保税物流中心(B型)正式封关运作
一辆载有16件多功能机器人的货车从佛山国际陆港保税物流中心(B型)卡口驶出,标志着佛山国际陆港保税物流中心(B型)正式封关运作并完成首票业务通关...[阅读全文]
2024-10-17 00:48:08 人气:2384
南海丝厂开工改造!预计明年开园→
“丝潮集”项目南海丝厂装修改造工程将对珠三角蚕桑丝织产业发展的活化石——南海丝厂进行改造,将把停产以来闲置的生产区物业...[阅读全文]
2024-10-14 15:02:48 人气:3026
南海西樵百西电子电器产业园项目签约,将打造产业集聚示范园区!
百西社区村头经济社与佛山市南海区樵山智印创意产业园有限公司双方签订《集体经营性建设用地使用权出让合同》《消防、环保及安全生产协议书》。西樵镇人民...[阅读全文]
2024-10-14 14:26:20 人气:3016
顺德北滘将打造“数学小镇”
顺德区北滘镇举行2024年教育高质量发展大会。大会现场举行上海市核心数学与实践重点实验室拔尖创新人才培养基地、顺德少年科学院北滘分院揭牌仪式...[阅读全文]
2024-10-14 09:58:12 人气:2762
佛山西部首个城镇漫行主题园落地西樵!
“5、4、3、2、1……丝潮集项目正式开工!”11日上午,在南海西樵山下的佛山市南海丝厂有限公司(简称“南海丝厂”),“丝潮集”项目南海丝厂装修改造工程开工仪式启幕...[阅读全文]
2024-10-13 11:23:07 人气:3314
广东建设10个以上生物医药产业园区,三水入选!
提出实施38项重点任务和举措,进一步推动广东生物医药产业集聚成势,力争到2027年,广东生物医药与健康产业集群规模超万亿元,规上医药工业规模超5000亿元...[阅读全文]
2024-10-12 11:00:52 人气:2423
三大产业如何发展?高明有新提法!
推动农业经济优品高质增收,工业经济稳进厚植增效,消费经济善谋快引增人!10月9日,中共佛山市高明区委十三届八次全会召开,针对三大产业的发展,高明有了新提法。...[阅读全文]
2024-10-11 09:03:22 人气:2429
华南医药产业智慧供应链产业园项目签约落户佛山
华南医药产业智慧供应链产业园项目签约落户佛山市三水区,项目总投资15亿元,固定资产投资7.5亿元,预计达产后年产值约5.6亿元...[阅读全文]
2024-10-09 10:00:37 人气:2200
创新驱动:佛山市顺德区威和新材料科创工业区
该工业区专注于新材料领域,具有明确的产业定位和发展方向。区内汇聚了众多从事新材料研发、生产和销售的企业,形成了完整的产业链条...[阅读全文]
2024-10-04 08:50:59 人气:3106
繁华新地标:佛山市顺德区凯盛广场
凯盛广场地理位置优越,交通便捷,周边配套设施完善。它坐落在顺德区的核心地段,多条主要道路在此交汇,无论是驾车还是乘坐公共交通都能轻松抵达...[阅读全文]
2024-10-03 08:33:48 人气:10721
魅力之城:佛山市顺德区宏汇城
宏汇城的建筑设计独具匠心,融合了现代美学与实用功能。外观宏伟壮观,内部装修精致典雅,营造出了舒适且高端的商业氛围...[阅读全文]
2024-10-03 08:31:52 人气:10601
佛山市顺德区印象城购物中心:购物与娱乐的天堂
印象城购物中心占地面积广阔,拥有多层建筑,内部布局合理。一层通常设有国际知名品牌的专卖店和时尚精品店;二层和三层则汇聚了众多流行服饰...[阅读全文]
2024-09-26 08:17:34 人气:11252
佛山市顺德区万象汇:缤纷生活的汇聚之地
万象汇的建筑外观现代时尚,线条流畅,富有设计感。内部空间宽敞明亮,装饰精致,采用了现代化的装修风格,营造出舒适而高端的购物环境...[阅读全文]
2024-09-26 08:16:31 人气:9920
商业新地标——佛山市顺德区广进国际商业中心
广进国际商业中心占地面积广阔,建筑面积庞大。整体布局合理,分为多个功能区域,包括购物中心、家居建材馆、写字楼、酒店以及公寓等...[阅读全文]
2024-09-26 07:58:48 人气:9515
佛山市顺德区合禾国际珠宝创意中心:璀璨光芒的孕育之地
佛山市顺德区合禾国际珠宝创意中心位于顺德区,是一个专注于珠宝产业创新与发展的综合性平台...[阅读全文]
2024-09-25 07:36:55 人气:8894
佛山市顺德区欧雅奥广场:时尚与休闲的交汇之地
佛山市顺德区欧雅奥广场位于顺德区,是一个集购物、餐饮、娱乐、休闲等多种功能于一体的综合性商业广场...[阅读全文]
2024-09-25 07:12:48 人气:2946
佛山市顺德区涛汇广场:都市生活的魅力中心
佛山市顺德区涛汇广场位于顺德区,是一个集购物、餐饮、娱乐、休闲等多种功能于一体的大型综合性商业广场...[阅读全文]
2024-09-24 12:45:33 人气:3080
佛山市顺德区京涛购物广场:一站式购物的绝佳选择
购物广场内拥有众多知名品牌和特色店铺,涵盖了服装、鞋包、珠宝首饰、化妆品、数码产品、家居用品等各类商品...[阅读全文]
2024-09-24 11:08:56 人气:1884
东海新世纪:顺德的璀璨明珠
东海新世纪拥有优越的地理位置,交通便捷,周边配套设施完善。它紧邻商业中心,众多商场、餐厅、影院等娱乐休闲场所近在咫尺...[阅读全文]
2024-09-13 15:47:40 人气:3590
繁华市井——佛山市顺德区永丰市场
永丰市场位于顺德区的核心地段,交通便利,周边居民众多。市场占地面积较大,内部摊位布局合理,通道宽敞整洁...[阅读全文]
2024-09-26 07:50:24 人气:15023
佛山市顺德区番村市场:充满烟火气的生活舞台
番村市场内部布局合理,划分清晰。主要分为蔬菜区、水果区、肉类区、水产区、熟食区、干货区等多个区域,方便顾客快速找到所需商品...[阅读全文]
2024-09-25 07:32:43 人气:17255
佛山市顺德区富裕市场:繁华热闹的民生之所
富裕市场内部空间宽敞明亮。市场布局清晰,分为蔬菜区、水果区、肉类区、水产区、粮油副食区、熟食区等多个区域,方便顾客快速找到所需商品...[阅读全文]
2024-09-25 07:18:06 人气:15318
佛山市顺德区南水市场:繁华市井中的生活百态
南水市场占地面积较大,布局合理清晰。市场内划分了多个区域,包括蔬菜区、水果区、肉类区、水产区、粮油副食区等...[阅读全文]
2024-09-23 15:28:08 人气:15507
汇鲜市场:顺德的美味之源
走进汇鲜市场,首先映入眼帘的是宽敞整洁的布局。市场内部划分清晰,摊位排列有序,通道宽敞明亮,让顾客能够轻松自如地穿梭其中...[阅读全文]
2024-09-22 15:34:02 人气:15251
佛山市顺德区桑麻市场:繁华热闹的生活舞台
市场内部布局合理,摊位规划整齐。蔬菜、水果、肉类、水产、粮油副食等各类商品琳琅满目,应有尽有。新鲜的蔬菜水灵灵地摆放着...[阅读全文]
2024-09-18 15:40:09 人气:15944
顺德光中市场:繁华市井中的生活百态
市场内部布局合理,摊位分类明确。蔬菜区、水果区、肉类区、水产区、干货区等一应俱全,商品琳琅满目。这里的蔬菜水果新鲜水灵,种类丰富...[阅读全文]
2024-09-17 08:23:44 人气:16967
吉佑市场:顺德的生活百味集
走进市场,首先感受到的是热闹的氛围。摊位排列整齐,商品琳琅满目。新鲜的蔬菜、水果,五颜六色,散发着自然的清香...[阅读全文]
2024-09-15 15:04:20 人气:15797
兆水村市场:顺德乡村的繁华一角
兆水村市场坐落在兆水村的中心位置,周边是错落有致的村舍和广袤的农田。它不仅是村民们采购生活物资的重要场所...[阅读全文]
2024-09-15 15:03:03 人气:17252
佛山消委会:网络直播套路深,翡翠消费需谨慎!
秦女士浏览某购物网站时,发现某玉石直播间正在直播销售翡翠手镯,主播称该翡翠种水为冰种...[阅读全文]
2022-03-21 15:24:43 人气:65968
机器视觉人才供应链第一梯队:清远市万金目视科技有限公司
清远市万金目视科技有限公司,定位为机器视觉人才供应链第一供应商。首先,以基于机器视觉和深度学习的实战实训平台。为高职高专,大学,提供机器视觉实战实训的人才...[阅读全文]
2021-07-05 15:21:34 人气:99363
跨境电商脱口秀:炮哥刘智勇
炮哥的跨境电商六脉神剑理论、炮哥的跨境电商1357创业模型、炮哥的跨境电商行业快速传播方法论、炮哥的跨境电商合伙人模型...[阅读全文]
2021-07-03 20:33:52 人气:68726
建材家居短视频直播达人——陈宣平
建材家居短视频直播达人——陈宣平,2011年从事互联网行业,2012年进入建材行业媒体工作,主要负责新媒体事业部...[阅读全文]
2021-07-03 20:29:36 人气:93589
广东金麦福餐饮管理服务有限公司
广东金麦福餐饮管理服务有限公司有着多年来连锁经营、机关食堂承包、学校食堂承包、工厂食堂承包、厨房设计经验。致力于食堂承包经营管理...[阅读全文]
2021-07-03 20:25:31 人气:86252
颛孙宏鸽(净雨):书法艺术跨界探索与禅悟
颛孙宏鸽,法名净雨,圣贤名门之后裔,为颛孙子张第七十三代传人,祖籍山东省,中国著名作家、书画家,新闻工作者和社会活动者,公益热心人...[阅读全文]
2021-12-05 20:21:15 人气:71121




































































































































































































































