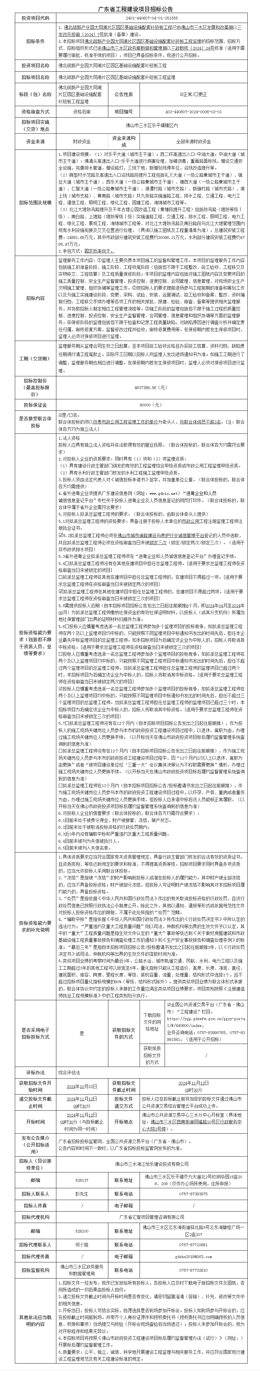
佛北战新产业园大同湖片区园区基础设施配套补短板工程监理招标公告
时间:2024-10-26 人气:976 来源:佛山市公共资源交易信息化综合平台 作者:
概述:本招标项目佛北战新产业园大同湖片区园区基础设施配套补短板工程监理的招标范围、招标方式、招标组织形式已由佛山市三水区政务服数据和管理局......
(声明: 网站所收集的部分公开资料来源于互联网,转载的目的在于传递更多信息及用于网络分享,并不代表本站赞同其观点和对其真实性负责,也不构成任何其他建议。本站部分作品是由网友自主投稿和发布、编辑整理上传,对此类作品本站仅提供交流平台,不为其版权负责。如果您发现网站上有侵犯您的知识产权的作品,请与我们取得联系,我们会及时修改或删除。 )
分享
微信
新浪微博
QQ空间
QQ好友
豆瓣
Facebook
Twitter
取消
资讯
招标
招聘
租售
美食
房产
展会
广佛
企业
积金
社保
户口
教育
特色
旅游
酒店
医疗
交通
办证
书院
代运营
风水
车辆
图片
移民
产业
综合体
市场
网红
画展
禅城石湾又一商服用地摘牌!8.7亿成交!亚艺湖旁超级靓地!
该地块得天独厚的地理位置使其有能力、也有底气打造成高端要素、高度集聚的金融创新中心典范。同时,地块坐拥文华公园和亚艺公园两大城市绿肺...[阅读全文]
2024-10-26 09:57:08 人气:2415
全国首批!佛山入选国家级典型案例!
佛山是万亿制造业大市,规上工业总产值突破3万亿元,涉及著作权民事案件日益增多。2020年,佛山在全省率先探索推行著作权纠纷...[阅读全文]
2024-10-26 09:32:36 人气:2082
高明总部经济湾建设将打造成佛山第二个千灯湖
“与西江产业新城立序湾区新格局”总部经济湾推介交流会在九峯台举行,推介会通过“部门推介+交流互动”的方式...[阅读全文]
2024-10-26 09:29:26 人气:2221
高明稻马体验官招募丨你负责「玩赛」,我们帮你买单!
高明稻马体验官招募令来啦!如果你有丰富的马拉松参赛经验又恰巧是跑圈“网红”;如果你爱记录,爱分享生活日常...[阅读全文]
2024-10-26 09:13:22 人气:2424
无影抓拍轻松记录氛围感!OPPO Find X8系列10月30日开售!
都说智能手机的发展进入瓶颈,但其实还是有很多细分领域具备进步空间。比如影像方面,在通过大底传感器、潜望长焦镜头以及算法升级实现拍的清...[阅读全文]
2024-10-25 19:54:55 人气:2569
佛山75岁蔡伯生夺全国航模赛一项个人冠军、一项团体季军
2024年全国航海模型(仿真、仿真航行)锦标赛、全国航海模型公开赛昨日在河南安阳落下帷幕。广东一队佛山籍75岁高龄运动...[阅读全文]
2024-10-23 11:00:50 人气:3143
非遗招“星”计划第五站,传承千年武术咏春
咏春拳作为中国非物质文化遗产之一,它的传承和发展是中华文化的重要组成部分,不仅是深入了解中华文化的过程,更是对中国传统武术文化的一种传承与尊重...[阅读全文]
2024-10-23 08:56:54 人气:2256
三水“牵手”社会力量优化公共文化服务!
文化馆是推动公共文化服务高质量发展的重要一环。把文化馆打造成为城乡居民的终身美育学校,做大做强全民艺术普及品牌...[阅读全文]
2024-10-23 08:13:14 人气:2564
佛山三水的过人之处!吸引国家级文化会议落地!
第三届国家文化遗产与文化发展学术会议将在佛山市三水区举行,届时来自高校、公共文化机构的专家学者、代表将聚焦公共文化发展与传播展开研讨和经验分享...[阅读全文]
2024-10-23 08:05:05 人气:2587
这些“充电刺客”,你有遇过吗?超时后每小时收384元!
目前,充电桩市场也迎来快速扩张,但相伴而来的,还有充电价格不透明、服务没保障等乱象,给车主带来出行焦虑...[阅读全文]
2024-10-23 07:45:25 人气:2668
佛山市澜石中学运动场综合配套项目招标公告
澜石中学运动场综合配套项目 已由 佛山市禅城区发展和改革局 以禅发改投审〔2024〕28号 批准(备案)建设...[阅读全文]
2024-10-26 13:28:28 人气:1019
顺德容桂街道公交站亭运营维护项目(第二次)竞价公告
佛山市顺德区容桂街道综合行政执法队采用网上竞价方式出租位于顺德区容桂街道266座公交站亭共五年的运营及广告经营权,欢迎符合资格的竞价人参与竞价...[阅读全文]
2024-10-25 09:13:04 人气:2524
高明区西江产业新城管理委员会综合饭堂食材采购配送项目招标公告
佛山市高明区西江产业新城管理委员会综合饭堂食材采购配送项目招标项目的潜在投标人应在广东省政府采购网https://gdgpo.czt.gd.gov.cn/获取招标文件...[阅读全文]
2024-10-25 08:40:59 人气:1680
南海区中医院医疗设备全生命周期管理服务招标公告
医疗设备全生命周期管理服务招标项目的潜在投标人应在广东省政府采购网https://gdgpo.czt.gd.gov.cn/获取招标文件...[阅读全文]
2024-10-25 08:36:07 人气:2068
2024-2025年佛山市顺德区乐从镇政府机关食堂食材供应配送服务项目招标公告
2024-2025年佛山市顺德区乐从镇政府机关食堂食材供应配送服务项目招标项目的潜在投标人应在广东省政府采购网https://gdgpo.czt.gd.gov.cn/获取招标文件...[阅读全文]
2024-10-25 08:34:19 人气:1652
禅城石湾镇街道“牛皮癣”清理服务项目竞争性磋商公告
石湾镇街道“牛皮癣”清理服务项目采购项目的潜在供应商应在广东省政府采购网https://gdgpo.czt.gd.gov.cn/获取采购文件...[阅读全文]
2024-10-25 08:32:49 人气:1635
三水白坭镇全域道路改造项目-凤果村至林刘家村道路修复工程施工招标公告
本招标项目 白坭镇全域道路改造项目-凤果村至林刘家村道路修复工程施工 的招标范围、招标方式、招标组织形式已由 佛山市三水区政务服务和数据管理局...[阅读全文]
2024-10-24 09:32:36 人气:1645
佛山市禅城区文华路西侧、深宁路北侧商住项目招标公告
佛山市禅城区文华路西侧、深宁路北侧商住项目已由佛山市禅城区发展和改革局以广东省企业投资项目备案证[2409-440604-04-01-485396]批准(备案)建设...[阅读全文]
2024-10-24 09:30:25 人气:1945
佛北战新产业园大同湖片区园区基础设施配套补短板工程招标公告
本招标项目 佛北战新产业园大同湖片区园区基础设施配套补短板工程(标段一)施工 的招标范围、招标方式、招标组织形式已由 佛山市三水区政务服务数据管理局...[阅读全文]
2024-10-24 09:28:02 人气:1284
顺德(龙江)三联家具产业升级示范园区—龙江镇沙富江边路沿线市政设施改造工程招标公告
顺德(龙江)三联家具产业升级示范园区—龙江镇沙富江边路沿线市政设施改造工程已由 龙江镇党政和人大办公室 以 龙委决定〔2024〕41 号 批准(备案)建设...[阅读全文]
2024-10-24 09:26:31 人气:2005
2024年南海鲲鹏人才节10月28日开幕!
南海区召开媒体通气会,通报2024“南海鲲鹏人才节”的筹备及开展情况。其中,主场活动——“鲲鹏扶摇起 南海纳百川”2024年南海人才科技发展大会...[阅读全文]
2024-10-26 11:03:57 人气:2475
佛山胥江投资管理有限公司公开招聘绿化组长公告
佛山胥江投资管理有限公司是佛山市三水区芦苞镇公有资产管理办公室下属企业,因公司业务发展需要,拟面向社会公开招聘绿化组长...[阅读全文]
2024-10-26 10:59:05 人气:2363
高明区荷城街道石洲社区卫生服务站招聘医师
1.具有中华人民共和国国籍,遵守中华人民共和国宪法和法律;具备良好的品行和职业道德;2.适应岗位要求的身体条件;3.录用后需独立从事外勤工作及值夜班;...[阅读全文]
2024-10-26 09:04:22 人气:2107
广州白云区公安分局招聘辅警40名!
1.时间:2024年10月28日—2024年11月8日,每日9:00—11:30,14:30—18:00。2.方式:现场报名。3.地址:广州市白云区大塘大街自编2号(白云区康养产业园)A栋鹿硕士寄宿学习基地。...[阅读全文]
2024-10-23 09:19:13 人气:3226
三水芦苞一国企招人!现正接受报名!
佛山市三水东河资产管理有限公司是佛山市三水区芦苞镇财政和公有资产管理办公室下属企业,业务范围涵盖对政府授权的资产进行经营管理...[阅读全文]
2024-10-23 08:27:00 人气:2468
顺德陈村镇面向2025届毕业生赴高校设点公开招聘教师预公告
陈村镇历史悠久,是《三字经》作者区适子、清代作家黎简和现代雕塑艺术家梁明诚的故乡,素有“中国花卉第一镇”“千年花乡”等美誉...[阅读全文]
2024-10-22 09:55:11 人气:2716
佛山市三水区南山镇公有资产(商铺)竞租公告(第二次)
为充分盘活南山镇的公有资产及满足社会租赁需求,现我司定于2024年10月29日(星期二)9:30在佛山市三水区南山公有资产投资管理有限公司开标室...[阅读全文]
2024-10-22 09:25:20 人气:2312
三水科创实验学校招聘教师→
2024年应届毕业生(非在职,须于报名结束日前取得相应毕业证书、学位证书,毕业时间以毕业证书落款日期为准)...[阅读全文]
2024-10-21 15:18:28 人气:2133
三水区云东海学校招聘临聘教师2名
招聘对象为普通高等院校2024年应届毕业生(非在职)和社会上具有国家承认学历的大学本科以上毕业人员。所有考生须于报名首日前取得相应毕业证书...[阅读全文]
2024-10-18 08:56:54 人气:2512
顺德区伦教中学招聘教师多名
1.职业道德:热爱教育事业,为人师表,乐于奉献,专业功底厚、有团队合作精神;2.大学本科或以上学历,所学专业与招聘岗位专业对口...[阅读全文]
2024-10-18 08:54:13 人气:2556
免租金+黄金地段!禅城祖庙超7000㎡优质文化用房盼“开花结果”!
晒“菜单”,亮诚意,集智慧,祖庙街道以公开招标、委托运营的形式,在先行探索的基础上,面向社会力量推出超过7000平方米,共7处公共文化设施空间区域...[阅读全文]
2024-10-26 11:08:24 人气:1025
佛山市南海区兴夏物业开发有限公司B627物业租赁项目公告
租金按月缴纳。在租赁期内,承租方必须于每月15日前足额缴纳当月的租金、综合设施配套服务费及上月的其它相关费用(如水、电费等)。租赁期内,租金无递增...[阅读全文]
2024-10-25 09:04:37 人气:1334
佛山市南海区兴夏物业开发有限公司B627物业租赁项目
租金按月缴纳。在租赁期内,承租方必须于每月15日前足额缴纳当月的租金、综合设施配套服务费及上月的其它相关费用(如水、电费等)。租赁期内,租金无递增...[阅读全文]
2024-10-25 09:02:20 人气:1350
南海西樵镇公有物业招租(2024年第25期)
西樵官山长堤路28号石灰厂1-3号铺;西樵官山江浦西路6号印刷厂二楼;西樵镇江浦东路43之一至43之45号二楼17至26号;西樵官山江浦西路6号印刷厂11号铺位;西樵官山长堤路28号...[阅读全文]
2024-10-25 08:57:32 人气:1233
南海西樵镇公有物业招租(2024年第25期)
西樵镇江浦东路43之一至43之45号二层4-13号铺;西樵镇江浦东路43之一至43之45号首层23、24号;西樵镇官山城区江浦东路43号之一至43之45号首层4号铺;西樵镇江浦东路43之一...[阅读全文]
2024-10-25 08:44:47 人气:1198
南海丹灶镇丹灶商业210号等一批物业竞租公告
物业使用费按月缴交。物业自交付之日起首月免收物业使用费,租赁期起始日为1号的,在签订物业租赁协议书时以银行转帐方式缴交第二个月的物业使用费...[阅读全文]
2024-10-23 14:36:47 人气:1853
南海里水镇洲村三横路1号加油站经营权招租项目(二次)
必须是在中华人民共和国境内注册成立、合法存在的企业独立法人(含中外合资),或已在工商登记机关登记、领取营业执照的分公司(参与报名的分公司须提供总公司出具的授权参与本次竞投的授权委托书)...[阅读全文]
2024-10-23 14:17:09 人气:1693
2024年九江镇第83批次资产竞投公告
新河清营业房;旧河清营业房;九江镇儒林东路文明巷1-6号铺二、三层;九江镇儒林东路文明巷(二楼);九江镇人民路5-6号109铺;九江镇人民路5-6号106-108铺;九江镇人民路5-6号104铺;九江镇儒林东路文明巷二、三层...[阅读全文]
2024-10-23 14:14:19 人气:1335
顺德陈村新城南片区多宗“笋盘”招商!
新城南片区位于陈村镇中部核心地段,重点打造中央商务区;紧靠佛陈路,接驳海华大桥,周边有广州地铁7号线,约10分钟到达广州南站...[阅读全文]
2024-10-18 10:37:29 人气:2513
佛山市祖庙资产投资管理有限公司2024﹣第9期招租信息
有意竞租者,必须在2024年10月8日17时00分(受理时间为上午8:30至11:45,下午2:30至5:00,节假日除外)前到佛山市祖庙资产投资管理有限公司办理登记手续...[阅读全文]
2024-09-28 10:29:27 人气:5782
顺德5家餐厅上榜“2024年南部人气餐厅”!
9月5日,匠心营造·凤凰网美食盛典暨2024金梧桐中国餐厅指南南部人气餐厅颁奖晚宴于合肥君悦酒店举办,为206间餐厅颁发南部人气餐厅奖项...[阅读全文]
2024-09-08 10:27:11 人气:72942
顺德鱼皮角、干蒸、地道肠有团体标准了!
近日,由佛山市顺德区津津食品有限公司牵头,顺德职业技术学院、广东产品质量监督检验研究院、广东省农业科学院蚕业与农产品加工所...[阅读全文]
2024-08-15 11:19:34 人气:22323
2024顺德鱼生节有新动作!风味“八阵图”亮相!
2024顺德鱼生节新闻发布会在顺德区容桂街道龙悦湾酒家举行。来自政府、各镇街餐饮协会及企业代表近百人参与...[阅读全文]
2024-07-17 09:15:59 人气:25944
佛山河鲜地图上新 → 出发!
三水因为地处三江交汇处,得天独厚的地理环境使这里的河鲜凭借“鲜嫩爽滑”闯出一片天。嘉鱼、龙脷鱼、三黎鱼等不少特色鱼虾为三水所独有...[阅读全文]
2024-07-15 10:46:51 人气:29614
三水云东海推出“广府菜三水荷花宴”团体标准
三水区云东海街道办事处举办了“放心消费美食集聚区双承诺单位”颁牌仪式暨“广府菜三水荷花宴”团体标准推广会。当天,云东海街道向10家餐饮店颁发“放心消费美食集聚区双承诺单位”牌匾...[阅读全文]
2024-06-16 09:03:27 人气:10571
美狮美高梅“蜀道”再度荣获米其林一星荣誉 正宗成都四川菜匠艺 勇获业界权威认可
【2024年3月14日,澳门】美高梅欣然宣布,旗下位于美狮美高梅内的餐厅“蜀道”在最新公布的《香港澳门米其林指南2024》中,再度获评为米其林一星餐厅...[阅读全文]
2024-03-14 21:05:58 人气:27472
佛山柱侯酱:一道美食背后的传奇故事
柱侯酱是佛山地区的特产之一,其名字来源于创始人梁柱侯。在清朝嘉庆年间,梁柱侯最初在佛山祖庙摆摊卖牛杂,因其发明了柱候酱...[阅读全文]
2024-02-02 15:47:47 人气:13383
石湾鱼腐:金黄鲜嫩,香滑可口
石湾鱼腐是一道源自中国广东省佛山市石湾镇的传统名菜,其历史悠久,口感独特,被誉为“岭南第一锅”...[阅读全文]
2024-02-02 15:46:11 人气:14279
岭南蒸水饺:皮薄馅嫩,鲜香可口
岭南蒸水饺是一道色香味俱佳的传统小吃,以其皮薄馅嫩、鲜香可口而著名。岭南蒸水饺的馅料通常包括猪肉、韭菜...[阅读全文]
2024-02-02 15:45:18 人气:17060
佛山沙口笋:美味与健康的完美结合
佛山沙口笋是广东省著名的特产,以其独特的口感和品质而受到广泛欢迎。沙口笋的产地位于佛山市内的东平河和汾江河交界处,这里土壤肥沃...[阅读全文]
2024-02-02 15:44:00 人气:11823
支持商转公!佛山再发布9条楼市新政!
为全面贯彻落实党中央、国务院决策部署,加快构建房地产发展新模式,持续推进我市房地产市场平稳健康发展,结合我市当前实际...[阅读全文]
2024-10-26 09:18:29 人气:8018
佛山市首宗1天完成一手房“带押过户”!
新政的适用范围为“带押确权”和一手房“带押过户”,其中,一手房“带押过户”适用对象是已经竣工验收并且开发商已完成了不动产首次登记的新建商品房...[阅读全文]
2024-10-23 08:22:19 人气:7221
房地产政策“组合拳”来了
,国务院新闻办公室举行新闻发布会,住房城乡建设部部长倪虹和财政部、自然资源部、中国人民银行、国家金融监督管理总局负责人介绍促进房地产市场平稳健康发展有关情况...[阅读全文]
2024-10-18 09:12:31 人气:11039
南海公共租赁住房目前正火热招租中
禾仰广场位于桂城街道长江路13号,属于三山片区,交通和生活配套成熟,周边毗邻国际创智园、三山科技创意产业中心...[阅读全文]
2024-10-14 14:39:27 人气:7989
三水楼市国庆黄金周热了!5天成交188套,同比增长318%!
三水房地产市场呈现出一片热火朝天的景象。连日来,市民看房、购房热情持续高涨,多个楼盘到访量、成交量明显增加...[阅读全文]
2024-10-08 09:14:54 人气:7120
品质家园:佛山市顺德区景泰花园
景泰花园小区环境优美,绿化覆盖率高。小区内种植了各种花卉树木,四季景色各异,营造出宁静而舒适的居住氛围。精心设计的园林景观...[阅读全文]
2024-10-06 10:09:41 人气:11888
绿色宜居典范:佛山市顺德区嘉信绿景花园
嘉信绿景花园周边配套设施丰富多样。教育资源优质且齐全,从幼儿园到中小学,都在步行可达的距离内,为孩子提供了良好的教育环境...[阅读全文]
2024-10-06 10:06:53 人气:12175
智慧之居:佛山市顺德区智富园小区
智富园小区周边配套设施日渐完善。在教育方面,有多所优质的学校分布在附近,为孩子提供了从幼儿园到中学的优质教育资源...[阅读全文]
2024-10-06 10:04:10 人气:6985
温馨家园:佛山市顺德区昌教小区
昌教小区地理位置优越,周边交通网络发达。多条公交线路经过,方便居民出行,无论是前往市中心购物娱乐,还是去往其他区域工作学习...[阅读全文]
2024-10-06 10:01:53 人气:11250
品质卓越:佛山市顺德区万科金域学府
小区周边有多所优质学校环绕,涵盖了从幼儿园到中小学的各个阶段,为孩子提供了优质且便捷的教育选择,浓厚的学术氛围让孩子从小就能受到良好的熏陶...[阅读全文]
2024-10-06 09:58:32 人气:8288
广交会上,“佛山制造”圈粉全球客商!
本届广交会展览总面积155万平方米,展位总数7.4万个,设55个展区、171个专区,涌现一批新企业、新产品、新技术、新业态。展会分三期举办...[阅读全文]
2024-10-21 15:25:10 人气:9047
第41届佛山陶博会10月18日开幕
第41届佛山陶博会10月18日开幕。本届陶博会以“绽放”为主题,中国陶瓷城、佛山中国陶瓷卫浴总部、佛山国际会议展览中心三大展馆设有13个主题展区...[阅读全文]
2024-10-20 08:23:19 人气:8867
中国氢能产业大会即将开幕!
西樵十分好玩,邀您登西樵山、访桑园围、渡平沙岛、游南海湾、寻岭南味、品广府菜、会黄飞鸿、赏千古情、钻研学游、逛艺术节...[阅读全文]
2024-10-18 09:53:41 人气:9013
第136届广交会即将开幕!佛山参展亮点提前看→
本次广交会,佛山市共有726家企业参展,展位数达到1896个,位居全省第三,参展企业数创历史新高。其中,品牌展位635个,一般性展位1261个...[阅读全文]
2024-10-15 08:49:17 人气:8429
顺德食材城与顺德预制菜产业展览馆双馆开业!
顺德食材城与顺德预制菜产业展览馆双馆开业,标志着顺德区在食品产业领域迈出了重要一步,展示了其在预制菜产业链中的雄厚实力和发展潜力...[阅读全文]
2024-10-04 09:07:18 人气:9532
四大看点解锁第八届陶瓷创意周
禅城区金秋季重点活动新闻发布会在中国陶瓷城召开。会上,石湾镇街道正式发布2024第八届中国陶瓷创意周(以下部分简称:创意周...[阅读全文]
2024-09-28 02:25:41 人气:10865
大国重器引领潮流新体验!军事科技嘉年华全国巡展(佛山站)启幕在即!
“固国强军 空天逐梦”军事科技嘉年华全国巡展(佛山站)暨2024航空航天展(简称“2024佛山军事航天展”)将于2024年9月14日-10月7日在佛山潭洲国际会展中心举办...[阅读全文]
2024-08-22 10:06:55 人气:16862
全区域 全产业链”!第 46 届龙家具展和第 36 届亚洲国际家具材料博览会,家具人的超级盛宴!
备受业界瞩目的第 46 届国际龙家具展览会隆重开幕。诸如全球唯一全区域、全产业链、最具特色及顺德家具品牌共造、宇宙最强家具小镇之类...[阅读全文]
2024-08-20 10:34:54 人气:16594
全球家具看顺德!2024 年家具行业大事件,龙家展携全新 IP 来袭!
第46届国际龙家具展览会和第36届亚洲国际家具材料博览会将于2024年8月19日至22日举行,再度聚焦全球家具行业的目光.........[阅读全文]
2024-08-12 14:48:57 人气:21053
高明改革开放43周年展览,一场跨越43年的时空穿梭
高明改革开放43周年展览正式向公众开放。展览位于高明区档案馆一楼,全面生动地展现了高明从1981年恢复建制至今的奋斗历程和骄人成就...[阅读全文]
2024-08-05 09:36:47 人气:18389
广州新一批人才公寓开放申请!近700套房源!
根据《广州市白云区人才公寓建设及管理规定》有关规定,现面向辖区内企业、人才,受理云誉·白云湖数字科技城人才公寓的申请,申请时间为10月18日至10月31日...[阅读全文]
2024-10-23 07:58:58 人气:4511
华南首个“交通大学”,就在广州!
广州交通大学是华南地区唯一一所独立建制的海事本科院校,项目选址广州市黄埔区,规划范围东至龙头山,南至红山三路,西至大沙东路,北至状元山...[阅读全文]
2024-10-21 15:22:27 人气:3546
国考明起报名!计划招录3.97万人,报考须知→
考生可于10月15日8:00至10月24日18:00期间登录“中央机关及其直属机构2025年度考试录用公务员专题网站”进行网上报名,公共科目笔试将于12月1日在全国各直辖市...[阅读全文]
2024-10-14 14:29:17 人气:4881
全球最大单体机场T3航站楼新进展!进度超70%,年底通水通电!
T3航站楼采用独具地域特色的“花开广州·羊城花冠”建筑造型,航站楼屋面由8片“花瓣”构成,让旅客在空中就能提前领略花城的建筑之美...[阅读全文]
2024-10-14 14:16:51 人气:4653
广州地铁提醒:明天起,部分地方有交通管制!
八号线工作日最大上线43列车,工作日超高峰增加1列车上线,中峰则增加4列,而周六日中、高峰也将分别增加4、8列车,最大上线列车达35列...[阅读全文]
2024-10-14 14:00:20 人气:5491
广州这一片区打造山水生态城区典范!要更靓了!
风云岭片区位于从化区中心城区街口街,东至旺城大道、西至风云岭、南至文化公园、北至新开村,规划总用地面积193.6公顷...[阅读全文]
2024-10-14 13:44:37 人气:4020
下月起施行!广州中小学校可禁止学生带手机!
这是全国首部促进中小学生心理健康地方性法规,设定7章35条,共有76款,明确了政府、学校、家庭、社会等各方主体的责任,以立法形式在全国率先回应了中小学生心理问题...[阅读全文]
2024-10-12 14:25:44 人气:3695
房贷利率调整一个月能省多少?财政部等重磅官宣利好楼市、就业→
一早,中国工商银行、中国农业银行、中国银行、中国建设银行等多家银行陆续发布公告,10月25日起,将对存量个人房贷利率进行批量调整...[阅读全文]
2024-10-12 14:22:10 人气:4860
离佛山超近!广州将新建43公顷超级乐园
近日,《番禺区汉溪大道北侧储备地块(BA0901规划管理单元)控制性详细规划》在第四届广州市规划委员会地区规划专业委员会第二十二次会议上获得通过...[阅读全文]
2024-10-09 10:09:44 人气:4061
预计明年开业!广州新地标亮灯了!
广场融合金融城“方城、曲苑、翠岛、玉带”空间格局,以晶莹的玉帛造型,诠释鱼与玉的灵动关系,取名“锦鲤馔玉”,传承岭南文化精粹...[阅读全文]
2024-10-09 09:32:21 人气:2489
顺德超2000家规上企业实现数字化改造!覆盖率五区第一!
近3年来,顺德数智转型硕果累累,在日前举行的佛山市“制造业数字化转型成果发布会”上,顺德参会企业78家,获奖48个,数量五区排名第一...[阅读全文]
2024-10-26 10:05:25 人气:4122
广交会上民企“挑大梁”,顺德智造吸睛又“吸金”!
新宝电器、格兰仕、乐普达电机等顺德企业受到关注,报道介绍了顺德民营企业从给国外大品牌代工到打造自有品牌出海的成长过程。从“生产”到“出品”...[阅读全文]
2024-10-22 08:54:41 人气:4495
从佛山制造到佛山“智造” 超7成规上工业企业实施数字化转型
佛山市制造业数字化转型成果发布会举行。会上对近3年数字化智能化转型标杆企业进行授牌,并为数字化服务商、金融机构、产业集群牵引等单位颁奖...[阅读全文]
2024-10-22 08:47:46 人气:4333
全球“抢单”!26家龙江企业亮相广交会!
备受瞩目的第136届中国进出口商品交易会(广交会)在广州拉开帷幕,活动将持续到11月4日。本届广交会,顺德参展企业319家,展位数870个...[阅读全文]
2024-10-18 09:51:45 人气:4352
格力电器首条预制菜全流程自动化生产线将于10月底投产
在集元水产的新项目现场,灰色厂房拔地而起。沿着参观通道,走进“透明”工厂,透过大型的玻璃窗,一个个生产车间尽收眼底,工人们身穿无菌衣...[阅读全文]
2024-10-17 14:28:39 人气:4558
规上工业总产值突破3万亿,佛山怎么做到的?
艰苦奋斗七十五载佛山从一穷二白起步;成长为全国重要的制造基地;31个制造业大类应有尽有;“有家就有佛山造”享誉全球...[阅读全文]
2024-10-17 13:45:15 人气:3893
广交会,“高明制造”闪亮登场!
第136届中国进出口商品交易会在广州开幕,本届广交会以“服务高质量发展,推进高水平开放”为主题,高明39家参展企业诚意上“新”,带来不少新产品...[阅读全文]
2024-10-17 10:05:00 人气:3359
235家次南企出征第136届广交会,企业数及展位数均创历史新高
136届广交会于10月15日至11月4日举行,据南海区经济促进局消息,南海有235家(次)企业参展,展位数550个,参展企业数量及展位数量均创历史新高...[阅读全文]
2024-10-17 00:50:17 人气:2348
7家佛企上榜2024中国民营企业500强,9家佛企入围子榜单
全国工商联日前发布2024中国民营企业500强名单,500强企业2023年营业收入总额41.91万亿元,同比增长5.22%。美的集团...[阅读全文]
2024-10-15 08:59:37 人气:3024
伊之密美国工厂扩建!顺企持续构建全球竞争力!
当地时间10月10日,顺德企业伊之密举行美国俄亥俄工厂扩建投产典礼及开放日活动,成为继今年伊之密泰国子公司、墨西哥子公司相继开业后...[阅读全文]
2024-10-13 09:20:51 人气:2571
佛山市个人住房公积金贷款利率下调!
佛山市住房公积金管理中心发布通知称,根据《中国人民银行关于下调个人住房公积金贷款利率的通知》要求,自2024年5月18日起,下调个人住房公积金贷款利率0.25个百分点...[阅读全文]
2024-05-20 09:41:59 人气:18845
佛山住房公积金提取有新变化→
为进一步整合民生服务资源,加快推进民生用卡服务集成融合,佛山市住房公积金管理中心增加“佛山市社会保障卡”作为住房公积金提取划账银行账户...[阅读全文]
2023-11-02 11:26:54 人气:35294
佛山住房公积金新政8月起实施
据佛山市住房公积金管理中心消息,《佛山市住房公积金管理中心关于阶段性提高个人住房公积金贷款额度的通知》将于8月1日起实施...[阅读全文]
2023-07-25 14:59:21 人气:37394
在外市缴存公积金,这样也能申请贷款!
登录佛山市住房公积金管理中心网站【个人网上办事大厅(入口)】→主借款人登录→【我要办理】→【异地缴存明细申报】...[阅读全文]
2023-07-04 12:25:37 人气:38743
租房提取公积金有变化!7月1日起,最高可提取超6万元!
根据《佛山市住房公积金管理中心关于调整佛山市提取住房公积金支付房租有关事项的通知》(佛房金管〔2023〕29号),现将佛山市2023年度...[阅读全文]
2023-06-30 08:08:22 人气:38934
佛山公积金贷款上限拟提至50万/人,夫妻最高可贷100万
佛山市住房公积金管理中心发布《关于阶段性提高个人住房公积金贷款额度的通知(征求意见稿)》。其中提出,缴存职工个人申请的...[阅读全文]
2023-06-28 15:09:15 人气:35660
7月起多孩家庭住房公积金额度更高!提取额度上调好消息!
为贯彻落实党中央“租购并举”的决策部署,支持职工合理住房需求,根据《住房公积金管理条例》有关规定以及《住房城乡建设部 财政部 人民银行关于放宽提取住房公积金支付房租条件的通知》...[阅读全文]
2023-06-26 01:12:36 人气:38125
佛山职工租房提取额度上调!下月起公积金有新变化
职工在本市连续足额缴存住房公积金满3个月,本人及配偶在本市无自有住房且租赁住房的,可提取夫妻双方住房公积金支付房租...[阅读全文]
2023-06-16 10:06:06 人气:39969
住房公积金最新相关问题解答
在本市连续足额缴存住房公积金满3个月”是指职工在本市开设账户满3个月且已连续足额缴存住房公积金满3个月...[阅读全文]
2023-06-02 09:05:55 人气:40994
公积金提取额度上调,可按月提!多孩家庭额度更高!
职工在本市连续足额缴存住房公积金满3个月,本人及配偶在本市无自有住房且租赁住房的,可提取夫妻双方住房公积金支付房租...[阅读全文]
2023-06-02 08:59:27 人气:39473
佛山人才,租房有补贴!别忘了复核→
您此前已领取过租房补贴,但当前工作单位与资格申请时不一致,发生过同区工作单位变更,此时您应先完成【同区变更单位申请】后...[阅读全文]
2024-07-06 07:43:33 人气:29208
禅城区祖庙街道上门提供养老待遇资格认证服务
在祖庙街道行政服务中心工作人员的耐心服务和指导下,通过智能手机人脸识别等操作或现场收件等形式,60多名老人顺利完成了养老待遇资格认证...[阅读全文]
2024-03-31 08:42:27 人气:26675
3月21日开放参保!2024年“健康·佛医保”来啦
连续参保四年、三年或者两年无理赔的,医保目录内个人负担费用补偿、医保目录外个人自费费用补偿起付线分别下调...[阅读全文]
2024-03-19 14:57:59 人气:16823
一次申报、待遇直享!工伤保险“多件事一次办”全面升级
在佛山市社会保险基金管理局、市政务服务数据管理局、市行政服务中心的指导下,南海区作为争先示范区,从职工办事的难点堵点出发...[阅读全文]
2024-01-16 09:47:33 人气:31790
佛山新市民在支付宝办理居住证等业务,可领取专属医疗保险!
符合相关条件的新市民通过支付宝“佛山新市民服务通”在线办理相关业务,专享医疗保险投保后前两个月免费体验,包含好医保·门诊险产品以及好医保·长期医疗(0免赔)产品...[阅读全文]
2024-01-09 10:43:45 人气:30641
禅城社保推行“智能语音客服” 实现“政策找人”精准高效
养老保险待遇核定、养老资格认证,关系着养老待遇能否按时发放,是退休长者最为关切的事情。为满足群众需求...[阅读全文]
2023-12-30 11:21:11 人气:32899
佛山南海在全市首推!港澳居民可“掌上办”居民医保
据南海区政务服务数据管理局消息,南海在全市首推港澳居民参加城乡居民基本医疗保险“掌上办”,在南海生活的港澳人员可通过线上操作...[阅读全文]
2023-12-08 10:25:50 人气:21028
跨省异地看病怎么走医保,领你全流程办理→
推出“高效办成一件事”系列服务,助力提升办事便利和效率。今天推出“高效办成一件事”第1期:跨省就医直接结算...[阅读全文]
2023-12-05 11:12:02 人气:20226
佛山医保新规出台!事关住院、大病保险→
《佛山市基本医疗保险住院管理办法》按照“分类保障、统一管理,优化待遇、保障权益,提升服务、完善细节”的原则,对待遇和管理进行全面优化提升...[阅读全文]
2023-12-05 11:10:59 人气:18081
2024年度佛山居民医保申报开始啦!
为深入贯彻落实习近平总书记关于医疗保障事业的重要指示批示和重要讲话精神,提升居民医保参保率...[阅读全文]
2023-11-04 10:54:57 人气:15251
租房也能入户!符合条件当场办理!
申请人、随迁人的居民身份证(年满16周岁或以上必须提供)、居民户口簿。属集体户的,提供本人的常住人口登记卡...[阅读全文]
2024-10-18 12:23:09 人气:11522
佛山实施新政后,居住半年以上就能入户!
本市持自有合法产权住宅房屋的非本市户籍人员,可以在房屋所在地申请入户,共同居住生活的配偶、未成年子女可以随迁...[阅读全文]
2024-07-11 07:45:23 人气:27323
佛山户籍新政实施首月,申请人数升升升
佛山市发布了《佛山市人民政府办公室关于稳定居住就业入户事项调整的通知》(佛府办〔2024〕7号),自发布之日起施行...[阅读全文]
2024-06-28 07:57:44 人气:30420
佛山迎来新市民入户高峰
自5月13日佛山开始实施稳定居住就业入户新政以来,新市民入户申请积极性爆棚,佛山不少行政服务中心预约爆满。数据显示...[阅读全文]
2024-05-17 14:58:43 人气:17159
佛山入户新政解答:持有公寓可以入户吗?在哪办理?
从5月13日开始就可以申请办理。线上请到“粤居码”微信小程序申请(选择“其他户籍业务”—“市外迁入”—“稳定居住就业”)...[阅读全文]
2024-05-16 08:31:46 人气:16657
南海桂城新市民积分入户申请须知→
具有大学本科以上学历或者中级及以上专业技术资格且年龄在50周岁以下的,不受1年社保限制,申请时上1个自然月起在我市缴纳社会保险费即可按照...[阅读全文]
2024-05-13 09:47:07 人气:16532
佛山市孩子入学,入户要趁早!盘点入户方式→
在我市合法稳定就业满3年(连续缴纳社会保险满3年,或连续经商满3年,可互补叠加),并有合法稳定住所(含租赁)的人员,本人及其共同居住生活的配偶...[阅读全文]
2024-02-29 08:26:15 人气:17750
“佛山新市民积分计算器”帮你一键估算积分
本系统结果仅供参考,真实结果需前往佛山新市民通提交资料申请。本系统暂时只收录了全市积分,各区的加分项请参考区政策文件。...[阅读全文]
2023-12-31 10:52:27 人气:22019
佛山积分新标准发布!落户更容易!
在佛山办理居住证(暂住证)累计每满1年积20分,最高可积240分;在佛山参加社会保险的(职工基本养老保险、职工基本医疗保险...[阅读全文]
2023-12-28 16:01:46 人气:21300
佛山新市民:居住证一年要签注一次!这样操作1分钟完成续签
近日,家住高明区荷城街道的区女士欲为其丈夫代办居住证续签,但却被告知该业务不可代办。区女士的丈夫正在外地,又赶上居住证即将到期...[阅读全文]
2023-12-04 09:42:17 人气:20986
佛山市招生办公室报考点网上确认公告来了!
先前已完成10月中旬报名的考生,需要参加10月31日-11月5日的网上确认,请考生务必在规定时间内进行网上确认,否则无法参加考试...[阅读全文]
2024-10-26 10:46:44 人气:3395
三水首个!大塘实验幼儿园成为国家级项目试点单位!
国家级试点项目——《健康企业建设及职工健康管理项目》之“心理健康服务研究”项目正式落户大塘实验幼儿园。作为三水区首个参与此国家级项目的试点单位...[阅读全文]
2024-10-26 10:40:33 人气:3653
2025年第一次广东省普通高中学业水平合格性考试11月15-20日报名
2025年第一次合格性考试科目为语文、数学、英语、思想政治、物理、历史、地理、化学和生物学等9门,各科目均为新课标题型...[阅读全文]
2024-10-23 08:31:47 人气:4208
佛山拟出新规!幼儿园这样收费和退费→
佛山公办幼儿园收费按属地管理原则实行政府定价管理,民办幼儿园收费实行市场调节价管理,收费项目统一为:保育教育费...[阅读全文]
2024-10-23 07:52:40 人气:4219
广东省2025年普通高校体育类专业招生报名及考试办法
凡符合广东省2025年普通高校招生统一考试报名条件,且具有一定体育专长者均可报名参加体育类专业省统考...[阅读全文]
2024-10-22 10:02:50 人气:4437
佛山市2025年普通高考报名将于2024年11月1-10日进行
广东省2025年普通高校招生统一考试(简称“普通高考”)报名工作将于2024年11月1-10日进行。日前,佛山市招生办公室转发省招委会...[阅读全文]
2024-10-22 10:01:13 人气:3854
佛山市2024年普通高中体育与健康学业水平考试今起报名!
具有我市高中学籍的在校学生,在学籍学校统一报名,由学籍所在学校通过佛山市普通高中学业水平考试考务系统等渠道汇总提交报名信息...[阅读全文]
2024-10-18 09:03:15 人气:5066
禅城区镇安幼儿园招聘带班教师
学前教育等教育类专业大专及以上学历(在省、市、区等教育行政部门取得骨干教师、名师称号的,专业不限,且可以放宽年龄及学历)...[阅读全文]
2024-10-18 08:43:19 人气:4783
广东2025年高考体育类专业省统考科目和要求出炉!
日前,《广东省2025年普通高校招生统一考试体育类专业省统考科目和要求》(见附件)印发,广东省2025年普通高校招生...[阅读全文]
2024-10-17 15:17:45 人气:4819
广东2025年“3+证书”考试、依学考录取工作安排发布!
近日,广东省2025年普通高校招收中等职业学校毕业生统一考试招生(以下简称“3+证书”考试)、2025年高职院校依据普通高中学业水平考试成绩招生录取...[阅读全文]
2024-10-17 15:10:11 人气:4878
高明区“明质选”特色农产品品牌发布会本周六举行!
邀请“明质选”特色农产品的商家和高明美食认证商家,开设高明特色产品和高明美食摊位,例如有天然蜂蜜、澳洲小龙虾、合水粉葛、甜蜜蜜绵绵冰...[阅读全文]
2024-10-23 09:44:49 人气:7252
2024佛山秋色巡游路线发布!
品味佛山,秋色无限。2024年广东非遗周暨佛山秋色活动将于11月1日至3日开启。秋色巡游将于11月1日、2日两晚分别在禅城区祖庙街道及南海区西樵镇开展...[阅读全文]
2024-10-19 08:30:32 人气:8394
2024年顺德均安“关帝侯王出游”座宫日即将火热来袭!
起宫(农历九月初四)后,“关帝”“侯王”端坐銮舆巡游到多个村(居),祈求事事顺遂、风调雨顺、万事均安。而农历九月十二就是“关帝”...[阅读全文]
2024-10-13 11:01:26 人气:9336
顺德均安“关帝侯王出游”活动10月6日回归!
“关帝侯王出游”作为佛山市顺德区均安镇的重要传统民俗活动,承载着地方百姓对忠义精神的崇敬和对美好生活的向往。每年农历九月初四至九月二十...[阅读全文]
2024-09-21 08:44:34 人气:12417
顺德香云纱再上央视!纺纱+莨水+晾晒+过泥,一齐探寻非遗技艺!
香云纱本名莨(liáng)纱,是岭南地区的一种古老的染色面料,由于穿着走路会“沙沙”作响,得名“响云纱”,后来称为“香云纱”...[阅读全文]
2024-09-08 10:46:09 人气:67215
名师亲授,动手体验,感受非遗剪纸魅力!报名→
剪纸,中国非物质文化遗产的瑰宝,以剪刀为笔,红纸为媒,绘就千年文化传承。这门艺术,不仅承载着丰富的民俗寓意...[阅读全文]
2024-08-20 17:30:13 人气:15819
首届佛山水上关帝庙庙会7月28日开锣!
“水上有关帝 人人好架势——佛山水上关帝庙庙会”将于7月28日开幕。作为水上关帝庙重建开放后的首届庙会,该活动将依托水上关帝庙这一载体...[阅读全文]
2024-07-25 09:22:58 人气:22305
书院文化展、状元巡游、打卡体验,今天这场活动文化魅力值拉满!
高明区举办书院文化展暨盛世文昌·状元文化节,现场通过文化体验、景点打卡的方式,感受高明千年文脉的文化魅力。区委副书记、组织部部长...[阅读全文]
2024-05-22 10:29:38 人气:12889
“顺德鱼生”获全省首张餐饮行业湾区认证
近日,由广东捞德顺餐饮管理有限公司(容桂店)出品的“淡水鱼‘顺德鱼生’”获颁《湾区认证证书》,这是全省首张餐饮行业《湾区认证证书》...[阅读全文]
2024-05-10 14:14:47 人气:13906
佛山高明区明城村民夜校推出舞狮文化传承课
在明城镇村民夜校课堂上,一群对舞狮文化怀揣浓厚兴趣的市民沉浸在舞狮的欢乐之中。他们跟着老师的示范,探寻舞狮技艺的奥秘...[阅读全文]
2024-04-27 14:29:47 人气:16158
佛山市全市旅游总收入466.55亿元!
“佛山推进经济高质量发展”新闻发布会(文广旅体领域专场)今日上午在佛山市新闻发布厅举行。佛山市文化广电旅游体育局党组书记...[阅读全文]
2024-10-23 09:47:33 人气:4016
佛山市南海区西樵镇人民政府关于禁止到西樵山未开发未开放区域开展户外活动的通告
西樵山属于山岳型风景名胜区,存在未开发或未向社会开放的区域。近期发现有大量户外运动探险爱好者私自组织进入西樵山未开发...[阅读全文]
2024-10-23 07:44:13 人气:4182
甘竹滩、清晖园、顺峰山公园……一起来顺德,“趣”研学!
“多彩窗造营”积极挖掘园区资源,通过课程讲解、游览体验、手工制作相结合的方式,重点解析蚝壳在岭南民居的运用以及满洲窗非遗制作技艺...[阅读全文]
2024-10-22 08:57:23 人气:4239
顺德云鹭湿地公园亮相!
云鹭湿地公园位于顺德3.0版中心城区——云鹭片区核芯,东北侧紧邻顺德快速路,西南侧面向桂畔海,是首个以“全球城央鹭鸟主题湿地公园...[阅读全文]
2024-10-21 09:35:02 人气:3819
在佛山就能看玉器盛宴!免费逛!攻略→
佛山南海平洲素有“中国玉镯之乡”的美名,虽不产玉,但是在百年的历史轨迹中,逐渐成为全国最大的缅甸翡翠原石毛料交易的集散地...[阅读全文]
2024-10-21 09:28:33 人气:3632
佛山古镇建设二周年!成绩单亮点满满→
祖庙街道举行佛山古镇建设二周年总结推进会,会上回顾了佛山古镇建设二周年成果,并围绕古镇建设进行座谈交流,共同为高质量建设佛山古镇凝聚信心和力量...[阅读全文]
2024-10-18 10:04:40 人气:3554
禅城石湾地标+1!黎冲状元文化展示馆正式开放!
石湾镇街道黎冲村举行“崇文尚学 状元黎冲”2024状元文化系列活动之玄坛诞暨状元文化展示馆揭幕仪式,标志着黎冲村在文化传承与乡村振兴上迈出重要一步...[阅读全文]
2024-10-18 09:08:53 人气:2620
顺德均安关帝侯王等等我!10月15日-17日出游时间路线指引!
保安社亭(元龙会馆)-保安西路-华丰南路-华丰北帝庙-林海一街-林海二街-五队财路会馆-华丰中路-六队土地庙-华丰北路-兴仁村;...[阅读全文]
2024-10-15 10:19:07 人气:2880
禅城景区、酒店限时优惠!免票!打折!
古色古香的梁园,是拍照打卡的绝佳之地!10月15日-11月4日,凭第136届广交会参展商、采购商证件(一人一证)可享受免票优惠!...[阅读全文]
2024-10-15 09:13:07 人气:2801
佛山到底哪个景点最好玩?
在刚刚过去的国庆黄金周,大家都选择去哪些地方玩?中国移动推出了《佛山2024年国庆假期大数据报告》,从中,我们可以佛山都有哪些景点倍受游客欢迎...[阅读全文]
2024-10-15 09:06:39 人气:2587
佛山市顺德区佛山福盈酒店:豪华与舒适的典范
酒店的外观气势恢宏,内部装饰豪华典雅,充满了现代时尚的气息。步入大堂,高挑的空间、璀璨的水晶吊灯以及精美的大理石地面,营造出奢华而温馨的氛围...[阅读全文]
2024-09-18 08:38:46 人气:16621
佛山市顺德区凤佛山依家精品酒店:精致体验,宾至如归
酒店的外观设计独具特色,融合了现代与当地文化元素,给人留下深刻的印象。步入大堂,宽敞明亮的空间、高雅的装饰和热情的服务人员...[阅读全文]
2024-09-18 08:02:05 人气:15965
佛山新颖宾馆:舒适与便捷的休憩之所
宾馆地理位置优越,交通便利。周边有多条公交线路,临近[主要交通枢纽],方便宾客前往顺德区的各个景点和商业中心...[阅读全文]
2024-09-06 08:31:10 人气:18495
佛山雅致宾馆:顺德的温馨驿站
宾馆地处顺德区的繁华地段,周边交通十分便利,距离[主要交通枢纽或地标]仅[距离]。无论是商务出行还是休闲旅游...[阅读全文]
2024-09-06 08:28:28 人气:19053
维也纳酒店(佛山顺德伦教店):舒适与品质的栖息之所
酒店地理位置优越,交通便利。周边配套设施齐全,临近商业中心、旅游景点和交通枢纽,方便宾客出行和购物娱乐...[阅读全文]
2024-09-05 11:19:42 人气:19048
佛山泓丰酒店:舒适与品质的完美邂逅
酒店的外观设计独具特色,融合了现代与传统的元素,给人留下深刻的印象。步入大堂,宽敞明亮的空间、精致的装饰和热情的服务...[阅读全文]
2024-09-01 15:26:59 人气:19431
城市便捷酒店(龙江会展中心店):顺德的舒适驿站
酒店的外观设计简约大方,内部装修精致典雅。步入大堂,宽敞明亮的空间和热情周到的服务人员给人宾至如归的感觉...[阅读全文]
2024-08-27 10:49:03 人气:11037
佛山旺业酒店(龙江会展中心店):顺德的温馨港湾
旺业酒店的外观气派,内部装饰精美。步入大堂,宽敞明亮的空间、优雅的装饰和热情友好的工作人员,让人立刻感受到温馨与舒适...[阅读全文]
2024-08-27 10:47:22 人气:20208
维纳斯国际酒店(龙江会展中心店):顺德的奢华休憩之所
酒店坐落于顺德区的核心地段,临近龙江会展中心,交通网络发达,出行极为便利。其优越的地理位置使它成为商务人士和游客的理想选择...[阅读全文]
2024-08-27 10:46:08 人气:19843
品质之选:佛山市顺德区亿湖烟酒店
亿湖烟酒店堪称丰富多样。香烟品牌涵盖了国内众多知名品牌以及一些特色地方品牌,能够满足不同消费者的需求...[阅读全文]
2024-08-21 08:38:30 人气:20748
三水乐平镇人民医院夜间也能看中医啦,开诊时间是……
在繁忙的工作生活中;常常让您的身体健康被忽略!为满足广大市民对健康管理的多元化需求;乐平镇人民医院中医科从10月21日开设夜诊服务...[阅读全文]
2024-10-23 08:39:55 人气:4911
广东省人民医院南海医院心血管病大楼正式启用!
省级心血管病大楼(佛山首个心血管病大楼)——广东省人民医院南海医院(下称“省医南海医院”)心血管病大楼正式启用,不仅标志着省医南海医院的硬件设施和服务能力全面提升...[阅读全文]
2024-10-22 09:17:29 人气:4972
佛山三水各镇(街道)社卫中心开诊时间有调整
为了更好地服务社区提高市民的就医体验;三水各镇街社区卫生服务中心(卫生院)及下属部分服务站在公告之日起...[阅读全文]
2024-10-19 08:29:01 人气:6412
健康守护:佛山市顺德区南方医科大学顺德医院附属杏坛医院
医院地理位置优越,交通便利,周边服务设施齐全。医院建筑规模较大,内部环境整洁舒适,为患者提供了良好的就医环境...[阅读全文]
2024-10-03 08:32:50 人气:7751
医疗先锋——佛山市顺德区广州中医药大学顺德医院
佛山市顺德区广州中医药大学顺德医院(顺德区中医院)是一所集医疗、预防、教学、科研、康复等功能为一体的综合性中医医院...[阅读全文]
2024-09-26 08:52:19 人气:8240
守护母婴健康的港湾——佛山市顺德区妇幼保健院
医院拥有宽敞舒适的医疗环境,占地面积较大,建筑布局合理。内部配备了先进的医疗设备,如高端的超声诊断仪、新生儿监护设备、妇产科手术器械等...[阅读全文]
2024-09-26 07:53:20 人气:6288
佛山市顺德区职院美瑞医院:专业医疗,贴心守护
职院美瑞医院拥有宽敞舒适的医疗环境,医院内部装修温馨,布局合理。配备了先进的医疗设备,为准确诊断和有效治疗提供了有力保障...[阅读全文]
2024-09-25 07:40:45 人气:6910
守护健康的医疗殿堂——佛山市顺德区广东同江医院
医院规模宏大,建筑设施先进。拥有宽敞明亮的门诊大厅、舒适的病房和先进的医疗设备。其医疗用房面积广阔,为患者提供了良好的就医环境...[阅读全文]
2024-09-19 13:31:18 人气:8242
高明区人民医院、中医院迎来大改造!动工和竣工时间就在……
根据项目规划,将拆除区人民医院家属区,新建一座15层的综合大楼,并且新建框架结构的停车楼。拆除区人民医院妇幼饭堂...[阅读全文]
2024-09-14 15:02:27 人气:8004
中国第一位伽玛刀博士、上海华山医院王恩敏佛山开诊!市民福音
广大市民朋友的福音!中国第一位伽玛刀博士、原复旦大学附属华山医院射波刀中心主任王恩敏教授已正式加盟佛山复星禅诚医院肿瘤精准诊疗中心...[阅读全文]
2024-09-14 14:56:36 人气:5889
广佛高速这个出口全封闭!禁止通行!
因桥梁检测需要,检测期间将占用桥梁一条行车道(西樵往南庄方向)及封闭西樵侧驶入西樵大桥的3条匝道路口,期间禁止西樵往南庄方向的车辆进入...[阅读全文]
2024-10-26 10:43:30 人气:2103
顺德这个路口将永久性封闭,途经车辆绕行指引→
2024年10月25日起至2024年10月27日止,将进行沥青路面和交通安全设施施工,期间新成路右转进龙洲路车道封闭,恢复龙洲路右转进新成路单车道通行...[阅读全文]
2024-10-26 10:27:59 人气:1964
禅城丝绸直街调整单行时间段!
根据《中华人民共和国道路交通安全法》及其实施条例等法律法规的相关规定,佛山市公安局禅城分局交通警察大队拟对丝绸直街的单行时段进行调整,现将调整措施公告如下:...[阅读全文]
2024-10-23 09:34:21 人气:2514
禅城区平远北街、平远南街等路段10月28日起局部占道围蔽施工
为贯彻落实城镇生活污水处理有关决策部署,经相关部门同意,禅城区水务部门近期将实施屈龙角涌(月亮湾段)暗渠口截污工程,届时将占用平远北街...[阅读全文]
2024-10-23 08:51:15 人气:2445
佛山三水或将新增多条限行路段
为优化改进三水配送货车通行管理,营造安全、畅通的道路交通环境,近日,佛山市公安局三水分局发布《关于优化调整三水区货车限行措施的通告(征求意见稿)》...[阅读全文]
2024-10-23 08:45:18 人气:2187
高明更合广湛铁路地下站房,施工迎来全新进展!
广湛铁路地下站房位于佛山市高明区更合镇渡水村以北和肇庆市高要区蛟塘镇良村接壤的地方。放眼望去,由北往南有数百台大型机械正在作业...[阅读全文]
2024-10-23 07:48:48 人气:2002
顺德碧桂路欢乐隧道顶南北车道将封闭施工!
桂畔海水上立交工程项目部发布通告称,因桂畔海水上立交工程施工需要,为保障过往车辆、行人安全,10月22日起,碧桂路欢乐隧道顶南北车道将进行临时围蔽施工...[阅读全文]
2024-10-22 08:50:08 人气:2133
三水或将新增多条限行路段→
为优化改进三水配送货车通行管理,营造安全、畅通的道路交通环境,近日,佛山市公安局三水分局发布《关于优化调整三水区货车限行措施的通告...[阅读全文]
2024-10-21 15:36:11 人气:2264
顺德北滘收费站临时封闭施工!
S5广台高速北滘收费站主线入口位于佛山市顺德区北滘镇三乐路槎涌路段,可连通S5广台高速和S47广佛江珠高速公路。...[阅读全文]
2024-10-21 09:03:38 人气:1666
广 佛 新 干 线 限 行 调 整
为缓解道路交通拥堵,优化交通组织,确保道路交通安全、畅通,根据《中华人民共和国道路交通安全法》等法律法规有关规定...[阅读全文]
2024-10-21 08:59:47 人气:1709
新市民服务管理中心可以办理居住证业务了
为进一步加强新市民服务管理,向新市民提供更加优质、便捷、高效的政务服务,白坭镇新市民服务管理中心将增设新市民事务服务点,受理新市民相关政务业务...[阅读全文]
2024-08-21 15:03:49 人气:21178
顺德户政、不动产和商事登记业务办理量呈井喷式增长
当前,顺德区户政、不动产和商事登记业务办理需求呈现井喷式增长,据悉,顺德区、镇(街道)两级强联动,出实招、解民忧,通过加号源...[阅读全文]
2024-06-21 10:24:04 人气:11777
学生出入境业务办理有变化!
1.预约禅城、南海、高明、三水区专场服务的,可通过“广东出入境”微信公众号预约;2.预约顺德区专场服务的,可通过“顺德政务百事通”微信公众号预约...[阅读全文]
2024-06-13 09:46:08 人气:14383
佛山禅城区民政局大年三十正月十五都可办理婚姻登记
春节将至,有不少想趁农历新年和心爱之人喜结连理、完成“人生大事”的市民。大年三十当天可以进行婚姻登记吗?2月14日“情人节”正值春节假期...[阅读全文]
2024-01-26 10:30:02 人气:31256
禅城石湾镇街道便民服务中心揭牌启用
石湾镇街道便民服务中心近日揭牌启用,新大厅两层共4700平方米,开设55个综合服务窗口,承接社保、卫健、市监等11个职能部门400多个事项...[阅读全文]
2024-01-23 10:01:33 人气:35749
禅城高明三水开设出入境办证“学生专场”,周末也能办!
2024年1月7日、14日两个周日全天(8:30-12:00,14:00-17:30)。在禅城区就学的未满16周岁在校中小学生(学生户籍为本省及省外户籍,不含港澳台居民)。...[阅读全文]
2024-01-08 15:37:37 人气:35509
佛山三水区特定人员参加工伤保险工伤认定申请办事指南
从业单位应当在职工发生事故伤害或者被诊断、鉴定为职业病之日起30日内(不含事故当日),向从业单位所属镇街公共服务办公室负责工伤认定经办窗口提出工伤认定申请...[阅读全文]
2024-01-07 10:39:15 人气:35150
佛山三水区工伤认定申请事项办事指南
用人单位应当在职工发生事故伤害或者被诊断、鉴定为职业病之日起30日内(不含事故当日),向所属镇街公共服务办公室负责工伤认定经办窗口提出工伤认定申请...[阅读全文]
2024-01-07 10:24:36 人气:33173
佛山市禅城区石湾镇街道惠景协税站、玫瑰东协税站搬迁整合的公告
为打造标准化、规范化的纳税服务环境,更好的服务于广大企业和人民群众,优化街道营商环境,石湾镇街道惠景协税站...[阅读全文]
2023-12-19 16:06:13 人气:36064
佛山市禅城区石湾镇街道行政服务中心搬迁公告
为打造标准化、规范化、便利化的政务服务环境,更好的服务于广大企业和人民群众,优化我街道营商环境,佛山市禅城区石湾镇街道行政服务中心...[阅读全文]
2023-12-14 15:11:31 人气:35473
庄子素解 第二章 徐无鬼
徐无鬼因女商见魏武侯,武侯劳之曰:“先生病矣!苦于山林之劳,故乃肯见于寡人。”徐无鬼曰:“我则劳于君,君有何劳于我!君将盈耆欲...[阅读全文]
2023-02-09 09:38:10 人气:49873
庄子素解 第一章 庚桑楚
老聃之役有庚桑楚者,偏得老聃之道,以此居畏垒之山。其臣之画然知者去之,其妾之挈然仁者远之。拥仲之与居,鞅掌之为使。居三年,畏垒大壤...[阅读全文]
2023-02-08 10:52:56 人气:47253
庄子素解 第十五章 知北游
知北游于玄水之上,登隐弅之丘,而适遭无为谓焉。知谓无为谓曰:“予欲有问乎若:何思何虑则知道?何处何服则安道?何从何道则得道?...[阅读全文]
2023-02-07 08:44:53 人气:48283
庄子素解 第十四章 田子方
田子方侍坐于魏文侯,数称谿工。文侯曰:“谿工,子之师耶?”子方曰:“非也,无择之里人也;称道数当,故无择称之。”文侯曰:“然则子无师邪?...[阅读全文]
2023-02-06 09:41:31 人气:47576
庄子素解 第十三章 山木
【原文】庄子行于山中,见大木枝叶盛茂,伐木者止其旁而不取也。问其故,曰:“无所可用。”庄子曰:“此木以不材得终其天年。...[阅读全文]
2023-02-02 08:43:02 人气:47881
庄子素解 第十二章 达生
达生之情者,不务生之所无以为;达命之情者,不务知之所无奈何。养形必先之以物,物有余而形不养者有之矣;有生必先无离形...[阅读全文]
2023-01-31 09:26:23 人气:51524
[东方哲学] 一处不立 处处能立
一处不立 处处能立;亦即任何角度与立场都不立,任何角度与立场都能立;也即全然地、无条件地接纳与随机(缘)起用;云门禅三句:涵盖乾坤,截断众流,随波逐流...[阅读全文]
2022-06-08 08:31:38 人气:52565
获取深度世界真相信息的两种途径
人获取外部信息的最原始、最基础的方式就是感觉;感觉信息来源的最初端口就是感觉器官;感觉器官的阀域与自身承受力决定了人感知外部环境的上下极限...[阅读全文]
2022-06-08 08:26:00 人气:50491
物理学遇到意识素解(7)
如果一位值得信赖的朋友告诉你一些似乎可笑的事情,你会尝试着揣摩他或她可能的真实意思。值得信赖的物理学演示就告诉了我们某些看似荒谬的东西。因此,我们试图解释这些结果可能的真正意思。...[阅读全文]
2019-12-16 09:48:47 人气:39258
海外需求萎靡背后:美国进口全面收缩、欧盟现结构性变化
5月中国进出口商品总值为5011.91亿美元,同比下降6.2%。其中出口总值2834.99亿美元,同比下降7.5%;进口总值2176.92亿美元...[阅读全文]
2023-06-24 20:30:07 人气:33344
欧洲议会已批准通过《新电池法》,新能源卖家将面临更加严格的考验
近日,欧洲议会议员以 587 票赞成、9 票反对和 20 票弃权通过了与理事会达成的一项协议(针对在欧盟销售的所有类型电池的设计、生产和废物管理的新规定-《新电池法》)...[阅读全文]
2023-06-24 20:28:34 人气:19985
美国亚马逊的销售税和免税的州有哪些?
美国的销售税是美国州和地方政府对商品及劳务,按其销售价格的一定比例征收的一种税款,是在美国发生消费的时候,由消费者一方缴纳的税款...[阅读全文]
2023-06-24 20:27:41 人气:33365
Amazon 店铺代运营案例:家居类目
窗帘,浴帘的工厂,工厂OEM实力非常强,专注于传统外贸贴牌,国内天猫京东都有店,想要扩展海外渠道...[阅读全文]
2023-06-24 21:41:21 人气:22927
Amazon 店铺代运营案例:户外类目
效果:宏那运营团队进行账户诊断后,重新调整了广告,优化了产品线。进行2个月的调整后,销售额增长180%...[阅读全文]
2023-06-24 21:38:22 人气:22282
Amazon 店铺代运营案例:家居类目
吸尘器类目,宏那团队根据客户工厂优势,放弃竞争激烈的美国站点,选择切入日本站点,第三个月单品达到7W美金销售额...[阅读全文]
2023-06-24 21:36:20 人气:22436
Amazon 店铺代运营案例:饰品类目
目前效果:通过半年的测试留存,和铺货老链接的优化,日出单在平均700单左右,同比增长100%;由单SKU日均平均出单5-10单左右...[阅读全文]
2023-06-24 21:34:33 人气:13906
Amazon 店铺代运营案例:宠物类目
目前效果:运营人员一年内通过选品测试留存,现平均日销售额8000美金,每天单款SKU出单60个左右,SKU12个,月度销售额在30W美金+...[阅读全文]
2023-06-24 21:31:31 人气:10156
Amazon运营团队老师介绍:simon
有8年的亚马逊运营经验,为20+ 多个品牌工作过,其中包括类目 Top10的卖家。擅长运营广告...[阅读全文]
2023-06-24 21:16:54 人气:10454
Amazon运营团队老师介绍:Fanny
Fanny:7年亚马逊操盘经验,擅长广告,运营策略制定,并着手从0-1打造过多个百万级别的项目;统筹各个项目的开展计划...[阅读全文]
2023-06-24 21:11:52 人气:6720
卧室家居风水布局:打造舒适与和谐的睡眠环境
卧室作为我们日常休息和恢复精力的场所,其家居风水布局对于居住者的身心健康和家庭和谐有着不可忽视的影响。了解并遵循卧室的风水原则,可以为您打造一个舒适、和谐的睡眠环境...[阅读全文]
2024-02-20 09:46:18 人气:15713
客厅家居风水布局:营造和谐与繁荣的社交空间
客厅作为家庭的核心区域,是家人聚会、招待客人的重要场所。一个和谐的客厅家居风水布局,不仅可以提升居住者的生活品质,还能为家庭带来好运和繁荣。...[阅读全文]
2024-02-20 09:44:52 人气:17185
餐厅家居风水布局:打造美味与和谐的用餐环境
餐厅作为家庭中重要的功能区域,不仅是家人用餐的地方,也是与亲朋好友聚会交流的场所。一个好的餐厅家居风水布局,能够提升家庭成员的食欲,增强家庭和谐氛围...[阅读全文]
2024-02-20 09:43:33 人气:16362
卫生间家居风水布局:打造舒适与和谐的卫浴空间
卫生间作为家庭中私密且重要的功能区域,其家居风水布局对于家庭成员的身心健康和家庭和谐有着不可忽视的影响。一个好的卫生间家居风水布局,能够提升家庭成员的幸福感,增强家庭的正能量。...[阅读全文]
2024-02-20 09:39:02 人气:15332
为什么家居不宜挂太多红色装饰物?
健康平安人生,一定要认识和拥有3个贵人:西医(治标)、中医(治本)、易医(治根)。当西医不行就要找中医...[阅读全文]
2022-06-25 21:03:39 人气:66559
如何将一间旧厂房催旺吉运?
企业新入驻旧厂房,如何做到催旺吉运,达至丁财两旺的效果?这就需要风水的综合策划:大门口形象包装,出入口的八卦方位...[阅读全文]
2022-06-25 21:01:04 人气:70374
装修前规划风水,好处多多
现在越来越多的人认识科学风水的好处,看风水已经是很平常的事。在装修前,先邀请风水师前来勘察毛坯房环境...[阅读全文]
2022-06-25 20:58:23 人气:65275
三角形的办公室如何化解?
方正规整的办公室气场稳定,三角形或不规整的办公室气场混杂,卦位不全,锐气回冲,形成老总思维不定,判断能力减弱。将三角形地方加上屏风...[阅读全文]
2022-06-21 20:33:27 人气:67493
工厂机器为什么不能放在车间中心点
工厂老板由于对风水不熟悉,为了方便,将重型机器设备放在车间〈宅)中心。宅中心为太极点,玄空风水叫“五黄大煞”,只能静不能动,如遇某年的流年凶星飞临该位...[阅读全文]
2022-06-21 20:29:46 人气:64216
大大大微卡!祥菱M2 PLUS五大场景实况挑战“大”展身手!
祥菱M2 PLUS,不止于大。2024年10月,以“4米12大空间 多拉更多赚”为主题的福田祥菱M2 PLUS城市货运场景“大”挑战正式开始...[阅读全文]
2024-10-22 16:55:23 人气:6778
顺德最新倡议:降低电动自行车充电服务费!
为贯彻落实国家和省关于规范电动自行车充电收费行为的有关文件,结合我区电动自行车安全隐患全链条整治工作要求,积极创造条件降低充电服务费...[阅读全文]
2024-10-22 08:52:29 人气:6700
这些车辆最新召回!涉及这些品牌!
日前,铃木(中国)投资有限公司根据《缺陷汽车产品召回管理条例》和《缺陷汽车产品召回管理条例实施办法》的要求...[阅读全文]
2024-10-21 16:06:53 人气:6697
汽车置换更新补贴追溯至7月24日!
现将个人消费者乘用车置换更新补贴实施时间由2024年9月1日(含当日,下同)往前追溯至2024年7月24日,即对个人消费者在2024年4月1日至2024年12月31日期间转让本人名下注册登记的乘用车...[阅读全文]
2024-10-14 09:51:32 人气:7448
佛山首家二手车一站式登记服务站正式揭牌运营!
佛山优车机动车登记服务站正式揭牌运营。市商务局、市国资委、市公安局交警支队、佛山交通集团、佛山市邮政公司等相关单位及其代表出席活动现场...[阅读全文]
2024-09-11 10:14:08 人气:12962
汽车以旧换新最新通知!补贴更高!
●对符合《汽车以旧换新补贴实施细则》规定,报废旧车并购买新车的个人消费者,补贴标准由购买新能源乘用车补1万元...[阅读全文]
2024-08-17 08:36:42 人气:16507
广东最新规定!事关电动车充电收费!
广东省发展改革委、广东省市场监管局发布《关于贯彻落实规范电动自行车充电收费行为的通知》(简称《通知》),明确提出电动自行车户外充电设施的充电电费和服务费应分别标示...[阅读全文]
2024-08-14 15:36:29 人气:7425
补贴2万元、8万元!这些车报废更新补贴有新标准!
在《汽车以旧换新补贴实施细则》(商消费函〔2024〕75号)基础上,个人消费者报废国三及以下排放标准燃油乘用车或2018年4月30日...[阅读全文]
2024-07-28 09:43:56 人气:16857
二手车交易陷阱多,小心被当作“二百五”!
2021年以来,桂城市场监管所共受理二手车相关消费投诉1023件、举报92件,且呈上升趋势,主要涉及车辆信息不透明、服务承诺不清晰...[阅读全文]
2024-07-24 08:52:37 人气:17332
这两种电动车上路注意了!
具有脚踏骑行功能,最高时速不超过25km/h,具有国家颁发的3C认证的,属于非机动车范畴,需要在登记服务点进行车牌登记,登记的是白底黑字的佛山牌照...[阅读全文]
2024-07-19 10:02:27 人气:17606
家具盛宴!第 45 届国际龙家具展览会震撼启幕!
全球家具看顺德,顺德家具看龙江。家具产业是龙江的根基,也是龙江和顺德的亮丽名片。经过五十多年的发展...[阅读全文]
2024-03-17 09:55:30 人气:16640
佛山机场重建航站楼进度刷新!效果图曝光!
按照建设目标和设计规划,由中国联合航空出资建设的新航站楼预计在2024年上半年完成建设并投入使用...[阅读全文]
2023-12-25 09:23:04 人气:31377
佛山国家高新技术产业开发区
佛山高新技术产业开发区(以下简称“佛山高新区”)于1992年12月经国务院批准成立,是全国最早的53个国家高新区之一...[阅读全文]
2023-08-27 21:28:39 人气:11131
佛山意美家卫浴陶瓷世界
意美家,全称意美家卫浴陶瓷世界(Casa Ceramics&Sanitarywares Mall),位于广东省佛山市禅城区季华四路与雾岗路口交汇处,原名为“河宕陶瓷批发直销仓”...[阅读全文]
2023-08-27 21:26:18 人气:11110
澳大利亚技术移民移民
澳洲技术移民是为了引进海外人才,促进澳洲劳动力市场平衡和发展而推出的移民政策,不仅适用于国内有专业技能的技术人才,也适用于在澳留学生,且移民成本低...[阅读全文]
2022-07-07 22:07:38 人气:54801
加拿大BC省雇主担保移民
新政策自2015年1月1日起开始实施。新政后增加了SIRS打分系统,每月公布2次分数,达到此分数的要求的申请人将被移民局选中。因此只要你的职业在加拿大NOC职业列表或职业列表中...[阅读全文]
2022-07-07 22:03:09 人气:55202
美国eb3雇主担保移民
美国eb3雇主担保移民 Other works按照美国移民法,职业移民划分为五类。而EB-3就属于职业移民的第三优先。EB-3职业移民的第三优先类别包括熟练工人、学士学位持有人以及其它工人...[阅读全文]
2022-07-07 21:59:21 人气:53508
马来西亚永久居留(红卡)
PR是PermanentResident的英文缩写,中文是永久居留的意思。获得PR, 就是获得永久居留身份证。 马来西亚永久居留(红卡)是大马政府授予给外国人士的永久居留身份证...[阅读全文]
2022-07-07 21:41:23 人气:54907
南海桂城美生桃花源科技园举行封顶仪式
位于桂城文翰湖中央科创区的美生桃花源科技园项目举行封顶仪式。本次封顶的为项目主体建筑,标志着项目取得阶段性胜利,为后续施工奠定基础...[阅读全文]
2024-10-26 10:01:54 人气:2884
顺德龙江家具展馆+1!名汇国际家居会展中心招商启动!
名汇国际家居会展中心招商发布会在顺德区龙江镇举行。名汇国际家居会展中心历时3年打造而成,建筑面积达5万平方米,将重点招商引入中高端家具品牌...[阅读全文]
2024-10-23 08:55:23 人气:3610
佛山顺德,优质项目接连落地!
成田(广东)科技有限公司以3224万元竞得容桂街道穗城纵一路以西、红旗路以北地块二。项目总投资4亿元,计划整合现有容桂基地及英德分厂部分生产力...[阅读全文]
2024-10-23 08:18:50 人气:2559
聚龙湾新型储能产业园投产!年产值超10亿元!
广东百安环保新材料有限公司和广东佛山勇峰新材料科技有限公司在白坭镇举行以“环保新时代,科技赋能,聚势未来”为主题的开业活动...[阅读全文]
2024-10-23 08:11:24 人气:2503
佛企出海有了新通道!佛山国际陆港保税物流中心(B型)启用!
该中心内设有卡口服务区、查验区、保税仓储区等多个功能区,是集海关监管、保税仓储、跨境电商功能于一体的综合性对外开放平台...[阅读全文]
2024-10-22 08:43:54 人气:2781
顺晋产业园代建物业及一期厂房全面封顶
陈村镇绀村代建物业“绀顺数智楼”及顺晋产业园一期封顶,项目建成后预计年总产值可达80亿元,年税收超3亿元,创造就业岗位超1万人...[阅读全文]
2024-10-22 08:38:07 人气:2325
南海“医企融合”新篇章,佛山首个工业园级“健康之家”启用!
为推动医疗健康与企业发展的深度融合,进一步优化营商环境,提升企业员工健康水平,南海区近期在“医企融合”工作方面取得了显著进展...[阅读全文]
2024-10-18 10:25:03 人气:2785
佛山国际陆港保税物流中心(B型)正式封关运作
一辆载有16件多功能机器人的货车从佛山国际陆港保税物流中心(B型)卡口驶出,标志着佛山国际陆港保税物流中心(B型)正式封关运作并完成首票业务通关...[阅读全文]
2024-10-17 00:48:08 人气:2386
南海丝厂开工改造!预计明年开园→
“丝潮集”项目南海丝厂装修改造工程将对珠三角蚕桑丝织产业发展的活化石——南海丝厂进行改造,将把停产以来闲置的生产区物业...[阅读全文]
2024-10-14 15:02:48 人气:3026
南海西樵百西电子电器产业园项目签约,将打造产业集聚示范园区!
百西社区村头经济社与佛山市南海区樵山智印创意产业园有限公司双方签订《集体经营性建设用地使用权出让合同》《消防、环保及安全生产协议书》。西樵镇人民...[阅读全文]
2024-10-14 14:26:20 人气:3016
繁华新地标:佛山市顺德区凯盛广场
凯盛广场地理位置优越,交通便捷,周边配套设施完善。它坐落在顺德区的核心地段,多条主要道路在此交汇,无论是驾车还是乘坐公共交通都能轻松抵达...[阅读全文]
2024-10-03 08:33:48 人气:10721
魅力之城:佛山市顺德区宏汇城
宏汇城的建筑设计独具匠心,融合了现代美学与实用功能。外观宏伟壮观,内部装修精致典雅,营造出了舒适且高端的商业氛围...[阅读全文]
2024-10-03 08:31:52 人气:10601
佛山市顺德区印象城购物中心:购物与娱乐的天堂
印象城购物中心占地面积广阔,拥有多层建筑,内部布局合理。一层通常设有国际知名品牌的专卖店和时尚精品店;二层和三层则汇聚了众多流行服饰...[阅读全文]
2024-09-26 08:17:34 人气:11253
佛山市顺德区万象汇:缤纷生活的汇聚之地
万象汇的建筑外观现代时尚,线条流畅,富有设计感。内部空间宽敞明亮,装饰精致,采用了现代化的装修风格,营造出舒适而高端的购物环境...[阅读全文]
2024-09-26 08:16:31 人气:9922
商业新地标——佛山市顺德区广进国际商业中心
广进国际商业中心占地面积广阔,建筑面积庞大。整体布局合理,分为多个功能区域,包括购物中心、家居建材馆、写字楼、酒店以及公寓等...[阅读全文]
2024-09-26 07:58:48 人气:9517
佛山市顺德区合禾国际珠宝创意中心:璀璨光芒的孕育之地
佛山市顺德区合禾国际珠宝创意中心位于顺德区,是一个专注于珠宝产业创新与发展的综合性平台...[阅读全文]
2024-09-25 07:36:55 人气:8894
佛山市顺德区欧雅奥广场:时尚与休闲的交汇之地
佛山市顺德区欧雅奥广场位于顺德区,是一个集购物、餐饮、娱乐、休闲等多种功能于一体的综合性商业广场...[阅读全文]
2024-09-25 07:12:48 人气:2947
佛山市顺德区涛汇广场:都市生活的魅力中心
佛山市顺德区涛汇广场位于顺德区,是一个集购物、餐饮、娱乐、休闲等多种功能于一体的大型综合性商业广场...[阅读全文]
2024-09-24 12:45:33 人气:3080
佛山市顺德区京涛购物广场:一站式购物的绝佳选择
购物广场内拥有众多知名品牌和特色店铺,涵盖了服装、鞋包、珠宝首饰、化妆品、数码产品、家居用品等各类商品...[阅读全文]
2024-09-24 11:08:56 人气:1884
东海新世纪:顺德的璀璨明珠
东海新世纪拥有优越的地理位置,交通便捷,周边配套设施完善。它紧邻商业中心,众多商场、餐厅、影院等娱乐休闲场所近在咫尺...[阅读全文]
2024-09-13 15:47:40 人气:3590
繁华市井——佛山市顺德区永丰市场
永丰市场位于顺德区的核心地段,交通便利,周边居民众多。市场占地面积较大,内部摊位布局合理,通道宽敞整洁...[阅读全文]
2024-09-26 07:50:24 人气:15024
佛山市顺德区番村市场:充满烟火气的生活舞台
番村市场内部布局合理,划分清晰。主要分为蔬菜区、水果区、肉类区、水产区、熟食区、干货区等多个区域,方便顾客快速找到所需商品...[阅读全文]
2024-09-25 07:32:43 人气:17256
佛山市顺德区富裕市场:繁华热闹的民生之所
富裕市场内部空间宽敞明亮。市场布局清晰,分为蔬菜区、水果区、肉类区、水产区、粮油副食区、熟食区等多个区域,方便顾客快速找到所需商品...[阅读全文]
2024-09-25 07:18:06 人气:15319
佛山市顺德区南水市场:繁华市井中的生活百态
南水市场占地面积较大,布局合理清晰。市场内划分了多个区域,包括蔬菜区、水果区、肉类区、水产区、粮油副食区等...[阅读全文]
2024-09-23 15:28:08 人气:15509
汇鲜市场:顺德的美味之源
走进汇鲜市场,首先映入眼帘的是宽敞整洁的布局。市场内部划分清晰,摊位排列有序,通道宽敞明亮,让顾客能够轻松自如地穿梭其中...[阅读全文]
2024-09-22 15:34:02 人气:15252
佛山市顺德区桑麻市场:繁华热闹的生活舞台
市场内部布局合理,摊位规划整齐。蔬菜、水果、肉类、水产、粮油副食等各类商品琳琅满目,应有尽有。新鲜的蔬菜水灵灵地摆放着...[阅读全文]
2024-09-18 15:40:09 人气:15945
顺德光中市场:繁华市井中的生活百态
市场内部布局合理,摊位分类明确。蔬菜区、水果区、肉类区、水产区、干货区等一应俱全,商品琳琅满目。这里的蔬菜水果新鲜水灵,种类丰富...[阅读全文]
2024-09-17 08:23:44 人气:16969
吉佑市场:顺德的生活百味集
走进市场,首先感受到的是热闹的氛围。摊位排列整齐,商品琳琅满目。新鲜的蔬菜、水果,五颜六色,散发着自然的清香...[阅读全文]
2024-09-15 15:04:20 人气:15800
兆水村市场:顺德乡村的繁华一角
兆水村市场坐落在兆水村的中心位置,周边是错落有致的村舍和广袤的农田。它不仅是村民们采购生活物资的重要场所...[阅读全文]
2024-09-15 15:03:03 人气:17253
佛山消委会:网络直播套路深,翡翠消费需谨慎!
秦女士浏览某购物网站时,发现某玉石直播间正在直播销售翡翠手镯,主播称该翡翠种水为冰种...[阅读全文]
2022-03-21 15:24:43 人气:65969
机器视觉人才供应链第一梯队:清远市万金目视科技有限公司
清远市万金目视科技有限公司,定位为机器视觉人才供应链第一供应商。首先,以基于机器视觉和深度学习的实战实训平台。为高职高专,大学,提供机器视觉实战实训的人才...[阅读全文]
2021-07-05 15:21:34 人气:99364
跨境电商脱口秀:炮哥刘智勇
炮哥的跨境电商六脉神剑理论、炮哥的跨境电商1357创业模型、炮哥的跨境电商行业快速传播方法论、炮哥的跨境电商合伙人模型...[阅读全文]
2021-07-03 20:33:52 人气:68727
建材家居短视频直播达人——陈宣平
建材家居短视频直播达人——陈宣平,2011年从事互联网行业,2012年进入建材行业媒体工作,主要负责新媒体事业部...[阅读全文]
2021-07-03 20:29:36 人气:93589
广东金麦福餐饮管理服务有限公司
广东金麦福餐饮管理服务有限公司有着多年来连锁经营、机关食堂承包、学校食堂承包、工厂食堂承包、厨房设计经验。致力于食堂承包经营管理...[阅读全文]
2021-07-03 20:25:31 人气:86252
颛孙宏鸽(净雨):书法艺术跨界探索与禅悟
颛孙宏鸽,法名净雨,圣贤名门之后裔,为颛孙子张第七十三代传人,祖籍山东省,中国著名作家、书画家,新闻工作者和社会活动者,公益热心人...[阅读全文]
2021-12-05 20:21:15 人气:71122




































































































































































































































