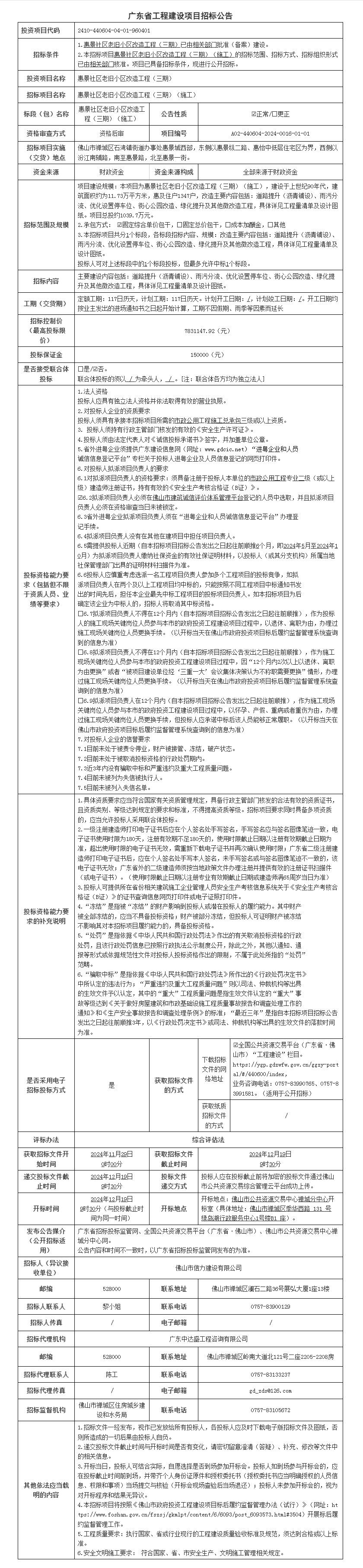
顺德区龙江镇东华南路东侧悦龙湖(SD-G-03-03-03-47)地块网上挂牌出让
经佛山市顺德区人民政府批准,受佛山市自然资源局顺德分局委托,本中心现采用网上挂牌出让以下地块的国有建设用地使用权,现将有关网上挂牌事项公告如下:
一、地块基本情况
该地块其他规划设计条件具体见该地块的交易文件中所附的顺规条件(2024)0190号《佛山市顺德区建设用地规划条件》。
二、竞买资格和要求:
(一)中华人民共和国境内外的法人、自然人(须具完全民事行为能力)和其他组织,除法律、法规另有规定外,均可单独或联合竞买该地块。
(二)申请人存在下列违法违规违约行为的,在结案和问题查处整改到位前,申请人及其控股股东不得参与本地块挂牌竞买活动:
1.存在伪造公文骗取用地和非法倒卖土地等犯罪行为的;
2.存在非法转让土地使用权等违法行为的;
3.因用地者自身原因导致土地闲置、尚未处理完毕的土地使用权人;
4.被佛山市中级人民法院列入《启动执行联动机制决定书》和《协助执行通知书》内的失信被执行人;
5.列入顺德区违法建设失信联合惩戒管理的对象;
6.列入重大欠薪失信联合惩戒管理的对象。
7.法律法规规定的其他情形。
三、本次国有建设用地使用权网上挂牌采用增价方式进行报价,按照价高者得的原则确定竞得人。
四、该宗地网上挂牌起始价为人民币: 壹仟叁佰壹拾叁万元整(大写)(¥ 13130000.00),另设保密底价,增价幅度为人民币:壹拾伍万元整(大写)(¥ 150000.00)/次;竞买保证金为人民币: 贰佰陆拾叁万元整(大写)(¥ 2630000.00)。
五、有意参与竞买者可于 2024年11月28日后登录网上交易系统下载TD2024(SD)WG0105地块的《佛山市顺德区国有建设用地使用权网上挂牌出让文件》。
申请人应于2024年12月28日9时之前登录网上交易系统提交竞买申请,选择银行,获得随机保证金账号,并向此指定账号一次性足额交纳竞买保证金。竞买保证金须于2024 年12月28日9时之前到达本中心指定账户后(提示:竞买人须充分了解银行划转账的流程和时限,须跨省跨行支付的建议尽早缴纳竞买保证金),申请人方获得竞买权限。申请人必须以自己的名义交纳保证金,不得由他人代交,且保证金必须以人民币支付。
六、该宗地的公告期自 2024 年11月28日至 2024 年12月19日止;网上报价期限为 2024 年12月20日 8 时 30 分至 2024 年12月30日10时止。
七、上述时间均以网上交易系统的服务器时间为准。具体的竞价规则见该地块的交易文件。
八、需要到挂牌地块现场踏勘的竞买人请与佛山市顺德区公共资源交易中心联系。
九、本次网上挂牌仅接受网上竞买申请和竞买报价,不接受书面、邮寄、电子邮件、电话、传真、口头等其他形式的申请。
十、自本次公告起至网上挂牌截止期间,如有关于本地块网上挂牌文件的修改、澄清、说明等将通过网上交易系统、佛山市顺德区公共资源交易中心网站发布,请有意参与竞买者密切留意。其它未尽事宜,详见该地块的交易文件。
十一、联系方式
(一)有意参与竞买者可登录佛山市国有建设用地使用权和矿业权网上交易系统(下称“网上交易系统”,网址:http://jy.ggzy.foshan.gov.cn:3680/TPBank/newweb/framehtml/onlineTradex/index.html)或佛山市顺德区公共资源交易中心网站(网址:http://www.shunde.gov.cn/ggzy/)下载本网上挂牌文件。
(二)联系人及联系电话
中心地址:佛山市顺德区大良街道新城区观绿路4号恒实置业广场1号楼裙楼
联系电话:0757-22837810(梁先生)、22837820(陈小姐)
系统使用咨询电话:0757-83990765(龚工)
佛山市三水区国有建设用地使用权网上拍卖出让公告
经佛山市人民政府批准,受佛山市自然资源局三水分局委托,本中心将对下列地块的国有建设用地使用权进行网上拍卖出让,现将有关网上拍卖事项公告如下:
一、地块基本情况
本地块其他规划指标和要求按《规划条件》(编号:440607202400348)相关规定执行。
二、竞买资格和要求:
(一)中华人民共和国境内外的法人、自然人和其他组织,除法律、法规另有规定外,均可单独或联合申请参加竞买。
(二)参加本宗地网上拍卖活动的必须使用数字证书。
(三)被自然资源部门、佛山市中级人民法院列入土地交易黑名单的单位或个人,不得参加本宗地网上拍卖活动。
三、本地块网上拍卖起始价为人民币叁仟柒佰肆拾万元(大写)(CNY37,400,000.00),增价幅度为人民币壹佰捌拾万元(大写)(CNY1,800,000.00)/次,并设有保密底价。按照价高者得原则确定竞得人及成交地价款。
四、本地块竞买保证金为人民币柒佰肆拾捌万元(大写)(CNY7,480,000.00);竞买保证金以美元交纳的,则为壹佰零柒万美元(大写)(USD1,070,000.00);竞买保证金以港元交纳的,则为捌佰叁拾贰万港元(大写)(HKD8,320,000.00)。
五、有意参与竞买者可于2024年11月28日后登录网上交易系统下载TD2024(SS)WP0068地块的《佛山市三水区国有建设用地使用权网上拍卖出让文件》。
申请人应于2024年12月18日14时之前登录网上交易系统提交竞买申请,选择银行,获得随机保证金账号,并向此指定账号一次性足额交纳竞买保证金。竞买保证金须于2024年12月18日14时之前到达本中心指定账户后(请自行留意银行办公时间),申请人方获得竞买权限。申请人必须以自己的名义交纳保证金,不得由他人代交。以美元或港元交纳竞买保证金的,竞买申请人应详尽了解国家关于外资及外汇管理的相关规定。
六、该宗地的公告期自2024年11月28日至2024年12月18日止;网上拍卖时间从2024年12月19日15时开始。
七、上述时间均以网上交易系统的服务器时间为准。具体的竞价规则见该地块的交易文件。
八、需要到拍卖地块现场踏勘的竞买人请与佛山市公共资源交易中心三水分中心联系。
九、本次网上拍卖仅接受网上竞买申请和竞买报价,不接受书面、邮寄、电子邮件、电话、传真、口头等其他形式的申请。
十、自本次公告起至网上拍卖截止期间,如有关于本地块网上拍卖文件的修改、澄清、说明等将通过网上交易系统、广东省公共资源交易平台、佛山市自然资源局三水分局网站发布,请有意参与竞买者密切留意。其它未尽事宜,详见该地块的交易文件。
十一、联系方式
(一)佛山市国有建设用地使用权和矿业权网上交易系统网址:
http://jy.ggzy.foshan.gov.cn:3680/TPBank/newweb/framehtml/onlineTradex/index.html
(二)联系人及联系电话:
1.网上拍卖业务咨询联系人:刘先生、冯小姐,联系电话:0757-87731903
2.系统使用咨询联系人:刘先生、冯小姐,联系电话:0757-87731903
地址:佛山市三水区西南街道同福路10号区行政服务中心大院2号楼二楼交易二部
微信
新浪微博
QQ空间
QQ好友
豆瓣
Facebook
Twitter






































































































































































































































