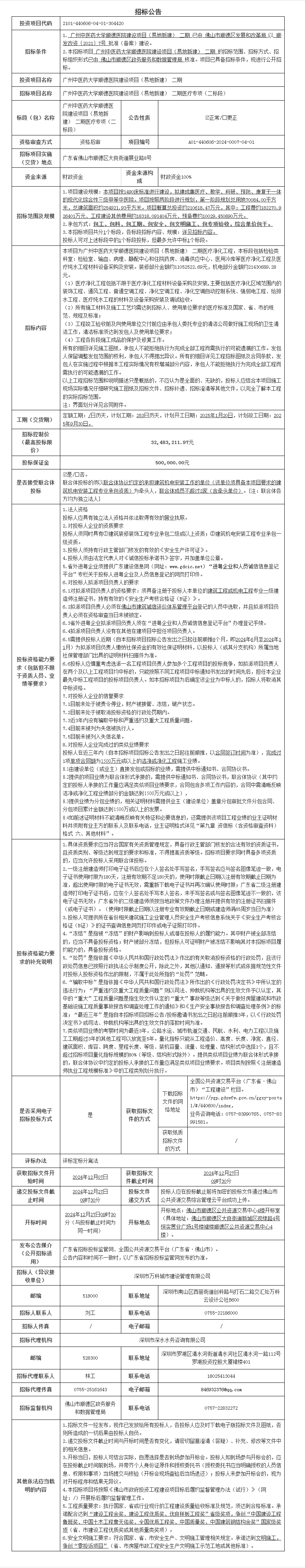
广州中医药大学顺德医院建设项目(易地新建) 二期医疗专项(二标段)招标公告
时间:2024-12-10 人气:1246 来源:佛山市公共资源交易信息化综合平台 作者:
概述:本招标项目 广州中医药大学顺德医院建设项目(易地新建) 二期 的招标范围、招标方式、招标组织形式已由 佛山市顺德区政务服务和数据管理局 核准......
(声明: 网站所收集的部分公开资料来源于互联网,转载的目的在于传递更多信息及用于网络分享,并不代表本站赞同其观点和对其真实性负责,也不构成任何其他建议。本站部分作品是由网友自主投稿和发布、编辑整理上传,对此类作品本站仅提供交流平台,不为其版权负责。如果您发现网站上有侵犯您的知识产权的作品,请与我们取得联系,我们会及时修改或删除。 )
分享
微信
新浪微博
QQ空间
QQ好友
豆瓣
Facebook
Twitter
取消
资讯
招标
招聘
租售
美食
房产
展会
广佛
企业
积金
社保
户口
教育
特色
旅游
酒店
医疗
交通
办证
书院
代运营
风水
车辆
图片
移民
产业
综合体
市场
网红
画展
佛山文华迎春花市安排来了!元旦开市!还有这些新变化→
与往年不同;本届花市由北京实力企业承办以佛山传统习俗+非遗+山海环游记IP灯会为主题整合线上媒体资源,热词热梗引爆全网打造出圈网红花市!...[阅读全文]
2024-12-10 09:40:12 人气:1991
2025年丹灶镇迎春花市时间定了!
1、花卉区:各类年花如桃花、水仙、蝴蝶兰、盆桔等。2、年货区:春联、福字、红包、中国结等传统年货;...[阅读全文]
2024-12-07 14:45:36 人气:2194
2025年容桂迎春花市·慈善嘉年华即将开启,最新消息抢先看→
2025 年容桂迎春花市•慈善嘉年华,以“年味”为核心要点,以传承广府优秀传统文化为目标,更以“为爱祈福・温暖容桂”为主题理念...[阅读全文]
2024-12-07 13:45:31 人气:2013
顺德勒流东拓片区首宗商住用地成功出让!总投资约3.5亿!
勒流街道东拓片区首宗商住地块(面积约25亩)成功摘牌,由顺德区东锦汇置业有限公司以1.624亿元(折合地面价9647元/平方米...[阅读全文]
2024-12-07 09:42:02 人气:2538
香港设计中心DX设计馆落成,将成为大湾区时尚设计新地标
由香港设计中心(HKDC)运营,香港特别行政区政府辖下文创产业发展处作为策略制定、协调和监督的香港设计产业新地标——DX设计馆...[阅读全文]
2024-12-06 14:24:47 人气:2299
罗浮宫岁末嗨购,海量福利大放送!
12月一连6场直播(12月6日、12月13日、12月14日、12月20日、12月27日、12月30日),各类代金券、限时秒杀好物、神秘大礼等轮番上阵。锁定【罗浮宫家居】...[阅读全文]
2024-12-06 13:05:53 人气:1977
新冷空气周末到,佛山气温降至……
广东省气象台预计,12月5日—6日,弱冷空气在南岭北侧堆积渗透,暂时对广东影响不大。12月7日—8日中等强度冷空气南下影响广东,气温下降3~5℃...[阅读全文]
2024-12-06 10:28:45 人气:2326
全市唯一!高明河入选!
省生态环境厅日前举行新闻发布会,公布今年12个省级美丽河湖优秀案例,高明河榜上有名,是全省6条城镇型河流优秀代表之一...[阅读全文]
2024-12-05 09:59:01 人气:2229
合生元:守护母婴,早期干预GDM项目培训深圳站
为全面助推妇女儿童健康事业发展,由中国妇幼保健协会主办,中国红十字基金会合生元母婴救助基金协办...[阅读全文]
2024-12-04 20:51:35 人气:2027
合生元:惠阳区首届“妇幼健康嘉年华”共筑妇女健康新防线
全球高端营养及健康产业领导者健合集团旗下高端婴幼儿营养与健康品牌合生元,与惠阳区妇女联合会、惠阳区妇幼保健院联合举办的首届“妇幼健康嘉年华”...[阅读全文]
2024-12-04 20:12:17 人气:2231
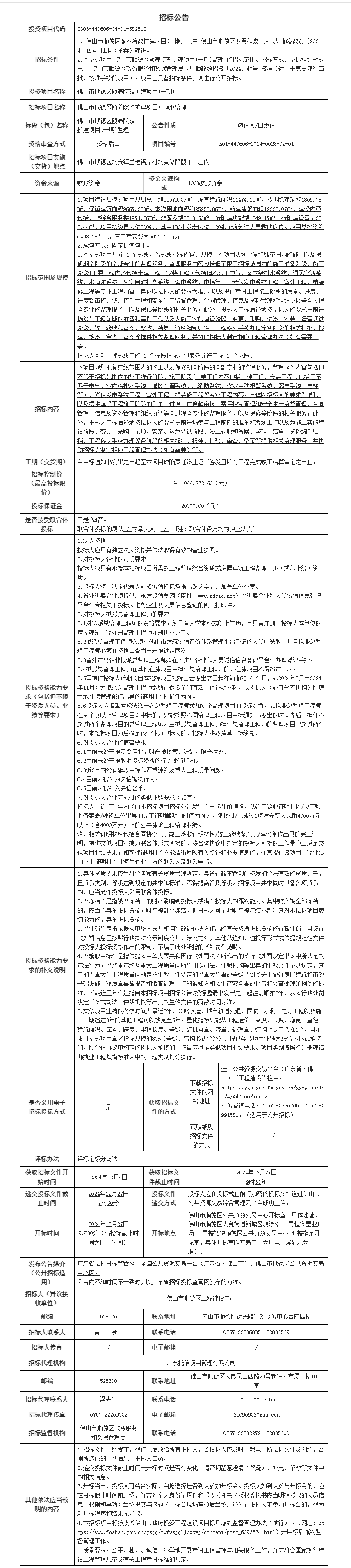
佛山市顺德区颐养院改扩建项目(一期)监理招标公告
本招标项目 佛山市顺德区颐养院改扩建项目(一期)监理 的招标范围、招标方式、招标组织形式已由 佛山市顺德区政务服务和数据管理局...[阅读全文]
2024-12-10 11:22:02 人气:6536
佛山潭洲会展周边综合配套项目(莘北路、僚莘路)监理招标公告
潭洲会展周边综合配套项目(莘北路、僚莘路) 已由 佛山市顺德区发展和改革局 以 顺发改复〔2024〕17号 批准(备案)建设...[阅读全文]
2024-12-10 11:18:14 人气:1629
南海九江中学新建学生宿舍工程项目监理招标公告
九江中学新建学生宿舍工程项目 已由佛山市南海区发展和改革局 以广东省企业投资项目备案证(项目代码:2311-440605-04-01-378681)批准(备案)建设。招标人为佛山市南海通诚投资有限公司...[阅读全文]
2024-12-10 11:11:21 人气:1497
广东南海一汽大众铁路专用线项目配套用房一期工程施工招标公告
本招标项目 广东南海一汽大众铁路专用线项目配套用房一期工程施工 已具备招标条件,现进行公开招标。...[阅读全文]
2024-12-09 14:59:42 人气:2814
广州发展富维安道拓佛山分公司屋顶分布式光伏发电项目EPC总承包招标公告
广州发展富维安道拓佛山分公司屋顶分布式光伏发电项目_广州发展富维安道拓佛山分公司屋顶分布式光伏发电项目EPC总承包...[阅读全文]
2024-12-09 14:38:37 人气:2614
顺德乐从园区公共交通系统优化工程--北围片区项目竞争性磋商公告
园区公共交通系统优化工程--北围片区项目采购项目的潜在供应商应在广东省政府采购网https://gdgpo.czt.gd.gov.cn/获取采购文件...[阅读全文]
2024-12-09 11:12:30 人气:1540
南海区人工智能产业咨询项目竞争性磋商公告
南海区人工智能产业咨询项目采购项目的潜在供应商应在广东省政府采购网https://gdgpo.czt.gd.gov.cn/获取采购文件...[阅读全文]
2024-12-09 11:10:30 人气:1420
佛山市体育运动学校风雨跑道建设项目竞争性磋商公告
佛山市体育运动学校风雨跑道建设项目采购项目的潜在供应商应在广东省政府采购网https://gdgpo.czt.gd.gov.cn/获取采购文件...[阅读全文]
2024-12-09 11:03:27 人气:1997
珠肇高铁孔堂片区市政基础设施修复工程竞争性磋商公告
珠肇高铁孔堂片区市政基础设施修复工程采购项目的潜在供应商应在广东省政府采购网https://gdgpo.czt.gd.gov.cn/获取采购文件...[阅读全文]
2024-12-09 11:01:58 人气:3148
佛山市禅城区财政评审第三方服务(概算评审)招标公告
佛山市禅城区财政评审第三方服务(概算评审)招标项目的潜在投标人应在广东省政府采购网https://gdgpo.czt.gd.gov.cn/获取招标文件...[阅读全文]
2024-12-09 10:57:47 人气:6224
明天起报名!禅城区招录9名选调生!
广东省2025年度选调优秀大学毕业生正式启动!本次招录禅城设置9个职位共招录9人;2024年12月10日9:00至14日16:00进行网上报名...[阅读全文]
2024-12-10 11:05:08 人气:1725
2046人!广东2025年度选调生公告来了!
采取网络公开报名,报考者可登录报名系统诚信报考。选调对象为部分国内高校2025年全日制大学本科(学士)以上学历(学位)应届优秀毕业生...[阅读全文]
2024-12-10 10:51:43 人气:1851
佛山市第二人民医院2024年公开招聘事业单位工作人员
本次招聘实行网络报名,报考者请于报名时间内登录招聘报名系统-“公开招聘”专栏(https://hr.fsey.com:8522/service/zhaopinFront/inviteJob.html,以下简称“报名系统”)报名,报考者只能选择一个岗位报名...[阅读全文]
2024-12-06 10:38:38 人气:1159
佛山市2024年度面向在职村(社区)党组织书记招聘事业编制人员公告
面向佛山市在职村(社区)党组织书记招聘区、镇(街道)事业单位工作人员,招聘人数共12名(详见附件1)...[阅读全文]
2024-12-06 10:33:07 人气:1144
三水区云东海街道下东鲁小学公开招聘语文教师
普通高等院校2024年应届毕业生和社会上具有国家承认学历的大学本科以上毕业人员(所有考生须于报名首日前取得教师资格证)...[阅读全文]
2024-12-06 09:21:21 人气:1119
广东第二师范学院高明附属学校公开招聘教师多名
招聘学科及人数:数学临聘教师2名,语文临聘教师2名。应聘条件:1.拥护中国共产党的领导,热爱社会主义,热爱教育事业...[阅读全文]
2024-12-06 09:19:41 人气:1095
高明区荷城中学招聘语文教师若干人
1.具有中华人民共和国国籍,拥护中国共产党的领导,热爱社会主义,遵守中华人民共和国宪法、法律、法规;...[阅读全文]
2024-12-06 09:17:45 人气:1018
顺德区大良街道本原小学公开招聘语文教师
应聘者请先将个人身份证、学历证、教师资格证、毕业证等相关资料复印件及简历材料、联系电话、近期全身彩照1张等相关资料发送到电子邮箱:byxxzpjs@126.com...[阅读全文]
2024-12-06 09:14:31 人气:1076
南海区狮山镇狮城中学公开招聘教师多名
招聘岗位和报考条件:初中临聘教师5名,其中语文教师1名,物理、历史教师各2名。报名-资格审查-考试(面试或说课或实验操作)-体检-考察-公示聘用...[阅读全文]
2024-12-06 09:12:42 人气:995
佛山市第十四中学公开招聘初中数学教师
12月2日起可网上报名,报名期限为5个工作日(现场确认与面试时间:12月10日上午8点)。根据招聘要求,将以下所需材料压缩并以邮件形式发送至学校邮箱fs82260128@163.com报名...[阅读全文]
2024-12-06 09:03:25 人气:1008
佛山市三水区乐平镇范湖仙湖路3号出租公告
经批准,受佛山市三水区乐平镇人民政府委托,本中心现采用网上拍卖方式出租以下地块的国有划拨留用地使用权,现将有关网上拍卖事项公告如下...[阅读全文]
2024-12-09 14:18:24 人气:1259
佛山市禅城区塱沙路178号2座西侧6号商铺租赁公告
3.本标的物适用于商业经营、办公,不适用于危险化学品的存储及高污染行业进驻。4.产权证照情况:有土地证照(竞买人应充分考虑其风险,...[阅读全文]
2024-12-09 14:13:20 人气:1318
佛山市槎湾路以西,佛西路北侧环卫处东侧1-3、5-7号商铺租赁公告
产权证照情况:有土地证照(竞买人应充分考虑其风险,一经存入竞买保证金即表示承认、接受本项目的现状,愿意按约定支付租赁价款和遵守租赁合同的约定)。...[阅读全文]
2024-12-09 14:09:20 人气:1428
顺德容桂街道海尾社区红旗中路以南、桂洲水道以北地块一网上租赁竞投公
免租期为1个月(租赁期内的第12个月为免租期);如遇节假日不顺延,免租期内竞得人不需要支付租金...[阅读全文]
2024-12-06 15:54:20 人气:1087
顺德容桂街道振华社区振华路212号网上租赁竞投公告(二次)
租金收取方式:租金采用先交付后使用的方式,签订合同之日起五日内支付首期租金,之后竞得人必须于每月十五号前缴付当月租金给出租人...[阅读全文]
2024-12-06 15:52:34 人气:1058
(南海狮山镇)广东生物医药产业基地一期第一组团B栋八楼801、802室物业项目出租
物业管理费收费标准:3元/平方米/月(合同期内若物业管理费需作调整则根据物业管理公司收费标准进行相应调整)...[阅读全文]
2024-12-06 15:49:57 人气:982
南海桂城街道科创路西侧、林岳大道北侧土地使用权租赁项目
租金收取方式:租金实行先缴交后使用的原则,分4期(按6个月为一期)收取租金,根据《土地租赁合同》条款执行...[阅读全文]
2024-12-06 15:43:20 人气:872
南海桂城街道科创路东侧、林岳大道南侧土地使用权租赁项目
意向人、申请人、竞买人在网上交易使用电脑操作过程中,仅能使用IE9/IE10/IE11以上的IE浏览器,请勿使用其它浏览器,如出现不正确使用浏览器导致出现的问题,由意向人、申请人、竞买人自行负责承担...[阅读全文]
2024-12-06 15:35:24 人气:925
南海桂城街道科创路东侧、林岳大道北侧土地使用权租赁项目
意向人可登录广东省公共资源交易平台(佛山市)>交易公开>国有产权>交易公告页面(网址:https://ygp.gdzwfw.gov.cn/ggzy-portal/#/440600/index)下载本项目交易文件...[阅读全文]
2024-12-06 15:32:59 人气:946
南海桂城街道广台高速北侧、大路北南侧土地使用权租赁项目
4.租金收取方式:租金实行先缴交后使用的原则,分4期(按6个月为一期)收取租金,根据《土地租赁合同》条款执行。5.标的属于耕地部分的地块必须种植粮食和非粮作物。...[阅读全文]
2024-12-06 15:31:04 人气:945
三水长寿醋又上央视,明晚播出→
在三水,有一道传统美食,无论三水人去哪里,一到饭点就想来喝一碗。它有“液体榴莲”的“威名”,很多人第一次吃都是捏住鼻子硬着头皮一口闷...[阅读全文]
2024-10-30 14:49:15 人气:9752
顺德5家餐厅上榜“2024年南部人气餐厅”!
9月5日,匠心营造·凤凰网美食盛典暨2024金梧桐中国餐厅指南南部人气餐厅颁奖晚宴于合肥君悦酒店举办,为206间餐厅颁发南部人气餐厅奖项...[阅读全文]
2024-09-08 10:27:11 人气:72940
顺德鱼皮角、干蒸、地道肠有团体标准了!
近日,由佛山市顺德区津津食品有限公司牵头,顺德职业技术学院、广东产品质量监督检验研究院、广东省农业科学院蚕业与农产品加工所...[阅读全文]
2024-08-15 11:19:34 人气:22322
2024顺德鱼生节有新动作!风味“八阵图”亮相!
2024顺德鱼生节新闻发布会在顺德区容桂街道龙悦湾酒家举行。来自政府、各镇街餐饮协会及企业代表近百人参与...[阅读全文]
2024-07-17 09:15:59 人气:25943
佛山河鲜地图上新 → 出发!
三水因为地处三江交汇处,得天独厚的地理环境使这里的河鲜凭借“鲜嫩爽滑”闯出一片天。嘉鱼、龙脷鱼、三黎鱼等不少特色鱼虾为三水所独有...[阅读全文]
2024-07-15 10:46:51 人气:29612
三水云东海推出“广府菜三水荷花宴”团体标准
三水区云东海街道办事处举办了“放心消费美食集聚区双承诺单位”颁牌仪式暨“广府菜三水荷花宴”团体标准推广会。当天,云东海街道向10家餐饮店颁发“放心消费美食集聚区双承诺单位”牌匾...[阅读全文]
2024-06-16 09:03:27 人气:10568
美狮美高梅“蜀道”再度荣获米其林一星荣誉 正宗成都四川菜匠艺 勇获业界权威认可
【2024年3月14日,澳门】美高梅欣然宣布,旗下位于美狮美高梅内的餐厅“蜀道”在最新公布的《香港澳门米其林指南2024》中,再度获评为米其林一星餐厅...[阅读全文]
2024-03-14 21:05:58 人气:27468
佛山柱侯酱:一道美食背后的传奇故事
柱侯酱是佛山地区的特产之一,其名字来源于创始人梁柱侯。在清朝嘉庆年间,梁柱侯最初在佛山祖庙摆摊卖牛杂,因其发明了柱候酱...[阅读全文]
2024-02-02 15:47:47 人气:13381
石湾鱼腐:金黄鲜嫩,香滑可口
石湾鱼腐是一道源自中国广东省佛山市石湾镇的传统名菜,其历史悠久,口感独特,被誉为“岭南第一锅”...[阅读全文]
2024-02-02 15:46:11 人气:14274
岭南蒸水饺:皮薄馅嫩,鲜香可口
岭南蒸水饺是一道色香味俱佳的传统小吃,以其皮薄馅嫩、鲜香可口而著名。岭南蒸水饺的馅料通常包括猪肉、韭菜...[阅读全文]
2024-02-02 15:45:18 人气:17058
取消面积限制!二孩家庭最高可贷140万元!
佛山“楼市九条”有关住房公积金的新政策正式出台。11月29日,佛山市住房公积金管理中心发布两则通知,取消了公积金贷款对住房面积的限制...[阅读全文]
2024-12-02 09:44:39 人气:7222
佛山将启动存量房收购!首个项目落地……
佛山市南海区黄岐东秀城中村改造项目于近日签订安置房回购协议,两家政策性银行将于近期发放购买安置房专项借款11.9亿元...[阅读全文]
2024-11-13 10:54:08 人气:7360
六大银行集体宣布!完善商业性个人住房贷款利率定价!
工商银行、农业银行、中国银行、建设银行、交通银行、邮储银行六大商业银行31日发布公告,将从11月1日起,陆续对商业性个人住房贷款利率实行新的定价机制...[阅读全文]
2024-10-31 14:44:18 人气:7743
支持商转公!佛山再发布9条楼市新政!
为全面贯彻落实党中央、国务院决策部署,加快构建房地产发展新模式,持续推进我市房地产市场平稳健康发展,结合我市当前实际...[阅读全文]
2024-10-26 09:18:29 人气:8017
佛山市首宗1天完成一手房“带押过户”!
新政的适用范围为“带押确权”和一手房“带押过户”,其中,一手房“带押过户”适用对象是已经竣工验收并且开发商已完成了不动产首次登记的新建商品房...[阅读全文]
2024-10-23 08:22:19 人气:7219
房地产政策“组合拳”来了
,国务院新闻办公室举行新闻发布会,住房城乡建设部部长倪虹和财政部、自然资源部、中国人民银行、国家金融监督管理总局负责人介绍促进房地产市场平稳健康发展有关情况...[阅读全文]
2024-10-18 09:12:31 人气:11035
南海公共租赁住房目前正火热招租中
禾仰广场位于桂城街道长江路13号,属于三山片区,交通和生活配套成熟,周边毗邻国际创智园、三山科技创意产业中心...[阅读全文]
2024-10-14 14:39:27 人气:7987
三水楼市国庆黄金周热了!5天成交188套,同比增长318%!
三水房地产市场呈现出一片热火朝天的景象。连日来,市民看房、购房热情持续高涨,多个楼盘到访量、成交量明显增加...[阅读全文]
2024-10-08 09:14:54 人气:7118
品质家园:佛山市顺德区景泰花园
景泰花园小区环境优美,绿化覆盖率高。小区内种植了各种花卉树木,四季景色各异,营造出宁静而舒适的居住氛围。精心设计的园林景观...[阅读全文]
2024-10-06 10:09:41 人气:11887
绿色宜居典范:佛山市顺德区嘉信绿景花园
嘉信绿景花园周边配套设施丰富多样。教育资源优质且齐全,从幼儿园到中小学,都在步行可达的距离内,为孩子提供了良好的教育环境...[阅读全文]
2024-10-06 10:06:53 人气:12173
全国知名陶塑作品,即日起在顺德陈村展出!
《回娘家》《洞房花烛夜》《恩爱夫妻》《蛇年顺景》……喜欢雕塑作品的市民看过来,陈村有好物。即日起至2025年1月8日(逢周一闭馆)...[阅读全文]
2024-11-26 15:47:15 人气:7609
2024中国(义乌)外贸工厂展览会12月6日义乌启幕
中国义乌外贸工厂展览会暨跨境电商采购交易会(以下简称:义乌外贸工厂展)是国内以中小型工厂为主体...[阅读全文]
2024-11-18 16:57:21 人气:6115
万众期待 11月15日,第19届中博会如约而至!
第十九届中国国际中小企业博览会(以下简称中博会)将在广州广交会展馆C区盛大举行。在这里,你不仅能亲身体验到来自世界各地的特色商品...[阅读全文]
2024-11-13 20:14:11 人气:6286
广交会上,“佛山制造”圈粉全球客商!
本届广交会展览总面积155万平方米,展位总数7.4万个,设55个展区、171个专区,涌现一批新企业、新产品、新技术、新业态。展会分三期举办...[阅读全文]
2024-10-21 15:25:10 人气:9044
第41届佛山陶博会10月18日开幕
第41届佛山陶博会10月18日开幕。本届陶博会以“绽放”为主题,中国陶瓷城、佛山中国陶瓷卫浴总部、佛山国际会议展览中心三大展馆设有13个主题展区...[阅读全文]
2024-10-20 08:23:19 人气:8865
中国氢能产业大会即将开幕!
西樵十分好玩,邀您登西樵山、访桑园围、渡平沙岛、游南海湾、寻岭南味、品广府菜、会黄飞鸿、赏千古情、钻研学游、逛艺术节...[阅读全文]
2024-10-18 09:53:41 人气:9011
第136届广交会即将开幕!佛山参展亮点提前看→
本次广交会,佛山市共有726家企业参展,展位数达到1896个,位居全省第三,参展企业数创历史新高。其中,品牌展位635个,一般性展位1261个...[阅读全文]
2024-10-15 08:49:17 人气:8427
顺德食材城与顺德预制菜产业展览馆双馆开业!
顺德食材城与顺德预制菜产业展览馆双馆开业,标志着顺德区在食品产业领域迈出了重要一步,展示了其在预制菜产业链中的雄厚实力和发展潜力...[阅读全文]
2024-10-04 09:07:18 人气:9528
四大看点解锁第八届陶瓷创意周
禅城区金秋季重点活动新闻发布会在中国陶瓷城召开。会上,石湾镇街道正式发布2024第八届中国陶瓷创意周(以下部分简称:创意周...[阅读全文]
2024-09-28 02:25:41 人气:10864
大国重器引领潮流新体验!军事科技嘉年华全国巡展(佛山站)启幕在即!
“固国强军 空天逐梦”军事科技嘉年华全国巡展(佛山站)暨2024航空航天展(简称“2024佛山军事航天展”)将于2024年9月14日-10月7日在佛山潭洲国际会展中心举办...[阅读全文]
2024-08-22 10:06:55 人气:16861
广州多条地铁线有最新消息!全部贯通!
地铁二十二号线为市域快线,起于番禺区番禺广场站,止于荔湾区芳村站,线路全长30.8公里,均为地下线...[阅读全文]
2024-12-07 09:33:06 人气:3178
广州越秀区将公开招聘事业编制教师共403名!
根据事业单位公开招聘有关规定,按照“公开、平等、竞争、择优”的原则,越秀区教育局决定于2024年11月在广州公开招聘事业编制教师95名...[阅读全文]
2024-10-30 14:53:43 人气:5560
广州地铁三号线东延段11月1日开通!
地铁三号线东延段西起番禺广场站,沿亚运大道向东延伸至海傍站与四号线换乘,是贯穿番禺区东西向的交通骨干。...[阅读全文]
2024-10-30 14:37:00 人气:3459
价格跳水!广州出发,机票仅200多元!
新航季将持续至2025年3月29日,共计154天,共有194家国内外航空公司计划每周安排客货运航班11.8万班,比去年同期增长1.2%...[阅读全文]
2024-10-30 13:23:45 人气:3923
高等教育阶段和高中阶段国家奖助学金调整政策
增加本专科生国家奖学金奖励名额、提高奖励标准。从2024年起,将本专科生国家奖学金奖励名额由每年6万名增加到12万名,奖励标准由每生每年8000元提高到10000元...[阅读全文]
2024-10-30 09:40:06 人气:4169
广州市中心或一线直达顺德CBD!这条地铁线路有新进展→
10月27日,记者从广东顺铁控股有限公司、佛山市新城开发建设有限公司官网获悉,广州市城市轨道交通26号线工程(马岗大道-顺德学院)规划环境影响评价第一次信息公示正在进行...[阅读全文]
2024-10-28 08:59:56 人气:3828
广州新一批人才公寓开放申请!近700套房源!
根据《广州市白云区人才公寓建设及管理规定》有关规定,现面向辖区内企业、人才,受理云誉·白云湖数字科技城人才公寓的申请,申请时间为10月18日至10月31日...[阅读全文]
2024-10-23 07:58:58 人气:4511
华南首个“交通大学”,就在广州!
广州交通大学是华南地区唯一一所独立建制的海事本科院校,项目选址广州市黄埔区,规划范围东至龙头山,南至红山三路,西至大沙东路,北至状元山...[阅读全文]
2024-10-21 15:22:27 人气:3545
国考明起报名!计划招录3.97万人,报考须知→
考生可于10月15日8:00至10月24日18:00期间登录“中央机关及其直属机构2025年度考试录用公务员专题网站”进行网上报名,公共科目笔试将于12月1日在全国各直辖市...[阅读全文]
2024-10-14 14:29:17 人气:4879
全球最大单体机场T3航站楼新进展!进度超70%,年底通水通电!
T3航站楼采用独具地域特色的“花开广州·羊城花冠”建筑造型,航站楼屋面由8片“花瓣”构成,让旅客在空中就能提前领略花城的建筑之美...[阅读全文]
2024-10-14 14:16:51 人气:4652
顺德智造总部+1,达产后预计销售收入2亿元/年!
佛山胶力王科技有限公司成立于2016年,是一家专业从事不干胶标签材料生产和销售的大型生产企业,拥有3条先进的涂布生产线...[阅读全文]
2024-12-09 10:24:56 人气:3668
100家餐饮企业被评为首批“南海老店”
近日,在佛山市南海区首批南海老店(餐饮)嘉年华活动上,旺阁渔村、能记烧腊、年年顺景等餐饮企业被标记为首批“南海老店”,并获颁牌。...[阅读全文]
2024-11-26 10:41:39 人气:2504
广东晟阳节能新材料制造(总部)项目落地高明!
广东晟阳节能新材料制造(总部)项目所在的专精特新湾是今年高明区高标准建设的“一区两湾三城四带”现代产业平台之一...[阅读全文]
2024-11-25 14:25:34 人气:2973
喜封金顶,闪耀佛山!全国第五座澳康达如期全面封顶!
澳康达(佛山)名车广场迎来主体结构全面封顶!标志着工程建设迈入全新阶段,美好名车生活更进一步!根据项目进度,预计于2025年建成后迎来开业...[阅读全文]
2024-11-25 14:17:01 人气:2441
健合集团2024年前三季度运营业务更新
致力成为全球高端营养及健康产业领导者——健合(H&H)国际控股有限公司(股份代号:1112.HK,以下简称“健合集团”),公布2024年前九个月未经审核营运数据...[阅读全文]
2024-11-19 14:52:12 人气:3067
佛山农技在德庆皇帝柑果农推广应用首获成功
广东德庆新圩一处果园,果农陆叔夫妇正在采摘当地名牌水果皇帝柑。金秋时节,德庆陆叔的皇帝柑果园缘叶婆娑,果满枝头。这得益于今年3月佛山农技专家何杰雄向陆叔他推广沼肥施用...[阅读全文]
2024-11-18 20:47:46 人气:2504
南海桂城再添两家企业总部 预计新增就业岗位650个!
桂城街道聚元南路以西、桂平路以北A、B地块顺利摘牌,分别由广东邦宁新材料科技有限公司(以下简称“邦宁集团”)、华舟控股(集团)有限公司(以下简称“华舟控股”)摘得,均用于建设总部项目...[阅读全文]
2024-10-31 15:16:01 人气:3223
佛山新城1~9月新增企业同比增长超千家
佛山新城进驻企业数连续3年保持高增长,总部经济加速聚集,金融企业、食品巨头、国际企业纷至沓来,落户佛山新城,何种魅力让企业竞相涌入?...[阅读全文]
2024-10-31 09:36:44 人气:2636
2024年佛山企业100强名单发布!
佛山市企业联合会、佛山市企业家协会成立40周年庆典举行,当天正式发布了2024年佛山企业100强、制造业企业100强、民营企业100强...[阅读全文]
2024-10-28 09:11:17 人气:3238
顺德超2000家规上企业实现数字化改造!覆盖率五区第一!
近3年来,顺德数智转型硕果累累,在日前举行的佛山市“制造业数字化转型成果发布会”上,顺德参会企业78家,获奖48个,数量五区排名第一...[阅读全文]
2024-10-26 10:05:25 人气:4122
佛山市个人住房公积金贷款利率下调!
佛山市住房公积金管理中心发布通知称,根据《中国人民银行关于下调个人住房公积金贷款利率的通知》要求,自2024年5月18日起,下调个人住房公积金贷款利率0.25个百分点...[阅读全文]
2024-05-20 09:41:59 人气:18842
佛山住房公积金提取有新变化→
为进一步整合民生服务资源,加快推进民生用卡服务集成融合,佛山市住房公积金管理中心增加“佛山市社会保障卡”作为住房公积金提取划账银行账户...[阅读全文]
2023-11-02 11:26:54 人气:35290
佛山住房公积金新政8月起实施
据佛山市住房公积金管理中心消息,《佛山市住房公积金管理中心关于阶段性提高个人住房公积金贷款额度的通知》将于8月1日起实施...[阅读全文]
2023-07-25 14:59:21 人气:37393
在外市缴存公积金,这样也能申请贷款!
登录佛山市住房公积金管理中心网站【个人网上办事大厅(入口)】→主借款人登录→【我要办理】→【异地缴存明细申报】...[阅读全文]
2023-07-04 12:25:37 人气:38742
租房提取公积金有变化!7月1日起,最高可提取超6万元!
根据《佛山市住房公积金管理中心关于调整佛山市提取住房公积金支付房租有关事项的通知》(佛房金管〔2023〕29号),现将佛山市2023年度...[阅读全文]
2023-06-30 08:08:22 人气:38932
佛山公积金贷款上限拟提至50万/人,夫妻最高可贷100万
佛山市住房公积金管理中心发布《关于阶段性提高个人住房公积金贷款额度的通知(征求意见稿)》。其中提出,缴存职工个人申请的...[阅读全文]
2023-06-28 15:09:15 人气:35657
7月起多孩家庭住房公积金额度更高!提取额度上调好消息!
为贯彻落实党中央“租购并举”的决策部署,支持职工合理住房需求,根据《住房公积金管理条例》有关规定以及《住房城乡建设部 财政部 人民银行关于放宽提取住房公积金支付房租条件的通知》...[阅读全文]
2023-06-26 01:12:36 人气:38122
佛山职工租房提取额度上调!下月起公积金有新变化
职工在本市连续足额缴存住房公积金满3个月,本人及配偶在本市无自有住房且租赁住房的,可提取夫妻双方住房公积金支付房租...[阅读全文]
2023-06-16 10:06:06 人气:39965
住房公积金最新相关问题解答
在本市连续足额缴存住房公积金满3个月”是指职工在本市开设账户满3个月且已连续足额缴存住房公积金满3个月...[阅读全文]
2023-06-02 09:05:55 人气:40990
公积金提取额度上调,可按月提!多孩家庭额度更高!
职工在本市连续足额缴存住房公积金满3个月,本人及配偶在本市无自有住房且租赁住房的,可提取夫妻双方住房公积金支付房租...[阅读全文]
2023-06-02 08:59:27 人气:39472
佛山人才,租房有补贴!别忘了复核→
您此前已领取过租房补贴,但当前工作单位与资格申请时不一致,发生过同区工作单位变更,此时您应先完成【同区变更单位申请】后...[阅读全文]
2024-07-06 07:43:33 人气:29204
禅城区祖庙街道上门提供养老待遇资格认证服务
在祖庙街道行政服务中心工作人员的耐心服务和指导下,通过智能手机人脸识别等操作或现场收件等形式,60多名老人顺利完成了养老待遇资格认证...[阅读全文]
2024-03-31 08:42:27 人气:26674
3月21日开放参保!2024年“健康·佛医保”来啦
连续参保四年、三年或者两年无理赔的,医保目录内个人负担费用补偿、医保目录外个人自费费用补偿起付线分别下调...[阅读全文]
2024-03-19 14:57:59 人气:16822
一次申报、待遇直享!工伤保险“多件事一次办”全面升级
在佛山市社会保险基金管理局、市政务服务数据管理局、市行政服务中心的指导下,南海区作为争先示范区,从职工办事的难点堵点出发...[阅读全文]
2024-01-16 09:47:33 人气:31790
佛山新市民在支付宝办理居住证等业务,可领取专属医疗保险!
符合相关条件的新市民通过支付宝“佛山新市民服务通”在线办理相关业务,专享医疗保险投保后前两个月免费体验,包含好医保·门诊险产品以及好医保·长期医疗(0免赔)产品...[阅读全文]
2024-01-09 10:43:45 人气:30640
禅城社保推行“智能语音客服” 实现“政策找人”精准高效
养老保险待遇核定、养老资格认证,关系着养老待遇能否按时发放,是退休长者最为关切的事情。为满足群众需求...[阅读全文]
2023-12-30 11:21:11 人气:32898
佛山南海在全市首推!港澳居民可“掌上办”居民医保
据南海区政务服务数据管理局消息,南海在全市首推港澳居民参加城乡居民基本医疗保险“掌上办”,在南海生活的港澳人员可通过线上操作...[阅读全文]
2023-12-08 10:25:50 人气:21026
跨省异地看病怎么走医保,领你全流程办理→
推出“高效办成一件事”系列服务,助力提升办事便利和效率。今天推出“高效办成一件事”第1期:跨省就医直接结算...[阅读全文]
2023-12-05 11:12:02 人气:20226
佛山医保新规出台!事关住院、大病保险→
《佛山市基本医疗保险住院管理办法》按照“分类保障、统一管理,优化待遇、保障权益,提升服务、完善细节”的原则,对待遇和管理进行全面优化提升...[阅读全文]
2023-12-05 11:10:59 人气:18081
2024年度佛山居民医保申报开始啦!
为深入贯彻落实习近平总书记关于医疗保障事业的重要指示批示和重要讲话精神,提升居民医保参保率...[阅读全文]
2023-11-04 10:54:57 人气:15250
租房也能入户!符合条件当场办理!
申请人、随迁人的居民身份证(年满16周岁或以上必须提供)、居民户口簿。属集体户的,提供本人的常住人口登记卡...[阅读全文]
2024-10-18 12:23:09 人气:11519
佛山实施新政后,居住半年以上就能入户!
本市持自有合法产权住宅房屋的非本市户籍人员,可以在房屋所在地申请入户,共同居住生活的配偶、未成年子女可以随迁...[阅读全文]
2024-07-11 07:45:23 人气:27319
佛山户籍新政实施首月,申请人数升升升
佛山市发布了《佛山市人民政府办公室关于稳定居住就业入户事项调整的通知》(佛府办〔2024〕7号),自发布之日起施行...[阅读全文]
2024-06-28 07:57:44 人气:30419
佛山迎来新市民入户高峰
自5月13日佛山开始实施稳定居住就业入户新政以来,新市民入户申请积极性爆棚,佛山不少行政服务中心预约爆满。数据显示...[阅读全文]
2024-05-17 14:58:43 人气:17156
佛山入户新政解答:持有公寓可以入户吗?在哪办理?
从5月13日开始就可以申请办理。线上请到“粤居码”微信小程序申请(选择“其他户籍业务”—“市外迁入”—“稳定居住就业”)...[阅读全文]
2024-05-16 08:31:46 人气:16656
南海桂城新市民积分入户申请须知→
具有大学本科以上学历或者中级及以上专业技术资格且年龄在50周岁以下的,不受1年社保限制,申请时上1个自然月起在我市缴纳社会保险费即可按照...[阅读全文]
2024-05-13 09:47:07 人气:16531
佛山市孩子入学,入户要趁早!盘点入户方式→
在我市合法稳定就业满3年(连续缴纳社会保险满3年,或连续经商满3年,可互补叠加),并有合法稳定住所(含租赁)的人员,本人及其共同居住生活的配偶...[阅读全文]
2024-02-29 08:26:15 人气:17748
“佛山新市民积分计算器”帮你一键估算积分
本系统结果仅供参考,真实结果需前往佛山新市民通提交资料申请。本系统暂时只收录了全市积分,各区的加分项请参考区政策文件。...[阅读全文]
2023-12-31 10:52:27 人气:22018
佛山积分新标准发布!落户更容易!
在佛山办理居住证(暂住证)累计每满1年积20分,最高可积240分;在佛山参加社会保险的(职工基本养老保险、职工基本医疗保险...[阅读全文]
2023-12-28 16:01:46 人气:21298
佛山新市民:居住证一年要签注一次!这样操作1分钟完成续签
近日,家住高明区荷城街道的区女士欲为其丈夫代办居住证续签,但却被告知该业务不可代办。区女士的丈夫正在外地,又赶上居住证即将到期...[阅读全文]
2023-12-04 09:42:17 人气:20986
顺德龙江青少年曲艺团公益培训班招生啦!
01、教学内容:古筝、二胡、扬琴、琵琶、中阮、柳琴、竹笛、大提琴、打击乐、演唱等。周五晚上20:00-21:30...[阅读全文]
2024-12-05 14:31:16 人气:1881
民航招飞佛山市考生初选12月13日举行!
2025年度民航在广东省招收高中毕业生飞行学员工作进行中。佛山市招生办公室日前发布温馨提醒,快查收!...[阅读全文]
2024-12-05 10:45:06 人气:2092
顺德龙江镇公办中小学2025年春季学期转学插班工作方案公布→
根据《顺德区教育局关于进一步规范我区普通中小学校学籍管理工作的通知》(顺教〔2023〕134号)《顺德区高层次人才子女入学管理办法(2020年修订)》...[阅读全文]
2024-12-03 14:56:16 人气:2553
佛山出台小学学生综合素质评价实施方案!2025年秋季学期全面推广实施!
近日,佛山市教育局印发《佛山市小学学生综合素质评价实施方案(试行)》。方案采取试点先行的方式有序铺开...[阅读全文]
2024-12-03 14:34:36 人气:1724
佛山三水将新增一所公办幼儿园!450个学位!
据乐平镇教育指导中心相关负责人介绍,近期,乐平镇睿乐恩幼儿园(原乐平镇培多乐幼儿园)正在加快办理设立登记申请...[阅读全文]
2024-11-21 09:32:20 人气:1720
佛山高明发布6条研学精品线路
“研启新知 走读高明” 品牌发布暨2024年秋季研学游首发活动在明城镇万亩稻田举行,来自一中实校的700多名学生走进田间,一起在自然风光中体验一场粮食的溯源之旅...[阅读全文]
2024-11-13 15:02:46 人气:1913
佛山顺德这一小学全新亮相!提供3240个优质学位!
顺德乐从镇2024年教育高质量发展大会暨华南师范大学附属乐从小学揭幕仪式在华南师范大学附属乐从小学举行...[阅读全文]
2024-11-13 14:49:28 人气:1859
佛山这些同学获国家级、省级奖学金
近日;教育部、中国福利会、中国宋庆龄基金会印发《关于颁发第十六届宋庆龄奖学金的决定》;公布了第十六届宋庆龄奖学金;评审结果:佛山市4名学生获奖...[阅读全文]
2024-11-13 10:43:25 人气:1873
佛山顺德这所学校即将“爆改”焕新!超6000万元爱心捐建!
教育是最大的民生工程,而舒适、优美的校舍环境更是教育工作中的重要一环。11月2日上午,龙江里海学校扩建工程(一期)及旧校区焕新工程正式动工...[阅读全文]
2024-11-04 10:13:57 人气:2219
2025年普通高考报名问答(二)
我省高考考生号采用10位编制,其中第一、二位为地市码;第三、四位为县区码;第五位为考生属性码,“1”代表普通类(物理),“2”代表普通类(历史)...[阅读全文]
2024-11-03 08:28:19 人气:2162
佛山新城这场潮玩嘉年华12月13日约定你!烟花瀑布、非遗火壶都来了!
非遗火壶,以火为媒,以壶为载。当夜幕降临,焰火点燃,化为璀璨星光,那一抖、一敲、一洒,如星河闪烁,传递祝福,驱走邪崇...[阅读全文]
2024-12-09 10:20:25 人气:4992
佛山高明这个土特产,清甜无渣
“丰”景独好 “葛”显神通2024年高明区更合镇合水粉葛文化节在巨泉村委会田村举行。活动评选出今年的“葛王”,更合农业发展有限公司...[阅读全文]
2024-11-25 10:46:27 人气:5055
佛山秋色分为七个色,你知道有哪些吗?
《粤小记》记载,每年九月,佛山儿童装扮鼓吹,绕村夜行,“名曰秋色,是其遗制。”就是对明代佛山秋景活动的传承...[阅读全文]
2024-10-29 19:17:10 人气:6374
高明区“明质选”特色农产品品牌发布会本周六举行!
邀请“明质选”特色农产品的商家和高明美食认证商家,开设高明特色产品和高明美食摊位,例如有天然蜂蜜、澳洲小龙虾、合水粉葛、甜蜜蜜绵绵冰...[阅读全文]
2024-10-23 09:44:49 人气:7249
2024佛山秋色巡游路线发布!
品味佛山,秋色无限。2024年广东非遗周暨佛山秋色活动将于11月1日至3日开启。秋色巡游将于11月1日、2日两晚分别在禅城区祖庙街道及南海区西樵镇开展...[阅读全文]
2024-10-19 08:30:32 人气:8391
2024年顺德均安“关帝侯王出游”座宫日即将火热来袭!
起宫(农历九月初四)后,“关帝”“侯王”端坐銮舆巡游到多个村(居),祈求事事顺遂、风调雨顺、万事均安。而农历九月十二就是“关帝”...[阅读全文]
2024-10-13 11:01:26 人气:9332
顺德均安“关帝侯王出游”活动10月6日回归!
“关帝侯王出游”作为佛山市顺德区均安镇的重要传统民俗活动,承载着地方百姓对忠义精神的崇敬和对美好生活的向往。每年农历九月初四至九月二十...[阅读全文]
2024-09-21 08:44:34 人气:12415
顺德香云纱再上央视!纺纱+莨水+晾晒+过泥,一齐探寻非遗技艺!
香云纱本名莨(liáng)纱,是岭南地区的一种古老的染色面料,由于穿着走路会“沙沙”作响,得名“响云纱”,后来称为“香云纱”...[阅读全文]
2024-09-08 10:46:09 人气:67211
名师亲授,动手体验,感受非遗剪纸魅力!报名→
剪纸,中国非物质文化遗产的瑰宝,以剪刀为笔,红纸为媒,绘就千年文化传承。这门艺术,不仅承载着丰富的民俗寓意...[阅读全文]
2024-08-20 17:30:13 人气:15816
首届佛山水上关帝庙庙会7月28日开锣!
“水上有关帝 人人好架势——佛山水上关帝庙庙会”将于7月28日开幕。作为水上关帝庙重建开放后的首届庙会,该活动将依托水上关帝庙这一载体...[阅读全文]
2024-07-25 09:22:58 人气:22303
多地景区官宣:免费!
2024年12月1日至2025年2月28日,甘肃省敦煌市鸣沙山月牙泉、玉门关、敦煌雅丹世界地质公园市属景区免费开放...[阅读全文]
2024-12-09 10:10:59 人气:2466
佛山首家活体昆虫自然博物馆!占地超4700㎡!
位于桂城顺联公园里的星沐森林昆虫自然博物馆是佛山首家活体昆虫自然博物馆,占地面积逾4700平方米,拥有15个不同的自然主题区域...[阅读全文]
2024-12-07 09:30:25 人气:1941
佛山警察博物馆,今起临时闭馆!
因工作需求,佛山警察博物馆从12月2日至31日临时闭馆,2025年1月1日重新对公众开放。敬请期待...[阅读全文]
2024-12-04 09:29:01 人气:1423
佛山顺德清晖园博物馆12月4日至12月6日闭馆通知
因古建筑修缮工作需要,清晖园博物馆于2024年12月4日(周三)至12月6日(周五)全日闭馆,12月7日(周六)恢复正常开放...[阅读全文]
2024-12-04 09:24:27 人气:1516
赴港澳旅游,有新政策!
经国务院批准,中华人民共和国出入境管理局决定在广东省深圳市实施赴香港旅游“一签多行”政策,在广东省珠海市实施赴澳门旅游“一周一行”政策...[阅读全文]
2024-12-03 14:07:37 人气:1448
禅城青年公园草坪已开启“轮休”模式!怎么休→
禅城城管发布《关于对青年公园草坪实施轮休制度的公告》,草坪轮休制度实行分区域养护管理和局部开放,部门综合考量,科学设置“轮休”区域...[阅读全文]
2024-12-03 10:23:04 人气:1438
岭南雕塑园正式开园!佛山文化艺术地标+1!
岭南雕塑园开园暨汾江源火山文化艺术周启动仪式在王借岗森林公园举行。活动现场,岭南雕塑园正式剪彩开园,并在现场向9位艺术家颁发入园作品证书...[阅读全文]
2024-12-02 10:19:12 人气:1216
佛山黄飞鸿狮艺武术馆免费开放!
位于岭西禄舟村的黄飞鸿狮艺武术馆,设有黄飞鸿史迹陈列影视室、黄飞鸿拜师台等厅室,让八方宾客感受岭西的飞鸿武术文化与精髓...[阅读全文]
2024-11-28 09:00:57 人气:1223
佛山南海有为馆落成启用!
有为馆位于南海区西樵镇听音湖片区的听音广场南侧,暂行开放时间为每日9:00-17:00。地上建筑主要为国际级展厅...[阅读全文]
2024-11-04 10:11:12 人气:2136
佛山粤剧院新址投运!9大方阵巡游共贺华光诞!
佛山粤剧院新址于10月30日正式对外运营,为佛山文化艺术传承与传播增添了新的窗口和载体。佛山将以佛山粤剧院新址的运营为抓手...[阅读全文]
2024-10-31 14:48:45 人气:2514
佛山市顺德区佛山福盈酒店:豪华与舒适的典范
酒店的外观气势恢宏,内部装饰豪华典雅,充满了现代时尚的气息。步入大堂,高挑的空间、璀璨的水晶吊灯以及精美的大理石地面,营造出奢华而温馨的氛围...[阅读全文]
2024-09-18 08:38:46 人气:16618
佛山市顺德区凤佛山依家精品酒店:精致体验,宾至如归
酒店的外观设计独具特色,融合了现代与当地文化元素,给人留下深刻的印象。步入大堂,宽敞明亮的空间、高雅的装饰和热情的服务人员...[阅读全文]
2024-09-18 08:02:05 人气:15963
佛山新颖宾馆:舒适与便捷的休憩之所
宾馆地理位置优越,交通便利。周边有多条公交线路,临近[主要交通枢纽],方便宾客前往顺德区的各个景点和商业中心...[阅读全文]
2024-09-06 08:31:10 人气:18493
佛山雅致宾馆:顺德的温馨驿站
宾馆地处顺德区的繁华地段,周边交通十分便利,距离[主要交通枢纽或地标]仅[距离]。无论是商务出行还是休闲旅游...[阅读全文]
2024-09-06 08:28:28 人气:19050
维也纳酒店(佛山顺德伦教店):舒适与品质的栖息之所
酒店地理位置优越,交通便利。周边配套设施齐全,临近商业中心、旅游景点和交通枢纽,方便宾客出行和购物娱乐...[阅读全文]
2024-09-05 11:19:42 人气:19047
佛山泓丰酒店:舒适与品质的完美邂逅
酒店的外观设计独具特色,融合了现代与传统的元素,给人留下深刻的印象。步入大堂,宽敞明亮的空间、精致的装饰和热情的服务...[阅读全文]
2024-09-01 15:26:59 人气:19430
城市便捷酒店(龙江会展中心店):顺德的舒适驿站
酒店的外观设计简约大方,内部装修精致典雅。步入大堂,宽敞明亮的空间和热情周到的服务人员给人宾至如归的感觉...[阅读全文]
2024-08-27 10:49:03 人气:11036
佛山旺业酒店(龙江会展中心店):顺德的温馨港湾
旺业酒店的外观气派,内部装饰精美。步入大堂,宽敞明亮的空间、优雅的装饰和热情友好的工作人员,让人立刻感受到温馨与舒适...[阅读全文]
2024-08-27 10:47:22 人气:20207
维纳斯国际酒店(龙江会展中心店):顺德的奢华休憩之所
酒店坐落于顺德区的核心地段,临近龙江会展中心,交通网络发达,出行极为便利。其优越的地理位置使它成为商务人士和游客的理想选择...[阅读全文]
2024-08-27 10:46:08 人气:19842
品质之选:佛山市顺德区亿湖烟酒店
亿湖烟酒店堪称丰富多样。香烟品牌涵盖了国内众多知名品牌以及一些特色地方品牌,能够满足不同消费者的需求...[阅读全文]
2024-08-21 08:38:30 人气:20746
高明区中医院迁址扩建,预计2026年初完成综合大楼建设!
高明区中医院副院长彭海珍带队上线高明区党风政风行风热线节目,就高明区中医院中医药服务能力等工作与市民进行交流,并就听众提出的问题...[阅读全文]
2024-11-26 15:02:48 人气:5332
三水乐平镇人民医院信息系统切换升级,网上预约挂号暂停使用→
为了响应国家政策,提升医院信息化水平,进而为广大人民群众提供更高效、更便捷、更优质的医疗服务,我院于2024年11月20日起对医院信息系统进行全面升级...[阅读全文]
2024-11-25 09:59:30 人气:3684
最新中国医院排行榜!广东11家医院上榜→
复旦版《2023年度中国医院综合排行榜》《2023年度中国医院专科声誉排行榜》发布。全国共有100家医院进入《2023年度中国医院排行榜》...[阅读全文]
2024-11-20 08:50:41 人气:3056
高明区人民医院新综合大楼年底开建!竣工时间就在……
高明区人民医院党委委员、副院长贾宁带队上线高明区党风政风行风热线节目,就高明区人民医院的医疗服务等工作与市民进行交流...[阅读全文]
2024-11-19 09:48:07 人气:3753
佛山这两所医院有新动向→ 大型医院+1!
介于门诊与住院之间诊疗的肿瘤患者,实现白天在医院接受治疗,晚上即可回家静养的治疗模式。这一模式不仅减轻患者的经济负担,同时提高医疗资源的有效利用...[阅读全文]
2024-11-14 10:13:58 人气:3726
佛山开展宫颈癌防治一体化管理项目 “护花行动”助力适龄女性健康防护
为响应《广东省加速消除宫颈癌行动实施方案(2023-2030年)》,佛山市顺德区疾控联合妇幼保健院共同影响卫健局和妇联联合发文,发起“宫颈癌防治一体化管理项目护花行动”...[阅读全文]
2024-11-12 10:00:20 人气:3399
李志辉副院长做客顺德电台《面对面访谈》,分享深耕顺德眼病30年的心路历程
顺德爱尔眼科医院副院长李志辉近日做客顺德电台901频道的《面对面访谈》节目,与广大听众分享了他从医经历、对眼科专业的深刻见解以及顺德地区眼病手术的发展...[阅读全文]
2024-11-12 09:18:32 人气:2825
广东省人民医院南海医院门诊部分科室搬迁
11月4日起,广东省人民医院南海医院心血管内科门诊等科室搬迁至心血管病大楼二楼。广东省人民医院南海医院门诊部分科室搬迁了...[阅读全文]
2024-11-04 09:19:57 人气:2635
广卫附属第一医院来了!正式挂牌!
广州市教育局市管一级调研员林平、职终处二级调研员方昌明,花都区副区长胡标发,花都区卫生健康局党组书记、局长肖爱民、副局长周...[阅读全文]
2024-11-01 09:37:09 人气:3566
佛山市双百圆梦健康公益项目首场健康咨询在三水举行
佛山市双百圆梦健康公益项目首场健康咨询活动在三水举行,邀请专业医生现场为困难群体提供健康咨询等服务。登记符合佛山市双百圆梦健康公益项目帮扶的服务对象...[阅读全文]
2024-10-31 09:36:11 人气:2469
佛山顺德这些路段封闭施工!注意绕行!
为提升容桂城市形象,提升道路环境,佛山市顺德区容桂街道综合行政执法队计划于近期对桥东路、桥西路、滨河路、福基路、北关路等道路进行修复改造提升...[阅读全文]
2024-12-10 10:12:05 人气:1480
佛山这些在建地铁、城际线路,最新进展→
佛山站项目桩基础建设已经进入收尾阶段,完成度达99%。目前,工作人员正在进行东西两翼上盖平台的承台基础和墙柱结构建设...[阅读全文]
2024-12-10 10:06:03 人气:1211
潭洲隧道建设进度刷新!预计2027年建成通车!
在三龙湾潭洲隧道建设工地上,一个6万平方米的回型干坞,多台塔吊分立在不同方位,中间下沉空间已被多个体型巨大的沉管管节占据...[阅读全文]
2024-12-10 09:47:59 人气:1617
南海一批“电子眼”即将启用!违者处罚!位置→
南海交警部门依法在南海区各镇街的多个路段新增了一批电子拍摄设备;将于2024年12月21日开始新批新增的电子拍摄设备对交通违法行为进行执法取证...[阅读全文]
2024-12-09 09:56:30 人气:1277
高明大桥施工到月底,避堵方案请看→
高明公安交警大队、高明区交通运输局会同南海公安交警大队、南海区交通运输局、施工单位等多部门,已采取多项措施,确保施工安全,减少交通拥堵现象...[阅读全文]
2024-12-09 09:35:28 人气:1604
高明荷城村(社区)停车收费标准出炉!
高明区发展和改革局发布了关于优化村(社区)政府定价停车设施收费管理的通知。根据通知,村(社区)纳入政府定价管理的停车设施机动车停放服务收费实行政府指导价或政府定价管理...[阅读全文]
2024-12-07 10:02:55 人气:1124
黄茅海跨海通道:超100公里的湾区超级通道,要来了!
这是粤港澳大湾区“5周岁”之际,开通的第二条跨海通道:与深中通道相比,黄茅海跨海通道还要长7公里...[阅读全文]
2024-12-06 10:08:10 人气:1041
南海桂城首个“分润模式”项目落地叠南!将新增至少330个停车位!
叠南社区“老魏”(桂城G2街区)停车场出租+分成项目成功签约,这是桂城首个“分润模式”项目,既让集体收益有“兜底”...[阅读全文]
2024-12-06 09:34:46 人气:1223
三水农科所开放月期间南山镇辖区县道X530线道路将实施交通管制
我镇于2024年12月3日至2025年1月1日期间举办佛山市农科所良种展示活动,为全面做好活动期间的道路交通安全工作...[阅读全文]
2024-12-04 09:33:34 人气:1354
佛山机场新航站楼即将投用电子登机牌,率先探营→
作为全球首个模块化建设航站楼,佛山机场新航站楼共11000余平方米,规模设计上满足年260万人次的使用需求...[阅读全文]
2024-12-03 15:36:52 人气:1399
新市民服务管理中心可以办理居住证业务了
为进一步加强新市民服务管理,向新市民提供更加优质、便捷、高效的政务服务,白坭镇新市民服务管理中心将增设新市民事务服务点,受理新市民相关政务业务...[阅读全文]
2024-08-21 15:03:49 人气:21175
顺德户政、不动产和商事登记业务办理量呈井喷式增长
当前,顺德区户政、不动产和商事登记业务办理需求呈现井喷式增长,据悉,顺德区、镇(街道)两级强联动,出实招、解民忧,通过加号源...[阅读全文]
2024-06-21 10:24:04 人气:11774
学生出入境业务办理有变化!
1.预约禅城、南海、高明、三水区专场服务的,可通过“广东出入境”微信公众号预约;2.预约顺德区专场服务的,可通过“顺德政务百事通”微信公众号预约...[阅读全文]
2024-06-13 09:46:08 人气:14380
佛山禅城区民政局大年三十正月十五都可办理婚姻登记
春节将至,有不少想趁农历新年和心爱之人喜结连理、完成“人生大事”的市民。大年三十当天可以进行婚姻登记吗?2月14日“情人节”正值春节假期...[阅读全文]
2024-01-26 10:30:02 人气:31254
禅城石湾镇街道便民服务中心揭牌启用
石湾镇街道便民服务中心近日揭牌启用,新大厅两层共4700平方米,开设55个综合服务窗口,承接社保、卫健、市监等11个职能部门400多个事项...[阅读全文]
2024-01-23 10:01:33 人气:35748
禅城高明三水开设出入境办证“学生专场”,周末也能办!
2024年1月7日、14日两个周日全天(8:30-12:00,14:00-17:30)。在禅城区就学的未满16周岁在校中小学生(学生户籍为本省及省外户籍,不含港澳台居民)。...[阅读全文]
2024-01-08 15:37:37 人气:35506
佛山三水区特定人员参加工伤保险工伤认定申请办事指南
从业单位应当在职工发生事故伤害或者被诊断、鉴定为职业病之日起30日内(不含事故当日),向从业单位所属镇街公共服务办公室负责工伤认定经办窗口提出工伤认定申请...[阅读全文]
2024-01-07 10:39:15 人气:35148
佛山三水区工伤认定申请事项办事指南
用人单位应当在职工发生事故伤害或者被诊断、鉴定为职业病之日起30日内(不含事故当日),向所属镇街公共服务办公室负责工伤认定经办窗口提出工伤认定申请...[阅读全文]
2024-01-07 10:24:36 人气:33172
佛山市禅城区石湾镇街道惠景协税站、玫瑰东协税站搬迁整合的公告
为打造标准化、规范化的纳税服务环境,更好的服务于广大企业和人民群众,优化街道营商环境,石湾镇街道惠景协税站...[阅读全文]
2023-12-19 16:06:13 人气:36063
佛山市禅城区石湾镇街道行政服务中心搬迁公告
为打造标准化、规范化、便利化的政务服务环境,更好的服务于广大企业和人民群众,优化我街道营商环境,佛山市禅城区石湾镇街道行政服务中心...[阅读全文]
2023-12-14 15:11:31 人气:35472
庄子素解 第二章 徐无鬼
徐无鬼因女商见魏武侯,武侯劳之曰:“先生病矣!苦于山林之劳,故乃肯见于寡人。”徐无鬼曰:“我则劳于君,君有何劳于我!君将盈耆欲...[阅读全文]
2023-02-09 09:38:10 人气:49871
庄子素解 第一章 庚桑楚
老聃之役有庚桑楚者,偏得老聃之道,以此居畏垒之山。其臣之画然知者去之,其妾之挈然仁者远之。拥仲之与居,鞅掌之为使。居三年,畏垒大壤...[阅读全文]
2023-02-08 10:52:56 人气:47251
庄子素解 第十五章 知北游
知北游于玄水之上,登隐弅之丘,而适遭无为谓焉。知谓无为谓曰:“予欲有问乎若:何思何虑则知道?何处何服则安道?何从何道则得道?...[阅读全文]
2023-02-07 08:44:53 人气:48280
庄子素解 第十四章 田子方
田子方侍坐于魏文侯,数称谿工。文侯曰:“谿工,子之师耶?”子方曰:“非也,无择之里人也;称道数当,故无择称之。”文侯曰:“然则子无师邪?...[阅读全文]
2023-02-06 09:41:31 人气:47573
庄子素解 第十三章 山木
【原文】庄子行于山中,见大木枝叶盛茂,伐木者止其旁而不取也。问其故,曰:“无所可用。”庄子曰:“此木以不材得终其天年。...[阅读全文]
2023-02-02 08:43:02 人气:47877
庄子素解 第十二章 达生
达生之情者,不务生之所无以为;达命之情者,不务知之所无奈何。养形必先之以物,物有余而形不养者有之矣;有生必先无离形...[阅读全文]
2023-01-31 09:26:23 人气:51521
[东方哲学] 一处不立 处处能立
一处不立 处处能立;亦即任何角度与立场都不立,任何角度与立场都能立;也即全然地、无条件地接纳与随机(缘)起用;云门禅三句:涵盖乾坤,截断众流,随波逐流...[阅读全文]
2022-06-08 08:31:38 人气:52563
获取深度世界真相信息的两种途径
人获取外部信息的最原始、最基础的方式就是感觉;感觉信息来源的最初端口就是感觉器官;感觉器官的阀域与自身承受力决定了人感知外部环境的上下极限...[阅读全文]
2022-06-08 08:26:00 人气:50489
物理学遇到意识素解(7)
如果一位值得信赖的朋友告诉你一些似乎可笑的事情,你会尝试着揣摩他或她可能的真实意思。值得信赖的物理学演示就告诉了我们某些看似荒谬的东西。因此,我们试图解释这些结果可能的真正意思。...[阅读全文]
2019-12-16 09:48:47 人气:39254
海外需求萎靡背后:美国进口全面收缩、欧盟现结构性变化
5月中国进出口商品总值为5011.91亿美元,同比下降6.2%。其中出口总值2834.99亿美元,同比下降7.5%;进口总值2176.92亿美元...[阅读全文]
2023-06-24 20:30:07 人气:33340
欧洲议会已批准通过《新电池法》,新能源卖家将面临更加严格的考验
近日,欧洲议会议员以 587 票赞成、9 票反对和 20 票弃权通过了与理事会达成的一项协议(针对在欧盟销售的所有类型电池的设计、生产和废物管理的新规定-《新电池法》)...[阅读全文]
2023-06-24 20:28:34 人气:19981
美国亚马逊的销售税和免税的州有哪些?
美国的销售税是美国州和地方政府对商品及劳务,按其销售价格的一定比例征收的一种税款,是在美国发生消费的时候,由消费者一方缴纳的税款...[阅读全文]
2023-06-24 20:27:41 人气:33361
Amazon 店铺代运营案例:家居类目
窗帘,浴帘的工厂,工厂OEM实力非常强,专注于传统外贸贴牌,国内天猫京东都有店,想要扩展海外渠道...[阅读全文]
2023-06-24 21:41:21 人气:22924
Amazon 店铺代运营案例:户外类目
效果:宏那运营团队进行账户诊断后,重新调整了广告,优化了产品线。进行2个月的调整后,销售额增长180%...[阅读全文]
2023-06-24 21:38:22 人气:22278
Amazon 店铺代运营案例:家居类目
吸尘器类目,宏那团队根据客户工厂优势,放弃竞争激烈的美国站点,选择切入日本站点,第三个月单品达到7W美金销售额...[阅读全文]
2023-06-24 21:36:20 人气:22431
Amazon 店铺代运营案例:饰品类目
目前效果:通过半年的测试留存,和铺货老链接的优化,日出单在平均700单左右,同比增长100%;由单SKU日均平均出单5-10单左右...[阅读全文]
2023-06-24 21:34:33 人气:13904
Amazon 店铺代运营案例:宠物类目
目前效果:运营人员一年内通过选品测试留存,现平均日销售额8000美金,每天单款SKU出单60个左右,SKU12个,月度销售额在30W美金+...[阅读全文]
2023-06-24 21:31:31 人气:10153
Amazon运营团队老师介绍:simon
有8年的亚马逊运营经验,为20+ 多个品牌工作过,其中包括类目 Top10的卖家。擅长运营广告...[阅读全文]
2023-06-24 21:16:54 人气:10453
Amazon运营团队老师介绍:Fanny
Fanny:7年亚马逊操盘经验,擅长广告,运营策略制定,并着手从0-1打造过多个百万级别的项目;统筹各个项目的开展计划...[阅读全文]
2023-06-24 21:11:52 人气:6719
卧室家居风水布局:打造舒适与和谐的睡眠环境
卧室作为我们日常休息和恢复精力的场所,其家居风水布局对于居住者的身心健康和家庭和谐有着不可忽视的影响。了解并遵循卧室的风水原则,可以为您打造一个舒适、和谐的睡眠环境...[阅读全文]
2024-02-20 09:46:18 人气:15713
客厅家居风水布局:营造和谐与繁荣的社交空间
客厅作为家庭的核心区域,是家人聚会、招待客人的重要场所。一个和谐的客厅家居风水布局,不仅可以提升居住者的生活品质,还能为家庭带来好运和繁荣。...[阅读全文]
2024-02-20 09:44:52 人气:17184
餐厅家居风水布局:打造美味与和谐的用餐环境
餐厅作为家庭中重要的功能区域,不仅是家人用餐的地方,也是与亲朋好友聚会交流的场所。一个好的餐厅家居风水布局,能够提升家庭成员的食欲,增强家庭和谐氛围...[阅读全文]
2024-02-20 09:43:33 人气:16361
卫生间家居风水布局:打造舒适与和谐的卫浴空间
卫生间作为家庭中私密且重要的功能区域,其家居风水布局对于家庭成员的身心健康和家庭和谐有着不可忽视的影响。一个好的卫生间家居风水布局,能够提升家庭成员的幸福感,增强家庭的正能量。...[阅读全文]
2024-02-20 09:39:02 人气:15331
为什么家居不宜挂太多红色装饰物?
健康平安人生,一定要认识和拥有3个贵人:西医(治标)、中医(治本)、易医(治根)。当西医不行就要找中医...[阅读全文]
2022-06-25 21:03:39 人气:66555
如何将一间旧厂房催旺吉运?
企业新入驻旧厂房,如何做到催旺吉运,达至丁财两旺的效果?这就需要风水的综合策划:大门口形象包装,出入口的八卦方位...[阅读全文]
2022-06-25 21:01:04 人气:70371
装修前规划风水,好处多多
现在越来越多的人认识科学风水的好处,看风水已经是很平常的事。在装修前,先邀请风水师前来勘察毛坯房环境...[阅读全文]
2022-06-25 20:58:23 人气:65272
三角形的办公室如何化解?
方正规整的办公室气场稳定,三角形或不规整的办公室气场混杂,卦位不全,锐气回冲,形成老总思维不定,判断能力减弱。将三角形地方加上屏风...[阅读全文]
2022-06-21 20:33:27 人气:67491
工厂机器为什么不能放在车间中心点
工厂老板由于对风水不熟悉,为了方便,将重型机器设备放在车间〈宅)中心。宅中心为太极点,玄空风水叫“五黄大煞”,只能静不能动,如遇某年的流年凶星飞临该位...[阅读全文]
2022-06-21 20:29:46 人气:64214
大大大微卡!祥菱M2 PLUS五大场景实况挑战“大”展身手!
祥菱M2 PLUS,不止于大。2024年10月,以“4米12大空间 多拉更多赚”为主题的福田祥菱M2 PLUS城市货运场景“大”挑战正式开始...[阅读全文]
2024-10-22 16:55:23 人气:6775
顺德最新倡议:降低电动自行车充电服务费!
为贯彻落实国家和省关于规范电动自行车充电收费行为的有关文件,结合我区电动自行车安全隐患全链条整治工作要求,积极创造条件降低充电服务费...[阅读全文]
2024-10-22 08:52:29 人气:6699
这些车辆最新召回!涉及这些品牌!
日前,铃木(中国)投资有限公司根据《缺陷汽车产品召回管理条例》和《缺陷汽车产品召回管理条例实施办法》的要求...[阅读全文]
2024-10-21 16:06:53 人气:6696
汽车置换更新补贴追溯至7月24日!
现将个人消费者乘用车置换更新补贴实施时间由2024年9月1日(含当日,下同)往前追溯至2024年7月24日,即对个人消费者在2024年4月1日至2024年12月31日期间转让本人名下注册登记的乘用车...[阅读全文]
2024-10-14 09:51:32 人气:7447
佛山首家二手车一站式登记服务站正式揭牌运营!
佛山优车机动车登记服务站正式揭牌运营。市商务局、市国资委、市公安局交警支队、佛山交通集团、佛山市邮政公司等相关单位及其代表出席活动现场...[阅读全文]
2024-09-11 10:14:08 人气:12960
汽车以旧换新最新通知!补贴更高!
●对符合《汽车以旧换新补贴实施细则》规定,报废旧车并购买新车的个人消费者,补贴标准由购买新能源乘用车补1万元...[阅读全文]
2024-08-17 08:36:42 人气:16506
广东最新规定!事关电动车充电收费!
广东省发展改革委、广东省市场监管局发布《关于贯彻落实规范电动自行车充电收费行为的通知》(简称《通知》),明确提出电动自行车户外充电设施的充电电费和服务费应分别标示...[阅读全文]
2024-08-14 15:36:29 人气:7424
补贴2万元、8万元!这些车报废更新补贴有新标准!
在《汽车以旧换新补贴实施细则》(商消费函〔2024〕75号)基础上,个人消费者报废国三及以下排放标准燃油乘用车或2018年4月30日...[阅读全文]
2024-07-28 09:43:56 人气:16857
二手车交易陷阱多,小心被当作“二百五”!
2021年以来,桂城市场监管所共受理二手车相关消费投诉1023件、举报92件,且呈上升趋势,主要涉及车辆信息不透明、服务承诺不清晰...[阅读全文]
2024-07-24 08:52:37 人气:17332
这两种电动车上路注意了!
具有脚踏骑行功能,最高时速不超过25km/h,具有国家颁发的3C认证的,属于非机动车范畴,需要在登记服务点进行车牌登记,登记的是白底黑字的佛山牌照...[阅读全文]
2024-07-19 10:02:27 人气:17605
家具盛宴!第 45 届国际龙家具展览会震撼启幕!
全球家具看顺德,顺德家具看龙江。家具产业是龙江的根基,也是龙江和顺德的亮丽名片。经过五十多年的发展...[阅读全文]
2024-03-17 09:55:30 人气:16640
佛山机场重建航站楼进度刷新!效果图曝光!
按照建设目标和设计规划,由中国联合航空出资建设的新航站楼预计在2024年上半年完成建设并投入使用...[阅读全文]
2023-12-25 09:23:04 人气:31375
佛山国家高新技术产业开发区
佛山高新技术产业开发区(以下简称“佛山高新区”)于1992年12月经国务院批准成立,是全国最早的53个国家高新区之一...[阅读全文]
2023-08-27 21:28:39 人气:11131
佛山意美家卫浴陶瓷世界
意美家,全称意美家卫浴陶瓷世界(Casa Ceramics&Sanitarywares Mall),位于广东省佛山市禅城区季华四路与雾岗路口交汇处,原名为“河宕陶瓷批发直销仓”...[阅读全文]
2023-08-27 21:26:18 人气:11110
澳大利亚技术移民移民
澳洲技术移民是为了引进海外人才,促进澳洲劳动力市场平衡和发展而推出的移民政策,不仅适用于国内有专业技能的技术人才,也适用于在澳留学生,且移民成本低...[阅读全文]
2022-07-07 22:07:38 人气:54798
加拿大BC省雇主担保移民
新政策自2015年1月1日起开始实施。新政后增加了SIRS打分系统,每月公布2次分数,达到此分数的要求的申请人将被移民局选中。因此只要你的职业在加拿大NOC职业列表或职业列表中...[阅读全文]
2022-07-07 22:03:09 人气:55200
美国eb3雇主担保移民
美国eb3雇主担保移民 Other works按照美国移民法,职业移民划分为五类。而EB-3就属于职业移民的第三优先。EB-3职业移民的第三优先类别包括熟练工人、学士学位持有人以及其它工人...[阅读全文]
2022-07-07 21:59:21 人气:53504
马来西亚永久居留(红卡)
PR是PermanentResident的英文缩写,中文是永久居留的意思。获得PR, 就是获得永久居留身份证。 马来西亚永久居留(红卡)是大马政府授予给外国人士的永久居留身份证...[阅读全文]
2022-07-07 21:41:23 人气:54901
智能机器人,从这里出发!
在海创大族机器人智造城,红墙和玻璃外立面组成的园区建筑群整齐有序,一辆辆载满机器人零部件产品的运输车往来不绝,呈现一派繁忙的生产景象...[阅读全文]
2024-12-10 09:59:58 人气:1270
广东工业设计城创新中心落户禅城
禅城区与广东同天科技产业发展有限公司签约,广东工业设计城创新中心落户禅城,助力佛山新旧动能转换、打造工业设计创新发展集聚区...[阅读全文]
2024-12-10 08:57:35 人气:1289
禅城首个服装行业产教联合体正式成立!
为进一步促进教育链、人才链与产业链、创新链有机衔接,区教育局积极谋划,在广东职业技术学院、张槎街道办事处的大力支持下...[阅读全文]
2024-12-07 10:00:43 人气:1307
佛山三水这个超百亿元项目,即将开园!丨经济向好 发展向新
作为制造业大市,佛山在医药健康产业上有一定“家底”。截至去年底,佛山的生物医药与健康产业高新技术企业已经有280余家...[阅读全文]
2024-12-05 10:07:38 人气:1188
高明杨和又一智能装备总部基地投产!年产值达4亿元!
“1栋生产车间正在投产赶订单。”位于杨和镇的宝烽精工机械(广东)智能装备生产基地项目已实现部分投产,预计明年达产后年产值4亿元...[阅读全文]
2024-12-05 09:51:51 人气:1227
南海大沥首个农业生态园来了!明年初开园!
这段时间,大沥镇同心农业生态园内一片晚稻收获的忙碌景象,工作人员驾驶机械收割机正在金灿灿的稻田间作业,金黄的稻谷颗粒归仓...[阅读全文]
2024-12-05 09:41:31 人气:1292
澳康达(佛山)名车广场已全面封顶!大沥又一新地标预计明年建成!
坐落于南海大沥的澳康达(佛山)名车广场迎来主体结构全面封顶,标志着工程建设迈入全新阶段,该项目预计于2025年建成后迎来开业...[阅读全文]
2024-11-27 10:18:08 人气:1239
南海桂澜路阳光国际广场有新动向,将打造国际青年艺术社区
在南海区文化和旅游发展大会上,南海国际青年艺术社区项目依托阳光国际广场进行现场推介,标志着该广场将华丽转身,打造为大湾区青年艺术高地...[阅读全文]
2024-11-18 10:08:21 人气:1439
万和创研产业基地封顶!总投资5.5亿元!
万和创研产业基地举行封顶仪式,标志万和电气在转型升级道路上迈出关键一步。该项目拟投资约5.5亿元,打造集总部办公、数字智造...[阅读全文]
2024-11-18 09:59:48 人气:1368
18万㎡医疗器械大健康产业园落地桂城!投资超20亿元!
“总部成势 健康未来”——桂城生物医药与大健康产业高质量发展行动计划发布暨湾区大健康智造港(顺纳)项目动工仪式举行...[阅读全文]
2024-11-16 08:27:02 人气:1683
顺德大良一商贸综合体正式动工!总投资4000万→
在喜乐喧天、鞭炮齐鸣的热烈氛围中,备受瞩目的苏岗商贸综合体(暂定名)建设项目正式破土动工,标志着这一重要民生工程的全面启动...[阅读全文]
2024-11-14 15:30:49 人气:4632
繁华新地标:佛山市顺德区凯盛广场
凯盛广场地理位置优越,交通便捷,周边配套设施完善。它坐落在顺德区的核心地段,多条主要道路在此交汇,无论是驾车还是乘坐公共交通都能轻松抵达...[阅读全文]
2024-10-03 08:33:48 人气:10721
魅力之城:佛山市顺德区宏汇城
宏汇城的建筑设计独具匠心,融合了现代美学与实用功能。外观宏伟壮观,内部装修精致典雅,营造出了舒适且高端的商业氛围...[阅读全文]
2024-10-03 08:31:52 人气:10601
佛山市顺德区印象城购物中心:购物与娱乐的天堂
印象城购物中心占地面积广阔,拥有多层建筑,内部布局合理。一层通常设有国际知名品牌的专卖店和时尚精品店;二层和三层则汇聚了众多流行服饰...[阅读全文]
2024-09-26 08:17:34 人气:11252
佛山市顺德区万象汇:缤纷生活的汇聚之地
万象汇的建筑外观现代时尚,线条流畅,富有设计感。内部空间宽敞明亮,装饰精致,采用了现代化的装修风格,营造出舒适而高端的购物环境...[阅读全文]
2024-09-26 08:16:31 人气:9920
商业新地标——佛山市顺德区广进国际商业中心
广进国际商业中心占地面积广阔,建筑面积庞大。整体布局合理,分为多个功能区域,包括购物中心、家居建材馆、写字楼、酒店以及公寓等...[阅读全文]
2024-09-26 07:58:48 人气:9515
佛山市顺德区合禾国际珠宝创意中心:璀璨光芒的孕育之地
佛山市顺德区合禾国际珠宝创意中心位于顺德区,是一个专注于珠宝产业创新与发展的综合性平台...[阅读全文]
2024-09-25 07:36:55 人气:8894
佛山市顺德区欧雅奥广场:时尚与休闲的交汇之地
佛山市顺德区欧雅奥广场位于顺德区,是一个集购物、餐饮、娱乐、休闲等多种功能于一体的综合性商业广场...[阅读全文]
2024-09-25 07:12:48 人气:2946
佛山市顺德区涛汇广场:都市生活的魅力中心
佛山市顺德区涛汇广场位于顺德区,是一个集购物、餐饮、娱乐、休闲等多种功能于一体的大型综合性商业广场...[阅读全文]
2024-09-24 12:45:33 人气:3079
佛山市顺德区京涛购物广场:一站式购物的绝佳选择
购物广场内拥有众多知名品牌和特色店铺,涵盖了服装、鞋包、珠宝首饰、化妆品、数码产品、家居用品等各类商品...[阅读全文]
2024-09-24 11:08:56 人气:1884
禅城祖庙南堤街市阔别5年旧址重开!街坊:终于等到了!
新开业的南堤街市位于南堤路和升平交界路口,即中山桥桥底处,市场面积约2600平方米。市场内部分区明确,包含蔬菜、水果、肉类、海鲜...[阅读全文]
2024-11-26 09:48:10 人气:7030
繁华市井——佛山市顺德区永丰市场
永丰市场位于顺德区的核心地段,交通便利,周边居民众多。市场占地面积较大,内部摊位布局合理,通道宽敞整洁...[阅读全文]
2024-09-26 07:50:24 人气:15021
佛山市顺德区番村市场:充满烟火气的生活舞台
番村市场内部布局合理,划分清晰。主要分为蔬菜区、水果区、肉类区、水产区、熟食区、干货区等多个区域,方便顾客快速找到所需商品...[阅读全文]
2024-09-25 07:32:43 人气:17255
佛山市顺德区富裕市场:繁华热闹的民生之所
富裕市场内部空间宽敞明亮。市场布局清晰,分为蔬菜区、水果区、肉类区、水产区、粮油副食区、熟食区等多个区域,方便顾客快速找到所需商品...[阅读全文]
2024-09-25 07:18:06 人气:15318
佛山市顺德区南水市场:繁华市井中的生活百态
南水市场占地面积较大,布局合理清晰。市场内划分了多个区域,包括蔬菜区、水果区、肉类区、水产区、粮油副食区等...[阅读全文]
2024-09-23 15:28:08 人气:15505
汇鲜市场:顺德的美味之源
走进汇鲜市场,首先映入眼帘的是宽敞整洁的布局。市场内部划分清晰,摊位排列有序,通道宽敞明亮,让顾客能够轻松自如地穿梭其中...[阅读全文]
2024-09-22 15:34:02 人气:15249
佛山市顺德区桑麻市场:繁华热闹的生活舞台
市场内部布局合理,摊位规划整齐。蔬菜、水果、肉类、水产、粮油副食等各类商品琳琅满目,应有尽有。新鲜的蔬菜水灵灵地摆放着...[阅读全文]
2024-09-18 15:40:09 人气:15942
顺德光中市场:繁华市井中的生活百态
市场内部布局合理,摊位分类明确。蔬菜区、水果区、肉类区、水产区、干货区等一应俱全,商品琳琅满目。这里的蔬菜水果新鲜水灵,种类丰富...[阅读全文]
2024-09-17 08:23:44 人气:16966
吉佑市场:顺德的生活百味集
走进市场,首先感受到的是热闹的氛围。摊位排列整齐,商品琳琅满目。新鲜的蔬菜、水果,五颜六色,散发着自然的清香...[阅读全文]
2024-09-15 15:04:20 人气:15797
佛山消委会:网络直播套路深,翡翠消费需谨慎!
秦女士浏览某购物网站时,发现某玉石直播间正在直播销售翡翠手镯,主播称该翡翠种水为冰种...[阅读全文]
2022-03-21 15:24:43 人气:65967
机器视觉人才供应链第一梯队:清远市万金目视科技有限公司
清远市万金目视科技有限公司,定位为机器视觉人才供应链第一供应商。首先,以基于机器视觉和深度学习的实战实训平台。为高职高专,大学,提供机器视觉实战实训的人才...[阅读全文]
2021-07-05 15:21:34 人气:99360
跨境电商脱口秀:炮哥刘智勇
炮哥的跨境电商六脉神剑理论、炮哥的跨境电商1357创业模型、炮哥的跨境电商行业快速传播方法论、炮哥的跨境电商合伙人模型...[阅读全文]
2021-07-03 20:33:52 人气:68724
建材家居短视频直播达人——陈宣平
建材家居短视频直播达人——陈宣平,2011年从事互联网行业,2012年进入建材行业媒体工作,主要负责新媒体事业部...[阅读全文]
2021-07-03 20:29:36 人气:93587
广东金麦福餐饮管理服务有限公司
广东金麦福餐饮管理服务有限公司有着多年来连锁经营、机关食堂承包、学校食堂承包、工厂食堂承包、厨房设计经验。致力于食堂承包经营管理...[阅读全文]
2021-07-03 20:25:31 人气:86250
颛孙宏鸽(净雨):书法艺术跨界探索与禅悟
颛孙宏鸽,法名净雨,圣贤名门之后裔,为颛孙子张第七十三代传人,祖籍山东省,中国著名作家、书画家,新闻工作者和社会活动者,公益热心人...[阅读全文]
2021-12-05 20:21:15 人气:71120






































































































































































































































