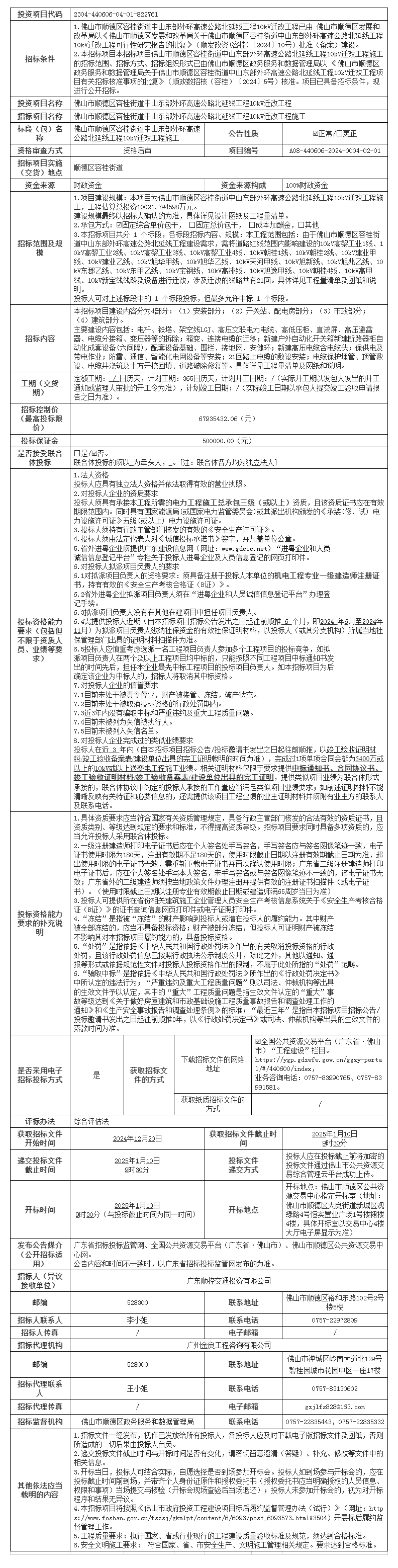
佛山市顺德区容桂街道中山东部外环高速公路北延线工程10kV迁改工程施工招标公告
时间:2024-12-24 人气:1340 来源:佛山市公共资源交易信息化综合平台 作者:
概述:本招标项目本招标项目佛山市顺德区容桂街道中山东部外环高速公路北延线工程10kV迁改工程施工的招标范围、招标方式、招标组织形式......
(声明: 网站所收集的部分公开资料来源于互联网,转载的目的在于传递更多信息及用于网络分享,并不代表本站赞同其观点和对其真实性负责,也不构成任何其他建议。本站部分作品是由网友自主投稿和发布、编辑整理上传,对此类作品本站仅提供交流平台,不为其版权负责。如果您发现网站上有侵犯您的知识产权的作品,请与我们取得联系,我们会及时修改或删除。 )
分享
微信
新浪微博
QQ空间
QQ好友
豆瓣
Facebook
Twitter
取消
资讯
招标
招聘
租售
美食
房产
展会
广佛
企业
积金
社保
户口
教育
特色
旅游
酒店
医疗
交通
办证
书院
代运营
风水
车辆
图片
移民
产业
综合体
市场
网红
画展
冷空气+雨水“双重攻击”,佛山将开启湿冷模式!
根据广东气象台预计,“帕布”强度变化不大,将以5-10公里的时速向偏西方向移动,逐渐向越南东南部沿海靠近,对我省陆地无直接影响...[阅读全文]
2024-12-24 10:42:18 人气:1934
顺德区发布关于2025年有序燃放烟花爆竹的通告
顺德区人民政府发布关于2025年有序燃放烟花爆竹的通告。该通告明确了燃放烟花爆竹的时间、地点和种类。其中,市民可在明年农历春节期间...[阅读全文]
2024-12-24 09:35:06 人气:1773
2025家居趋势前瞻:在罗浮宫看见未来生活新风向
新未来主义融合了现代科技、自然美学等理念,带来新的家居风格,裸感设计及仿生肌理的应用是它的两大新潮。裸感设计主张去繁就简...[阅读全文]
2024-12-23 15:08:02 人气:1818
投入6.13亿完善电网设施,保障广州新机场项目用电
南方电网佛山高明供电局副总经理杜耀权带队上线高明区党风政风行风热线节目,就高明区供电安全、供电服务、...[阅读全文]
2024-12-22 10:07:54 人气:1921
2024校园美育创新发展高峰论坛在南海举行
“根植乡土,面向未来”南海区教育系统人文素养提升系列活动之“启真润心 向美而行”2024校园美育创新发展高峰论坛在佛山市南海区举行...[阅读全文]
2024-12-22 09:59:34 人气:2023
佛山顺德多个迎春花市定档!最新消息→
超600+摊位,超3公里路径的环湖花市,这里将打造成为大湾区规模最大最潮的迎春花市嘉年华!经营类别丰富多彩,包括年花年桔区、挥春百货区...[阅读全文]
2024-12-19 10:12:08 人气:2715
广东三水这场农业盛会邀您赴宴!100+协企汇聚!
广东三水首届现代农业“好品好企好园区”链接会将于12月23日至24日在广东省广州市白云区云城东路碧桂园云立方C栋二楼举行...[阅读全文]
2024-12-19 09:42:36 人气:2303
广东省首单!落地高明!
广东省首单水土保持生态产品价值转化交易在高明区签约,交易价值预估达2000多万元,预计每年给当地带来100多万收益...[阅读全文]
2024-12-19 09:36:18 人气:2211
顺德大良钟楼公园TOD项目主体结构封顶!预计2026年完工!
项目总用地面积为36681.74平方米,规划总建筑面积69526.69平方米,分两期建设。项目为地下三层建筑,开挖深度15.4米...[阅读全文]
2024-12-19 09:24:15 人气:2175
驻华大使、影视明星都来禅城品美食《大使的飨宴》开拍
《大使的飨宴》在佛山禅城南风古灶举行新闻发布会。作为《大使的厨房》的第二季,本季《大使的飨宴》节目将以美食为纽带...[阅读全文]
2024-12-19 09:11:22 人气:2227
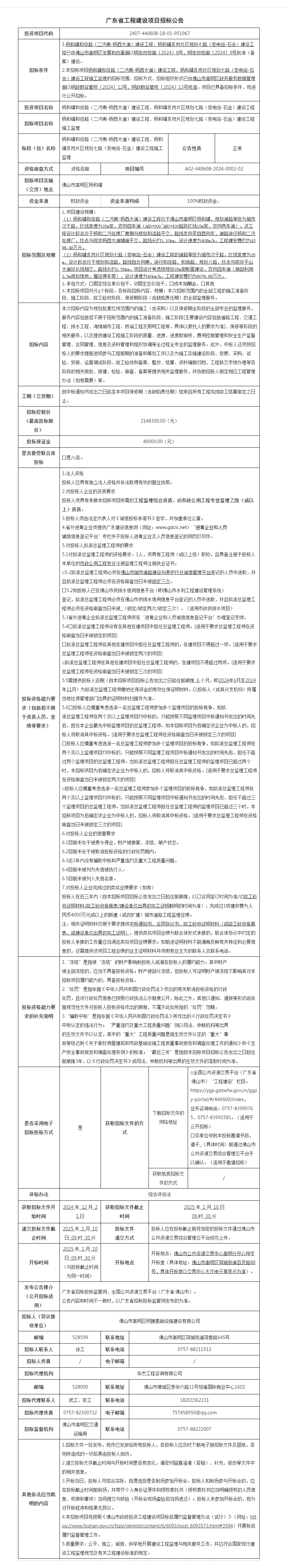
高明杨和镇和俊路(二污南-杨西大道)建设工程、杨和镇豸岗片区规划七路(变电站-石金)建设工程施工监理招标公告
杨和镇和俊路(二污南-杨西大道)建设工程、杨和镇豸岗片区规划七路(变电站-石金)建设工程已由佛山市高明区发展和改革局以明发改投审〔2024〕8号、明发改投审〔2024〕9号批准(备案)建设...[阅读全文]
2024-12-24 15:49:40 人气:3032
佛山市中医院中医特色重点医院建设项目(变配电工程及10kv高压电缆工程)招标公告
佛山市中医院中医特色重点医院建设项目已由佛山市发展和改革局以佛发改投审〔2022〕2号批准(备案)建设...[阅读全文]
2024-12-24 15:48:15 人气:1124
顺德西南片区基础配套设施提升工程-均安镇菱溪工业园10kv菱溪线线路改造工程施工(二次)招标公告
顺德西南片区基础配套设施提升工程-均安镇菱溪工业园10kv菱溪线线路改造工程已由佛山市顺德区均安镇党政综合办公室以均委决定〔2024〕9 号批准(备案)建设...[阅读全文]
2024-12-24 15:46:55 人气:3442
禅城南庄吉利工业园通用标准厂房D座首层D-05、D-06、D-07、D-23、D-24厂房租赁公告
3.租金收取方式:采取先交租后使用的原则,租金按3个月为一个租期收取 。4.租金递增情况:租赁期内每3年为一个递增周期,每周期在上一周期的租金基础上递增5%。...[阅读全文]
2024-12-24 15:18:48 人气:1937
南方医科大学顺德医院(佛山市顺德区第一人民医院)医疗设备采购项目招标公告
医疗设备采购项目(总院第六批医疗设备)招标项目的潜在投标人应在广东省政府采购网https://gdgpo.czt.gd.gov.cn/获取招标文件...[阅读全文]
2024-12-23 15:31:24 人气:1100
顺德大良街道生活垃圾分类服务项目(2025年)竞争性磋商公告
大良街道生活垃圾分类服务项目(2025年)采购项目的潜在供应商应在广东省政府采购网https://gdgpo.czt.gd.gov.cn/获取采购文件,...[阅读全文]
2024-12-23 15:29:02 人气:2075
南海桂城街道海八路金融隧道照明节能(EMC)提升改造项目竞争性磋商公告
桂城街道海八路金融隧道照明节能(EMC)提升改造项目采购项目的潜在供应商应在广东省政府采购网https://gdgpo.czt.gd.gov.cn/获取采购文件...[阅读全文]
2024-12-23 15:26:50 人气:1815
南海丹灶镇政府饭堂2025年食材配送项目招标公告
丹灶镇政府饭堂2025年食材配送项目招标项目的潜在投标人应在广东省政府采购网https://gdgpo.czt.gd.gov.cn/获取招标文件...[阅读全文]
2024-12-23 15:24:57 人气:1057
佛山城市市政设施维修管养(2024-2027)招标公告
城市市政设施维修管养(2024-2027)招标项目的潜在投标人应在广东省政府采购网https://gdgpo.czt.gd.gov.cn/获取招标文件...[阅读全文]
2024-12-23 15:21:39 人气:2231
三水区云东海街道2025年春季学期公办学校合同制教师招聘公告
佛山市三水区云东海街道面向社会公开招聘2025年春季学期公办学校合同制教师,现将有关事项公告如下:...[阅读全文]
2024-12-24 11:06:54 人气:2230
禅城区司法局公开招聘合同制工作人员
因工作需要,佛山市禅城区司法局决定公开招聘11名合同制工作人员。(一)报考资格条件:具有中华人民共和国国籍;...[阅读全文]
2024-12-24 10:36:39 人气:1190
佛山市第二人民医院公开招聘医生多名
报名时间:2024年12月16日至12月27日(第一批),其中高层次人才岗位长期招聘,招满即止。...[阅读全文]
2024-12-24 10:34:24 人气:975
佛山市第一人民医院招聘医生多名
医生、医技岗位初始学历须为国家统招本科起点,护理岗位要求具有高中教育背景,初始学历须为国家统招大专起点;...[阅读全文]
2024-12-24 10:28:24 人气:966
佛山市人民政府办公室选调公务员
全市各级机关单位中具有公务员身份且已进行公务员登记的在编在岗公务员〔含参照公务员法管理机关(单位)工作人员,不含聘任制公务员〕;...[阅读全文]
2024-12-24 10:14:52 人气:1110
三水区乐平中学补充招聘合同制语文、历史、物理、化学教师公告
根据我校教育教学工作需要,现面向社会招聘初中语文合同制教师1名、初中历史合同制教师1名、初中物理合同制教师1名...[阅读全文]
2024-12-20 13:40:14 人气:1958
南海区桂城街道桂江第二初级中学招聘教师多名
1.全日制本科及以上学历;学士及以上学位。2.具备与教学岗位相应的初中或以上学段的教师资格证。应届毕业生须在2024年8月底前取得教师资格证。...[阅读全文]
2024-12-20 13:31:11 人气:1192
佛山市致新学校招聘临聘老师啦!
佛山市致新学校是佛山市唯一的专门教育学校,由佛山市教育局主管佛山市公安局协同管理,主要教育对象为具有严重不良行为的未成年人...[阅读全文]
2024-12-20 13:23:26 人气:1458
有编制!顺德公开招聘295名教师!
根据广东省事业单位公开招聘有关规定,结合顺德教育实际,现就佛山市顺德区教育局赴华南师范大学...[阅读全文]
2024-12-19 11:02:15 人气:1309
佛山市南海区人民医院公开招聘6名高层次人才
本次招聘采取网络报名方式,请报考人员在报名时间内把报名材料电子版发送至邮箱:nhrmyyhr@126.com,邮件标题为“姓名+岗位名称”...[阅读全文]
2024-12-18 15:36:04 人气:1149
佛山市禅城区南庄镇晋昌资产投资有限公司公有物业竞租(2024年第2期)
南庄镇龙津东路南庄汽车客运站南侧陶南路口停车场地块;南庄镇龙津东路(南庄车站)停车场的临时板房及停车场的空地;南庄镇龙津东路南庄汽车客运站南侧首层101室...[阅读全文]
2024-12-24 15:27:58 人气:1000
佛山市南海区桂城土地资源开发有限公司A地块、B地块、C地块、D地块、E地块、F地块、广台高速北侧地块(B地块)苗木公开竞
佛山市南海区桂城土地资源开发有限公司A地块、B地块、C地块、D地块、E地块、F地块、广台高速北侧地块(B地块)苗木公开竞价出售项目交易公告...[阅读全文]
2024-12-24 15:12:44 人气:1225
南海桂城街道平洲永安北路永安楼首层3号商铺物业租赁项目
意向人、申请人、竞买人在网上交易使用电脑操作过程中,仅能使用IE9/IE10/IE11以上的IE浏览器,请勿使用其它浏览器,如出现不正确使用浏览器导致出现的问题...[阅读全文]
2024-12-24 15:10:32 人气:1235
南海桂城街道平洲夏教罗芳圩口7号、8号商铺物业租赁项目
租金收取方式:租金按月缴纳。根据先缴付租金后使用租赁物的原则,承租方必须于每月10日前交付当月租金。租赁期内,租金不递增...[阅读全文]
2024-12-24 15:07:26 人气:1030
南海桂城街道大圩社区新仓横街1号物业租赁项目
本标的物禁止用作违法经营及危险易燃易爆行业,不得经营娱乐行业,不得明火煮食,物业内不准住人。...[阅读全文]
2024-12-24 14:57:20 人气:1013
南海西樵镇公共自行车站点设施出租运营项目
意向人可登录广东省公共资源交易平台(佛山市)>交易公开>国有产权>交易公告页面(网址:https://ygp.gdzwfw.gov.cn/ggzy-portal/#/440600/index)下载本项目交易文件...[阅读全文]
2024-12-24 14:52:04 人气:1282
南海狮山镇新境西门村级工业园改造项目“石头庙”(土名)地段资产项目出租
中华人民共和国境内外的自然人、法人和其他组织,除在限制参与公有资产竞价期限内或法律、法规另有规定外,均可申请单独参加竞租活动...[阅读全文]
2024-12-24 14:49:09 人气:984
南海桂城街道平洲三山奕东村商铺物业租赁项目
租金收取方式:租金按月缴纳。根据先缴付租金后使用租赁物的原则,承租方必须于每月10日前交付当月租金...[阅读全文]
2024-12-24 14:38:06 人气:1002
佛山市南海天宁实业发展有限公司A地块、B地块苗木公开竞价出售项目
3.苗木价款收取方式:签订合同之日起 3 天内,竞得人按照成交价一次性向出售人全额支付,竞得人还需同时支付成交价的20%作为合同履约保证金。...[阅读全文]
2024-12-24 14:34:27 人气:960
南海桂城街道南平西路广东夏西国际橡塑城一期1号楼第四层A1-407物业租赁项目
3.产权证照情况:有房地产权证;4.本标的物禁止用作违法经营及危险易燃易爆行业,不得经营饮食行业,物业内不准住人。...[阅读全文]
2024-12-24 14:32:50 人气:829
三水长寿醋又上央视,明晚播出→
在三水,有一道传统美食,无论三水人去哪里,一到饭点就想来喝一碗。它有“液体榴莲”的“威名”,很多人第一次吃都是捏住鼻子硬着头皮一口闷...[阅读全文]
2024-10-30 14:49:15 人气:9751
顺德5家餐厅上榜“2024年南部人气餐厅”!
9月5日,匠心营造·凤凰网美食盛典暨2024金梧桐中国餐厅指南南部人气餐厅颁奖晚宴于合肥君悦酒店举办,为206间餐厅颁发南部人气餐厅奖项...[阅读全文]
2024-09-08 10:27:11 人气:72938
顺德鱼皮角、干蒸、地道肠有团体标准了!
近日,由佛山市顺德区津津食品有限公司牵头,顺德职业技术学院、广东产品质量监督检验研究院、广东省农业科学院蚕业与农产品加工所...[阅读全文]
2024-08-15 11:19:34 人气:22321
2024顺德鱼生节有新动作!风味“八阵图”亮相!
2024顺德鱼生节新闻发布会在顺德区容桂街道龙悦湾酒家举行。来自政府、各镇街餐饮协会及企业代表近百人参与...[阅读全文]
2024-07-17 09:15:59 人气:25941
佛山河鲜地图上新 → 出发!
三水因为地处三江交汇处,得天独厚的地理环境使这里的河鲜凭借“鲜嫩爽滑”闯出一片天。嘉鱼、龙脷鱼、三黎鱼等不少特色鱼虾为三水所独有...[阅读全文]
2024-07-15 10:46:51 人气:29610
三水云东海推出“广府菜三水荷花宴”团体标准
三水区云东海街道办事处举办了“放心消费美食集聚区双承诺单位”颁牌仪式暨“广府菜三水荷花宴”团体标准推广会。当天,云东海街道向10家餐饮店颁发“放心消费美食集聚区双承诺单位”牌匾...[阅读全文]
2024-06-16 09:03:27 人气:10567
美狮美高梅“蜀道”再度荣获米其林一星荣誉 正宗成都四川菜匠艺 勇获业界权威认可
【2024年3月14日,澳门】美高梅欣然宣布,旗下位于美狮美高梅内的餐厅“蜀道”在最新公布的《香港澳门米其林指南2024》中,再度获评为米其林一星餐厅...[阅读全文]
2024-03-14 21:05:58 人气:27465
佛山柱侯酱:一道美食背后的传奇故事
柱侯酱是佛山地区的特产之一,其名字来源于创始人梁柱侯。在清朝嘉庆年间,梁柱侯最初在佛山祖庙摆摊卖牛杂,因其发明了柱候酱...[阅读全文]
2024-02-02 15:47:47 人气:13381
石湾鱼腐:金黄鲜嫩,香滑可口
石湾鱼腐是一道源自中国广东省佛山市石湾镇的传统名菜,其历史悠久,口感独特,被誉为“岭南第一锅”...[阅读全文]
2024-02-02 15:46:11 人气:14272
岭南蒸水饺:皮薄馅嫩,鲜香可口
岭南蒸水饺是一道色香味俱佳的传统小吃,以其皮薄馅嫩、鲜香可口而著名。岭南蒸水饺的馅料通常包括猪肉、韭菜...[阅读全文]
2024-02-02 15:45:18 人气:17057
取消面积限制!二孩家庭最高可贷140万元!
佛山“楼市九条”有关住房公积金的新政策正式出台。11月29日,佛山市住房公积金管理中心发布两则通知,取消了公积金贷款对住房面积的限制...[阅读全文]
2024-12-02 09:44:39 人气:7221
佛山将启动存量房收购!首个项目落地……
佛山市南海区黄岐东秀城中村改造项目于近日签订安置房回购协议,两家政策性银行将于近期发放购买安置房专项借款11.9亿元...[阅读全文]
2024-11-13 10:54:08 人气:7359
六大银行集体宣布!完善商业性个人住房贷款利率定价!
工商银行、农业银行、中国银行、建设银行、交通银行、邮储银行六大商业银行31日发布公告,将从11月1日起,陆续对商业性个人住房贷款利率实行新的定价机制...[阅读全文]
2024-10-31 14:44:18 人气:7743
支持商转公!佛山再发布9条楼市新政!
为全面贯彻落实党中央、国务院决策部署,加快构建房地产发展新模式,持续推进我市房地产市场平稳健康发展,结合我市当前实际...[阅读全文]
2024-10-26 09:18:29 人气:8015
佛山市首宗1天完成一手房“带押过户”!
新政的适用范围为“带押确权”和一手房“带押过户”,其中,一手房“带押过户”适用对象是已经竣工验收并且开发商已完成了不动产首次登记的新建商品房...[阅读全文]
2024-10-23 08:22:19 人气:7218
房地产政策“组合拳”来了
,国务院新闻办公室举行新闻发布会,住房城乡建设部部长倪虹和财政部、自然资源部、中国人民银行、国家金融监督管理总局负责人介绍促进房地产市场平稳健康发展有关情况...[阅读全文]
2024-10-18 09:12:31 人气:11033
南海公共租赁住房目前正火热招租中
禾仰广场位于桂城街道长江路13号,属于三山片区,交通和生活配套成熟,周边毗邻国际创智园、三山科技创意产业中心...[阅读全文]
2024-10-14 14:39:27 人气:7986
三水楼市国庆黄金周热了!5天成交188套,同比增长318%!
三水房地产市场呈现出一片热火朝天的景象。连日来,市民看房、购房热情持续高涨,多个楼盘到访量、成交量明显增加...[阅读全文]
2024-10-08 09:14:54 人气:7116
品质家园:佛山市顺德区景泰花园
景泰花园小区环境优美,绿化覆盖率高。小区内种植了各种花卉树木,四季景色各异,营造出宁静而舒适的居住氛围。精心设计的园林景观...[阅读全文]
2024-10-06 10:09:41 人气:11886
绿色宜居典范:佛山市顺德区嘉信绿景花园
嘉信绿景花园周边配套设施丰富多样。教育资源优质且齐全,从幼儿园到中小学,都在步行可达的距离内,为孩子提供了良好的教育环境...[阅读全文]
2024-10-06 10:06:53 人气:12172
全国知名陶塑作品,即日起在顺德陈村展出!
《回娘家》《洞房花烛夜》《恩爱夫妻》《蛇年顺景》……喜欢雕塑作品的市民看过来,陈村有好物。即日起至2025年1月8日(逢周一闭馆)...[阅读全文]
2024-11-26 15:47:15 人气:7608
2024中国(义乌)外贸工厂展览会12月6日义乌启幕
中国义乌外贸工厂展览会暨跨境电商采购交易会(以下简称:义乌外贸工厂展)是国内以中小型工厂为主体...[阅读全文]
2024-11-18 16:57:21 人气:6112
万众期待 11月15日,第19届中博会如约而至!
第十九届中国国际中小企业博览会(以下简称中博会)将在广州广交会展馆C区盛大举行。在这里,你不仅能亲身体验到来自世界各地的特色商品...[阅读全文]
2024-11-13 20:14:11 人气:6285
广交会上,“佛山制造”圈粉全球客商!
本届广交会展览总面积155万平方米,展位总数7.4万个,设55个展区、171个专区,涌现一批新企业、新产品、新技术、新业态。展会分三期举办...[阅读全文]
2024-10-21 15:25:10 人气:9042
第41届佛山陶博会10月18日开幕
第41届佛山陶博会10月18日开幕。本届陶博会以“绽放”为主题,中国陶瓷城、佛山中国陶瓷卫浴总部、佛山国际会议展览中心三大展馆设有13个主题展区...[阅读全文]
2024-10-20 08:23:19 人气:8864
中国氢能产业大会即将开幕!
西樵十分好玩,邀您登西樵山、访桑园围、渡平沙岛、游南海湾、寻岭南味、品广府菜、会黄飞鸿、赏千古情、钻研学游、逛艺术节...[阅读全文]
2024-10-18 09:53:41 人气:9010
第136届广交会即将开幕!佛山参展亮点提前看→
本次广交会,佛山市共有726家企业参展,展位数达到1896个,位居全省第三,参展企业数创历史新高。其中,品牌展位635个,一般性展位1261个...[阅读全文]
2024-10-15 08:49:17 人气:8426
顺德食材城与顺德预制菜产业展览馆双馆开业!
顺德食材城与顺德预制菜产业展览馆双馆开业,标志着顺德区在食品产业领域迈出了重要一步,展示了其在预制菜产业链中的雄厚实力和发展潜力...[阅读全文]
2024-10-04 09:07:18 人气:9526
四大看点解锁第八届陶瓷创意周
禅城区金秋季重点活动新闻发布会在中国陶瓷城召开。会上,石湾镇街道正式发布2024第八届中国陶瓷创意周(以下部分简称:创意周...[阅读全文]
2024-09-28 02:25:41 人气:10863
大国重器引领潮流新体验!军事科技嘉年华全国巡展(佛山站)启幕在即!
“固国强军 空天逐梦”军事科技嘉年华全国巡展(佛山站)暨2024航空航天展(简称“2024佛山军事航天展”)将于2024年9月14日-10月7日在佛山潭洲国际会展中心举办...[阅读全文]
2024-08-22 10:06:55 人气:16860
广州正式官宣!11区迎春花市时间、地点来了!
2025年广州传统迎春花市将沿袭“一区一花市”集中举办模式11个区各举办各具特色的传统迎春花市最早的花市(增城区)将于2025年1月19日开放一直延续到1月29日(年初一)...[阅读全文]
2024-12-20 09:37:27 人气:3167
2024年广州市番禺区教育系统校园招聘“优才计划”公告
根据事业单位公开招聘有关规定,按照“公开、平等、竞争、择优”的原则,为满足教育事业发展需要,吸引优秀高校毕业生到广州市番禺区教育系统工作...[阅读全文]
2024-12-12 09:11:44 人气:2688
广州多条地铁线有最新消息!全部贯通!
地铁二十二号线为市域快线,起于番禺区番禺广场站,止于荔湾区芳村站,线路全长30.8公里,均为地下线...[阅读全文]
2024-12-07 09:33:06 人气:3178
广州越秀区将公开招聘事业编制教师共403名!
根据事业单位公开招聘有关规定,按照“公开、平等、竞争、择优”的原则,越秀区教育局决定于2024年11月在广州公开招聘事业编制教师95名...[阅读全文]
2024-10-30 14:53:43 人气:5559
广州地铁三号线东延段11月1日开通!
地铁三号线东延段西起番禺广场站,沿亚运大道向东延伸至海傍站与四号线换乘,是贯穿番禺区东西向的交通骨干。...[阅读全文]
2024-10-30 14:37:00 人气:3458
价格跳水!广州出发,机票仅200多元!
新航季将持续至2025年3月29日,共计154天,共有194家国内外航空公司计划每周安排客货运航班11.8万班,比去年同期增长1.2%...[阅读全文]
2024-10-30 13:23:45 人气:3922
高等教育阶段和高中阶段国家奖助学金调整政策
增加本专科生国家奖学金奖励名额、提高奖励标准。从2024年起,将本专科生国家奖学金奖励名额由每年6万名增加到12万名,奖励标准由每生每年8000元提高到10000元...[阅读全文]
2024-10-30 09:40:06 人气:4169
广州市中心或一线直达顺德CBD!这条地铁线路有新进展→
10月27日,记者从广东顺铁控股有限公司、佛山市新城开发建设有限公司官网获悉,广州市城市轨道交通26号线工程(马岗大道-顺德学院)规划环境影响评价第一次信息公示正在进行...[阅读全文]
2024-10-28 08:59:56 人气:3828
广州新一批人才公寓开放申请!近700套房源!
根据《广州市白云区人才公寓建设及管理规定》有关规定,现面向辖区内企业、人才,受理云誉·白云湖数字科技城人才公寓的申请,申请时间为10月18日至10月31日...[阅读全文]
2024-10-23 07:58:58 人气:4510
华南首个“交通大学”,就在广州!
广州交通大学是华南地区唯一一所独立建制的海事本科院校,项目选址广州市黄埔区,规划范围东至龙头山,南至红山三路,西至大沙东路,北至状元山...[阅读全文]
2024-10-21 15:22:27 人气:3545
美的楼宇科技:赋能城市更新,引领绿色建筑新潮流
近日,一场特别的媒体探访活动「TRUE见理想建筑」,走进美的集团最新投入使用的08空间。这座位于美的全球总部的标志性建筑...[阅读全文]
2024-12-17 20:03:32 人气:3567
佛山无缝服装装备企业同天津工大纺院共建研究生实践基地
佛山无缝服装产业吹响集结号。广东马牌智能科技有限公司近日乔迁新址开业。产业链一众企业家前来庆贺共谋发展大计。该企专业研发制造无缝服装生产的专用设备...[阅读全文]
2024-12-17 14:04:12 人气:3008
三水白坭又一“明星项目”动工!签约→动工仅用半年!
广东百森食品有限公司天然生榨椰汁及果汁茶饮料项目动工仪式,在佛山市三水区白坭镇举行。该项目达产后年产值可达10亿元...[阅读全文]
2024-12-11 10:21:11 人气:3445
顺德智造总部+1,达产后预计销售收入2亿元/年!
佛山胶力王科技有限公司成立于2016年,是一家专业从事不干胶标签材料生产和销售的大型生产企业,拥有3条先进的涂布生产线...[阅读全文]
2024-12-09 10:24:56 人气:3667
100家餐饮企业被评为首批“南海老店”
近日,在佛山市南海区首批南海老店(餐饮)嘉年华活动上,旺阁渔村、能记烧腊、年年顺景等餐饮企业被标记为首批“南海老店”,并获颁牌。...[阅读全文]
2024-11-26 10:41:39 人气:2503
广东晟阳节能新材料制造(总部)项目落地高明!
广东晟阳节能新材料制造(总部)项目所在的专精特新湾是今年高明区高标准建设的“一区两湾三城四带”现代产业平台之一...[阅读全文]
2024-11-25 14:25:34 人气:2973
喜封金顶,闪耀佛山!全国第五座澳康达如期全面封顶!
澳康达(佛山)名车广场迎来主体结构全面封顶!标志着工程建设迈入全新阶段,美好名车生活更进一步!根据项目进度,预计于2025年建成后迎来开业...[阅读全文]
2024-11-25 14:17:01 人气:2441
健合集团2024年前三季度运营业务更新
致力成为全球高端营养及健康产业领导者——健合(H&H)国际控股有限公司(股份代号:1112.HK,以下简称“健合集团”),公布2024年前九个月未经审核营运数据...[阅读全文]
2024-11-19 14:52:12 人气:3066
佛山农技在德庆皇帝柑果农推广应用首获成功
广东德庆新圩一处果园,果农陆叔夫妇正在采摘当地名牌水果皇帝柑。金秋时节,德庆陆叔的皇帝柑果园缘叶婆娑,果满枝头。这得益于今年3月佛山农技专家何杰雄向陆叔他推广沼肥施用...[阅读全文]
2024-11-18 20:47:46 人气:2504
南海桂城再添两家企业总部 预计新增就业岗位650个!
桂城街道聚元南路以西、桂平路以北A、B地块顺利摘牌,分别由广东邦宁新材料科技有限公司(以下简称“邦宁集团”)、华舟控股(集团)有限公司(以下简称“华舟控股”)摘得,均用于建设总部项目...[阅读全文]
2024-10-31 15:16:01 人气:3221
佛山市个人住房公积金贷款利率下调!
佛山市住房公积金管理中心发布通知称,根据《中国人民银行关于下调个人住房公积金贷款利率的通知》要求,自2024年5月18日起,下调个人住房公积金贷款利率0.25个百分点...[阅读全文]
2024-05-20 09:41:59 人气:18840
佛山住房公积金提取有新变化→
为进一步整合民生服务资源,加快推进民生用卡服务集成融合,佛山市住房公积金管理中心增加“佛山市社会保障卡”作为住房公积金提取划账银行账户...[阅读全文]
2023-11-02 11:26:54 人气:35288
佛山住房公积金新政8月起实施
据佛山市住房公积金管理中心消息,《佛山市住房公积金管理中心关于阶段性提高个人住房公积金贷款额度的通知》将于8月1日起实施...[阅读全文]
2023-07-25 14:59:21 人气:37391
在外市缴存公积金,这样也能申请贷款!
登录佛山市住房公积金管理中心网站【个人网上办事大厅(入口)】→主借款人登录→【我要办理】→【异地缴存明细申报】...[阅读全文]
2023-07-04 12:25:37 人气:38741
租房提取公积金有变化!7月1日起,最高可提取超6万元!
根据《佛山市住房公积金管理中心关于调整佛山市提取住房公积金支付房租有关事项的通知》(佛房金管〔2023〕29号),现将佛山市2023年度...[阅读全文]
2023-06-30 08:08:22 人气:38930
佛山公积金贷款上限拟提至50万/人,夫妻最高可贷100万
佛山市住房公积金管理中心发布《关于阶段性提高个人住房公积金贷款额度的通知(征求意见稿)》。其中提出,缴存职工个人申请的...[阅读全文]
2023-06-28 15:09:15 人气:35656
7月起多孩家庭住房公积金额度更高!提取额度上调好消息!
为贯彻落实党中央“租购并举”的决策部署,支持职工合理住房需求,根据《住房公积金管理条例》有关规定以及《住房城乡建设部 财政部 人民银行关于放宽提取住房公积金支付房租条件的通知》...[阅读全文]
2023-06-26 01:12:36 人气:38119
佛山职工租房提取额度上调!下月起公积金有新变化
职工在本市连续足额缴存住房公积金满3个月,本人及配偶在本市无自有住房且租赁住房的,可提取夫妻双方住房公积金支付房租...[阅读全文]
2023-06-16 10:06:06 人气:39963
住房公积金最新相关问题解答
在本市连续足额缴存住房公积金满3个月”是指职工在本市开设账户满3个月且已连续足额缴存住房公积金满3个月...[阅读全文]
2023-06-02 09:05:55 人气:40987
公积金提取额度上调,可按月提!多孩家庭额度更高!
职工在本市连续足额缴存住房公积金满3个月,本人及配偶在本市无自有住房且租赁住房的,可提取夫妻双方住房公积金支付房租...[阅读全文]
2023-06-02 08:59:27 人气:39471
佛山人才,租房有补贴!别忘了复核→
您此前已领取过租房补贴,但当前工作单位与资格申请时不一致,发生过同区工作单位变更,此时您应先完成【同区变更单位申请】后...[阅读全文]
2024-07-06 07:43:33 人气:29202
禅城区祖庙街道上门提供养老待遇资格认证服务
在祖庙街道行政服务中心工作人员的耐心服务和指导下,通过智能手机人脸识别等操作或现场收件等形式,60多名老人顺利完成了养老待遇资格认证...[阅读全文]
2024-03-31 08:42:27 人气:26673
3月21日开放参保!2024年“健康·佛医保”来啦
连续参保四年、三年或者两年无理赔的,医保目录内个人负担费用补偿、医保目录外个人自费费用补偿起付线分别下调...[阅读全文]
2024-03-19 14:57:59 人气:16819
一次申报、待遇直享!工伤保险“多件事一次办”全面升级
在佛山市社会保险基金管理局、市政务服务数据管理局、市行政服务中心的指导下,南海区作为争先示范区,从职工办事的难点堵点出发...[阅读全文]
2024-01-16 09:47:33 人气:31789
佛山新市民在支付宝办理居住证等业务,可领取专属医疗保险!
符合相关条件的新市民通过支付宝“佛山新市民服务通”在线办理相关业务,专享医疗保险投保后前两个月免费体验,包含好医保·门诊险产品以及好医保·长期医疗(0免赔)产品...[阅读全文]
2024-01-09 10:43:45 人气:30639
禅城社保推行“智能语音客服” 实现“政策找人”精准高效
养老保险待遇核定、养老资格认证,关系着养老待遇能否按时发放,是退休长者最为关切的事情。为满足群众需求...[阅读全文]
2023-12-30 11:21:11 人气:32897
佛山南海在全市首推!港澳居民可“掌上办”居民医保
据南海区政务服务数据管理局消息,南海在全市首推港澳居民参加城乡居民基本医疗保险“掌上办”,在南海生活的港澳人员可通过线上操作...[阅读全文]
2023-12-08 10:25:50 人气:21025
跨省异地看病怎么走医保,领你全流程办理→
推出“高效办成一件事”系列服务,助力提升办事便利和效率。今天推出“高效办成一件事”第1期:跨省就医直接结算...[阅读全文]
2023-12-05 11:12:02 人气:20225
佛山医保新规出台!事关住院、大病保险→
《佛山市基本医疗保险住院管理办法》按照“分类保障、统一管理,优化待遇、保障权益,提升服务、完善细节”的原则,对待遇和管理进行全面优化提升...[阅读全文]
2023-12-05 11:10:59 人气:18080
2024年度佛山居民医保申报开始啦!
为深入贯彻落实习近平总书记关于医疗保障事业的重要指示批示和重要讲话精神,提升居民医保参保率...[阅读全文]
2023-11-04 10:54:57 人气:15249
租房也能入户!符合条件当场办理!
申请人、随迁人的居民身份证(年满16周岁或以上必须提供)、居民户口簿。属集体户的,提供本人的常住人口登记卡...[阅读全文]
2024-10-18 12:23:09 人气:11516
佛山实施新政后,居住半年以上就能入户!
本市持自有合法产权住宅房屋的非本市户籍人员,可以在房屋所在地申请入户,共同居住生活的配偶、未成年子女可以随迁...[阅读全文]
2024-07-11 07:45:23 人气:27317
佛山户籍新政实施首月,申请人数升升升
佛山市发布了《佛山市人民政府办公室关于稳定居住就业入户事项调整的通知》(佛府办〔2024〕7号),自发布之日起施行...[阅读全文]
2024-06-28 07:57:44 人气:30417
佛山迎来新市民入户高峰
自5月13日佛山开始实施稳定居住就业入户新政以来,新市民入户申请积极性爆棚,佛山不少行政服务中心预约爆满。数据显示...[阅读全文]
2024-05-17 14:58:43 人气:17155
佛山入户新政解答:持有公寓可以入户吗?在哪办理?
从5月13日开始就可以申请办理。线上请到“粤居码”微信小程序申请(选择“其他户籍业务”—“市外迁入”—“稳定居住就业”)...[阅读全文]
2024-05-16 08:31:46 人气:16655
南海桂城新市民积分入户申请须知→
具有大学本科以上学历或者中级及以上专业技术资格且年龄在50周岁以下的,不受1年社保限制,申请时上1个自然月起在我市缴纳社会保险费即可按照...[阅读全文]
2024-05-13 09:47:07 人气:16529
佛山市孩子入学,入户要趁早!盘点入户方式→
在我市合法稳定就业满3年(连续缴纳社会保险满3年,或连续经商满3年,可互补叠加),并有合法稳定住所(含租赁)的人员,本人及其共同居住生活的配偶...[阅读全文]
2024-02-29 08:26:15 人气:17748
“佛山新市民积分计算器”帮你一键估算积分
本系统结果仅供参考,真实结果需前往佛山新市民通提交资料申请。本系统暂时只收录了全市积分,各区的加分项请参考区政策文件。...[阅读全文]
2023-12-31 10:52:27 人气:22018
佛山积分新标准发布!落户更容易!
在佛山办理居住证(暂住证)累计每满1年积20分,最高可积240分;在佛山参加社会保险的(职工基本养老保险、职工基本医疗保险...[阅读全文]
2023-12-28 16:01:46 人气:21298
佛山新市民:居住证一年要签注一次!这样操作1分钟完成续签
近日,家住高明区荷城街道的区女士欲为其丈夫代办居住证续签,但却被告知该业务不可代办。区女士的丈夫正在外地,又赶上居住证即将到期...[阅读全文]
2023-12-04 09:42:17 人气:20986
佛山考生速看!2025年度空军招飞复选检测安排来了
根据空军招飞年度工作安排,将于12月26日至2025年1月8日,在广州选拔中心(广州)设站...[阅读全文]
2024-12-23 10:27:42 人气:2666
2025年春季学期三水区公办初中插班招生公告
根据义务教育阶段招生相关政策要求,结合我区实际,现就2025年春季学期三水区公办初中插班招生工作安排公告如下:...[阅读全文]
2024-12-22 15:28:25 人气:3296
佛山荣山中学超1.8万㎡新学生宿舍动工!
随着现场一声锣响,佛山市荣山中学新建学生宿舍楼工程项目正式开工,预计整体建成后,将新增近千个床位,为学生提供更加舒适...[阅读全文]
2024-12-20 10:25:14 人气:2614
顺德陈村镇公办中小学2024学年第二学期转学工作方案来了!
在规定的报名时间内,符合转学申请条件的学生家长根据转学报名学校指引(附件2),到学生户籍相对应的学校提交报名材料...[阅读全文]
2024-12-19 10:45:14 人气:2724
广东:中小学幼儿园一般不得在校内设置商超
12月17日,广东省教育厅等四部门发布《校园商超规范管理指导意见(试行)》(以下简称《意见》)。《意见》明确,中小学、幼儿园一般不得在校内设置校园商超...[阅读全文]
2024-12-19 09:50:59 人气:2505
2025顺德均安镇春季转学插班方案
符合《佛山市顺德区2024年人才子女入学服务实施方案》(顺教〔2024〕35号)及相关政策规定的学生。不接受已在本镇公办学校就读尚未毕业的第三类...[阅读全文]
2024-12-17 10:12:02 人气:2324
2025顺德区乐从镇春季转学插班方案
(一)学生本人是乐从镇户口;(二)学生不是乐从镇公办学校学生。2024年12月28日(周六)上午9:00-11:30...[阅读全文]
2024-12-17 09:56:06 人气:2152
2025顺德区伦教街道春季转学插班方案
(一)非伦教公办学校学籍的伦教户籍生;(二)符合《佛山市顺德区2024年人才子女入学服务实施方案》的学生。...[阅读全文]
2024-12-17 09:53:41 人气:2297
2025佛山公办学校春季插班公告来了!
2025佛山公办学校春季插班什么时候开始?哪些学校有插班学位?马上来看!2025年春季插班时间...[阅读全文]
2024-12-17 09:46:30 人气:1996
佛山新城这场潮玩嘉年华12月13日约定你!烟花瀑布、非遗火壶都来了!
非遗火壶,以火为媒,以壶为载。当夜幕降临,焰火点燃,化为璀璨星光,那一抖、一敲、一洒,如星河闪烁,传递祝福,驱走邪崇...[阅读全文]
2024-12-09 10:20:25 人气:4987
佛山高明这个土特产,清甜无渣
“丰”景独好 “葛”显神通2024年高明区更合镇合水粉葛文化节在巨泉村委会田村举行。活动评选出今年的“葛王”,更合农业发展有限公司...[阅读全文]
2024-11-25 10:46:27 人气:5053
佛山秋色分为七个色,你知道有哪些吗?
《粤小记》记载,每年九月,佛山儿童装扮鼓吹,绕村夜行,“名曰秋色,是其遗制。”就是对明代佛山秋景活动的传承...[阅读全文]
2024-10-29 19:17:10 人气:6372
高明区“明质选”特色农产品品牌发布会本周六举行!
邀请“明质选”特色农产品的商家和高明美食认证商家,开设高明特色产品和高明美食摊位,例如有天然蜂蜜、澳洲小龙虾、合水粉葛、甜蜜蜜绵绵冰...[阅读全文]
2024-10-23 09:44:49 人气:7248
2024佛山秋色巡游路线发布!
品味佛山,秋色无限。2024年广东非遗周暨佛山秋色活动将于11月1日至3日开启。秋色巡游将于11月1日、2日两晚分别在禅城区祖庙街道及南海区西樵镇开展...[阅读全文]
2024-10-19 08:30:32 人气:8390
2024年顺德均安“关帝侯王出游”座宫日即将火热来袭!
起宫(农历九月初四)后,“关帝”“侯王”端坐銮舆巡游到多个村(居),祈求事事顺遂、风调雨顺、万事均安。而农历九月十二就是“关帝”...[阅读全文]
2024-10-13 11:01:26 人气:9329
顺德均安“关帝侯王出游”活动10月6日回归!
“关帝侯王出游”作为佛山市顺德区均安镇的重要传统民俗活动,承载着地方百姓对忠义精神的崇敬和对美好生活的向往。每年农历九月初四至九月二十...[阅读全文]
2024-09-21 08:44:34 人气:12414
顺德香云纱再上央视!纺纱+莨水+晾晒+过泥,一齐探寻非遗技艺!
香云纱本名莨(liáng)纱,是岭南地区的一种古老的染色面料,由于穿着走路会“沙沙”作响,得名“响云纱”,后来称为“香云纱”...[阅读全文]
2024-09-08 10:46:09 人气:67209
名师亲授,动手体验,感受非遗剪纸魅力!报名→
剪纸,中国非物质文化遗产的瑰宝,以剪刀为笔,红纸为媒,绘就千年文化传承。这门艺术,不仅承载着丰富的民俗寓意...[阅读全文]
2024-08-20 17:30:13 人气:15814
首届佛山水上关帝庙庙会7月28日开锣!
“水上有关帝 人人好架势——佛山水上关帝庙庙会”将于7月28日开幕。作为水上关帝庙重建开放后的首届庙会,该活动将依托水上关帝庙这一载体...[阅读全文]
2024-07-25 09:22:58 人气:22301
佛山科学馆2025年元旦开闭馆时间公告
根据国家法定节假日安排,结合我馆工作实际,经上级主管部门批准,2025年元旦期间开闭馆时间如下:...[阅读全文]
2024-12-24 09:41:30 人气:3308
佛山拟打造一个全新4A景区!位置→
佛山市新欣洞天旅游开发有限公司竞得三水芦苞镇西河上乐塘飞鹰岩地块,将打造佛山欢乐洞天文旅项目。这是全市十个重点文旅项目之一...[阅读全文]
2024-12-20 10:34:42 人气:2756
佛山石湾陶创园·创造者乐园等你来参观!
「陶创园·创造者乐园」之“商协会(行业)观展日”主题活动在陶创园顺利举办。广东省门业协会、广东省环境艺术设计行业协会环艺教育专业委员...[阅读全文]
2024-12-16 14:44:32 人气:2144
禅城石湾公交社区即将启动!网约巴士带你玩转美陶湾!
“巧夺天工凭妙手,石湾该是美陶湾。”石湾公交社区不仅包含红卫岗、宏宇文创园等园区,更有南风古灶、石湾公园...[阅读全文]
2024-12-12 10:44:37 人气:2090
高明玩转“研学+”新模式,探索打造文旅新名片
在高明旺林艺术花园里,蝴蝶兰、寒菊等冬季花卉争相竞放,吸引了不少学生前来探寻生命科学的奥秘...[阅读全文]
2024-12-12 09:54:52 人气:2370
多地景区官宣:免费!
2024年12月1日至2025年2月28日,甘肃省敦煌市鸣沙山月牙泉、玉门关、敦煌雅丹世界地质公园市属景区免费开放...[阅读全文]
2024-12-09 10:10:59 人气:2466
佛山首家活体昆虫自然博物馆!占地超4700㎡!
位于桂城顺联公园里的星沐森林昆虫自然博物馆是佛山首家活体昆虫自然博物馆,占地面积逾4700平方米,拥有15个不同的自然主题区域...[阅读全文]
2024-12-07 09:30:25 人气:1941
佛山警察博物馆,今起临时闭馆!
因工作需求,佛山警察博物馆从12月2日至31日临时闭馆,2025年1月1日重新对公众开放。敬请期待...[阅读全文]
2024-12-04 09:29:01 人气:1423
佛山顺德清晖园博物馆12月4日至12月6日闭馆通知
因古建筑修缮工作需要,清晖园博物馆于2024年12月4日(周三)至12月6日(周五)全日闭馆,12月7日(周六)恢复正常开放...[阅读全文]
2024-12-04 09:24:27 人气:1516
赴港澳旅游,有新政策!
经国务院批准,中华人民共和国出入境管理局决定在广东省深圳市实施赴香港旅游“一签多行”政策,在广东省珠海市实施赴澳门旅游“一周一行”政策...[阅读全文]
2024-12-03 14:07:37 人气:1448
佛山市顺德区佛山福盈酒店:豪华与舒适的典范
酒店的外观气势恢宏,内部装饰豪华典雅,充满了现代时尚的气息。步入大堂,高挑的空间、璀璨的水晶吊灯以及精美的大理石地面,营造出奢华而温馨的氛围...[阅读全文]
2024-09-18 08:38:46 人气:16616
佛山市顺德区凤佛山依家精品酒店:精致体验,宾至如归
酒店的外观设计独具特色,融合了现代与当地文化元素,给人留下深刻的印象。步入大堂,宽敞明亮的空间、高雅的装饰和热情的服务人员...[阅读全文]
2024-09-18 08:02:05 人气:15960
佛山新颖宾馆:舒适与便捷的休憩之所
宾馆地理位置优越,交通便利。周边有多条公交线路,临近[主要交通枢纽],方便宾客前往顺德区的各个景点和商业中心...[阅读全文]
2024-09-06 08:31:10 人气:18490
佛山雅致宾馆:顺德的温馨驿站
宾馆地处顺德区的繁华地段,周边交通十分便利,距离[主要交通枢纽或地标]仅[距离]。无论是商务出行还是休闲旅游...[阅读全文]
2024-09-06 08:28:28 人气:19048
维也纳酒店(佛山顺德伦教店):舒适与品质的栖息之所
酒店地理位置优越,交通便利。周边配套设施齐全,临近商业中心、旅游景点和交通枢纽,方便宾客出行和购物娱乐...[阅读全文]
2024-09-05 11:19:42 人气:19045
佛山泓丰酒店:舒适与品质的完美邂逅
酒店的外观设计独具特色,融合了现代与传统的元素,给人留下深刻的印象。步入大堂,宽敞明亮的空间、精致的装饰和热情的服务...[阅读全文]
2024-09-01 15:26:59 人气:19428
城市便捷酒店(龙江会展中心店):顺德的舒适驿站
酒店的外观设计简约大方,内部装修精致典雅。步入大堂,宽敞明亮的空间和热情周到的服务人员给人宾至如归的感觉...[阅读全文]
2024-08-27 10:49:03 人气:11034
佛山旺业酒店(龙江会展中心店):顺德的温馨港湾
旺业酒店的外观气派,内部装饰精美。步入大堂,宽敞明亮的空间、优雅的装饰和热情友好的工作人员,让人立刻感受到温馨与舒适...[阅读全文]
2024-08-27 10:47:22 人气:20205
维纳斯国际酒店(龙江会展中心店):顺德的奢华休憩之所
酒店坐落于顺德区的核心地段,临近龙江会展中心,交通网络发达,出行极为便利。其优越的地理位置使它成为商务人士和游客的理想选择...[阅读全文]
2024-08-27 10:46:08 人气:19840
品质之选:佛山市顺德区亿湖烟酒店
亿湖烟酒店堪称丰富多样。香烟品牌涵盖了国内众多知名品牌以及一些特色地方品牌,能够满足不同消费者的需求...[阅读全文]
2024-08-21 08:38:30 人气:20742
禅城实现公立医院合规建设全覆盖!
为进一步打造禅城区属公立医院服务优势,禅城区卫生健康局自2023年下半年起,以“合规建设”为突破口,创新性地将...[阅读全文]
2024-12-22 15:39:04 人气:2822
顺德龙江医院开设耳鼻咽喉头颈外科“夜门诊”!
“平时工作加班加点,工作压力又大,只有下班后有时间去看病,总是和医院上班时间对不上;家里小孩夜晚卡鱼刺,带娃看病医院门诊已经结束了……”...[阅读全文]
2024-12-12 10:57:23 人气:3233
高明区中医院迁址扩建,预计2026年初完成综合大楼建设!
高明区中医院副院长彭海珍带队上线高明区党风政风行风热线节目,就高明区中医院中医药服务能力等工作与市民进行交流,并就听众提出的问题...[阅读全文]
2024-11-26 15:02:48 人气:5332
三水乐平镇人民医院信息系统切换升级,网上预约挂号暂停使用→
为了响应国家政策,提升医院信息化水平,进而为广大人民群众提供更高效、更便捷、更优质的医疗服务,我院于2024年11月20日起对医院信息系统进行全面升级...[阅读全文]
2024-11-25 09:59:30 人气:3684
最新中国医院排行榜!广东11家医院上榜→
复旦版《2023年度中国医院综合排行榜》《2023年度中国医院专科声誉排行榜》发布。全国共有100家医院进入《2023年度中国医院排行榜》...[阅读全文]
2024-11-20 08:50:41 人气:3056
高明区人民医院新综合大楼年底开建!竣工时间就在……
高明区人民医院党委委员、副院长贾宁带队上线高明区党风政风行风热线节目,就高明区人民医院的医疗服务等工作与市民进行交流...[阅读全文]
2024-11-19 09:48:07 人气:3753
佛山这两所医院有新动向→ 大型医院+1!
介于门诊与住院之间诊疗的肿瘤患者,实现白天在医院接受治疗,晚上即可回家静养的治疗模式。这一模式不仅减轻患者的经济负担,同时提高医疗资源的有效利用...[阅读全文]
2024-11-14 10:13:58 人气:3726
佛山开展宫颈癌防治一体化管理项目 “护花行动”助力适龄女性健康防护
为响应《广东省加速消除宫颈癌行动实施方案(2023-2030年)》,佛山市顺德区疾控联合妇幼保健院共同影响卫健局和妇联联合发文,发起“宫颈癌防治一体化管理项目护花行动”...[阅读全文]
2024-11-12 10:00:20 人气:3398
李志辉副院长做客顺德电台《面对面访谈》,分享深耕顺德眼病30年的心路历程
顺德爱尔眼科医院副院长李志辉近日做客顺德电台901频道的《面对面访谈》节目,与广大听众分享了他从医经历、对眼科专业的深刻见解以及顺德地区眼病手术的发展...[阅读全文]
2024-11-12 09:18:32 人气:2825
广东省人民医院南海医院门诊部分科室搬迁
11月4日起,广东省人民医院南海医院心血管内科门诊等科室搬迁至心血管病大楼二楼。广东省人民医院南海医院门诊部分科室搬迁了...[阅读全文]
2024-11-04 09:19:57 人气:2635
南海狮山银狮路X512县道三环西路路段封闭施工的通告
因城市社区雨污管网改造工程的围蔽施工需要,银狮路X512县道路段全封闭计划施工日期为2024年12月20日至2025年6月30日,工期为192天...[阅读全文]
2024-12-24 10:53:44 人气:1138
高明大道这段夜间全封闭施工
珠肇高铁跨高明大道施工已经进入尾声,即将进行第五阶段施工,对应高明大道交通通行路线将有所调整,现将调整有关事项公告如下:...[阅读全文]
2024-12-23 10:07:59 人气:1282
全国铁路2025年1月5日实行新的列车运行图
1月5日零时起,全国铁路将实行新的列车运行图。调图后,全国铁路安排图定旅客列车13028列,较现图增加230列...[阅读全文]
2024-12-23 09:56:14 人气:1111
位于高明更合的广州新机场获得“准生证”
近几年一直被称为“珠三角枢纽(广州新)机场”的机场改名为“广州新机场”;广州新机场项目建议书已获得国务院批复...[阅读全文]
2024-12-20 10:46:09 人气:1447
南海大沥公交,新增站点!直达广州地铁站→
里07(双向):取消行驶:善贤路、环洲五路;增加行驶:浔峰山东路(浔峰岗地铁站附近);增加停靠:浔峰山东路北。...[阅读全文]
2024-12-18 15:24:38 人气:1217
佛山地铁4号线建设进入“黄金期”
佛山地铁4号线一期工程大江社村站最后一段轨道层顺利浇筑完成,标志着大江社村站提前实现车站封顶,至此,4号线三座高架车站(莲子塘站、新城医院站、大江社村站)全部完成封顶...[阅读全文]
2024-12-18 14:59:49 人气:1244
广东明确:这类车规定时间禁上高速
为加强危险货物运输车辆交通安全管理,保护人民群众生命财产安全和环境安全,确保2025年重大节假日和春运高峰期间全省高速公路交通安全畅通...[阅读全文]
2024-12-18 09:21:03 人气:1606
佛山地铁4号线大江社村站顺利封顶!
佛山地铁4号线一期工程大江社村站最后一段轨道层顺利浇筑完成,标志着大江社村站提前实现车站封顶,至此,4号线三座高架车站...[阅读全文]
2024-12-17 09:12:54 人气:1242
事关春运!12306上线新功能!
铁路12306手机客户端务工人员预约购票服务上线,符合条件的旅客朋友可通过专区预约购买2025年春运期间往返车票,重点群体旅客春运出行将更加便利...[阅读全文]
2024-12-16 14:32:56 人气:1238
高明这条通往新机场的道路,月底主线拉通!
在三和路西延至机场通道项目高明区杨和镇独岗村对开路段,多辆混凝土摊铺机正在路基上铺设水稳层,压路机来回碾压路面...[阅读全文]
2024-12-16 10:06:34 人气:1169
新市民服务管理中心可以办理居住证业务了
为进一步加强新市民服务管理,向新市民提供更加优质、便捷、高效的政务服务,白坭镇新市民服务管理中心将增设新市民事务服务点,受理新市民相关政务业务...[阅读全文]
2024-08-21 15:03:49 人气:21173
顺德户政、不动产和商事登记业务办理量呈井喷式增长
当前,顺德区户政、不动产和商事登记业务办理需求呈现井喷式增长,据悉,顺德区、镇(街道)两级强联动,出实招、解民忧,通过加号源...[阅读全文]
2024-06-21 10:24:04 人气:11773
学生出入境业务办理有变化!
1.预约禅城、南海、高明、三水区专场服务的,可通过“广东出入境”微信公众号预约;2.预约顺德区专场服务的,可通过“顺德政务百事通”微信公众号预约...[阅读全文]
2024-06-13 09:46:08 人气:14379
佛山禅城区民政局大年三十正月十五都可办理婚姻登记
春节将至,有不少想趁农历新年和心爱之人喜结连理、完成“人生大事”的市民。大年三十当天可以进行婚姻登记吗?2月14日“情人节”正值春节假期...[阅读全文]
2024-01-26 10:30:02 人气:31253
禅城石湾镇街道便民服务中心揭牌启用
石湾镇街道便民服务中心近日揭牌启用,新大厅两层共4700平方米,开设55个综合服务窗口,承接社保、卫健、市监等11个职能部门400多个事项...[阅读全文]
2024-01-23 10:01:33 人气:35747
禅城高明三水开设出入境办证“学生专场”,周末也能办!
2024年1月7日、14日两个周日全天(8:30-12:00,14:00-17:30)。在禅城区就学的未满16周岁在校中小学生(学生户籍为本省及省外户籍,不含港澳台居民)。...[阅读全文]
2024-01-08 15:37:37 人气:35505
佛山三水区特定人员参加工伤保险工伤认定申请办事指南
从业单位应当在职工发生事故伤害或者被诊断、鉴定为职业病之日起30日内(不含事故当日),向从业单位所属镇街公共服务办公室负责工伤认定经办窗口提出工伤认定申请...[阅读全文]
2024-01-07 10:39:15 人气:35147
佛山三水区工伤认定申请事项办事指南
用人单位应当在职工发生事故伤害或者被诊断、鉴定为职业病之日起30日内(不含事故当日),向所属镇街公共服务办公室负责工伤认定经办窗口提出工伤认定申请...[阅读全文]
2024-01-07 10:24:36 人气:33171
佛山市禅城区石湾镇街道惠景协税站、玫瑰东协税站搬迁整合的公告
为打造标准化、规范化的纳税服务环境,更好的服务于广大企业和人民群众,优化街道营商环境,石湾镇街道惠景协税站...[阅读全文]
2023-12-19 16:06:13 人气:36061
佛山市禅城区石湾镇街道行政服务中心搬迁公告
为打造标准化、规范化、便利化的政务服务环境,更好的服务于广大企业和人民群众,优化我街道营商环境,佛山市禅城区石湾镇街道行政服务中心...[阅读全文]
2023-12-14 15:11:31 人气:35468
庄子素解 第二章 徐无鬼
徐无鬼因女商见魏武侯,武侯劳之曰:“先生病矣!苦于山林之劳,故乃肯见于寡人。”徐无鬼曰:“我则劳于君,君有何劳于我!君将盈耆欲...[阅读全文]
2023-02-09 09:38:10 人气:49870
庄子素解 第一章 庚桑楚
老聃之役有庚桑楚者,偏得老聃之道,以此居畏垒之山。其臣之画然知者去之,其妾之挈然仁者远之。拥仲之与居,鞅掌之为使。居三年,畏垒大壤...[阅读全文]
2023-02-08 10:52:56 人气:47250
庄子素解 第十五章 知北游
知北游于玄水之上,登隐弅之丘,而适遭无为谓焉。知谓无为谓曰:“予欲有问乎若:何思何虑则知道?何处何服则安道?何从何道则得道?...[阅读全文]
2023-02-07 08:44:53 人气:48279
庄子素解 第十四章 田子方
田子方侍坐于魏文侯,数称谿工。文侯曰:“谿工,子之师耶?”子方曰:“非也,无择之里人也;称道数当,故无择称之。”文侯曰:“然则子无师邪?...[阅读全文]
2023-02-06 09:41:31 人气:47571
庄子素解 第十三章 山木
【原文】庄子行于山中,见大木枝叶盛茂,伐木者止其旁而不取也。问其故,曰:“无所可用。”庄子曰:“此木以不材得终其天年。...[阅读全文]
2023-02-02 08:43:02 人气:47875
庄子素解 第十二章 达生
达生之情者,不务生之所无以为;达命之情者,不务知之所无奈何。养形必先之以物,物有余而形不养者有之矣;有生必先无离形...[阅读全文]
2023-01-31 09:26:23 人气:51520
[东方哲学] 一处不立 处处能立
一处不立 处处能立;亦即任何角度与立场都不立,任何角度与立场都能立;也即全然地、无条件地接纳与随机(缘)起用;云门禅三句:涵盖乾坤,截断众流,随波逐流...[阅读全文]
2022-06-08 08:31:38 人气:52561
获取深度世界真相信息的两种途径
人获取外部信息的最原始、最基础的方式就是感觉;感觉信息来源的最初端口就是感觉器官;感觉器官的阀域与自身承受力决定了人感知外部环境的上下极限...[阅读全文]
2022-06-08 08:26:00 人气:50487
物理学遇到意识素解(7)
如果一位值得信赖的朋友告诉你一些似乎可笑的事情,你会尝试着揣摩他或她可能的真实意思。值得信赖的物理学演示就告诉了我们某些看似荒谬的东西。因此,我们试图解释这些结果可能的真正意思。...[阅读全文]
2019-12-16 09:48:47 人气:39251
海外需求萎靡背后:美国进口全面收缩、欧盟现结构性变化
5月中国进出口商品总值为5011.91亿美元,同比下降6.2%。其中出口总值2834.99亿美元,同比下降7.5%;进口总值2176.92亿美元...[阅读全文]
2023-06-24 20:30:07 人气:33338
欧洲议会已批准通过《新电池法》,新能源卖家将面临更加严格的考验
近日,欧洲议会议员以 587 票赞成、9 票反对和 20 票弃权通过了与理事会达成的一项协议(针对在欧盟销售的所有类型电池的设计、生产和废物管理的新规定-《新电池法》)...[阅读全文]
2023-06-24 20:28:34 人气:19979
美国亚马逊的销售税和免税的州有哪些?
美国的销售税是美国州和地方政府对商品及劳务,按其销售价格的一定比例征收的一种税款,是在美国发生消费的时候,由消费者一方缴纳的税款...[阅读全文]
2023-06-24 20:27:41 人气:33359
Amazon 店铺代运营案例:家居类目
窗帘,浴帘的工厂,工厂OEM实力非常强,专注于传统外贸贴牌,国内天猫京东都有店,想要扩展海外渠道...[阅读全文]
2023-06-24 21:41:21 人气:22920
Amazon 店铺代运营案例:户外类目
效果:宏那运营团队进行账户诊断后,重新调整了广告,优化了产品线。进行2个月的调整后,销售额增长180%...[阅读全文]
2023-06-24 21:38:22 人气:22276
Amazon 店铺代运营案例:家居类目
吸尘器类目,宏那团队根据客户工厂优势,放弃竞争激烈的美国站点,选择切入日本站点,第三个月单品达到7W美金销售额...[阅读全文]
2023-06-24 21:36:20 人气:22429
Amazon 店铺代运营案例:饰品类目
目前效果:通过半年的测试留存,和铺货老链接的优化,日出单在平均700单左右,同比增长100%;由单SKU日均平均出单5-10单左右...[阅读全文]
2023-06-24 21:34:33 人气:13902
Amazon 店铺代运营案例:宠物类目
目前效果:运营人员一年内通过选品测试留存,现平均日销售额8000美金,每天单款SKU出单60个左右,SKU12个,月度销售额在30W美金+...[阅读全文]
2023-06-24 21:31:31 人气:10152
Amazon运营团队老师介绍:simon
有8年的亚马逊运营经验,为20+ 多个品牌工作过,其中包括类目 Top10的卖家。擅长运营广告...[阅读全文]
2023-06-24 21:16:54 人气:10451
Amazon运营团队老师介绍:Fanny
Fanny:7年亚马逊操盘经验,擅长广告,运营策略制定,并着手从0-1打造过多个百万级别的项目;统筹各个项目的开展计划...[阅读全文]
2023-06-24 21:11:52 人气:6718
卧室家居风水布局:打造舒适与和谐的睡眠环境
卧室作为我们日常休息和恢复精力的场所,其家居风水布局对于居住者的身心健康和家庭和谐有着不可忽视的影响。了解并遵循卧室的风水原则,可以为您打造一个舒适、和谐的睡眠环境...[阅读全文]
2024-02-20 09:46:18 人气:15712
客厅家居风水布局:营造和谐与繁荣的社交空间
客厅作为家庭的核心区域,是家人聚会、招待客人的重要场所。一个和谐的客厅家居风水布局,不仅可以提升居住者的生活品质,还能为家庭带来好运和繁荣。...[阅读全文]
2024-02-20 09:44:52 人气:17183
餐厅家居风水布局:打造美味与和谐的用餐环境
餐厅作为家庭中重要的功能区域,不仅是家人用餐的地方,也是与亲朋好友聚会交流的场所。一个好的餐厅家居风水布局,能够提升家庭成员的食欲,增强家庭和谐氛围...[阅读全文]
2024-02-20 09:43:33 人气:16360
卫生间家居风水布局:打造舒适与和谐的卫浴空间
卫生间作为家庭中私密且重要的功能区域,其家居风水布局对于家庭成员的身心健康和家庭和谐有着不可忽视的影响。一个好的卫生间家居风水布局,能够提升家庭成员的幸福感,增强家庭的正能量。...[阅读全文]
2024-02-20 09:39:02 人气:15330
为什么家居不宜挂太多红色装饰物?
健康平安人生,一定要认识和拥有3个贵人:西医(治标)、中医(治本)、易医(治根)。当西医不行就要找中医...[阅读全文]
2022-06-25 21:03:39 人气:66552
如何将一间旧厂房催旺吉运?
企业新入驻旧厂房,如何做到催旺吉运,达至丁财两旺的效果?这就需要风水的综合策划:大门口形象包装,出入口的八卦方位...[阅读全文]
2022-06-25 21:01:04 人气:70368
装修前规划风水,好处多多
现在越来越多的人认识科学风水的好处,看风水已经是很平常的事。在装修前,先邀请风水师前来勘察毛坯房环境...[阅读全文]
2022-06-25 20:58:23 人气:65269
三角形的办公室如何化解?
方正规整的办公室气场稳定,三角形或不规整的办公室气场混杂,卦位不全,锐气回冲,形成老总思维不定,判断能力减弱。将三角形地方加上屏风...[阅读全文]
2022-06-21 20:33:27 人气:67487
工厂机器为什么不能放在车间中心点
工厂老板由于对风水不熟悉,为了方便,将重型机器设备放在车间〈宅)中心。宅中心为太极点,玄空风水叫“五黄大煞”,只能静不能动,如遇某年的流年凶星飞临该位...[阅读全文]
2022-06-21 20:29:46 人气:64211
大大大微卡!祥菱M2 PLUS五大场景实况挑战“大”展身手!
祥菱M2 PLUS,不止于大。2024年10月,以“4米12大空间 多拉更多赚”为主题的福田祥菱M2 PLUS城市货运场景“大”挑战正式开始...[阅读全文]
2024-10-22 16:55:23 人气:6775
顺德最新倡议:降低电动自行车充电服务费!
为贯彻落实国家和省关于规范电动自行车充电收费行为的有关文件,结合我区电动自行车安全隐患全链条整治工作要求,积极创造条件降低充电服务费...[阅读全文]
2024-10-22 08:52:29 人气:6699
这些车辆最新召回!涉及这些品牌!
日前,铃木(中国)投资有限公司根据《缺陷汽车产品召回管理条例》和《缺陷汽车产品召回管理条例实施办法》的要求...[阅读全文]
2024-10-21 16:06:53 人气:6696
汽车置换更新补贴追溯至7月24日!
现将个人消费者乘用车置换更新补贴实施时间由2024年9月1日(含当日,下同)往前追溯至2024年7月24日,即对个人消费者在2024年4月1日至2024年12月31日期间转让本人名下注册登记的乘用车...[阅读全文]
2024-10-14 09:51:32 人气:7447
佛山首家二手车一站式登记服务站正式揭牌运营!
佛山优车机动车登记服务站正式揭牌运营。市商务局、市国资委、市公安局交警支队、佛山交通集团、佛山市邮政公司等相关单位及其代表出席活动现场...[阅读全文]
2024-09-11 10:14:08 人气:12960
汽车以旧换新最新通知!补贴更高!
●对符合《汽车以旧换新补贴实施细则》规定,报废旧车并购买新车的个人消费者,补贴标准由购买新能源乘用车补1万元...[阅读全文]
2024-08-17 08:36:42 人气:16506
广东最新规定!事关电动车充电收费!
广东省发展改革委、广东省市场监管局发布《关于贯彻落实规范电动自行车充电收费行为的通知》(简称《通知》),明确提出电动自行车户外充电设施的充电电费和服务费应分别标示...[阅读全文]
2024-08-14 15:36:29 人气:7422
补贴2万元、8万元!这些车报废更新补贴有新标准!
在《汽车以旧换新补贴实施细则》(商消费函〔2024〕75号)基础上,个人消费者报废国三及以下排放标准燃油乘用车或2018年4月30日...[阅读全文]
2024-07-28 09:43:56 人气:16856
二手车交易陷阱多,小心被当作“二百五”!
2021年以来,桂城市场监管所共受理二手车相关消费投诉1023件、举报92件,且呈上升趋势,主要涉及车辆信息不透明、服务承诺不清晰...[阅读全文]
2024-07-24 08:52:37 人气:17331
这两种电动车上路注意了!
具有脚踏骑行功能,最高时速不超过25km/h,具有国家颁发的3C认证的,属于非机动车范畴,需要在登记服务点进行车牌登记,登记的是白底黑字的佛山牌照...[阅读全文]
2024-07-19 10:02:27 人气:17605
家具盛宴!第 45 届国际龙家具展览会震撼启幕!
全球家具看顺德,顺德家具看龙江。家具产业是龙江的根基,也是龙江和顺德的亮丽名片。经过五十多年的发展...[阅读全文]
2024-03-17 09:55:30 人气:16639
佛山机场重建航站楼进度刷新!效果图曝光!
按照建设目标和设计规划,由中国联合航空出资建设的新航站楼预计在2024年上半年完成建设并投入使用...[阅读全文]
2023-12-25 09:23:04 人气:31373
佛山国家高新技术产业开发区
佛山高新技术产业开发区(以下简称“佛山高新区”)于1992年12月经国务院批准成立,是全国最早的53个国家高新区之一...[阅读全文]
2023-08-27 21:28:39 人气:11130
佛山意美家卫浴陶瓷世界
意美家,全称意美家卫浴陶瓷世界(Casa Ceramics&Sanitarywares Mall),位于广东省佛山市禅城区季华四路与雾岗路口交汇处,原名为“河宕陶瓷批发直销仓”...[阅读全文]
2023-08-27 21:26:18 人气:11108
澳大利亚技术移民移民
澳洲技术移民是为了引进海外人才,促进澳洲劳动力市场平衡和发展而推出的移民政策,不仅适用于国内有专业技能的技术人才,也适用于在澳留学生,且移民成本低...[阅读全文]
2022-07-07 22:07:38 人气:54796
加拿大BC省雇主担保移民
新政策自2015年1月1日起开始实施。新政后增加了SIRS打分系统,每月公布2次分数,达到此分数的要求的申请人将被移民局选中。因此只要你的职业在加拿大NOC职业列表或职业列表中...[阅读全文]
2022-07-07 22:03:09 人气:55198
美国eb3雇主担保移民
美国eb3雇主担保移民 Other works按照美国移民法,职业移民划分为五类。而EB-3就属于职业移民的第三优先。EB-3职业移民的第三优先类别包括熟练工人、学士学位持有人以及其它工人...[阅读全文]
2022-07-07 21:59:21 人气:53502
马来西亚永久居留(红卡)
PR是PermanentResident的英文缩写,中文是永久居留的意思。获得PR, 就是获得永久居留身份证。 马来西亚永久居留(红卡)是大马政府授予给外国人士的永久居留身份证...[阅读全文]
2022-07-07 21:41:23 人气:54896
圣托智能研发总部大厦落子南海桂城!14000㎡新地标!
东瀚天投资发展有限公司与⼴东圣托智能设备有限公司(以下简称“圣托公司”)进行合作签约,致⼒打造前沿科技产业新地标...[阅读全文]
2024-12-24 10:10:01 人气:1425
顺德德胜体育中心:佛山版“鸟巢”明年上半年完工投用
冬日早晨7时,天还没有亮透,德胜体育中心附近的道路,已经被前来上班的建筑工人占满。德胜河畔,一支支钢铁长臂...[阅读全文]
2024-12-22 10:24:35 人气:1489
佛山新能源汽车产业园(北园)邻里中心动工!总投资超5.1亿元!
完善工业园区的生活服务配套,优化营商环境,三水区芦苞镇持续发力,又一重要项目动工!12月18日,芦苞镇佛山新能源汽车产业园(北园)...[阅读全文]
2024-12-22 10:23:53 人气:1225
卡蛙科技超级总部基地迎来新进展!总投资3.2亿元!
佛山卡蛙科技股份有限公司(下称“卡蛙科技”)在顺德区北滘镇举行卡蛙科技超级总部基地奠基仪式,项目将满足企业未来发展过程中的物理空间需求...[阅读全文]
2024-12-17 09:22:44 人气:1351
佛山第二家山姆会员店正式动工!开业时间→
佛山禅城山姆会员商店建设启动仪式盛大举行。项目选址于三龙湾禅城片区,总投资约6.04亿元,预计于2026年底前建设完工并开门迎客...[阅读全文]
2024-12-17 09:18:31 人气:1991
南海,中国口腔器械制造之都!
“南方牙谷”产业大会暨佛山市口腔器材高质量发展大会在佛山南海召开。大会举行了“南方牙谷”以及“广东省医疗器械质量监督检验所佛山实验室”建设启动仪式,...[阅读全文]
2024-12-12 10:40:10 人气:1440
佛山这家沃尔玛即将停业!新超市最快明年5月开业!
在沃尔玛超市里可以看到,目前大部分货架上的商品仍然充足,部分商品打折出售,吸引不少市民驻足购买。而省内各市特产...[阅读全文]
2024-12-12 10:18:24 人气:1736
源恩国际能源总部中心投资5亿元!南海超6万㎡总部项目动工!
位于桂城映月湖畔,夏平路南侧、东信北路西侧地块的源恩国际能源总部中心(以下简称“源恩中心”)迎来动工,映月湖“小巨人”总部基地版图不断扩...[阅读全文]
2024-12-12 10:11:16 人气:1677
全国首个!大湾区调解中心落户禅城!
随着中国贸促会商法中心主任蔡晨风、佛山市政府副市长徐童、禅城区政府副区长李健荣,代表合作三方共同签署《合作框架协议》...[阅读全文]
2024-12-12 10:03:03 人气:1242
智能机器人,从这里出发!
在海创大族机器人智造城,红墙和玻璃外立面组成的园区建筑群整齐有序,一辆辆载满机器人零部件产品的运输车往来不绝,呈现一派繁忙的生产景象...[阅读全文]
2024-12-10 09:59:58 人气:1269
禅城东基·禅西环宇城 将于12月28日开业!
东基·禅西环宇城位于季华二路北侧,紧邻佛山地铁2号线智慧新城站。东基·禅西环宇城是东基控股与中海商业在禅西新城板块联合打造的超10万㎡的品质型购物中心...[阅读全文]
2024-12-24 09:44:37 人气:33521
顺德大良一商贸综合体正式动工!总投资4000万→
在喜乐喧天、鞭炮齐鸣的热烈氛围中,备受瞩目的苏岗商贸综合体(暂定名)建设项目正式破土动工,标志着这一重要民生工程的全面启动...[阅读全文]
2024-11-14 15:30:49 人气:4631
繁华新地标:佛山市顺德区凯盛广场
凯盛广场地理位置优越,交通便捷,周边配套设施完善。它坐落在顺德区的核心地段,多条主要道路在此交汇,无论是驾车还是乘坐公共交通都能轻松抵达...[阅读全文]
2024-10-03 08:33:48 人气:10718
魅力之城:佛山市顺德区宏汇城
宏汇城的建筑设计独具匠心,融合了现代美学与实用功能。外观宏伟壮观,内部装修精致典雅,营造出了舒适且高端的商业氛围...[阅读全文]
2024-10-03 08:31:52 人气:10601
佛山市顺德区印象城购物中心:购物与娱乐的天堂
印象城购物中心占地面积广阔,拥有多层建筑,内部布局合理。一层通常设有国际知名品牌的专卖店和时尚精品店;二层和三层则汇聚了众多流行服饰...[阅读全文]
2024-09-26 08:17:34 人气:11252
佛山市顺德区万象汇:缤纷生活的汇聚之地
万象汇的建筑外观现代时尚,线条流畅,富有设计感。内部空间宽敞明亮,装饰精致,采用了现代化的装修风格,营造出舒适而高端的购物环境...[阅读全文]
2024-09-26 08:16:31 人气:9920
商业新地标——佛山市顺德区广进国际商业中心
广进国际商业中心占地面积广阔,建筑面积庞大。整体布局合理,分为多个功能区域,包括购物中心、家居建材馆、写字楼、酒店以及公寓等...[阅读全文]
2024-09-26 07:58:48 人气:9513
佛山市顺德区合禾国际珠宝创意中心:璀璨光芒的孕育之地
佛山市顺德区合禾国际珠宝创意中心位于顺德区,是一个专注于珠宝产业创新与发展的综合性平台...[阅读全文]
2024-09-25 07:36:55 人气:8891
佛山市顺德区欧雅奥广场:时尚与休闲的交汇之地
佛山市顺德区欧雅奥广场位于顺德区,是一个集购物、餐饮、娱乐、休闲等多种功能于一体的综合性商业广场...[阅读全文]
2024-09-25 07:12:48 人气:2946
佛山市顺德区涛汇广场:都市生活的魅力中心
佛山市顺德区涛汇广场位于顺德区,是一个集购物、餐饮、娱乐、休闲等多种功能于一体的大型综合性商业广场...[阅读全文]
2024-09-24 12:45:33 人气:3079
禅城祖庙南堤街市阔别5年旧址重开!街坊:终于等到了!
新开业的南堤街市位于南堤路和升平交界路口,即中山桥桥底处,市场面积约2600平方米。市场内部分区明确,包含蔬菜、水果、肉类、海鲜...[阅读全文]
2024-11-26 09:48:10 人气:7028
繁华市井——佛山市顺德区永丰市场
永丰市场位于顺德区的核心地段,交通便利,周边居民众多。市场占地面积较大,内部摊位布局合理,通道宽敞整洁...[阅读全文]
2024-09-26 07:50:24 人气:15019
佛山市顺德区番村市场:充满烟火气的生活舞台
番村市场内部布局合理,划分清晰。主要分为蔬菜区、水果区、肉类区、水产区、熟食区、干货区等多个区域,方便顾客快速找到所需商品...[阅读全文]
2024-09-25 07:32:43 人气:17253
佛山市顺德区富裕市场:繁华热闹的民生之所
富裕市场内部空间宽敞明亮。市场布局清晰,分为蔬菜区、水果区、肉类区、水产区、粮油副食区、熟食区等多个区域,方便顾客快速找到所需商品...[阅读全文]
2024-09-25 07:18:06 人气:15315
佛山市顺德区南水市场:繁华市井中的生活百态
南水市场占地面积较大,布局合理清晰。市场内划分了多个区域,包括蔬菜区、水果区、肉类区、水产区、粮油副食区等...[阅读全文]
2024-09-23 15:28:08 人气:15503
汇鲜市场:顺德的美味之源
走进汇鲜市场,首先映入眼帘的是宽敞整洁的布局。市场内部划分清晰,摊位排列有序,通道宽敞明亮,让顾客能够轻松自如地穿梭其中...[阅读全文]
2024-09-22 15:34:02 人气:15247
佛山市顺德区桑麻市场:繁华热闹的生活舞台
市场内部布局合理,摊位规划整齐。蔬菜、水果、肉类、水产、粮油副食等各类商品琳琅满目,应有尽有。新鲜的蔬菜水灵灵地摆放着...[阅读全文]
2024-09-18 15:40:09 人气:15937
顺德光中市场:繁华市井中的生活百态
市场内部布局合理,摊位分类明确。蔬菜区、水果区、肉类区、水产区、干货区等一应俱全,商品琳琅满目。这里的蔬菜水果新鲜水灵,种类丰富...[阅读全文]
2024-09-17 08:23:44 人气:16964
吉佑市场:顺德的生活百味集
走进市场,首先感受到的是热闹的氛围。摊位排列整齐,商品琳琅满目。新鲜的蔬菜、水果,五颜六色,散发着自然的清香...[阅读全文]
2024-09-15 15:04:20 人气:15795
佛山消委会:网络直播套路深,翡翠消费需谨慎!
秦女士浏览某购物网站时,发现某玉石直播间正在直播销售翡翠手镯,主播称该翡翠种水为冰种...[阅读全文]
2022-03-21 15:24:43 人气:65965
机器视觉人才供应链第一梯队:清远市万金目视科技有限公司
清远市万金目视科技有限公司,定位为机器视觉人才供应链第一供应商。首先,以基于机器视觉和深度学习的实战实训平台。为高职高专,大学,提供机器视觉实战实训的人才...[阅读全文]
2021-07-05 15:21:34 人气:99357
跨境电商脱口秀:炮哥刘智勇
炮哥的跨境电商六脉神剑理论、炮哥的跨境电商1357创业模型、炮哥的跨境电商行业快速传播方法论、炮哥的跨境电商合伙人模型...[阅读全文]
2021-07-03 20:33:52 人气:68721
建材家居短视频直播达人——陈宣平
建材家居短视频直播达人——陈宣平,2011年从事互联网行业,2012年进入建材行业媒体工作,主要负责新媒体事业部...[阅读全文]
2021-07-03 20:29:36 人气:93584
广东金麦福餐饮管理服务有限公司
广东金麦福餐饮管理服务有限公司有着多年来连锁经营、机关食堂承包、学校食堂承包、工厂食堂承包、厨房设计经验。致力于食堂承包经营管理...[阅读全文]
2021-07-03 20:25:31 人气:86248
颛孙宏鸽(净雨):书法艺术跨界探索与禅悟
颛孙宏鸽,法名净雨,圣贤名门之后裔,为颛孙子张第七十三代传人,祖籍山东省,中国著名作家、书画家,新闻工作者和社会活动者,公益热心人...[阅读全文]
2021-12-05 20:21:15 人气:71118






































































































































































































































