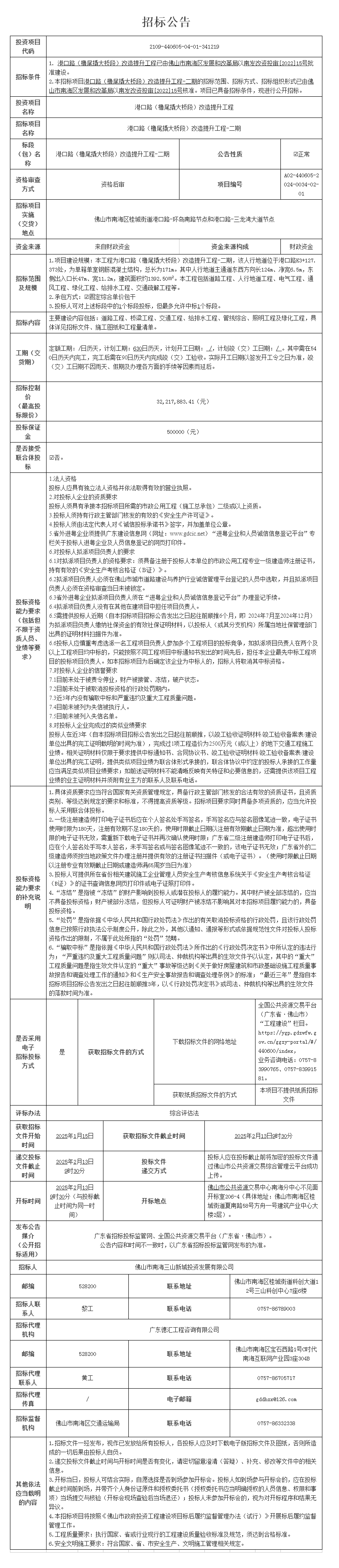
南海桂城港口路(橹尾撬大桥段)改造提升工程-二期招标公告
-
佛山水都饮料食品产业园产城融合旧城区改造项目-旧漫江墟片区标段一施工招标公告
-
佛山水都饮料食品产业园产城融合旧城区改造项目-旧漫江墟片区标段一施工招标公告
-
佛山市临空经济区普通高中基础设施建设项目施工总承包招标公告
-
佛山国家高新区云东海医药健康产业园基础设施及配套项目(四期)(不含134.5亩工业用地项目)全过程造价咨询招标公告
-
佛山三龙湾科技城核心区城中村改造项目一期——佛山新城古村带城中村改造项目(大墩村细海片区)施工招标公告
-
佛山国家高新区云东海生物港污水处理厂(首期)建筑及常规机电工程、场外配套管道工程施工总承包招标公告
-
顺德区妇幼保健院马冈院区周边配套道路勘察设计招标公告
-
南海九江镇梅圳梅东一连片鱼塘项目
-
佛北战新区(白坭)聚龙湾产业园--园区服务中心智能化工程施工招标公告
-
佛山市顺德区北滘医院改扩建工程——外电建设工程施工(二次)招标公告
开年起势,奋勇争先。2025年,三水区乐平镇开局就加速,跑出发展新速度:近日,两大战新产业项目签约落地佛北战新产业园乐平片区,以一发“双响炮”点燃新一轮佛北大开发热潮,擂响区域高质量发展战鼓。
建强“万亩千亿”大平台
加速战新产业集聚
目前,医疗器械互感器在现代医疗设备领域扮演着至关重要的角色,其市场需求呈现出稳步增长的趋势。
此次签约的高端电力设备核心元器件项目将重点布局医疗器械领域产品市场,计划投资2亿元人民币。预计投产后,有望实现年产150万套医疗器械互感器及高端电力设备相关零部件。
这也是乐平镇在电力系统装备领域强链、补链、延链的重要布局。此前,乐平已引进轩金智能电气设备总部基地项目、新能源输配电及控制设备制造项目。该项目引入将进一步完善电力产业链条,为地方企业的电力安全提供更坚实可靠与专业全面配套支持。
新型电力系统装备产业是佛山重点培育的新兴产业之一,也是“再造一个新佛山”构建现代化产业体系的重要一环。
高端电力设备核心元器件项目落户的大同湖高端医疗器械产业园,作为佛北战新产业园核心起步区,是佛山打造新兴产业集聚圈的“万亩千亿”产业大平台。
去年以来,乐平镇按照“全链条集聚、全要素集约、全生态和谐”理念,实施园区三年工程计划,布局医械示范、创新智造、科技智汇、宜居乐活等功能片区,完工23个基建配套项目,建成7.5万平方米科创智慧中心,高标准推进大同湖高端医疗器械产业园建设3.0新型园区。
乐平镇相关负责人介绍,园区与省医疗器械行业协会、佛山市口腔器材行业协会、广东高校科技成果转化中心等单位开展紧密合作,共建医工转化服务中心、医工协同概念验证中心,可为企业提供生产性服务业配套服务支撑。
随着园区配套逐步完善,园区“主题鲜明、强配套、低成本”三大核心竞争力不断凸显,成为吸引优质项目的一大亮点,“筑巢引凤”功能不断增强,战新产业正加速在此集聚。
服务有速度更有温度
招商引资实现“开门红”
新能源汽车零部件及高端合金材料生产基地项目是本次签约的另一项目,总投资约5亿元,项目聚焦于镁铝合金这一高端合金材料的应用与制造。预计达产后年产值可达3亿元。
据悉,镁铝合金作为一种极具优势的轻量化材料,与传统铝合金制品相比轻约30%,并具备优良的吸振性能和成型复杂形状零件的能力,产品广泛应用于新能源汽车和医疗器械等领域。
该项目的落户,将为乐平打造先进装备制造产业体系提供有力支撑,进一步形成产业集聚优势,吸引更多优质汽车产业项目入驻。当前,乐平镇围绕高端装备制造、智能家居两大优势产业,以及高端医疗器械、新能源新材料两大战新产业,还有生产性服务业、农旅科文产业,构建了“2+2+2”主导产业集群。
本次两个项目均是主导产业集群项目,展现了乐平产业发展的澎湃活力。值得一提的是,从初步洽谈至最终签约,这两大重点项目仅仅花了不到4个月的时间。
以效率换效益,成为乐平招商引资实现“开门红”的关键。这背后离不开乐平镇与企业之间的高效沟通和紧密合作。
乐平镇招商办相关负责人介绍,乐平镇通过深化“项目清单化”管理制度,坚持主动靠前服务企业,提供项目引进、落地、动工投产一条龙服务,为项目落地、企业发展保驾护航。
众多项目愿意走进乐平、扎根乐平,正是乐平镇在招商引资过程中展现出的速度与在项目服务中传递出的温度。这也是乐平镇营造良好营商环境的生动实践。
乐平镇相关负责人表示,接下来,乐平将大力落实“益晒你”企业服务政策体系,会同上级推动各项便企利企措施再加码、再提速,为企业提供更便捷、更贴身的服务,打造一流营商环境,让每一家企业能够在乐平安心投资、放心经营、舒心发展。
微信
新浪微博
QQ空间
QQ好友
豆瓣
Facebook
Twitter
