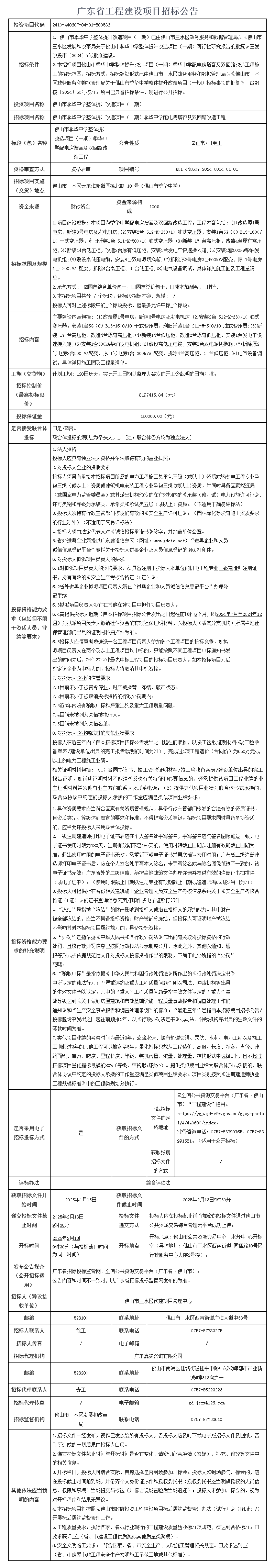
佛山市一医院地铁接驳巴士新增“魁奇路↔市一医院”试运营线路
近期,佛山市第一人民医院地铁接驳巴士线路升级,从1月16日开始,新增地铁接驳巴士运行新线路:“魁奇路地铁站B出口↔市一医院”。(原“亚艺公园地铁站D出口↔市一医院”线路不变。)

平安春运
2025年春运自1月14日起至2月22日止,节前15天(1月14日~1月28日),节后25天(1月29日~2月22日),共计40天。
2025年春运期间,佛山西站办理旅客营业客车151.5对,其中始发终到营业列车39.5对,跨线营业列车112对。较一季度图增加45对,同比增加2.5对,始发终到营业列车较一季度图增加22对,同比减少0.5对。
客流预测
根据预测,2025年春运期间佛山西站预计到发旅客156万人,预计到达旅客81.6万人,预计发送旅客74.4万人;预计日均到发3.9万人,日均到达客流1.86万人,日均发送客流 2.04万人,客流量较2024年春运预计同比增长约10.2%。
节前发送高峰预测出现在1月22日,当天预计发送旅客3.7万人;节后到达高峰日预测出现在2月8日,当天预计到达旅客4.9万人。
春运期间,佛山西站节前学生、务工流、探亲、旅游等多股客流交织出行,预计1月25日达到节前客流最高峰。
另外,预测节后返程较为集中,第一波客流高峰返程均集中于2月2日~4日,第二波客流高峰集中于2月13日~15日返程。
春运期间(节前)加开列车情况
佛山西站加开营业临客111列,其中始发27列、途经57列、终到27列。主要开往重庆西、贵阳北、南宁东、深圳北等方向。
因数量较多,有出行需求的旅客可以及时关注铁路12306网站、12306手机客户端、车站公告屏或致电铁路客服热线12306咨询,开行情况均以当天调度命令为准。
温馨提示

1.2024年12月,佛山西站对站内一、二层功能区进行了重新调整,并对标识指引进行了升级,让各区域名称更加清晰易懂,同时还优化了枢纽站场一层和二层的功能区布局。(详见往期文章:重磅消息!佛山西站即将迎来新变化!)
2.2025年1月,佛山西站南进站口及T7快速落客区同步开通,从落客区到南进站口仅约50米距离,搭乘私家车、网约车、出租车到站的旅客可优先选择从此进站乘车。佛山西站T7进站区(快速落客)
3.请旅客在出行前仔细检查行李,切勿携带易燃、易爆危险品以及容易危害列车安全或公共卫生的物品进站乘车。过安检、上下车时请看管好随身携带的行李物品。
4.春运期间,车站客流较大,请旅客合理安排行程。列车开行前5分钟检票口将停止检票,请旅客们充分预留进站、安检、换乘时间,切勿“掐点”乘车,以免耽误您的行程。
微信
新浪微博
QQ空间
QQ好友
豆瓣
Facebook
Twitter
