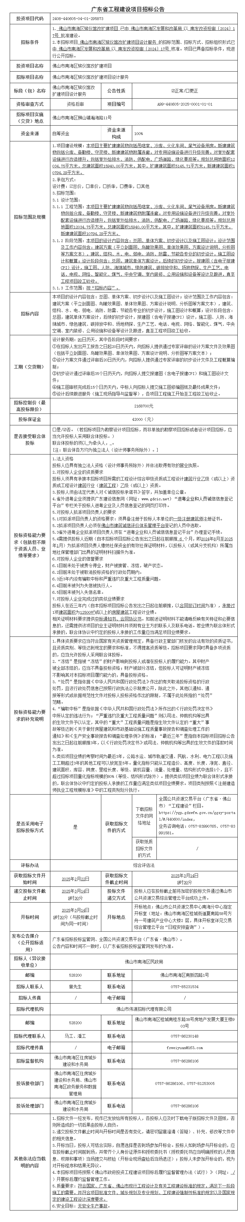
佛山市南海区殡仪馆改扩建项目设计服务招标公告


注意啦!注意啦!
白云区、番禺区、增城区宣布
白云区
家里65岁及以上的老年人
不限户籍均可参加免费健康体检服务
番禺区、 增城区
相继启动2025年度
高血压、糖尿病患者及65岁以上老年人等
重点人群免费下乡体检服务
白云区
老年人健康管理服务是国家基本公共卫生服务的重要内容之一,为老年人每年免费提供1次健康体检,帮助老年人尽早发现健康风险因素,早期发现疾病并进行针对性治疗。
凡在广州白云区居住半年以上
≥65岁的老年人
无论户籍和非户籍
都能免费享受这一服务
可以享有哪些免费服务?
生活方式和健康状况评估
了解老年人基本健康状况、体育锻炼、饮食、吸烟、饮酒等生活方式、常见症状、既往所患疾病、治疗及目前用药和生活自理能力等情况。
体格检查
为老年人测量体温、脉搏、呼吸、血压、身高、体重、腰围,并开展皮肤、浅表淋巴结、肺部、心脏、腹部、口腔、视力、听力和运动功能等常规检查。
辅助检查
包括血常规、尿常规、肝功能、肾功能、空腹血糖、血脂、心电图、腹部B超(肝胆胰脾)检查等多项检查。
发放体检报告并进行专业健康指导
告知老年人或家属健康体检结果,对老年人的身体健康状况进行综合评价及专业健康指导。
如何享有此项免费服务?
老年人可到居住地的社区卫生服务中心(站)、乡镇卫生院、村卫生室了解详细服务时间安排,医务人员会为您及时预约并安排专业体检服务。

体检注意事项
①请于健康体检的前三天保持正常饮食,48小时内不宜做剧烈运动。
②体检前一天应注意休息、勿饮酒及食用高脂肪、高蛋白类食物,晚餐后不再进食,保证空腹10-12小时抽血检验。
③体检当天早晨禁食、抽血前尽量少饮水,抽完血和做完腹部B超后可进食。
④请携带身份证、老人证等个人有效证件前往。行动不便的老年人,建议在家属的陪同下进行体检。
番禺区、增城区
此次免费体检对象分为1960年12月31日之前出生、年满65周岁及以上的常住老年人,35岁及以上高血压患者,35岁及以上糖尿病患者,慢性阻塞性肺病患者,以及精神障碍患者五大类。
免费体检项目根据不同人群进行设定,具体下乡时间可留意各镇街卫生院和社区卫生服务中心发布的通知。
体检注意事项
①携带本人身份证或老人证等证件;
②体检当日早上需空腹;
③高血压、糖尿病患者需携带平时服用的药物进行登记。
高血压患者健康体检
对原发性高血压患者,每年进行1次较全面的健康检查。内容包括体温、脉搏、呼吸、血压、身高、体重、腰围、皮肤、浅表淋巴结、心脏、肺部、腹部等常规体格检查,并对口腔、视力、听力和运动功能等进行判断。
2型糖尿病患者健康体检
对确诊的2型糖尿病患者,每年进行1次较全面的健康体检。内容包括体温、脉搏、呼吸、血压、空腹血糖、身高、体重、腰围、皮肤、浅表淋巴结、心脏、肺部、腹部等常规体格检查,并对口腔、视力、听力和运动功能等进行判断。
老年人健康管理服务内容
1.生活方式和健康状况评估。通过问诊及老年人健康状态自评了解其基本健康状况、体育锻炼、饮食、吸烟、饮酒、慢性疾病常见症状、既往所患疾病、治疗及目前用药和生活自理能力等情况。
2.体格检查。包括体温、脉搏、呼吸、血压、身高、体重、腰围、皮肤、浅表淋巴结、肺部、心脏、腹部等常规体格检查,并对口腔、视力、听力和运动功能等进行粗测判断。
3.辅助检查。包括血常规、尿常规、肝功能(血清谷草转氨酶、血清谷、丙转氨酶和总胆红素)、肾功能(血清肌酐和血尿素)、空腹血糖、血脂(总胆固醇、甘油三酯、低密度脂蛋白胆固醇、高密度脂蛋白胆固醇)、心电图和腹部 B超(肝胆胰脾)检查。
4.健康指导。告知评价结果并进行相应健康指导。
*体检具体内容参照《居民健康档案管理服务规范》健康体检表
增城区基层医疗卫生机构信息表
目前增城区共有16家基层医疗卫生机构
为居民提供免费的
国家基本公共卫生服务项目
番禺区基层医疗卫生机构信息表
目前番禺区共有23家
基层医疗卫生机构为居民提供
免费的国家基本公共卫生服务项目
其他各区的居民可以前往
居住地的社区卫生服务中心(站)、
乡镇卫生院、村卫生室
了解相关服务
快带上家里老人
参加免费体检啦~
微信
新浪微博
QQ空间
QQ好友
豆瓣
Facebook
Twitter







































































































































































































































