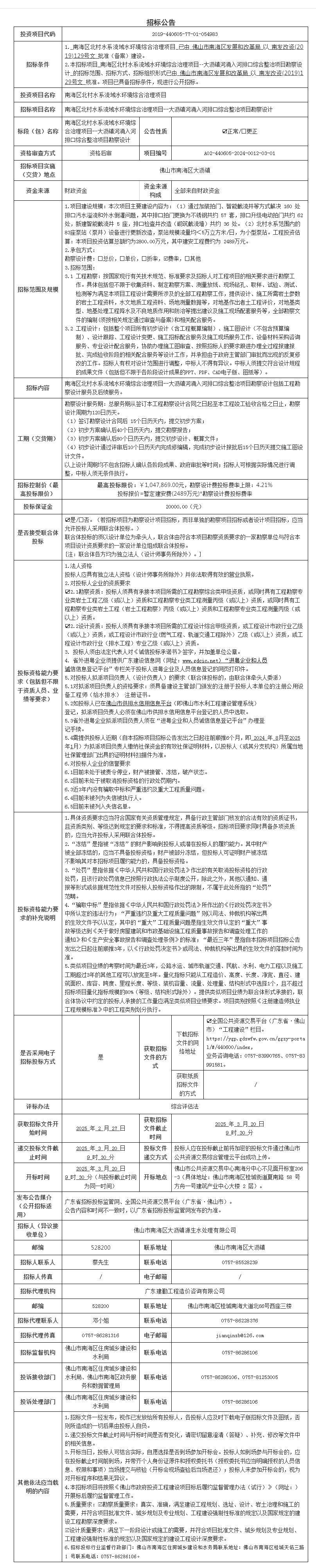
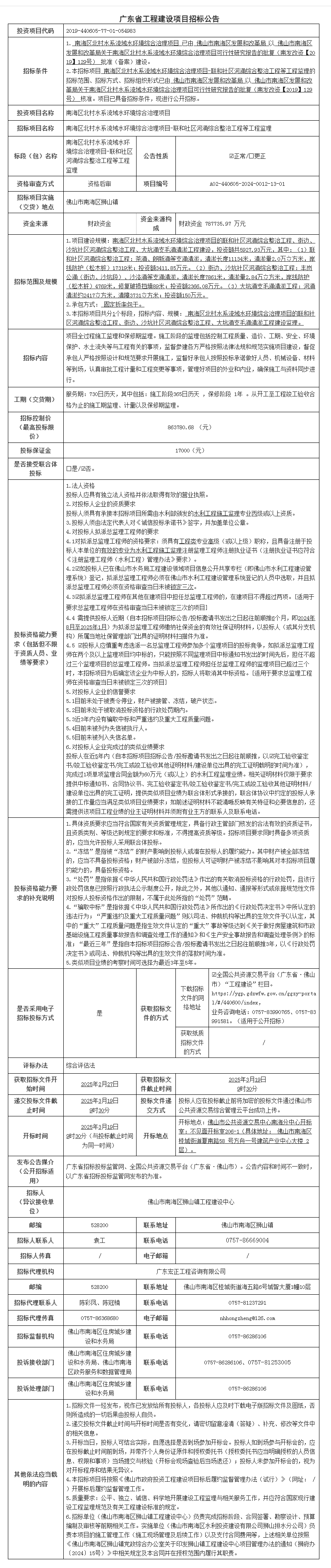
南海区北村水系流域水环境综合治理项目-联和社区河涌综合整治工程等工程监理招标公告
佛山市顺德区粮食局伦教粮食管理所(权属单位)采用网上竞价方式出租位于佛山市顺德区伦教熹涌村委会三坊路2号商铺(后座)公有物业的使用权,欢迎符合资格的竞买人参与竞价。
一、项目概况
1. 项目名称:佛山市顺德区伦教熹涌村委会三坊路2号商铺(后座)公有物业公开招租项目
2. 项目编号:ZC2025(SD)0010
1、标的有水电设施。
2、标的简易装修,原租户租期至2025年2月28日止。
3、标的物业有房产证,房产证编号为粤房字第1225171号,证载建筑面积166.77平方米,证载土地面积202.71平方米;该租赁标的物为粤房字第1225171号物业的一部分,本次出租的实测面积为88.8平方米。
4、每年月租金递增3%(如次年递增期非当月1日起递增的,则提前至当月1日起开始递增)。
5、本项目无免租期。
6、竞买人一旦参与报价,即表明竞买人已认真阅读了全部竞价文件及其相关文件,完全清楚理解其内容及规约,同意接受竞价文件、合同的要求,均没有任何异议、质疑和误解之处,并愿意承担可能存在的一切交易风险。标的物状况以现场的实际情况为准。本项目不组织踏勘现场活动,竞买人必须自行前往现场进行调查。竞买人不得就调查时已存在的瑕疵以及已告知的事项向出租方主张任何权利。
二、竞买人资格条件
1、中华人民共和国境内的法人、自然人和其他组织,除法律另有规定外,均可申请单独参加竞价;以个人名义参加竞价的,必须为年满18周岁且具有完全民事行为能力的中国公民;
2、竞买人须具有良好的商业信用,财务状况和支付能力,无违法、违规等不良记录;
3、竞买人存在拖欠出租人租金情况的,须在报名截止前缴清所欠租金及罚金,方可参与本次竞价;
4法定代表人(负责人)为同一人或者存在控股关系的不同单位,不得参加同一项目同一标的物的竞租;
5、竞买人未被列入“信用中国”网站(www.creditchina.gov.cn)“记录失信被执行人或重大税收违法案件当事人名单”记录名单(以竞租会议当天在“信用中国”网站(www.creditchina.gov.cn)查询结果为准,如相关失信记录已失效,竞买人需提供相关证明资料)。
6、本项目不接受联合体竞价;
三、竞价注意事项
1.本次网上竞价采用加价方式进行报价,按照价高者得的原则确定最终成交价及竞得人。
2.竞买人通过网上交易系统提交的报价一经报出,不得撤回。在报价期间,竞买人可多次报价,首次报价不得低于起始价,每次加价幅度不得小于交易方案规定的增加幅度。在规定竞价时间内,若无人应价,则本项目流标。
3.经相关部门及权属单位认定出现下列情形之一,权属单位有权取消其竞买人资格,交易保证金全额不予退还且权属单位有权向竞得人追讨重新交易的成交价低于本次竞价成交价差额部分及重新组织交易的全部费用和追究其相应法律责任的权利:
(1)竞买人相互串通竞买的;
(2)竞买人采用不正当手段竞得的;
(3)竞得人提供虚假材料或虚报情况的;
(4)竞得人成交后反悔的(包括但不限于拒绝签订成交确认书、拒绝签订合同等行为);
(5)其他法律法规规定的情况。
四、报名及获取竞价文件
1.有意参与的竞买人可点击佛山市资产交易网上交易系统(网址:http://jy.ggzy.foshan.gov.cn:3680/TPBank/newweb/framehtml/onlineTradex/indexzcjy.html)或点击顺德区公共资源交易中心网站>产权交易>交易公告页面(网 址:http://www.shunde.gov.cn/ggzy/)下载本项目竞价文件。如有关于本项目条款的修改、澄清、说明等将通过上述网址发布,不再另行通知,请有意参与竞价者密切留意,条款的修改、澄清、说明等将构成竞价文件的一部分,对竞买人有约束力。其它未尽事宜,详见本项目竞价文件。
2.如有意向提交竞买申请(报名)及参与竞价请点击进入佛山市公共资源交易信息化综合平台-交易平台页面(网址:https://jy.ggzy.foshan.gov.cn/TPBidder/login.aspx)进行登录操作。(详细操作指引请查看竞价文件中第二章“竞买须知”内容)。
五、交易保证金
1.本项目的交易保证金为人民币(大写)柒仟元整 (小写:¥ 7000 )。
2.各竞买人须在交易保证金到账截止时间前通过网银、银行网点转账等方式将交易保证金一次性足额汇入随机账户中(不接受任何方式的现金存、汇款),不得将同一笔交易保证金分开转入同一账户。以现金方式将交易保证金缴存至交易保证金账户的,或未按交易公告(方案)规定交纳交易保证金的,交易保证金交纳无效。
六、交易时间 (以下时间均以网上交易系统的服务器时间为准)
1.提交竞买申请(报名)时间: 2025 年 2 月27日8 时 30 分至 2025 年 3 月 13 日下午5时30分止(北京时间), 竞买人须于竞买申请(报名)截止时间前登录网上交易系统提交竞买申请。
2.交易保证金到账截止时间为 2025 年 3 月 13 日下午5时30分,超过截止时间到账则不能参加竞价。
3.网上报价时间: 2025 年 3 月 14 日上午10时至10时30分。
七、其他事宜
1.本次网上竞价仅接受网上竞买申请和竞价报价,不接受书面、邮寄、电子邮件、电话、传真、口头等其他形式的申请。
2.竞买人可自行或联系权属单位到实地勘察竞价标的物,了解实际情况。
3.本项目最终解释权归权属单位所有。
八、联系方式
1.权属单位:佛山市顺德区粮食局伦教粮食管理所
地址:佛山市顺德区伦教街道常教社区伦常路266号5楼
联系人:廖小姐
联系电话:0757-27886707
3. 项目监督单位:佛山市顺德区伦教街道财政和公有资产管理办公室
联系人:谭先生
联系电话:0757-27751983
3.系统使用咨询电话:0757-83990765 (龚工)
微信
新浪微博
QQ空间
QQ好友
豆瓣
Facebook
Twitter







































































































































































































































