佛山市三水区西南街道沙头大道南侧地块一网上拍卖出让
佛山市三水区国有建设用地使用权网上拍卖出让公告
经佛山市人民政府批准,受佛山市自然资源局三水分局委托,本中心将对下列地块的国有建设用地使用权进行网上拍卖出让,现将有关网上拍卖事项公告如下:
一、地块基本情况
本地块其他规划指标和要求按《规划条件》(编号:440607202500059)相关规定执行。
二、竞买资格和要求:
(一)中华人民共和国境内外的法人和其他组织,除法律、法规另有规定外,均可申请单独或联合参加竞买活动。(竞买人必须为具有房地产开发资质的企业,个人不能参与竞买)。
(二)参加本宗地网上拍卖活动的必须使用数字证书。
(三)被自然资源部门、佛山市中级人民法院列入土地交易黑名单的单位或个人,不得参加本宗地网上拍卖活动。
三、本地块网上拍卖起始价为人民币叁仟捌佰柒拾伍万元(大写)(CNY38,750,000.00),增价幅度为人民币壹佰玖拾万元(大写)(CNY1,900,000.00)/次,并设有保密底价。按照价高者得原则确定竞得人及成交地价款。
四、本地块竞买保证金为人民币柒佰捌拾万元(大写)(CNY7,800,000.00);竞买保证金以美元交纳的,则为壹佰壹拾贰万美元(大写)(USD1,120,000.00);竞买保证金以港元交纳的,则为捌佰陆拾柒万港元(大写)(HKD8,670,000.00)。
五、有意参与竞买者可于2025年3月11日后登录网上交易系统下载TD2025(SS)WP0016地块的《佛山市三水区国有建设用地使用权网上拍卖出让文件》。
申请人应于2025年3月31日14时之前登录网上交易系统提交竞买申请,选择银行,获得随机保证金账号,并向此指定账号一次性足额交纳竞买保证金。竞买保证金须于2025年3月31日14时之前到达本中心指定账户后(请自行留意银行办公时间),申请人方获得竞买权限。申请人必须以自己的名义交纳保证金,不得由他人代交。以美元或港元交纳竞买保证金的,竞买申请人应详尽了解国家关于外资及外汇管理的相关规定。
六、该宗地的公告期自2025年3月11日至2025年3月31日止;网上拍卖时间从2025年4月1日14时30分开始。
七、上述时间均以网上交易系统的服务器时间为准。具体的竞价规则见该地块的交易文件。
八、需要到拍卖地块现场踏勘的竞买人请与佛山市公共资源交易中心三水分中心联系。
九、本次网上拍卖仅接受网上竞买申请和竞买报价,不接受书面、邮寄、电子邮件、电话、传真、口头等其他形式的申请。
十、自本次公告起至网上拍卖截止期间,如有关于本地块网上拍卖文件的修改、澄清、说明等将通过网上交易系统、广东省公共资源交易平台、佛山市自然资源局三水分局网站发布,请有意参与竞买者密切留意。其它未尽事宜,详见该地块的交易文件。
十一、联系方式
(一)佛山市国有建设用地使用权和矿业权网上交易系统网址:
http://jy.ggzy.foshan.gov.cn:3680/TPBank/newweb/framehtml/onlineTradex/index.html
(二)联系人及联系电话:
1.网上拍卖业务咨询联系人:刘先生、冯小姐,联系电话:0757-87731903
2.系统使用咨询联系人:刘先生、冯小姐,联系电话:0757-87731903
地址:佛山市三水区西南街道同福路10号2号楼二楼交易二部
-
佛山市南海区交通运输局机关饭堂食材供应竞争性磋商公告
-
佛山市禅城区张槎一路115号二座二幢701室之一、702室之一、之二、之四办公物业租赁项目
-
佛山市禅城区昌荣路6号首层15-18号商铺租赁项目
-
南海桂城街道平洲永安北路永安楼首层6号商铺物业租赁项目
-
佛山市顺德区容桂街道红旗社区居委会红旗中路77号之一租赁权竞投
-
南海桂城街道一环与海五路交汇处三角形广告牌场地内及牌顶(通讯基站)租赁项目
-
南海桂城街道平洲永安中路3号首层商铺之一物业租赁项目
-
南海桂城街道平洲三山基业花园16号楼2号商铺物业租赁项目
-
南海桂城街道平洲永安北路永安楼首层9号商铺物业租赁项目
-
佛山市顺德区容桂街道花洲新村八座501号租赁权竞投
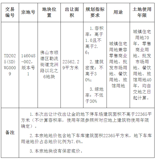
经佛山市顺德区人民政府批准,受佛山市自然资源局顺德分局委托,本中心现采用网上挂牌出让以下地块的国有建设用地使用权,现将有关网上挂牌事项公告如下:
一、地块基本情况
该地块其他规划设计条件具体见该地块的交易文件中所附的顺规条件(2025)0009号《佛山市顺德区建设用地规划条件》。
二、竞买资格和要求:
(一)中华人民共和国境内外的法人和其他组织,除法律、法规另有规定外,均可申请参与本次竞买。竞买人必须具有房地产开发资质,个人不能参与竞买。
(二)申请人可单独申请,也可联合竞买。
(三)申请人存在下列违法违规违约行为的,在结案和问题查处整改到位前,申请人及其控股股东不得参与本地块挂牌竞买活动:
1.存在伪造公文骗取用地和非法倒卖土地等犯罪行为的;
2.存在非法转让土地使用权等违法行为的;
3.因用地者自身原因导致土地闲置、尚未处理完毕的土地使用权人;
4.被佛山市中级人民法院列入《启动执行联动机制决定书》和《协助执行通知书》内的失信被执行人;
5.列入顺德区违法建设失信联合惩戒管理的对象;
6.列入重大欠薪失信联合惩戒管理的对象。
7.法律法规规定的其他情形。
三、本次国有建设用地使用权网上挂牌采用增价方式进行报价,按照价高者得的原则确定竞得人。
四、该宗地网上挂牌起始价为人民币:贰亿叁仟零陆拾万元整(大写)(¥ 230600000.00),另设保密底价,增价幅度为人民币:贰佰叁拾万元整(大写)(¥ 2300000.00)/次;竞买保证金为人民币:肆仟陆佰壹拾贰万元整(大写)(¥ 46120000.00)。
五、有意参与竞买者可于 2025年3月11日后登录网上交易系统下载TD2025(SD)WG0009地块的《佛山市顺德区国有建设用地使用权网上挂牌出让文件》。
申请人应于2025 年4月8日9时之前登录网上交易系统提交竞买申请,选择银行,获得随机保证金账号,并向此指定账号一次性足额交纳竞买保证金。竞买保证金须于2025 年4月8日9时之前到达本中心指定账户后(提示:竞买人须充分了解银行划转账的流程和时限,须跨省跨行支付的建议尽早缴纳竞买保证金),申请人方获得竞买权限。申请人必须以自己的名义交纳保证金,不得由他人代交,且保证金必须以人民币支付。
六、该宗地的公告期自 2025年3月11日至 2025年3月30日止;网上报价期限为 2025年3月31日 8 时 30 分至 2025 年4月10日10时止。
七、上述时间均以网上交易系统的服务器时间为准。具体的竞价规则见该地块的交易文件。
八、本宗地挂牌出让公告要求参与公开交易出让的购地资金必须为竞买人的自有资金,不得为银行贷款、债券融资、信托资金、资管计划配资、保险资金、股东借款等。挂牌交易结束后7个工作日内,竟得人须提供竞买资金承诺书一式两份给挂牌人。经核查竞得人资金来源与申报不符或违反规定的,取消竞得资格,已缴纳的竞买保证金不予退还;已签订出让合同的,经批准收回土地使用权,所交纳的定金不予退还。同时,将竞得人列入佛山市土地市场诚信系统黑名单,一年内不得参加佛山市土地市场公开竞买。
九、需要到挂牌地块现场踏勘的竞买人请与佛山市顺德区公共资源交易中心联系。
十、本次网上挂牌仅接受网上竞买申请和竞买报价,不接受书面、邮寄、电子邮件、电话、传真、口头等其他形式的申请。
十一、自本次公告起至网上挂牌截止期间,如有关于本地块网上挂牌文件的修改、澄清、说明等将通过网上交易系统、佛山市顺德区公共资源交易中心网站发布,请有意参与竞买者密切留意。其它未尽事宜,详见该地块的交易文件。
十二、联系方式
(一)有意参与竞买者可登录佛山市国有建设用地使用权和矿业权网上交易系统(下称“网上交易系统”,网址:http://jy.ggzy.foshan.gov.cn:3680/TPBank/newweb/framehtml/onlineTradex/index.html)或佛山市顺德区公共资源交易中心网站(网址:http://www.shunde.gov.cn/ggzy/)下载本网上挂牌文件。
(二)联系人及联系电话
中心地址:佛山市顺德区大良街道新城区观绿路4号恒实置业广场1号楼裙楼
联系电话:0757-22837810(梁先生、陈小姐)
系统使用咨询电话:0757-83990765(龚工)
2月14日,卓远未来学校“鲸准教”智慧课堂平台中的老师备课智能助手“青椒助教”应用已实现全面升级,通过腾讯云知识引擎接入最新的DeepSeek-R1满血版大模型,在深度思考及精准推理能力方面进一步升级。
卓远未来学校(原广东实验中学南海学校)是卓越教育集团管理的民办学校,也是里水镇创新人才培养中心。此次“鲸准教”智慧课堂平台借助AI大模型智能推理能力与专属学情数据相结合,将助力教学全场景实现更智能、更精准的服务。
鲸准教 “青椒助教” 应用全面升级后,借助腾讯云知识引擎的 DeepSeek 满血版 “联网深度思考” 功能,实现了从学情精准分析、备课资源高效匹配到课堂实时反馈的全流程优化,成功从 “工具辅助” 升级为 “智能决策中枢”。这一升级将推动课堂教学从单向传授向智慧互动范式转变,进一步打开AI助力教育的创新空间。
一、学情秒级诊断+高效备课:让每个孩子薄弱点秒变提分点
5秒揪出学习“病灶”
老师利用鲸准教实时更新的课堂互动数据(如答题完成率、正确率),能即时智能推送针对性的强化练习题,让教师备课讲课在“经验模式” 之上带来“数据驱动”加持。学校基于卓越教育全日制超20年办学经验积累的千万级学情大数据,可实现5秒生成学情报告,如 “函数求导错误率 72%,需强化变式训练”,辅助教师精准锁定重点难点,为学生提供个性化的学习支持。
师生减负,效果加码
升级后的鲸准教 “青椒助教”借助AI智能分析推理能力,可提供难点拆解策略,基于对学生学情的精准分析,生成与之高度匹配的教案,不仅让教师备课时间缩短50%,更让授课更具针对性,助力学生快速且扎实地掌握知识,稳步提升学习成效,真正实现因材施教。
二、提升课堂互动性和趣味性:让学生从“被动听”到“抢着学”
在AI大模型助力下,教师得以进一步打造以学生为中心的教学场景,依据课程知识点,借助AI生成更具交互性和趣味性的的教学游戏,激发学生的学习兴趣,提高课堂互动性,引导学生提升深度思考问题的能力。
AI技术的突破是教育改革发展的重大机遇。卓远未来学校鲸准教 “青椒助教” 与 AI大模型的深度融合,推动教学从传统经验模式向 “数据驱动” 模式转变。未来,卓远未来学校还将与腾讯云深度携手,充分借助AI技术应用,加速实施“精准教学”,探索教育智慧化的创新模式,为人才培养提质增效。
微信
新浪微博
QQ空间
QQ好友
豆瓣
Facebook
Twitter








































































































































































































































