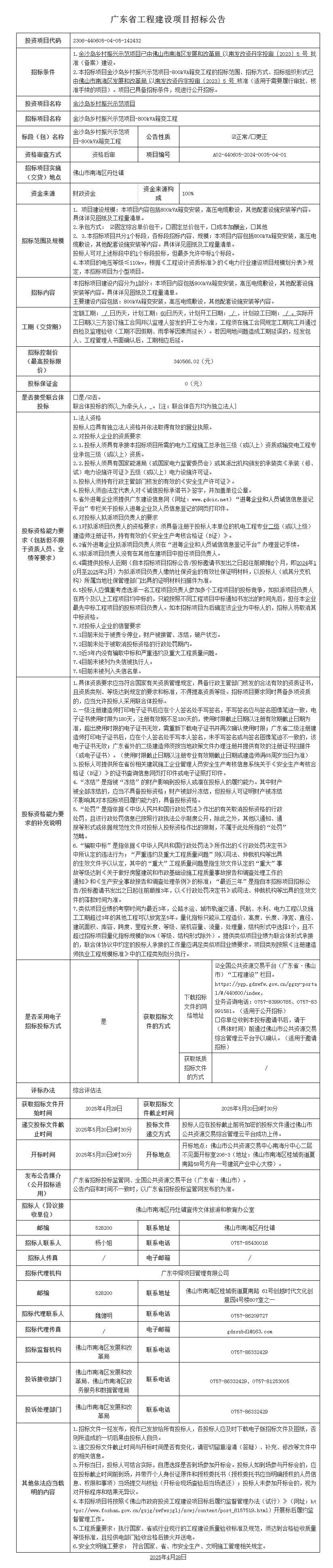
广佛肇工业园站周边片区开发项目-纵向道路工程(过铁路部分)施工总承包招标公告


佛山市禅城区国有建设用地使用权
网上挂牌出让公告
受佛山市自然资源局禅城分局委托,本中心现采用网上挂牌方式出让以下地块的国有建设用地使用权,现将有关网上挂牌事项公告如下:
一、地块基本情况
二、竞买资格和要求:
(一)中华人民共和国境内外法人和其他组织,除法律、法规另有规定外,均可单独或联合竞买该地块。
(二)参加本宗地网上挂牌活动的必须使用数字证书。
(三)被自然资源管理部门、佛山市中级人民法院列入土地交易黑名单的单位或个人,不得参加本宗地网上挂牌活动。
(四)参与佛山市国有商住建设用地使用权公开出让的购地资金必须为竞买人的自有资金,不得为银行贷款、债券融资、信托资金、资管计划配资、保险资金。
三、本次国有建设用地使用权网上挂牌采用增价方式进行报价,按照价高者得的原则确定竞得人。
四、该宗地网上挂牌起始价为人民币陆亿壹仟贰佰玖拾捌万元(¥61298万元),另设保密底价,增价幅度为人民币357万元。竞买保证金为人民币壹亿贰仟贰佰陆拾万元(¥12260万元),竞买保证金以美元交纳的,则为壹仟陆佰捌拾叁万元(USD1683万元),竞买保证金以港元交纳的,则为壹亿叁仟零伍拾壹万元(HKD13051万元)。
五、有意参与竞买者可于2025年4月28日后登录网上交易系统下载TD2025(CC)WG0003地块的《佛山市禅城区国有建设用地使用权网上挂牌出让文件》。
申请人应于2025年5月23日17时00分之前登录网上交易系统提交竞买申请,选择银行,获得随机保证金账号,并向此指定账号单笔足额交纳竞买保证金。竞买保证金须于2025年5月23日17时00分之前到达本中心指定账户后,申请人方获得竞买权限。申请人必须以自己的名义交纳保证金,不得由他人代交。以美元或港元交纳竞买保证金的,竞买申请人应详尽了解国家关于外资及外汇管理的相关规定。
六、该宗地的公告期自2025年4月28日至2025年5月17日止;网上报价期限为2025年5月18日8时30分至2025年5月27日15时00分止。
七、上述时间均以网上交易系统的服务器时间为准。具体的竞价规则见该地块的交易文件。
八、需要到挂牌地块现场踏勘的竞买人请与佛山市公共资源交易中心禅城分中心联系。
九、本次网上挂牌仅接受网上竞买申请和竞买报价,不接受书面、邮寄、电子邮件、电话、传真、口头等其他形式的申请。
十、自本次公告起至网上挂牌截止期间,如有关于本地块网上挂牌文件的修改、澄清、说明等将通过网上交易系统、佛山市公共资源交易中心禅城分中心网站发布,请有意参与竞买者密切留意。其它未尽事宜,详见该地块的交易文件。
十一、联系方式
(一)佛山市国有建设用地使用权和矿业权网上交易系统网址:
http://jy.ggzy.foshan.gov.cn:3680/TPBank/newweb/framehtml/onlineTradex/index.html
(二)联系人及联系电话:
1.网上挂牌业务咨询:陈先生,0757-83905327
2.系统使用咨询:0757-83990765
(三)地址:佛山市禅城区季华西路131号B1座八楼
微信
新浪微博
QQ空间
QQ好友
豆瓣
Facebook
Twitter









































































































































































































































