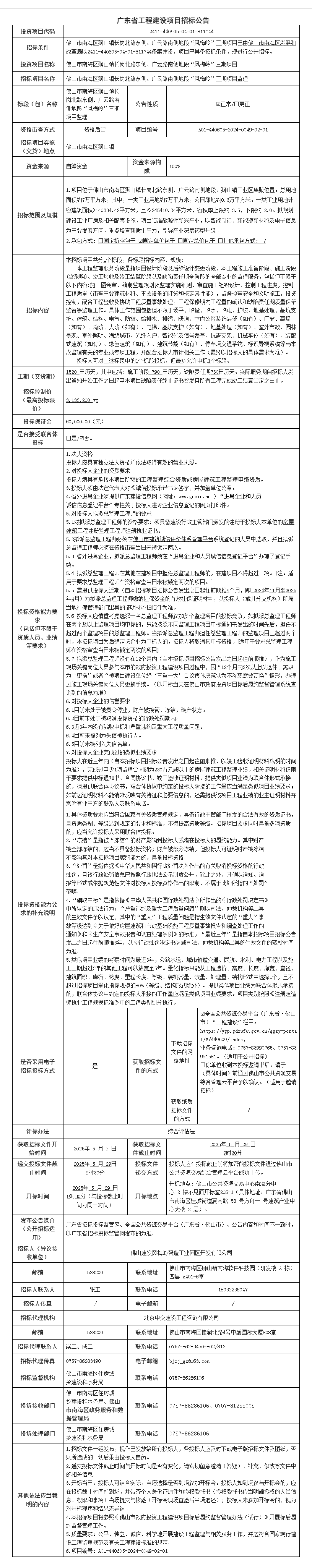
南海区狮山镇长岗北路东侧、广云路南侧地段“风梅岭”三期项目监理招标公告
时间:2025-05-10 人气:1912 来源:佛山市公共资源交易信息化综合平台 作者:
概述:佛山市南海区狮山镇长岗北路东侧、广云路南侧地段“风梅岭”三期项目已由佛山市南海区发展和改革局以2411-440605-04-01-811744备案建设......

(声明: 网站所收集的部分公开资料来源于互联网,转载的目的在于传递更多信息及用于网络分享,并不代表本站赞同其观点和对其真实性负责,也不构成任何其他建议。本站部分作品是由网友自主投稿和发布、编辑整理上传,对此类作品本站仅提供交流平台,不为其版权负责。如果您发现网站上有侵犯您的知识产权的作品,请与我们取得联系,我们会及时修改或删除。 )
分享
微信
新浪微博
QQ空间
QQ好友
豆瓣
Facebook
Twitter
取消
资讯
招标
招聘
租售
美食
房产
展会
广佛
企业
积金
社保
户口
教育
特色
旅游
酒店
医疗
交通
办证
书院
代运营
风水
车辆
图片
移民
产业
综合体
市场
网红
画展
免费检测、换表!佛山人,速来报名→
您是否担心家里的水表、电表、燃气表计量不准?是否在买菜、加油时,怀疑过商家的秤和加油机“缺斤少两”?...[阅读全文]
2025-05-10 08:55:07 人气:4483
广东重磅发布!涉就业、年假、育儿补贴、养老金、住房、消费等
《广东省提振消费专项行动实施方案》发布,围绕居民就业增收促进行动、居民保障支持行动、服务消费提质惠民行动、大宗消费更新升级行动...[阅读全文]
2025-05-08 10:14:19 人气:4997
佛山城市中轴低空观光航线首飞成功!飞越南海酒尚冰!
直升机一趟可以乘坐三名乘客。作为佛山南海首个航空观光项目,该项目目前已精心设计出三条特色线路供游客选择。第1条航线从丽致汇广场出发飞往千灯湖公园...[阅读全文]
2025-05-08 10:04:07 人气:4869
佛山一季度经济发展数据公布 经济运行平稳 延续向好态势
佛山市统计局公布了2025年一季度全市经济运行情况,根据广东省地区生产总值统一核算结果,2025年一季度,佛山地区生产总值3041.95亿元...[阅读全文]
2025-05-07 10:36:21 人气:5476
罗浮宫让生活更加丰富多彩
随着家的功能边界日益扩宽,人们通过巧妙的布局、灵活的家具等,在室内设计中融入了愈加多元化的休闲场景,每一寸空间都在演绎着N种可能...[阅读全文]
2025-05-06 17:31:24 人气:2906
袁记云饺:从蒜香里“种”出乡村振兴新答案
当一盘热气腾腾的袁记云饺端上餐桌,蒜香裹挟着肉香扑面而来,咬开薄韧的饺子皮,辛辣与鲜甜在舌尖交织——这缕令人沉醉的蒜香...[阅读全文]
2025-05-06 17:28:42 人气:4266
假期返程,雨水添堵!佛山这两天有大雨!
“五一”假期后半程(5月3日至5日),南方降雨将再度发展增多,江南、华南等地局部有暴雨或大暴雨,并伴有强对流天气,公众请合理安排假期返程行程...[阅读全文]
2025-05-04 15:28:42 人气:4489
全国“村晚”南海启幕!还有美食文化周开市!
“品味佛山·樵湖夜色晚8点”2025年全国“四季村晚”夏季示范展示活动在西樵镇听音湖畔启幕,并举行了首场展演。节目融合了佛山本土风情与现代特色...[阅读全文]
2025-05-01 08:53:37 人气:4875
五一假期,这些地方雨最大!注意防御→
广东省气象台预计,假期首尾两端(4月30日夜间—5月1日、5月3日夜间—5日),粤北和珠三角市县有中到大雨,局部暴雨,其余市县多云有(雷)阵雨...[阅读全文]
2025-05-01 08:49:39 人气:2872
广佛肇工业园站周边片区开发项目—松厦站至敏溪站电缆线路土建工程施工招标公告
广佛肇工业园站周边片区开发项目—松厦站至敏溪站电缆线路土建工程 已由 佛山市南海区发展和改革局 以 南发改资狮字投审〔2025〕5号 批准(备案)建设...[阅读全文]
2025-05-10 09:06:02 人气:793
顺德勒流街道见龙公交专线沿线道路设施完善工程竞争性磋商公告
勒流街道见龙公交专线沿线道路设施完善工程采购项目的潜在供应商应在广东省政府采购网https://gdgpo.czt.gd.gov.cn/获取采购文件...[阅读全文]
2025-05-09 14:16:43 人气:1754
佛山植物园综合服务保障竞争性磋商公告
佛山植物园综合服务保障采购项目的潜在供应商应在广东省政府采购网https://gdgpo.czt.gd.gov.cn/获取采购文件...[阅读全文]
2025-05-09 14:11:46 人气:2260
2025年佛山市顺德图书馆图书资料采购招标公告
2025年佛山市顺德图书馆图书资料采购招标项目的潜在投标人应在广东省政府采购网https://gdgpo.czt.gd.gov.cn/获取招标文件...[阅读全文]
2025-05-09 14:07:48 人气:2366
顺德北滘镇2025-2027年度水利闸站运行管理服务项目招标公告
北滘镇2025-2027年度水利闸站运行管理服务项目招标项目的潜在投标人应在广东省政府采购网https://gdgpo.czt.gd.gov.cn/获取招标文件...[阅读全文]
2025-05-09 14:04:00 人气:1039
禅城南庄镇主干道路灯照明设施修复提升项目(第二期)设计招标公告
南庄镇主干道路灯照明设施修复提升项目已由佛山市禅城区发展和改革局以禅发改投审〔2022〕22号、禅发改投审〔2024〕5号批准(备案)建设...[阅读全文]
2025-05-08 16:25:12 人气:1268
顺德大良德胜北路(南国路至良勒路)建设工程施工招标公告
本招标项目的招标范围、招标方式、招标组织形式已由佛山市顺德区政务服务数据管理局以顺政数招核〔2024〕4号核准。项目已具备招标条件...[阅读全文]
2025-05-08 16:23:22 人气:2862
禅城区城市排水防涝能力提升工程(一期)2标段施工招标公告
本招标项目禅城区城市排水防涝能力提升工程(一期)2标段施工的招标范围、招标方式、招标组织形式已由 佛山市禅城区政务服务和数据管理局...[阅读全文]
2025-05-08 16:22:27 人气:1434
广湛高铁佛山站综合交通枢纽配套工程市政道路(匝道及站前路)工程监理招标公告
广湛高铁佛山站综合交通枢纽配套工程市政道路(匝道及站前路)工程 已由 佛山市禅城区发展和改革局 以 禅发改投审〔2023〕11号 批准(备案)建设...[阅读全文]
2025-05-08 16:21:09 人气:1810
禅城区原镇中路南侧、次九路北侧、次十路西侧项目设计招标公告
禅城区原镇中路南侧、次九路北侧、次十路西侧项目 已由 佛山市禅城区发展和改革局 以 广东省企业投资项目备案证2410-440604-04-01-199010 批准(备案)建设...[阅读全文]
2025-05-08 16:19:59 人气:1773
佛山大学附属第三医院招聘各学科优秀人才、青年骨干、博士等各类高层次人才12名
佛山大学附属第三医院是由佛山市南海区第五、第六、第七人民医院整合而成。为进一步加强医院人才队伍建设,提升医院综合服务能力...[阅读全文]
2025-05-10 08:50:31 人气:1179
南海九江上东幼儿园招聘幼儿生活老师
佛山市南海区九江上东幼儿园是由上东社区举办,经佛山市教育局审批,具有合格办学资格的一所全日制集体办幼儿园。...[阅读全文]
2025-05-09 11:00:43 人气:2497
禅城南庄有岗!事业编!5月9日起报名→
全省各级事业单位招聘工作人员10098名。应聘人员可通过广东省人力资源和社会保障厅网站、广东组织工作网查阅具体的招聘单位...[阅读全文]
2025-05-09 10:26:34 人气:1719
2025年南海区丹灶镇专职队消防员招聘公告
为进一步提高丹灶镇应急消防救援管理能力水平,现决定面向社会公开招聘1名消防救援队员(以下简称消防员)。相关的招聘细则如下:...[阅读全文]
2025-05-09 10:04:28 人气:1252
佛山招聘190名教育高层次人才!5月9日开启报名!
全省各级事业单位招聘工作人员10098名。应聘人员可通过广东省人力资源和社会保障厅网站(http://hrss.gd.gov.cn)...[阅读全文]
2025-05-08 14:53:20 人气:2620
全部有编!广东招10098人!报名入口→
全省各级事业单位招聘工作人员10098名。应聘人员可通过广东省人力资源和社会保障厅网站、广东组织工作网查阅具体的招聘单位...[阅读全文]
2025-05-08 10:39:15 人气:1079
有编制!高明区招聘61名教师→
为适应教育教学发展需要,高明区定于2025年5月中旬赴江西师范大学面向全国公开招聘中小学教师61名...[阅读全文]
2025-05-05 08:56:30 人气:3075
10098名!广东各级事业单位公开招聘!
全省各级事业单位招聘工作人员10098名。公告显示,岗位覆盖广东21地市及部分省直单位、中央驻粤单位...[阅读全文]
2025-05-05 08:54:37 人气:1372
招工求职看这里!狮+暖驿站5月招聘安排→
生机勃勃的五月职场也迎来了新的活力与希望!“百万英才汇南粤”“狮+暖驿站”恒常招聘服务活动5月现场招聘会;将于5月9日举办正在找工作/人才的朋友...[阅读全文]
2025-05-04 09:08:54 人气:1562
广东2025年“三支一扶”报名!招3000人!
2025年,全省计划招募3000名左右高校毕业生到我省基层一线从事支教、支农、支医和帮扶乡村振兴等志愿服务,服务期为2年...[阅读全文]
2025-04-26 14:51:21 人气:2524
佛山市禅城区张槎一路115号一座十一层单元03办公物业租赁项目
竞买人在提交竞买申请之前,必须下载并仔细阅读整套交易文件,一旦交易成功,即视为竞得人已完全知悉并同意遵守整套交易文件中的所有内容和要求...[阅读全文]
2025-05-09 13:55:19 人气:1110
佛山市禅城区清峰路83号体育中心三楼南侧部分之一办公物业租赁项目
租金收取方式:租金按季度缴纳,在每季度第一个月的10号前缴清当季租赁费;款项汇至出租人指定的账户或直接缴纳现金。...[阅读全文]
2025-05-09 13:53:30 人气:1562
佛山市禅城区张槎一路127号6座首层厂房租赁项目
产权证照情况:有产权证照 (竞买人应充分考虑其风险,一经存入竞买保证金即表示承认、接受本项目的现状,愿意按约定支付租赁价款和遵守租赁合同的约定)...[阅读全文]
2025-05-09 13:50:00 人气:1505
佛山市禅城区张槎一路127号3座首层P5商铺租赁项目
租金收取方式:租金按季度缴纳,在每季度第一个月的10号前缴清当季租赁费;款项汇至出租人指定的账户或直接缴纳现金。...[阅读全文]
2025-05-09 13:47:06 人气:864
佛山市禅城区塱沙路178号1座3层西面厂房租赁项目
5.租金收取方式:租金按月缴纳,每月25日前缴清当月租金;款项汇至出租人指定的账号或收款二维码。6.租金递增情况:租赁期内,租金无递增。...[阅读全文]
2025-05-09 13:42:21 人气:960
佛山市禅城区塱沙路178号1座4层东面厂房租赁项目
有土地证照(竞买人应充分考虑其风险,一经存入竞买保证金即表示承认、接受本项目的现状,愿意按约定支付租赁价款和遵守租赁合同的约定)...[阅读全文]
2025-05-09 13:41:09 人气:902
商业广场、工业区......大沥60宗优质资产招商!
沥中广场位于竹基南路8号,规划用地面积14008㎡,总建筑面积52402㎡。主楼地下1层、地上5层,建筑面积37018㎡,主要用于商业、餐饮...[阅读全文]
2025-05-09 09:56:42 人气:872
南海桂城街道平洲太平路48号首层之一商铺物业租赁项目
租金收取方式:租金按月缴纳。根据先缴付租金后使用租赁物的原则,承租方必须于每月10日前交付当月租金。租赁期内,租金不递增...[阅读全文]
2025-05-09 09:20:32 人气:1455
南海大沥镇黄岐鄱阳路嘉洲花园西区商铺40号等两项物业租赁公告
资产地点:大沥镇黄岐鄱阳路嘉洲花园西区商铺41号;大沥镇黄岐鄱阳路嘉洲花园西区商铺40号。租期:从租赁物移交承租人之日起计算5年租期。...[阅读全文]
2025-05-09 09:15:08 人气:860
南海沥镇黄岐鄱阳路嘉洲花园西区商铺6号等两项租赁公告
资产地点:大沥镇黄岐鄱阳路嘉洲花园西区商铺6号;大沥镇黄岐鄱阳路嘉洲花园西区商铺9号。租期:从租赁物移交承租人之日起计算5年租期。...[阅读全文]
2025-05-09 09:11:58 人气:1597
佛山年夜饭之珍馐美馔与祥瑞象征
在佛山,白切鸡是年夜饭必不可少的一道菜。选用优质的三黄鸡,经过精心处理后,用热水浸熟,保持了鸡肉的鲜嫩和原汁原味。鸡皮金黄爽滑...[阅读全文]
2025-01-28 09:03:45 人气:7215
66道佛山地标美食正式授牌
近日,2025佛山市“品味佛山 焕新过年”系列促消费活动启动,66道佛山地标美食及相关认定餐饮经营企业被正式授牌...[阅读全文]
2025-01-21 10:12:27 人气:7313
三水长寿醋又上央视,明晚播出→
在三水,有一道传统美食,无论三水人去哪里,一到饭点就想来喝一碗。它有“液体榴莲”的“威名”,很多人第一次吃都是捏住鼻子硬着头皮一口闷...[阅读全文]
2024-10-30 14:49:15 人气:9751
顺德5家餐厅上榜“2024年南部人气餐厅”!
9月5日,匠心营造·凤凰网美食盛典暨2024金梧桐中国餐厅指南南部人气餐厅颁奖晚宴于合肥君悦酒店举办,为206间餐厅颁发南部人气餐厅奖项...[阅读全文]
2024-09-08 10:27:11 人气:72938
顺德鱼皮角、干蒸、地道肠有团体标准了!
近日,由佛山市顺德区津津食品有限公司牵头,顺德职业技术学院、广东产品质量监督检验研究院、广东省农业科学院蚕业与农产品加工所...[阅读全文]
2024-08-15 11:19:34 人气:22321
2024顺德鱼生节有新动作!风味“八阵图”亮相!
2024顺德鱼生节新闻发布会在顺德区容桂街道龙悦湾酒家举行。来自政府、各镇街餐饮协会及企业代表近百人参与...[阅读全文]
2024-07-17 09:15:59 人气:25941
佛山河鲜地图上新 → 出发!
三水因为地处三江交汇处,得天独厚的地理环境使这里的河鲜凭借“鲜嫩爽滑”闯出一片天。嘉鱼、龙脷鱼、三黎鱼等不少特色鱼虾为三水所独有...[阅读全文]
2024-07-15 10:46:51 人气:29610
三水云东海推出“广府菜三水荷花宴”团体标准
三水区云东海街道办事处举办了“放心消费美食集聚区双承诺单位”颁牌仪式暨“广府菜三水荷花宴”团体标准推广会。当天,云东海街道向10家餐饮店颁发“放心消费美食集聚区双承诺单位”牌匾...[阅读全文]
2024-06-16 09:03:27 人气:10567
美狮美高梅“蜀道”再度荣获米其林一星荣誉 正宗成都四川菜匠艺 勇获业界权威认可
【2024年3月14日,澳门】美高梅欣然宣布,旗下位于美狮美高梅内的餐厅“蜀道”在最新公布的《香港澳门米其林指南2024》中,再度获评为米其林一星餐厅...[阅读全文]
2024-03-14 21:05:58 人气:27465
佛山柱侯酱:一道美食背后的传奇故事
柱侯酱是佛山地区的特产之一,其名字来源于创始人梁柱侯。在清朝嘉庆年间,梁柱侯最初在佛山祖庙摆摊卖牛杂,因其发明了柱候酱...[阅读全文]
2024-02-02 15:47:47 人气:13381
政企协同发力,“提前交付+交房即办证”双兑现!
佛山新城碧桂园世纪中心现场洋溢着喜庆的氛围,148户业主不仅迎来了新家的钥匙,更有部分业主同步领取了不动产权证书...[阅读全文]
2025-05-04 09:02:19 人气:4993
南海发布购房避“坑”指南!购房必看!
为切实保障购房人的合法权益,维护房地产市场秩序,请广大市民购房前阅读《商品房交易风险提示》,注意防范交易风险...[阅读全文]
2025-05-01 08:48:23 人气:4908
佛山配售型保障性住房来了!建面50-100㎡!满5年可转让!
近日;佛山市政府办公室印发《佛山市配售型保障性住房管理办法(试行)》自2025年3月31日起实施...[阅读全文]
2025-04-07 10:02:21 人气:5141
佛山发布新政!事关“商转公”!
为充分发挥住房公积金制度的保障作用,支持缴存职工合理购房需求,规范个人住房商业贷款转住房公积金个人住房贷款...[阅读全文]
2025-02-27 09:35:21 人气:9359
来佛山求职,免费住!
佛山青年人才驿站是为来佛逐梦青年提供落脚港湾的一项公益项目。驿站提供最长5天的免费住宿,并提供长租优惠、政策咨询,就业指导、城市融入等综合服务...[阅读全文]
2025-02-21 09:27:06 人气:4648
佛山一城中村改造项目动工,预计交楼938套!位置就在→
“有家就有佛山造”安置房示范项目签约仪式暨中建国际佛山禅城郊边村城中村改造项目安置房建设启动仪式在中建国际佛山禅城郊边村城中村改造项目安置房项目现场隆重举行...[阅读全文]
2025-02-19 15:08:10 人气:3435
南海西樵首个“第四代住宅”项目启建!地铁上盖!
滔莲龙湾一号项目启动仪式在南海区西樵镇碧霞三路北侧地块顺利举行,标志着西樵镇首个第四代住宅项目启建,将采用“智慧+科技+空中花园”设计,户型整体使用率最高达120%...[阅读全文]
2025-02-19 10:23:34 人气:4257
南海最新住房租金水平披露→
根据南海区各镇街各类型住房市场平均租金水平,桂城和大沥的租金水平较高,二居室住宅平均租金水平根据步梯房和电梯房的不同...[阅读全文]
2024-12-29 10:28:00 人气:6405
取消面积限制!二孩家庭最高可贷140万元!
佛山“楼市九条”有关住房公积金的新政策正式出台。11月29日,佛山市住房公积金管理中心发布两则通知,取消了公积金贷款对住房面积的限制...[阅读全文]
2024-12-02 09:44:39 人气:7221
佛山将启动存量房收购!首个项目落地……
佛山市南海区黄岐东秀城中村改造项目于近日签订安置房回购协议,两家政策性银行将于近期发放购买安置房专项借款11.9亿元...[阅读全文]
2024-11-13 10:54:08 人气:7359
2025 年亚洲陶瓷展,规模空前的陶瓷盛宴盛大开场!
佛山潭洲陶瓷展向来是陶瓷行业的风向标,亦是陶瓷品牌的超级秀场。在此,我们向亲临展会以及通过直播参与的全球朋友展示陶瓷的新产品.........[阅读全文]
2025-04-18 15:58:24 人气:4869
2025华南开春首展圆满收官!佛山国际机床展明年再会
第5届佛山国际机床展作为华南开春首场机床展,吸引了来自广东、浙江、北京、江苏、上海、河北、河南等全国各地以及韩国...[阅读全文]
2025-03-17 15:13:09 人气:5536
龙江家具“两展”携六大亮点震撼登场,全球瞩目!
第47届国际龙家具展览会、第37届亚洲国际家具材料博览会媒体见面会在龙江镇政府举行。第47届国际龙家具展览会和第37届亚洲国际家具材料博览会将于2025年3月17日至20日在龙江举行...[阅读全文]
2025-03-10 15:29:57 人气:9357
南海里水蝴蝶兰,香飘全球!3000款新品种免费赏→
里水镇万顷园艺世界农业示范区—岭南农业产业创意园内热闹非凡,2025广东蝴蝶兰新品种展正式开幕。活动汇聚全球100多家蝴蝶兰企业...[阅读全文]
2025-02-25 09:51:43 人气:6033
佛山国际机床展|2025华南开春首场机床展
本届佛山国际机床展聚焦家具家电零配件加工、新能源汽车零部件制造、模具加工等应用领域,将携手500+国内外机床产业链企业...[阅读全文]
2025-02-08 11:02:43 人气:10496
南海大吉·西樵工业艺术展开张了!
艺术化的表达方式,是此次展览最大的看点。展会围绕陶瓷、纺织、文旅、大健康等产业主题,策划了“天生地造”“应势而生”“结缔共生”及“新生不息”四大篇章...[阅读全文]
2025-01-10 10:06:23 人气:7330
全国知名陶塑作品,即日起在顺德陈村展出!
《回娘家》《洞房花烛夜》《恩爱夫妻》《蛇年顺景》……喜欢雕塑作品的市民看过来,陈村有好物。即日起至2025年1月8日(逢周一闭馆)...[阅读全文]
2024-11-26 15:47:15 人气:7608
2024中国(义乌)外贸工厂展览会12月6日义乌启幕
中国义乌外贸工厂展览会暨跨境电商采购交易会(以下简称:义乌外贸工厂展)是国内以中小型工厂为主体...[阅读全文]
2024-11-18 16:57:21 人气:6112
万众期待 11月15日,第19届中博会如约而至!
第十九届中国国际中小企业博览会(以下简称中博会)将在广州广交会展馆C区盛大举行。在这里,你不仅能亲身体验到来自世界各地的特色商品...[阅读全文]
2024-11-13 20:14:11 人气:6285
广交会上,“佛山制造”圈粉全球客商!
本届广交会展览总面积155万平方米,展位总数7.4万个,设55个展区、171个专区,涌现一批新企业、新产品、新技术、新业态。展会分三期举办...[阅读全文]
2024-10-21 15:25:10 人气:9042
广州新地标,太古仓壹号来了!
广州市“攻城拔寨”项目太古仓壹号正式发布,项目坐落于珠江后航道龙凤滨水经济带的广州海珠百年太古仓码头,建成后与太古仓合体...[阅读全文]
2025-05-10 08:44:32 人气:2510
广州2条城际将可同台换乘!全线最大车站封顶!
该站包含停车线,预留待避、临时折返、临时停放或夜间停放的功能,因此,车站设计全长1010米,标准段宽度约49米,总建筑面积超8万平方米...[阅读全文]
2025-05-08 14:05:00 人气:2683
2025年广州市中考自主招生政策公布!
2025年4月8日,广州市教育局印发《广州市教育局关于做好2025年广州市普通高中学校自主招生工作的通知》(以下简称《自主招生通知》)...[阅读全文]
2025-04-09 15:34:19 人气:3166
广东2025年春季高考投档线公布
广东省2025年春季高考招生录取于3月27日开始。截至目前,“3+证书”本科批次已完成投档录取,共录取1823人;“3+证书”专科批次共投出11.57万人...[阅读全文]
2025-03-30 11:01:53 人气:5079
广东这些景区官宣:免费、半价!就在周六!
《梦回岭南》原价316元的双人票降价为168元 女士欢乐套票:138元全天通玩 飞越广东+梦回岭南+多项游乐全包...[阅读全文]
2025-03-03 14:27:59 人气:6130
香港六所高校放宽招收内地学生限额
香港特别行政区教育局今日(二月二十六日)宣布,已取得国家教育部同意,逐步放宽已获批准招收内地学生入读学位课程的六所自资院校的内地学生限额,以及批准有关院校面向全国所有省(区、市)招生...[阅读全文]
2025-02-27 10:34:57 人气:5811
广州多条在建地铁线路进度超9成
二十二号线后通段均为地下站,埋深大、结构复杂决定了站内电扶梯抬升高度较高,4座车站共需安装130多台电扶梯,平均设备数量远超常规地铁车站...[阅读全文]
2025-02-24 15:20:33 人气:2760
广州多区宣布:65岁及以上老人免费体检,不限户籍!
老年人健康管理服务是国家基本公共卫生服务的重要内容之一,为老年人每年免费提供1次健康体检,帮助老年人尽早发现健康风险因素...[阅读全文]
2025-02-24 15:13:30 人气:3079
教育部公布2025年高考时间,部署招生工作→
全国统考于6月7日开始举行,具体科目考试时间安排为6月7日9:00至11:30语文;15:00至17:00数学...[阅读全文]
2025-02-20 15:24:12 人气:2594
广州商品房销售公示新规!明确配套学校以教育局公布为准→
广州市住建局发布了关于进一步规范商品房销售现场信息公示的通知(下称新版通知),完善销售现场公示管理,减少买卖双方因信息不对称引起的矛盾纠纷...[阅读全文]
2025-02-19 14:23:32 人气:4070
三水乐平新签两大智造项目 总投资达16亿元
三水乐平镇两大智造项目近日签约落地,总投资达16亿元。重熔智能装备生产基地和高强度轻量化铝型材挤压模具生产基地的签约,为乐平智能装备制造版图添上重要一笔...[阅读全文]
2025-05-07 10:49:02 人气:4329
佛山民企洛梵狄技术创新新品选出上海国际自行车展获奖
2025年第33届中国国际自行车展览会于5月5日一8日在上海新国际博览中心盛大开幕。展会全面解析行业定位、技术前瞻布局、互动环节...[阅读全文]
2025-05-06 13:42:26 人气:4245
大塔集团乔迁开新局 企业赋能贯全程
2025年4月15 日,在佛山市佛山大道北175号,大塔集团乔迁开业盛大启幕,业界目光聚焦于此。 点睛仪式 揭牌仪式 彩绸飘扬、嘉宾云集,现场气氛热烈非凡,这一标志性时刻...[阅读全文]
2025-04-18 17:51:52 人气:4343
三水乐平携手南海千亿国企成立合资公司
佛山市同富新能源投资有限公司在三水乐平正式揭牌。该公司是三水乐平与南海的千亿国企携手成立的合资公司,将为企业建设光伏发电...[阅读全文]
2025-04-17 10:01:19 人气:4850
2025年特级技师、首席技师评聘工作启动
可开展职业(工种)为《中华人民共和国职业分类大典》(2022版)中已设置高级技师的技能类职业(工种)以及人力资源社会保障部后续发布的已设置高级...[阅读全文]
2025-04-09 14:48:14 人气:6985
南海政企合力再添新项目!就在樵山文化中心!
“旺阁1993·南海菜旗舰店”项目在西樵镇招商文化中心签约。西樵镇携手佛山市旺阁控股有限公司,将在樵山文化中心打造“美食+文旅”沉浸式体验馆...[阅读全文]
2025-04-07 09:03:36 人气:4420
佛山自行车企业洛梵狄首次赴台参展亮点纷呈引人瞩目
位于全国制造业大市佛山的广东洛梵狄智能科技有限公司,是全球领先的两轮出行安全及内变速系统解决方案供应商。3月下旬洛梵狄公司首次赴台北国际自行车展(TAIPEI CYCLE)参展...[阅读全文]
2025-03-31 20:13:37 人气:5847
佛山首个专注光芯片制造项目,在顺德投产!
佛山首个专注光芯片制造项目——广东鑫诚光电半导体有限公司在陈村中集智城正式开业。项目总投资约10亿元,本次投产后预计在2026年实现营收4亿元...[阅读全文]
2025-03-29 09:08:59 人气:4056
高明荷城这个项目部分投产!年新增岗位约800个!
高明豪斯特项目是2024年广东省重点建设项目,总投资20亿元,面积约171亩,主要业务为汽车零部件的研发、制造和销售,模具的研发...[阅读全文]
2025-03-21 11:35:26 人气:3620
禅城南庄奥创智能科技总部项目正式迎来动工
春分时节,南庄高端精密智造产业园春风吹拂。3月20日上午,奥创智能科技总部项目正式迎来动工,禅城区有关部门负责人,南庄镇党委副书记...[阅读全文]
2025-03-21 11:15:02 人气:3298
佛山市住房公积金管理中心关于下调个人住房公积金贷款利率的通知
根据《中国人民银行关于下调个人住房公积金贷款利率的通知》要求,自2025年5月8日起,调整个人住房公积金贷款利率,现就我市有关事项通知如下:...[阅读全文]
2025-05-08 09:36:06 人气:4585
佛山市个人住房公积金贷款利率下调!
佛山市住房公积金管理中心发布通知称,根据《中国人民银行关于下调个人住房公积金贷款利率的通知》要求,自2024年5月18日起,下调个人住房公积金贷款利率0.25个百分点...[阅读全文]
2024-05-20 09:41:59 人气:18840
佛山住房公积金提取有新变化→
为进一步整合民生服务资源,加快推进民生用卡服务集成融合,佛山市住房公积金管理中心增加“佛山市社会保障卡”作为住房公积金提取划账银行账户...[阅读全文]
2023-11-02 11:26:54 人气:35288
佛山住房公积金新政8月起实施
据佛山市住房公积金管理中心消息,《佛山市住房公积金管理中心关于阶段性提高个人住房公积金贷款额度的通知》将于8月1日起实施...[阅读全文]
2023-07-25 14:59:21 人气:37391
在外市缴存公积金,这样也能申请贷款!
登录佛山市住房公积金管理中心网站【个人网上办事大厅(入口)】→主借款人登录→【我要办理】→【异地缴存明细申报】...[阅读全文]
2023-07-04 12:25:37 人气:38741
租房提取公积金有变化!7月1日起,最高可提取超6万元!
根据《佛山市住房公积金管理中心关于调整佛山市提取住房公积金支付房租有关事项的通知》(佛房金管〔2023〕29号),现将佛山市2023年度...[阅读全文]
2023-06-30 08:08:22 人气:38930
佛山公积金贷款上限拟提至50万/人,夫妻最高可贷100万
佛山市住房公积金管理中心发布《关于阶段性提高个人住房公积金贷款额度的通知(征求意见稿)》。其中提出,缴存职工个人申请的...[阅读全文]
2023-06-28 15:09:15 人气:35656
7月起多孩家庭住房公积金额度更高!提取额度上调好消息!
为贯彻落实党中央“租购并举”的决策部署,支持职工合理住房需求,根据《住房公积金管理条例》有关规定以及《住房城乡建设部 财政部 人民银行关于放宽提取住房公积金支付房租条件的通知》...[阅读全文]
2023-06-26 01:12:36 人气:38119
佛山职工租房提取额度上调!下月起公积金有新变化
职工在本市连续足额缴存住房公积金满3个月,本人及配偶在本市无自有住房且租赁住房的,可提取夫妻双方住房公积金支付房租...[阅读全文]
2023-06-16 10:06:06 人气:39963
住房公积金最新相关问题解答
在本市连续足额缴存住房公积金满3个月”是指职工在本市开设账户满3个月且已连续足额缴存住房公积金满3个月...[阅读全文]
2023-06-02 09:05:55 人气:40987
高温作业补贴来了!每人每月300元!
最近的天气又湿又热;从事高温作业的小伙伴请注意;什么是高温津贴?高温津贴是从事高温作业的劳动者,依法享受的岗位津贴。...[阅读全文]
2025-05-09 10:50:01 人气:4010
每人2000元!佛山发放创业带动就业补贴!
根据佛山市创业带动就业补贴申领指南,初创企业招用3人(含3人)以下的,按每人2000元给予补贴;招用4人以上的...[阅读全文]
2025-03-27 09:05:32 人气:6092
2025年度佛山住院起付标准及报销比例公布!
起付标准及报销比例:(一)起付标准以上、最高支付限额以下的纳入统筹基金支付范围的医疗费用按以下比例进行报销:...[阅读全文]
2025-03-18 09:32:01 人气:10053
佛山人才,租房有补贴!别忘了复核→
您此前已领取过租房补贴,但当前工作单位与资格申请时不一致,发生过同区工作单位变更,此时您应先完成【同区变更单位申请】后...[阅读全文]
2024-07-06 07:43:33 人气:29202
禅城区祖庙街道上门提供养老待遇资格认证服务
在祖庙街道行政服务中心工作人员的耐心服务和指导下,通过智能手机人脸识别等操作或现场收件等形式,60多名老人顺利完成了养老待遇资格认证...[阅读全文]
2024-03-31 08:42:27 人气:26673
3月21日开放参保!2024年“健康·佛医保”来啦
连续参保四年、三年或者两年无理赔的,医保目录内个人负担费用补偿、医保目录外个人自费费用补偿起付线分别下调...[阅读全文]
2024-03-19 14:57:59 人气:16819
一次申报、待遇直享!工伤保险“多件事一次办”全面升级
在佛山市社会保险基金管理局、市政务服务数据管理局、市行政服务中心的指导下,南海区作为争先示范区,从职工办事的难点堵点出发...[阅读全文]
2024-01-16 09:47:33 人气:31789
佛山新市民在支付宝办理居住证等业务,可领取专属医疗保险!
符合相关条件的新市民通过支付宝“佛山新市民服务通”在线办理相关业务,专享医疗保险投保后前两个月免费体验,包含好医保·门诊险产品以及好医保·长期医疗(0免赔)产品...[阅读全文]
2024-01-09 10:43:45 人气:30639
禅城社保推行“智能语音客服” 实现“政策找人”精准高效
养老保险待遇核定、养老资格认证,关系着养老待遇能否按时发放,是退休长者最为关切的事情。为满足群众需求...[阅读全文]
2023-12-30 11:21:11 人气:32897
佛山南海在全市首推!港澳居民可“掌上办”居民医保
据南海区政务服务数据管理局消息,南海在全市首推港澳居民参加城乡居民基本医疗保险“掌上办”,在南海生活的港澳人员可通过线上操作...[阅读全文]
2023-12-08 10:25:50 人气:21025
禅城区2025年度积分入户指标数和分配方案的公告
根据《佛山市人民政府办公室关于印发佛山市2025年度积分入户指标数和分配方案的通知》(佛府办函〔2025〕1号)的文件精神...[阅读全文]
2025-01-14 15:16:01 人气:9829
佛山市2025年度积分入户指标数最新出炉
2025年度积分入户指标数为5000个,其中禅城区800个、南海区1900个、顺德区2000个、高明区100个、三水区200个...[阅读全文]
2025-01-10 09:30:45 人气:7587
租房也能入户!符合条件当场办理!
申请人、随迁人的居民身份证(年满16周岁或以上必须提供)、居民户口簿。属集体户的,提供本人的常住人口登记卡...[阅读全文]
2024-10-18 12:23:09 人气:11516
佛山实施新政后,居住半年以上就能入户!
本市持自有合法产权住宅房屋的非本市户籍人员,可以在房屋所在地申请入户,共同居住生活的配偶、未成年子女可以随迁...[阅读全文]
2024-07-11 07:45:23 人气:27317
佛山户籍新政实施首月,申请人数升升升
佛山市发布了《佛山市人民政府办公室关于稳定居住就业入户事项调整的通知》(佛府办〔2024〕7号),自发布之日起施行...[阅读全文]
2024-06-28 07:57:44 人气:30417
佛山迎来新市民入户高峰
自5月13日佛山开始实施稳定居住就业入户新政以来,新市民入户申请积极性爆棚,佛山不少行政服务中心预约爆满。数据显示...[阅读全文]
2024-05-17 14:58:43 人气:17155
佛山入户新政解答:持有公寓可以入户吗?在哪办理?
从5月13日开始就可以申请办理。线上请到“粤居码”微信小程序申请(选择“其他户籍业务”—“市外迁入”—“稳定居住就业”)...[阅读全文]
2024-05-16 08:31:46 人气:16655
南海桂城新市民积分入户申请须知→
具有大学本科以上学历或者中级及以上专业技术资格且年龄在50周岁以下的,不受1年社保限制,申请时上1个自然月起在我市缴纳社会保险费即可按照...[阅读全文]
2024-05-13 09:47:07 人气:16529
佛山市孩子入学,入户要趁早!盘点入户方式→
在我市合法稳定就业满3年(连续缴纳社会保险满3年,或连续经商满3年,可互补叠加),并有合法稳定住所(含租赁)的人员,本人及其共同居住生活的配偶...[阅读全文]
2024-02-29 08:26:15 人气:17748
“佛山新市民积分计算器”帮你一键估算积分
本系统结果仅供参考,真实结果需前往佛山新市民通提交资料申请。本系统暂时只收录了全市积分,各区的加分项请参考区政策文件。...[阅读全文]
2023-12-31 10:52:27 人气:22018
中考怎么报志愿?佛山中考咨询会来了!
佛山市新闻传媒中心主办,全市最大型的佛山优质高中阶段学校大型见面会(原中考咨询会),将于上午8:30-12:00在佛山市千灯湖酒店(南海场)...[阅读全文]
2025-05-10 08:33:40 人气:1942
新增1.5万个公办学位!佛山重磅发布!
聚焦环两江先行区核心区(丹灶、西樵、九江、龙江、白坭、西南)基础教育高质量发展关键要素,《方案》明确大力实施领航、强基、固本...[阅读全文]
2025-05-08 14:58:52 人气:2303
2025年佛山普通高中自主招生5月15-18日报名
日前,佛山市教育局发布关于做好2025年普通高中自主招生工作的通知。今年哪些普通高中开展自主招生?招生流程是怎样的?一起来看!...[阅读全文]
2025-05-08 14:09:35 人气:3470
佛山市季华中学“大语言模型走向推理:从‘执行指令’到‘深度求索’”专题讲座
在教育数字化转型的浪潮中,人工智能正以前所未有的速度重塑教学形态。为帮助教师把握AI技术前沿,季华中学特别举办...[阅读全文]
2025-04-29 14:47:00 人气:2456
再添两席!佛山市季华中学六位正高级名师领航!
正高级教师职称是中小学教师职称中的最高级别职称,被外界称为“教授级中小学教师”,对教师的教学专业水平、科研能力以及行业影响力都有较高要求...[阅读全文]
2025-04-27 14:12:19 人气:2871
2025年佛山市中考提前批学校体育、艺术特长生招生信息
市一中等10所学校体育艺术特长生招生方案(提前批第3层);其他公办高中面向全市体育类计划招生方案(提前批第4层);...[阅读全文]
2025-04-26 10:32:14 人气:2609
多少积分可以入读公办学校?
积分入学没有固定的分数线,主要看新市民的积分排名是否在积分入学学位数指标内。积分分值越高,排名会越靠前,入读的机会就越大...[阅读全文]
2025-04-17 15:33:48 人气:3234
佛山民办小学、初中网上报名平台操作指引来了
2025年佛山市民办义务教育学校(小学一年级、初中一年级,下同)招生于4月17日9:00-4月21日17:00(其中23:00-8:00为系统维护时间,不对外开放)...[阅读全文]
2025-04-17 09:25:47 人气:3296
2025年佛山小学、初中招生报名入口汇总
可通过“佛山发布”公众号底部菜单栏,点击“便民互动”-“2025义务教育招生”,点击“报名入口”即可查询...[阅读全文]
2025-04-15 15:15:00 人气:3078
三水区2025年民办义务教育学校招生工作实施细则
适龄儿童少年或父母(含其他法定监护人,下同)一方符合下列类别之一的,可申请报读我区民办学校。...[阅读全文]
2025-04-15 15:06:06 人气:3665
南海西樵举行“大仙诞”非遗民俗活动→
西樵“大仙诞”非遗民俗活动于2009年被列入佛山市非物质文化遗产名录,2013年被列入广东省非物质文化遗产名录...[阅读全文]
2025-05-09 09:23:39 人气:5366
顺德乐从举行“葛仙诞”!巡游方阵+万人宴席超热闹!
本年度的巡游路线别出心裁,亮点纷呈,起于新时代文明实践站,止于岑氏大宗祠,象征着传统民俗演绎时代精神。这场延续近千年的文化庆典,以“传承葛洪文化...[阅读全文]
2025-04-22 09:33:41 人气:5368
2025佛山祖庙庙会开启!这些“庙”趣亮点不容错过!
当天上午九点半,在祖庙门前,庄严肃穆的春祭大典吸引了大批市民游客的关注。在佛山古老的八音锣鼓柜奏乐下...[阅读全文]
2025-04-01 09:24:39 人气:5932
禅城石湾这条村超热闹!开启伍佰年盛典!
作为广东省文物保护单位,霍氏家庙承载着500年的家族荣光与礼义精神,此次盛典以“礼义石头 世代传承”为主题,通过百年礼制、文化沙龙...[阅读全文]
2025-03-30 09:21:41 人气:5693
三月三,再现北帝出巡盛况!最强阵容抢先看→
2025年北帝出巡将于31日上午10点开启,充分展现深厚的岭南文化底蕴、融合传统民俗与现代创新的11个巡游方阵组成的豪华巡游阵容...[阅读全文]
2025-03-30 09:05:27 人气:5365
2025年佛山祖庙庙会即将开锣!
“祈福肃拜、北帝出巡、酬神演戏、贺诞宴”四大项目“依制”举行,春祭大典、北帝出巡、非遗展演、书画雅集等活动逐一铺开...[阅读全文]
2025-03-29 09:19:32 人气:7952
三水芦苞北帝巡游即将开启!巡游亮点抢先看!
北帝诞庙会是流行于珠三角一带,融民间信仰、世俗性、群众性、娱乐性为一体的综合性民间文化活动。而胥江祖庙北帝诞庙会是以中国南武当...[阅读全文]
2025-03-20 11:21:06 人气:4292
“游朱紫·大红大紫”民俗活动举行!
作为佛山市十大传统民俗活动之一,今年的“游朱紫”以“美陶湾日与夜”为线索,融合非遗、现代创意与乡村振兴元素,打造了一场从白天到夜晚精彩不断的文化盛宴...[阅读全文]
2025-03-03 10:04:15 人气:4658
南海狮山官窑生菜会+抢花炮+龙狮汇演,2月23日开锣!攻略→
全天筵开800多席!狮山官窑生菜宴即将开锣!时间:2025年2月23日(正月廿六)午宴12:00开始,晚宴18:30开始。地点:佛山市南海区狮山镇官窑文化广场...[阅读全文]
2025-02-20 14:30:37 人气:4798
佛山猜灯谜:智慧与欢乐的交织
灯谜的内容丰富多样,涵盖了历史、文化、地理、科学、生活常识等各个领域。有的谜题巧妙运用了汉字的结构和意义,有的则需要对诗词典故有一定的了解...[阅读全文]
2025-02-12 08:32:16 人气:3957
高明青年公园揭牌!又添新地标!
高明青年公园揭牌仪式在明悦体育休闲公园举行,第九届高明青年职工篮球赛也同步开幕。这是区内首个青年公园,为广大青年搭建起一个集生态休闲...[阅读全文]
2025-05-10 08:41:19 人气:2610
“五一”假期,全市A级景区共接待游客278.18万人次
市文广旅体局统计数据显示,今年“五一”假期,全市A级景区总共接待游客278.18万人次,按可比口径对比增长37.82%...[阅读全文]
2025-05-07 11:08:14 人气:2423
“五一”假期南海打造多元文旅新场景宠粉引流
当“五一”假期的欢乐浪潮席卷而来,南海文旅市场强势“出圈”。华晨宇火星演唱会带动场馆周边消费激增,西樵山景区游客量同比翻两番...[阅读全文]
2025-05-07 10:41:02 人气:2543
解锁佛山非遗新玩法,就走这条线路!
修旧如旧的叠滘圩,保留了原有的古建筑和风格,改造之后的叠滘圩全长500米,以古圩市、龙船文化为载体,引进了桂城叠滘墟旅游站...[阅读全文]
2025-05-04 15:46:18 人气:5527
佛山五一“宠粉”专线承包你假期快乐
非遗英歌舞、汽车特技、硬核演艺......5月1日至5月3日,南海影视城准备了超多惊喜节目等待你的来临!...[阅读全文]
2025-05-04 08:55:31 人气:2626
禅城公园天团C位出道!一键解锁周末快乐N次方
佛山市文物保护单位:中山公园牌坊、亦乐亭、秀丽湖牌坊;25株市级古树名木:榆树、罗汉松、樟树、榕树组成绿色活化石阵列; 复古童趣体验:动物投喂、游船泛湖、碰碰车狂欢...[阅读全文]
2025-04-26 10:22:16 人气:4983
五一可用!横琴创新方推限时7折乐园票 91元起玩乐园赢米其林大厨香港双人餐
五一假期将至,大湾区旅游市场即将迎来新一轮热潮。作为区域内独具特色的一站式文旅综合体,横琴创新方凭借“10分钟直达澳门、90分钟连通香港”的交通优势...[阅读全文]
2025-04-24 14:33:19 人气:2750
广佛两地三馆通用,速来体验!
细心的小伙伴可能发现了佛山市图书馆西门总服务台前那台“广佛通”自助借还机看起来好像和之前不太一样了?...[阅读全文]
2025-04-24 11:10:09 人气:4740
三水浮日蓝矿咖啡民宿文旅项目预计6月试运营
目前,浮日蓝矿咖啡民宿文旅项目正全速推进地基施工,计划于今年6月完成建设并投入试运营。该项目分三期实施:...[阅读全文]
2025-04-22 09:41:24 人气:4745
佛山这五大线路深度游岭南水乡,照着玩就行!
“跟着美景游佛山”之岭南水韵·锦绣两江;线路1:云东海湿地公园→三水区博物馆→思贤滘→江边仓·1982创意街区...[阅读全文]
2025-04-07 09:38:12 人气:3875
佛山市顺德区佛山福盈酒店:豪华与舒适的典范
酒店的外观气势恢宏,内部装饰豪华典雅,充满了现代时尚的气息。步入大堂,高挑的空间、璀璨的水晶吊灯以及精美的大理石地面,营造出奢华而温馨的氛围...[阅读全文]
2024-09-18 08:38:46 人气:16616
佛山市顺德区凤佛山依家精品酒店:精致体验,宾至如归
酒店的外观设计独具特色,融合了现代与当地文化元素,给人留下深刻的印象。步入大堂,宽敞明亮的空间、高雅的装饰和热情的服务人员...[阅读全文]
2024-09-18 08:02:05 人气:15960
佛山新颖宾馆:舒适与便捷的休憩之所
宾馆地理位置优越,交通便利。周边有多条公交线路,临近[主要交通枢纽],方便宾客前往顺德区的各个景点和商业中心...[阅读全文]
2024-09-06 08:31:10 人气:18490
佛山雅致宾馆:顺德的温馨驿站
宾馆地处顺德区的繁华地段,周边交通十分便利,距离[主要交通枢纽或地标]仅[距离]。无论是商务出行还是休闲旅游...[阅读全文]
2024-09-06 08:28:28 人气:19048
维也纳酒店(佛山顺德伦教店):舒适与品质的栖息之所
酒店地理位置优越,交通便利。周边配套设施齐全,临近商业中心、旅游景点和交通枢纽,方便宾客出行和购物娱乐...[阅读全文]
2024-09-05 11:19:42 人气:19045
佛山泓丰酒店:舒适与品质的完美邂逅
酒店的外观设计独具特色,融合了现代与传统的元素,给人留下深刻的印象。步入大堂,宽敞明亮的空间、精致的装饰和热情的服务...[阅读全文]
2024-09-01 15:26:59 人气:19428
城市便捷酒店(龙江会展中心店):顺德的舒适驿站
酒店的外观设计简约大方,内部装修精致典雅。步入大堂,宽敞明亮的空间和热情周到的服务人员给人宾至如归的感觉...[阅读全文]
2024-08-27 10:49:03 人气:11034
佛山旺业酒店(龙江会展中心店):顺德的温馨港湾
旺业酒店的外观气派,内部装饰精美。步入大堂,宽敞明亮的空间、优雅的装饰和热情友好的工作人员,让人立刻感受到温馨与舒适...[阅读全文]
2024-08-27 10:47:22 人气:20205
维纳斯国际酒店(龙江会展中心店):顺德的奢华休憩之所
酒店坐落于顺德区的核心地段,临近龙江会展中心,交通网络发达,出行极为便利。其优越的地理位置使它成为商务人士和游客的理想选择...[阅读全文]
2024-08-27 10:46:08 人气:19840
品质之选:佛山市顺德区亿湖烟酒店
亿湖烟酒店堪称丰富多样。香烟品牌涵盖了国内众多知名品牌以及一些特色地方品牌,能够满足不同消费者的需求...[阅读全文]
2024-08-21 08:38:30 人气:20742
佛山顺德再添“家门口”的康复医疗新选择!
该项目作为顺德重点打造的民生工程,既充分盘活既有建筑,又优化整合医疗资源,项目建成后将为本地乃至周边群众提供更好的医疗康养保障。...[阅读全文]
2025-04-21 10:27:31 人气:4084
佛山市二医院绿岛湖院区康复医学中心4月21日启用
佛山市二医院绿岛湖院区康复医学中心即将启用。康复医学中心是医院重点打造的科室之一,将以其优秀的团队、一流的环境与先进的设备...[阅读全文]
2025-04-21 09:52:59 人气:6281
住院无需家属陪护!佛山列入首批试点!
广东省卫生健康委官网发布《广东省医疗机构提供免陪照护服务试点工作方案》,广州、深圳、汕头、佛山、惠州、东莞、茂名、清远等8个市作为省级首批试点地区...[阅读全文]
2025-04-15 09:40:43 人气:3242
复禅医学中心落子南沙 构筑大湾区健康管理新枢纽
3月31日,复星健康旗下复禅医学中心在广州市南沙区正式落户。活动现场,超过150名政府领导、行业专家及企业代表共同见证这一重要时刻...[阅读全文]
2025-04-03 17:26:07 人气:4022
珠江医院三水医院新城院区启动试业!
珠医启新程,共绘健康梦。2月14日,南方医科大学珠江医院三水医院新城院区试业启动仪式隆重举行,标志着珠江医院三水医院迈入“一院两区”的全新发展阶段...[阅读全文]
2025-03-27 10:20:48 人气:4042
佛山市二医院绿岛湖院区试运行启用助力“环两江”先行区建设!
佛山市第二人民医院(简称“市二医院”)助力“环两江”先行区建设暨绿岛湖院区试运行启用仪式在南庄镇举行,填补了禅西片区三甲医院的空白,有力带动南庄的公共卫生服务水平提升...[阅读全文]
2025-03-26 09:22:09 人气:3252
佛山市二医院明起试运行!新院区门诊挂号、交通指南→
医院内科、外科、妇科、儿科及急诊门诊将全面开放,初期设置200张住院床位,并计划逐步扩展至1200张。急诊科将实行24小时值班制...[阅读全文]
2025-03-25 07:45:25 人气:3882
佛山市二医院绿岛湖院区,今起预约挂号!
1. 点击“智慧诊疗”——“门诊挂号”;2. 点击切换至“绿岛湖”,再点击下方您需要挂号的科室;日期选择“周二3.25”,再点击下方医生挂号:...[阅读全文]
2025-03-20 10:33:02 人气:3399
佛山市高级中学与高明区中医院开展医疗合作
佛山市高级中学与高明区中医院举行医疗合作签约仪式,成为高明区首个医校融合案例。此次合作创新性地推出 “校园驻点医生”项目...[阅读全文]
2025-03-14 11:01:52 人气:3116
顺德中医院即将启动搬迁,妇幼新院年内封顶!
2025年顺德区政府工作报告中提到,今年区中医院易地新建项目逐步投入使用。根据目前的装修进度,区中医院易地新建项目预计今年什么时候能够投用?...[阅读全文]
2025-02-27 09:41:33 人气:2895
《佛山市智能网联汽车道路测试与示范应用管理实施细则(试行)》5月23日起实施
《佛山市智能网联汽车道路测试与示范应用管理实施细则(试行)》开始施行,有效期至2026年12月31日,这期间将通过对道路测试、示范应用...[阅读全文]
2025-05-10 08:37:25 人气:868
高明荷城这条路预计8月底前通车!设双向6车道!
汇智路(沿江路—秀丽河)建设工程项目为新建城市主干路,位于西江产业新城北片区,设计起点与明湖北路北延伸交叉...[阅读全文]
2025-05-09 09:32:24 人气:1765
南海这座立交桥将全封闭禁行!出行注意→
因罗村高中立交桥开展桥梁检测工作,定于2025年5月10日(星期六)上午8时至下午5时,对罗村高中立交桥实施全封闭交通管制...[阅读全文]
2025-05-08 14:32:50 人气:1662
佛山地铁线路末班车时间优化调整
5月8日起,佛山地铁2号线、3号线及南海有轨电车1号线将实施末班车时间优化调整,各线路末班车发车时间将提前30分钟...[阅读全文]
2025-05-08 10:45:42 人气:3847
高明区三和路西延至机场通道项目(一期近期)全线贯通
近日,高明区三和路西延至机场通道项目(一期近期)全线贯通。该路段起于三和桥,沿线途经美的城...[阅读全文]
2025-05-08 10:10:39 人气:2982
佛山顺德大桥即将正式通车!
顺德大桥工程总投资25.08亿元,是广东省重点工程,佛山市推动粤港澳大湾区建设交通先行的重要规划,是连接顺德区大良街道、容桂街道的重要交通要道...[阅读全文]
2025-05-08 09:57:58 人气:1970
停车收费最新调整!涉及南海多个区域!
为优化区域停车资源配置、提升车位使用效率,缓解市民“停车难,停车乱”等民生问题,佛山市南海区丹灶文化运动中心停车场...[阅读全文]
2025-05-06 14:53:11 人气:1493
顺德勒流此路段将封闭施工,注意绕行!
勒流街道富安工业园路网提升工程计划于2025年5月6日至2025年9月7日进行道路施工,期间对龙冲路B1K0+006~B1K0+327...[阅读全文]
2025-05-06 10:18:20 人气:1115
佛山桂丹路部分路线一路线变更,错过将远距离绕行!
因工贸大道一期工程桂丹路北侧辅道升级改造施工需要,对桂城方向去往小塘、丹灶、佛清从高速、狮山、掉头匝道方向路线进行改变...[阅读全文]
2025-05-06 09:48:57 人气:1211
返程高峰将来临!高速行车缓慢路段公布,出行指引→
据交警部门研判,交通流高峰时段,佛山市内以下高速公路车流量将明显增多,容易引发交通缓行或拥堵情况↓↓↓...[阅读全文]
2025-05-04 15:36:02 人气:3191
好消息!婚姻登记将全国通办!不用再跑老家了
为满足人民群众异地办理婚姻登记需求,经国务院批准,自2021年6月起,全国陆续有21个省(自治区、直辖市)开展了2轮婚姻登记“跨省通办”试点...[阅读全文]
2025-03-24 08:35:27 人气:5164
港澳台居民可线上申办来往内地电子临时通行证
两项便利措施的具体内容为,一是港澳台居民因遗失损毁或忘记携带通行证,需紧急乘坐飞机、火车在内地(大陆)城市间出行的...[阅读全文]
2025-03-21 14:55:38 人气:4345
佛山五区已落地实施!居住权登记来了!
居住权登记服务已在全市五区落地实施,共办理38宗居住权设立登记。此项业务的高效开展既是我局践行“以人民为中心”发展理念的生动实践...[阅读全文]
2025-02-22 09:33:21 人气:6115
新市民服务管理中心可以办理居住证业务了
为进一步加强新市民服务管理,向新市民提供更加优质、便捷、高效的政务服务,白坭镇新市民服务管理中心将增设新市民事务服务点,受理新市民相关政务业务...[阅读全文]
2024-08-21 15:03:49 人气:21173
顺德户政、不动产和商事登记业务办理量呈井喷式增长
当前,顺德区户政、不动产和商事登记业务办理需求呈现井喷式增长,据悉,顺德区、镇(街道)两级强联动,出实招、解民忧,通过加号源...[阅读全文]
2024-06-21 10:24:04 人气:11773
学生出入境业务办理有变化!
1.预约禅城、南海、高明、三水区专场服务的,可通过“广东出入境”微信公众号预约;2.预约顺德区专场服务的,可通过“顺德政务百事通”微信公众号预约...[阅读全文]
2024-06-13 09:46:08 人气:14379
佛山禅城区民政局大年三十正月十五都可办理婚姻登记
春节将至,有不少想趁农历新年和心爱之人喜结连理、完成“人生大事”的市民。大年三十当天可以进行婚姻登记吗?2月14日“情人节”正值春节假期...[阅读全文]
2024-01-26 10:30:02 人气:31253
禅城石湾镇街道便民服务中心揭牌启用
石湾镇街道便民服务中心近日揭牌启用,新大厅两层共4700平方米,开设55个综合服务窗口,承接社保、卫健、市监等11个职能部门400多个事项...[阅读全文]
2024-01-23 10:01:33 人气:35747
庄子素解 第二章 徐无鬼
徐无鬼因女商见魏武侯,武侯劳之曰:“先生病矣!苦于山林之劳,故乃肯见于寡人。”徐无鬼曰:“我则劳于君,君有何劳于我!君将盈耆欲...[阅读全文]
2023-02-09 09:38:10 人气:49870
庄子素解 第一章 庚桑楚
老聃之役有庚桑楚者,偏得老聃之道,以此居畏垒之山。其臣之画然知者去之,其妾之挈然仁者远之。拥仲之与居,鞅掌之为使。居三年,畏垒大壤...[阅读全文]
2023-02-08 10:52:56 人气:47250
庄子素解 第十五章 知北游
知北游于玄水之上,登隐弅之丘,而适遭无为谓焉。知谓无为谓曰:“予欲有问乎若:何思何虑则知道?何处何服则安道?何从何道则得道?...[阅读全文]
2023-02-07 08:44:53 人气:48279
庄子素解 第十四章 田子方
田子方侍坐于魏文侯,数称谿工。文侯曰:“谿工,子之师耶?”子方曰:“非也,无择之里人也;称道数当,故无择称之。”文侯曰:“然则子无师邪?...[阅读全文]
2023-02-06 09:41:31 人气:47571
庄子素解 第十三章 山木
【原文】庄子行于山中,见大木枝叶盛茂,伐木者止其旁而不取也。问其故,曰:“无所可用。”庄子曰:“此木以不材得终其天年。...[阅读全文]
2023-02-02 08:43:02 人气:47875
庄子素解 第十二章 达生
达生之情者,不务生之所无以为;达命之情者,不务知之所无奈何。养形必先之以物,物有余而形不养者有之矣;有生必先无离形...[阅读全文]
2023-01-31 09:26:23 人气:51520
[东方哲学] 一处不立 处处能立
一处不立 处处能立;亦即任何角度与立场都不立,任何角度与立场都能立;也即全然地、无条件地接纳与随机(缘)起用;云门禅三句:涵盖乾坤,截断众流,随波逐流...[阅读全文]
2022-06-08 08:31:38 人气:52561
获取深度世界真相信息的两种途径
人获取外部信息的最原始、最基础的方式就是感觉;感觉信息来源的最初端口就是感觉器官;感觉器官的阀域与自身承受力决定了人感知外部环境的上下极限...[阅读全文]
2022-06-08 08:26:00 人气:50487
物理学遇到意识素解(7)
如果一位值得信赖的朋友告诉你一些似乎可笑的事情,你会尝试着揣摩他或她可能的真实意思。值得信赖的物理学演示就告诉了我们某些看似荒谬的东西。因此,我们试图解释这些结果可能的真正意思。...[阅读全文]
2019-12-16 09:48:47 人气:39251
海外需求萎靡背后:美国进口全面收缩、欧盟现结构性变化
5月中国进出口商品总值为5011.91亿美元,同比下降6.2%。其中出口总值2834.99亿美元,同比下降7.5%;进口总值2176.92亿美元...[阅读全文]
2023-06-24 20:30:07 人气:33338
欧洲议会已批准通过《新电池法》,新能源卖家将面临更加严格的考验
近日,欧洲议会议员以 587 票赞成、9 票反对和 20 票弃权通过了与理事会达成的一项协议(针对在欧盟销售的所有类型电池的设计、生产和废物管理的新规定-《新电池法》)...[阅读全文]
2023-06-24 20:28:34 人气:19979
美国亚马逊的销售税和免税的州有哪些?
美国的销售税是美国州和地方政府对商品及劳务,按其销售价格的一定比例征收的一种税款,是在美国发生消费的时候,由消费者一方缴纳的税款...[阅读全文]
2023-06-24 20:27:41 人气:33359
Amazon 店铺代运营案例:家居类目
窗帘,浴帘的工厂,工厂OEM实力非常强,专注于传统外贸贴牌,国内天猫京东都有店,想要扩展海外渠道...[阅读全文]
2023-06-24 21:41:21 人气:22920
Amazon 店铺代运营案例:户外类目
效果:宏那运营团队进行账户诊断后,重新调整了广告,优化了产品线。进行2个月的调整后,销售额增长180%...[阅读全文]
2023-06-24 21:38:22 人气:22276
Amazon 店铺代运营案例:家居类目
吸尘器类目,宏那团队根据客户工厂优势,放弃竞争激烈的美国站点,选择切入日本站点,第三个月单品达到7W美金销售额...[阅读全文]
2023-06-24 21:36:20 人气:22429
Amazon 店铺代运营案例:饰品类目
目前效果:通过半年的测试留存,和铺货老链接的优化,日出单在平均700单左右,同比增长100%;由单SKU日均平均出单5-10单左右...[阅读全文]
2023-06-24 21:34:33 人气:13902
Amazon 店铺代运营案例:宠物类目
目前效果:运营人员一年内通过选品测试留存,现平均日销售额8000美金,每天单款SKU出单60个左右,SKU12个,月度销售额在30W美金+...[阅读全文]
2023-06-24 21:31:31 人气:10152
Amazon运营团队老师介绍:simon
有8年的亚马逊运营经验,为20+ 多个品牌工作过,其中包括类目 Top10的卖家。擅长运营广告...[阅读全文]
2023-06-24 21:16:54 人气:10451
Amazon运营团队老师介绍:Fanny
Fanny:7年亚马逊操盘经验,擅长广告,运营策略制定,并着手从0-1打造过多个百万级别的项目;统筹各个项目的开展计划...[阅读全文]
2023-06-24 21:11:52 人气:6718
卧室家居风水布局:打造舒适与和谐的睡眠环境
卧室作为我们日常休息和恢复精力的场所,其家居风水布局对于居住者的身心健康和家庭和谐有着不可忽视的影响。了解并遵循卧室的风水原则,可以为您打造一个舒适、和谐的睡眠环境...[阅读全文]
2024-02-20 09:46:18 人气:15712
客厅家居风水布局:营造和谐与繁荣的社交空间
客厅作为家庭的核心区域,是家人聚会、招待客人的重要场所。一个和谐的客厅家居风水布局,不仅可以提升居住者的生活品质,还能为家庭带来好运和繁荣。...[阅读全文]
2024-02-20 09:44:52 人气:17183
餐厅家居风水布局:打造美味与和谐的用餐环境
餐厅作为家庭中重要的功能区域,不仅是家人用餐的地方,也是与亲朋好友聚会交流的场所。一个好的餐厅家居风水布局,能够提升家庭成员的食欲,增强家庭和谐氛围...[阅读全文]
2024-02-20 09:43:33 人气:16360
卫生间家居风水布局:打造舒适与和谐的卫浴空间
卫生间作为家庭中私密且重要的功能区域,其家居风水布局对于家庭成员的身心健康和家庭和谐有着不可忽视的影响。一个好的卫生间家居风水布局,能够提升家庭成员的幸福感,增强家庭的正能量。...[阅读全文]
2024-02-20 09:39:02 人气:15330
为什么家居不宜挂太多红色装饰物?
健康平安人生,一定要认识和拥有3个贵人:西医(治标)、中医(治本)、易医(治根)。当西医不行就要找中医...[阅读全文]
2022-06-25 21:03:39 人气:66552
如何将一间旧厂房催旺吉运?
企业新入驻旧厂房,如何做到催旺吉运,达至丁财两旺的效果?这就需要风水的综合策划:大门口形象包装,出入口的八卦方位...[阅读全文]
2022-06-25 21:01:04 人气:70368
装修前规划风水,好处多多
现在越来越多的人认识科学风水的好处,看风水已经是很平常的事。在装修前,先邀请风水师前来勘察毛坯房环境...[阅读全文]
2022-06-25 20:58:23 人气:65269
三角形的办公室如何化解?
方正规整的办公室气场稳定,三角形或不规整的办公室气场混杂,卦位不全,锐气回冲,形成老总思维不定,判断能力减弱。将三角形地方加上屏风...[阅读全文]
2022-06-21 20:33:27 人气:67487
工厂机器为什么不能放在车间中心点
工厂老板由于对风水不熟悉,为了方便,将重型机器设备放在车间〈宅)中心。宅中心为太极点,玄空风水叫“五黄大煞”,只能静不能动,如遇某年的流年凶星飞临该位...[阅读全文]
2022-06-21 20:29:46 人气:64211
补贴500元/辆!佛山市2025年电动自行车以旧换新指引来了!
对个人消费者在佛山市内交售报废老旧电动自行车(含蓄电池)并换购销售价格1500元(含)以上的电动自行车新车的,给予一次性补贴500元...[阅读全文]
2025-05-05 08:50:50 人气:8475
2025年老旧营运货车报废更新看这里→
根据《交通运输部 国家发展改革委 财政部关于实施老旧营运货车报废更新的通知》(交规划发〔2025〕17号)...[阅读全文]
2025-04-24 14:44:14 人气:6197
福田卡文乐福中山上市,智慧绿流打通珠三角新格局
自福田卡文乐福在东莞荣耀上市以后,广东地区绿色物流产业再添新华章。4月18日,以“乐汇湾区 福享未来”为主题的福田卡文乐福上市发布会在中山盛大举行...[阅读全文]
2025-04-21 14:56:28 人气:4505
电动汽车电池新国标!明年开始实施!
标准是由工业和信息化部组织制定的强制性国家标准——《电动汽车用动力蓄电池安全要求》,包括7项单体测试,17项电池包或系统测试等内容...[阅读全文]
2025-04-17 15:10:30 人气:3068
2025佛山汽车报废更新补贴申领!最高20000元/辆!
2025年,对个人消费者报废登记在本人名下的2012年6月30日前注册登记的汽油乘用车、2014年6月30日前注册登记的柴油及其他燃料乘用车...[阅读全文]
2025-03-25 07:52:28 人气:5732
最新召回!涉及车辆的这些进口车型→
日前,斯泰兰蒂斯(上海)汽车有限公司根据《缺陷汽车产品召回管理条例》和《缺陷汽车产品召回管理条例实施办法》的要求...[阅读全文]
2025-03-04 09:35:09 人气:3088
新能源汽车车辆购置税减免!减免!减免!
新一批《道路机动车辆生产企业及产品》减免车辆购置税的新能源汽车车型等目录公告;其中减免车辆购置税的新能源汽车车型目录(第十四批)纯电动汽车-乘用车车型如下...[阅读全文]
2025-03-03 14:58:24 人气:6566
召回!市场监管总局发布通告,涉及多款汽车
日前,丰田汽车(中国)投资有限公司根据《缺陷汽车产品召回管理条例》和《缺陷汽车产品召回管理条例实施办法》的要求...[阅读全文]
2025-02-19 15:50:38 人气:3274
电动自行车安全技术规范,9月1日实施!
电动自行车强制性国家标准修订后正式对外发布,《电动自行车安全技术规范》(GB 17761—2024)将于2025年9月1日实施...[阅读全文]
2025-01-14 09:32:21 人气:7123
铸高端大马力轻卡标杆 庆铃五十铃新600系列佛山上市
12月26日,“一芯向上 码力全开”庆铃五十铃新600系列高端大马力轻卡上市活动在佛山隆重举行。此次活动不仅彰显了庆铃...[阅读全文]
2024-12-27 09:54:08 人气:3657
家具盛宴!第 45 届国际龙家具展览会震撼启幕!
全球家具看顺德,顺德家具看龙江。家具产业是龙江的根基,也是龙江和顺德的亮丽名片。经过五十多年的发展...[阅读全文]
2024-03-17 09:55:30 人气:16639
佛山机场重建航站楼进度刷新!效果图曝光!
按照建设目标和设计规划,由中国联合航空出资建设的新航站楼预计在2024年上半年完成建设并投入使用...[阅读全文]
2023-12-25 09:23:04 人气:31373
佛山国家高新技术产业开发区
佛山高新技术产业开发区(以下简称“佛山高新区”)于1992年12月经国务院批准成立,是全国最早的53个国家高新区之一...[阅读全文]
2023-08-27 21:28:39 人气:11130
佛山意美家卫浴陶瓷世界
意美家,全称意美家卫浴陶瓷世界(Casa Ceramics&Sanitarywares Mall),位于广东省佛山市禅城区季华四路与雾岗路口交汇处,原名为“河宕陶瓷批发直销仓”...[阅读全文]
2023-08-27 21:26:18 人气:11108
澳大利亚技术移民移民
澳洲技术移民是为了引进海外人才,促进澳洲劳动力市场平衡和发展而推出的移民政策,不仅适用于国内有专业技能的技术人才,也适用于在澳留学生,且移民成本低...[阅读全文]
2022-07-07 22:07:38 人气:54796
加拿大BC省雇主担保移民
新政策自2015年1月1日起开始实施。新政后增加了SIRS打分系统,每月公布2次分数,达到此分数的要求的申请人将被移民局选中。因此只要你的职业在加拿大NOC职业列表或职业列表中...[阅读全文]
2022-07-07 22:03:09 人气:55198
美国eb3雇主担保移民
美国eb3雇主担保移民 Other works按照美国移民法,职业移民划分为五类。而EB-3就属于职业移民的第三优先。EB-3职业移民的第三优先类别包括熟练工人、学士学位持有人以及其它工人...[阅读全文]
2022-07-07 21:59:21 人气:53502
马来西亚永久居留(红卡)
PR是PermanentResident的英文缩写,中文是永久居留的意思。获得PR, 就是获得永久居留身份证。 马来西亚永久居留(红卡)是大马政府授予给外国人士的永久居留身份证...[阅读全文]
2022-07-07 21:41:23 人气:54896
南方健康五谷(南海园)启用!健康产业“狮山军团”加速崛起
狮山生物医药健康产业又有新动作!5月8日,在第78个世界红十字日这一特殊时刻,位于狮山罗村的“南方牙谷(孝德湖)”...[阅读全文]
2025-05-09 09:43:28 人气:2550
广佛首家4.0版万达广场,落户狮山!博爱湖乐居城再升级!
佛山长华万达广场签约暨动工仪式举行,将打造集社交、文化、旅游三大属性于一体的广佛首家4.0版万达广场,为狮山商业发展增添新亮点...[阅读全文]
2025-05-09 09:39:28 人气:3006
广东三水:寻找产业“沸点”,打造千亿饮料之都
“中国饮料之都”——广东省佛山市三水区,因西江、北江、绥江在此汇流而得名。这三条大江,从崇山峻岭奔腾而下...[阅读全文]
2025-05-08 10:33:41 人气:2258
南海大沥盐步老龙1432文化街区即将亮相→
最吸睛的莫过于端午龙舟季,将结合1432文化街区的开街于5月17日在盐步龙涌启动,当天还将举行“盐步老龙起龙仪式”,整个端午期间...[阅读全文]
2025-04-29 15:06:55 人气:2472
总投资40亿元新型电力装备产业园项目落户佛山
佛山市人民政府与上海电气集团股份有限公司(以下简称“上海电气集团”) 签订战略合作协议、佛山市投资促进局与上海电气集团输配电装备有限公司签订投资协议...[阅读全文]
2025-04-29 09:57:10 人气:3837
高明医药健康产业再“上新”
2025年佛山市生物医药健康产业重大项目集中签约仪式召开。其中包括来自高明区的明珠生物医药研发基地项目,项目总投资额1亿元...[阅读全文]
2025-04-17 09:57:45 人气:1965
顺德北滘机器人谷再添“新引擎”!又一科创园区落地!
作为北滘“机器人谷”核心区的关键载体,该项目计划总投资50亿元,占地14万平方米(219亩),规划建设56万平方米工业载体和产业物流供应链载体...[阅读全文]
2025-04-17 09:52:16 人气:1663
广东库斯家居科技产业园预计5月底封顶
广东库斯家居科技产业园项目预计今年5月底封顶,11月底交付使用。该项目总规划建筑面积约30万平方米,投资超10亿元...[阅读全文]
2025-04-09 09:06:05 人气:2181
顺德陈村重点项目集中启动!总投资约107亿元!
2025年陈村镇“百千万工程”重点项目启动暨顺晋产业园一期首批签约交付仪式顺利举行。活动现场,与会领导、嘉宾共同推杆...[阅读全文]
2025-04-03 09:54:22 人气:2403
南海大沥盐步旧城大改造预计5月完工!
南海大沥盐步老龙1432项目中的直街改造和加固工程已拆除排栅,粮食加工厂改造工程和盐步酒厂改造工程已基本完成,整个项目中17个项目已大部分完工...[阅读全文]
2025-04-01 10:18:36 人气:3726
南海丹灶城市商业新坐标五一开业,多重好礼!
5月1日,佰汇盈广场二期将携手嘉荣超市、华美达酒店等多元业态盛大开业,构筑“商业+生活+社交”多维体验空间...[阅读全文]
2025-04-30 14:07:04 人气:4391
顺德万象汇即将开业!5折起吃大餐,还有100%中奖福利!
华润万象生活旗下有着“万象城”“万象汇”“万象天地”这三大商业核心产品线。华润万象生活商业布局佛山的首站,正是位于大良中心地带的顺德万象汇...[阅读全文]
2025-04-14 10:18:50 人气:5283
南海大沥这一重磅项目封顶!坐标广佛交界!
大沥镇环球水产工贸一体项目商业楼封顶仪式顺利举行,标志着大沥在推动传统商贸转型升级中的又一标杆项目取得新的进展。大沥镇人大主席李柏添出席活动...[阅读全文]
2025-04-02 10:52:56 人气:5025
禅城石湾黎冲状元文化广场奠基仪式举行
2月18日,石湾镇街道举办黎冲状元文化广场奠基仪式。项目位于魁奇路南侧,一期工程于2024年12月28日开工...[阅读全文]
2025-02-19 10:16:01 人气:5474
三水将新增一个高端酒店综合体!总投资5.3亿元!
三水乐平高端酒店综合体项目正式动工,项目总面积20.8亩,总投资5.3亿元,将进一步推动乐平镇第三产业发展...[阅读全文]
2024-12-27 10:32:46 人气:7215
禅城东基·禅西环宇城 将于12月28日开业!
东基·禅西环宇城位于季华二路北侧,紧邻佛山地铁2号线智慧新城站。东基·禅西环宇城是东基控股与中海商业在禅西新城板块联合打造的超10万㎡的品质型购物中心...[阅读全文]
2024-12-24 09:44:37 人气:33521
顺德大良一商贸综合体正式动工!总投资4000万→
在喜乐喧天、鞭炮齐鸣的热烈氛围中,备受瞩目的苏岗商贸综合体(暂定名)建设项目正式破土动工,标志着这一重要民生工程的全面启动...[阅读全文]
2024-11-14 15:30:49 人气:4631
繁华新地标:佛山市顺德区凯盛广场
凯盛广场地理位置优越,交通便捷,周边配套设施完善。它坐落在顺德区的核心地段,多条主要道路在此交汇,无论是驾车还是乘坐公共交通都能轻松抵达...[阅读全文]
2024-10-03 08:33:48 人气:10718
魅力之城:佛山市顺德区宏汇城
宏汇城的建筑设计独具匠心,融合了现代美学与实用功能。外观宏伟壮观,内部装修精致典雅,营造出了舒适且高端的商业氛围...[阅读全文]
2024-10-03 08:31:52 人气:10601
佛山市顺德区印象城购物中心:购物与娱乐的天堂
印象城购物中心占地面积广阔,拥有多层建筑,内部布局合理。一层通常设有国际知名品牌的专卖店和时尚精品店;二层和三层则汇聚了众多流行服饰...[阅读全文]
2024-09-26 08:17:34 人气:11252
三水区独树岗市场升级投用,绘写强农惠农富农新图景!
备受瞩目的芦苞镇独树岗市场升级改造项目圆满完成,以崭新的姿态正式投入使用,为当地村民带来了更加优质便捷的生活体验,赢得了村民们的纷纷点赞...[阅读全文]
2025-03-21 11:47:07 人气:5660
高明大茶泵站主厂房封顶!事关河江片区!
“大茶泵站重建工程项目主厂房的封顶,预示着这个项目的主厂房主体结构已经完成,也预示着项目水下部分基本完成。”...[阅读全文]
2025-01-06 15:06:42 人气:6964
禅城祖庙南堤街市阔别5年旧址重开!街坊:终于等到了!
新开业的南堤街市位于南堤路和升平交界路口,即中山桥桥底处,市场面积约2600平方米。市场内部分区明确,包含蔬菜、水果、肉类、海鲜...[阅读全文]
2024-11-26 09:48:10 人气:7028
繁华市井——佛山市顺德区永丰市场
永丰市场位于顺德区的核心地段,交通便利,周边居民众多。市场占地面积较大,内部摊位布局合理,通道宽敞整洁...[阅读全文]
2024-09-26 07:50:24 人气:15019
佛山市顺德区番村市场:充满烟火气的生活舞台
番村市场内部布局合理,划分清晰。主要分为蔬菜区、水果区、肉类区、水产区、熟食区、干货区等多个区域,方便顾客快速找到所需商品...[阅读全文]
2024-09-25 07:32:43 人气:17253
佛山市顺德区富裕市场:繁华热闹的民生之所
富裕市场内部空间宽敞明亮。市场布局清晰,分为蔬菜区、水果区、肉类区、水产区、粮油副食区、熟食区等多个区域,方便顾客快速找到所需商品...[阅读全文]
2024-09-25 07:18:06 人气:15315
佛山市顺德区南水市场:繁华市井中的生活百态
南水市场占地面积较大,布局合理清晰。市场内划分了多个区域,包括蔬菜区、水果区、肉类区、水产区、粮油副食区等...[阅读全文]
2024-09-23 15:28:08 人气:15503
汇鲜市场:顺德的美味之源
走进汇鲜市场,首先映入眼帘的是宽敞整洁的布局。市场内部划分清晰,摊位排列有序,通道宽敞明亮,让顾客能够轻松自如地穿梭其中...[阅读全文]
2024-09-22 15:34:02 人气:15247
佛山市顺德区桑麻市场:繁华热闹的生活舞台
市场内部布局合理,摊位规划整齐。蔬菜、水果、肉类、水产、粮油副食等各类商品琳琅满目,应有尽有。新鲜的蔬菜水灵灵地摆放着...[阅读全文]
2024-09-18 15:40:09 人气:15937
顺德光中市场:繁华市井中的生活百态
市场内部布局合理,摊位分类明确。蔬菜区、水果区、肉类区、水产区、干货区等一应俱全,商品琳琅满目。这里的蔬菜水果新鲜水灵,种类丰富...[阅读全文]
2024-09-17 08:23:44 人气:16964
佛山消委会:网络直播套路深,翡翠消费需谨慎!
秦女士浏览某购物网站时,发现某玉石直播间正在直播销售翡翠手镯,主播称该翡翠种水为冰种...[阅读全文]
2022-03-21 15:24:43 人气:65965
机器视觉人才供应链第一梯队:清远市万金目视科技有限公司
清远市万金目视科技有限公司,定位为机器视觉人才供应链第一供应商。首先,以基于机器视觉和深度学习的实战实训平台。为高职高专,大学,提供机器视觉实战实训的人才...[阅读全文]
2021-07-05 15:21:34 人气:99357
跨境电商脱口秀:炮哥刘智勇
炮哥的跨境电商六脉神剑理论、炮哥的跨境电商1357创业模型、炮哥的跨境电商行业快速传播方法论、炮哥的跨境电商合伙人模型...[阅读全文]
2021-07-03 20:33:52 人气:68721
建材家居短视频直播达人——陈宣平
建材家居短视频直播达人——陈宣平,2011年从事互联网行业,2012年进入建材行业媒体工作,主要负责新媒体事业部...[阅读全文]
2021-07-03 20:29:36 人气:93584
广东金麦福餐饮管理服务有限公司
广东金麦福餐饮管理服务有限公司有着多年来连锁经营、机关食堂承包、学校食堂承包、工厂食堂承包、厨房设计经验。致力于食堂承包经营管理...[阅读全文]
2021-07-03 20:25:31 人气:86248
颛孙宏鸽(净雨):书法艺术跨界探索与禅悟
颛孙宏鸽,法名净雨,圣贤名门之后裔,为颛孙子张第七十三代传人,祖籍山东省,中国著名作家、书画家,新闻工作者和社会活动者,公益热心人...[阅读全文]
2021-12-05 20:21:15 人气:71118













































































































































































































































