南海里水镇草场工业大道、里广路改造项目天桥项目招标公告
时间:2025-05-23 人气:1515 来源:佛山市公共资源交易信息化综合平台 作者:
概述:里水镇草场工业大道、里广路改造项目 已由 佛山市南海区发展规划和统计局 以里水镇草场工业大道、里广路改造项目可行性研究报告的批复......

(声明: 网站所收集的部分公开资料来源于互联网,转载的目的在于传递更多信息及用于网络分享,并不代表本站赞同其观点和对其真实性负责,也不构成任何其他建议。本站部分作品是由网友自主投稿和发布、编辑整理上传,对此类作品本站仅提供交流平台,不为其版权负责。如果您发现网站上有侵犯您的知识产权的作品,请与我们取得联系,我们会及时修改或删除。 )
分享
微信
新浪微博
QQ空间
QQ好友
豆瓣
Facebook
Twitter
取消
资讯
招标
招聘
租售
美食
房产
展会
广佛
企业
积金
社保
户口
教育
特色
旅游
酒店
医疗
交通
办证
书院
代运营
风水
车辆
图片
移民
产业
综合体
市场
网红
画展
爱,是共同生活的艺术|520家居空间法则
好的家居设计让相爱的人既能相拥,也能自由呼吸默契与爱意在日常中不断生长彼此是灵魂伴侣,亦是生活的最佳拍档...[阅读全文]
2025-05-20 14:32:10 人气:5141
让收纳翻倍的"生长型"家居方案,来罗浮宫探索
装修时,家具、装饰品都精心挑选,入住后却渐渐被杂物所淹没,就连空间也变得更加拥挤?打造科学合理的全屋收纳系统,是保持家美观舒适的关键。事不宜迟...[阅读全文]
2025-05-19 10:02:28 人气:6441
端午竞渡展风采,摘镜逐梦焕“睛”彩 ——佛山爱尔眼科助龙舟勇士清晰逐浪
端午临近,锣鼓声起,佛山叠滘龙舟漂移赛事再度成为全民焦点,但龙舟健儿们在训练中追求速度与技巧的同时,也面临着意想不到的挑战...[阅读全文]
2025-05-19 10:00:37 人气:6117
第三届MGM x RR1HK Culinary Masters澳门站载誉回归
米其林名厨联手呈献十星美食盛会 融汇东亚美食文化 引领高端旅客访澳 【 2025 年 5 月 16 日,澳门】 继连续两年携手...[阅读全文]
2025-05-19 09:52:13 人气:6635
“龙市”市集在招募,您有兴趣参与吗?
5月31日~6月2日顺德农商银行特约“鉴江竞渡”2025珠三角三人龙舟邀请赛暨顺德区欢乐龙舟嘉年华将震撼登场!...[阅读全文]
2025-05-18 09:36:44 人气:5594
顺德乐从镇7大临时摆卖点开放
为维护我镇市容整洁与交通秩序,满足市民生活需求,实现流动摊贩管理的规范化、精细化,筑牢城市高质量发展底座...[阅读全文]
2025-05-17 10:54:46 人气:6513
“龙舟水”要来啦!禅城即将进入雨雨雨模式~
“雨姑娘”将是未来几天我国南方、东北等地区天气舞台的主角,四轮降水过程“无缝衔接”,分别出现在16日、17日至19日、20日至22日、22日后...[阅读全文]
2025-05-16 15:33:57 人气:4634
革新实况照片体验!OPPO Reno14系列震撼发布
5月15日,OPPO Reno14系列正式发布,凭借全新的"人鱼姬"时尚设计,以及集高清长焦实况照片、4K 视频转实况照片...[阅读全文]
2025-05-16 14:54:16 人气:4042
中国对巴西等5国试行免签政策
外交部发言人林剑主持例行记者会。有记者就中方在中拉论坛第四届部长级会议期间,宣布对巴西等5国试行免签政策一事提问...[阅读全文]
2025-05-16 10:38:39 人气:3417
佛山奇趣环保营招募15组亲子家庭!
5月22日是国际生物多样性日,今年的主题为“万物共生 和美永续”,呼吁以人与自然和谐共生之道,创和美永续之路,进而推进全球生物多样性保护治理新进程...[阅读全文]
2025-05-16 08:48:19 人气:4575
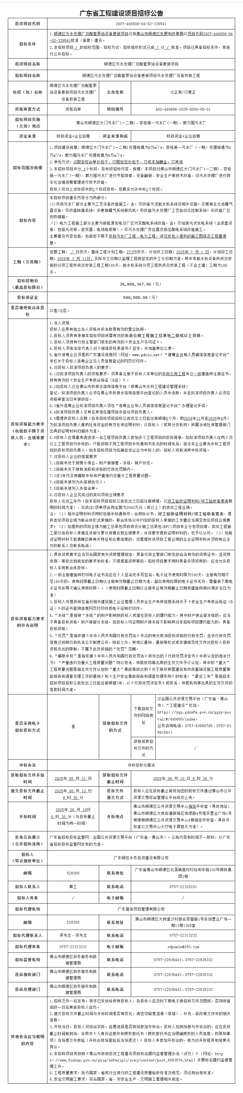
顺德区污水处理厂及配套泵站设备更新项目污水处理厂设备安装工程招标公告
顺德区污水处理厂及配套泵站设备更新项目已由佛山市顺德区发展和改革局以项目代码2407-440606-04-02-339541批准(备案)建设...[阅读全文]
2025-05-23 08:14:43 人气:1698
高明荷城街道仙村八组置换地三通一平工程竞争性磋商公告
荷城街道仙村八组置换地三通一平工程采购项目的潜在供应商应在广东省政府采购网https://gdgpo.czt.gd.gov.cn/获取采购文件...[阅读全文]
2025-05-22 08:46:10 人气:1452
2025-2027年饭堂食材配送项目招标公告
2025-2027年饭堂食材配送项目招标项目的潜在投标人应在广东省政府采购网https://gdgpo.czt.gd.gov.cn/获取招标文件...[阅读全文]
2025-05-22 08:45:02 人气:1705
佛山市妇幼保健院24小时两院区电话咨询服务热线招标公告
24小时两院区电话咨询服务热线招标项目的潜在投标人应在 广东省政府采购网https://gdgpo.czt.gd.gov.cn/【供应商应从广东省政府采购网(https://gdgpo.czt.gd.gov.cn/)上广东政府采购智慧云平台...[阅读全文]
2025-05-22 08:40:22 人气:995
佛山市数字化城市管理信息系统运作服务竞争性磋商公告
佛山市数字化城市管理信息系统运作服务采购项目的潜在供应商应在广东省政府采购网https://gdgpo.czt.gd.gov.cn/获取采购文件...[阅读全文]
2025-05-22 08:35:18 人气:3599
佛山市城市管理和综合执法局信息系统运维服务竞争性磋商公告
佛山市城市管理和综合执法局信息系统运维服务采购项目的潜在供应商应在广东省政府采购网https://gdgpo.czt.gd.gov.cn/获取采购文件...[阅读全文]
2025-05-22 08:33:13 人气:1597
佛山市环西江-北江区镇村高质量发展先行区总体规划服务项目竞争性磋商公告
佛山市环西江-北江区镇村高质量发展先行区总体规划服务项目采购项目的潜在供应商应在广东省政府采购网https://gdgpo.czt.gd.gov.cn/获取采购文件...[阅读全文]
2025-05-22 08:23:45 人气:1457
南海桂城街道立柱广告牌一批(01)租赁项目
桂城街道佛平路旧东方市场T型立柱广告牌租赁项目;桂城街道季华路与桂澜路东北角三角形立柱广告牌租赁项目;桂城街道北约花环T型立柱广告牌租赁项目...[阅读全文]
2025-05-22 07:55:36 人气:1793
佛山市高明区荷城街道大成路以北、海天大道以东网上拍卖出让
受佛山市自然资源局(以下称委托人)委托,本中心(以下称拍卖人)现采用网上拍卖方式出让以下地块的国有建设用地使用权...[阅读全文]
2025-05-21 08:46:25 人气:1668
佛山市高明区明城镇城七路以西、广台高速以南网上拍卖出让
本块地其他规划建设要求按《高明区土地使用规划条件》(佛规明设函〔2025〕0045号)执行。二、竞买资格和要求:...[阅读全文]
2025-05-21 08:44:59 人气:1541
带编制!南海桂城最新招聘→
为不断挖掘培育农村经营管理人才,持续建强村级头雁队伍,中共佛山市南海区委组织部决定选聘一批大学生乡村CEO...[阅读全文]
2025-05-21 07:56:10 人气:1601
五险一金、包吃!南海九江一连锁餐饮招人→
1.遵照楼面服务工作程序,热情主动、迅速、礼貌地为顾客提供最佳服务。2.做好营业前准备工作,搞好区域环境卫生,保持餐厅整洁、舒适。...[阅读全文]
2025-05-17 16:14:05 人气:2316
急需紧缺!南海招聘一批博士、大学生乡村CEO!
为进一步优化干部队伍结构,加强干部培养储备,推动高质量发展,南海区拟面向海内外招聘急需紧缺专业博士研究生10名...[阅读全文]
2025-05-16 15:21:12 人气:1567
带编制!南海区疾病预防控制中心招聘工作人员2名!
佛山市南海区疾病预防控制中心是南海区卫生健康局直属管理的公益一类全额拨款事业单位(副科级),位于佛山市南海区桂城街道佛平二路...[阅读全文]
2025-05-16 10:57:11 人气:1266
最高年薪40万!南海中学分校招聘多科教师!
佛山市南海区南海中学分校是南粤名校南海中学与九江镇政府合办的一所民办公助性质的普通高级中学。学校位于佛山市南海区九江镇沙头城区...[阅读全文]
2025-05-16 10:47:42 人气:1180
广东胥江文旅控股有限公司2025年公开招聘中层管理人员等人员和调整招聘条件公告
广东胥江文旅控股有限公司是佛山市三水区芦苞镇镇属一级国有企业,因业务发展需要,拟面向社会公开招聘工作人员和调整...[阅读全文]
2025-05-16 10:43:19 人气:2463
佛山市技能人才专场招聘会将于6月11日举行
6月11日9:00-14:00,“百万英才汇南粤”2025年佛山市技能人才专场招聘会将在佛山市技师学院体育馆一楼...[阅读全文]
2025-05-16 10:16:14 人气:1017
佛山市南海外国语高级中学招聘教师多名
投递内容:个人简历、毕业证、学历证、教师资格证、普通话证书以及相关重要荣誉证书,请合并成1份PDF电子文档...[阅读全文]
2025-05-15 16:27:36 人气:2042
佛山市南海区文翰小学招聘教师多名
南海区桂城街道文翰小学坐落于佛山市三龙湾高端创新集聚区,毗邻广州高铁南站。学校创办于2019年...[阅读全文]
2025-05-15 16:23:54 人气:921
佛山市季华实验室发布招聘信息!
季华实验室(以下简称“实验室”)是广东省委、省政府于2017年12月启动的首批省实验室之一,是不纳入机构编制核定范围、不定编制、不定级别...[阅读全文]
2025-05-15 16:13:28 人气:1831
陶博大道北面右侧与南庄二马路交界处立柱
租金收取方式:租金支付按自然年度划分,每半自然年度(即划分为1月1日至6月30日及7月1日至12月31日两个半自然年度)交纳一次。...[阅读全文]
2025-05-22 08:22:33 人气:910
南海桂城街道平洲太平路55号首层4号商铺物业租赁项目
租金收取方式:租金按月缴纳。根据先缴付租金后使用租赁物的原则,承租方必须于每月10日前交付当月租金。租赁期内,租金不递增...[阅读全文]
2025-05-22 08:21:32 人气:906
南海桂城街道立柱广告牌一批(02)租赁项目
桂城街道海八路谢叠大桥东北角T型立柱广告牌租赁项目;桂城街道海八路全民健身公园东南角T型立柱广告牌租赁项目;桂城街道海八路讴歌汽车前T型立柱广告牌租赁项目...[阅读全文]
2025-05-22 08:20:03 人气:929
南海西樵镇公有物业招租(2025年第10期)第三批
西樵镇民乐穗丰市场新27号铺;西樵民乐穗丰市场新3号铺位;西樵镇樵乐路16号叠翠苑C座806房;西樵镇民乐穗丰市场新10号铺;西樵民乐穗丰市场新16号...[阅读全文]
2025-05-22 08:18:36 人气:837
南海桂城街道平洲太平路22号首层之一商铺物业租赁项目
本标的物禁止用作违法经营及危险易燃易爆行业,不得经营娱乐行业,不得明火煮食,物业内不准住人。...[阅读全文]
2025-05-22 08:15:35 人气:934
南海西樵镇公有物业招租(2025年第10期)第二批
西樵镇樵乐路16号叠翠苑B座203房;西樵镇樵乐路16号叠翠苑B座806房;西樵镇樵乐路16号叠翠苑C座803房;西樵镇樵乐路16号叠翠苑B座801房...[阅读全文]
2025-05-22 08:11:11 人气:1307
南海狮山镇罗村乐城二路北1号之一铺位等4项项目出租
狮山镇罗村乐城二路北1号之一铺位项目出租;狮山镇小塘塘新市场酒店楼4、5号铺项目出租;狮山镇罗村罗务路铺位和农科站仓库项目出租;狮山镇小塘怡乐楼3、4号铺项目出租...[阅读全文]
2025-05-22 08:06:57 人气:961
南海桂城街道平洲人民路商品楼首层8号之二商铺物业租赁项目
租金收取方式:租金按月缴纳。根据先缴付租金后使用租赁物的原则,承租方必须于每月10日前交付当月租金。租赁期内,租金不递增...[阅读全文]
2025-05-22 08:05:00 人气:936
南海西樵镇公有物业招租(2025年第10期)第一批
西樵镇民乐穗丰市场新53号铺;西樵民乐穗丰市场新50号铺位;西樵民乐穗丰市场新47号铺位;西樵民乐穗丰市场新48号、49号铺位;西樵民乐穗丰市场新31号铺位...[阅读全文]
2025-05-22 07:59:50 人气:839
南海桂城街道平洲人民路商品楼首层8号之一商铺物业租赁项目
资产地点:桂城街道平洲人民路商品楼首层8号之一商铺;租期:3年(2025年06月01日至2028年05月31日)...[阅读全文]
2025-05-22 07:58:01 人气:878
佛山年夜饭之珍馐美馔与祥瑞象征
在佛山,白切鸡是年夜饭必不可少的一道菜。选用优质的三黄鸡,经过精心处理后,用热水浸熟,保持了鸡肉的鲜嫩和原汁原味。鸡皮金黄爽滑...[阅读全文]
2025-01-28 09:03:45 人气:7218
66道佛山地标美食正式授牌
近日,2025佛山市“品味佛山 焕新过年”系列促消费活动启动,66道佛山地标美食及相关认定餐饮经营企业被正式授牌...[阅读全文]
2025-01-21 10:12:27 人气:7317
三水长寿醋又上央视,明晚播出→
在三水,有一道传统美食,无论三水人去哪里,一到饭点就想来喝一碗。它有“液体榴莲”的“威名”,很多人第一次吃都是捏住鼻子硬着头皮一口闷...[阅读全文]
2024-10-30 14:49:15 人气:9752
顺德5家餐厅上榜“2024年南部人气餐厅”!
9月5日,匠心营造·凤凰网美食盛典暨2024金梧桐中国餐厅指南南部人气餐厅颁奖晚宴于合肥君悦酒店举办,为206间餐厅颁发南部人气餐厅奖项...[阅读全文]
2024-09-08 10:27:11 人气:72941
顺德鱼皮角、干蒸、地道肠有团体标准了!
近日,由佛山市顺德区津津食品有限公司牵头,顺德职业技术学院、广东产品质量监督检验研究院、广东省农业科学院蚕业与农产品加工所...[阅读全文]
2024-08-15 11:19:34 人气:22322
2024顺德鱼生节有新动作!风味“八阵图”亮相!
2024顺德鱼生节新闻发布会在顺德区容桂街道龙悦湾酒家举行。来自政府、各镇街餐饮协会及企业代表近百人参与...[阅读全文]
2024-07-17 09:15:59 人气:25943
佛山河鲜地图上新 → 出发!
三水因为地处三江交汇处,得天独厚的地理环境使这里的河鲜凭借“鲜嫩爽滑”闯出一片天。嘉鱼、龙脷鱼、三黎鱼等不少特色鱼虾为三水所独有...[阅读全文]
2024-07-15 10:46:51 人气:29612
三水云东海推出“广府菜三水荷花宴”团体标准
三水区云东海街道办事处举办了“放心消费美食集聚区双承诺单位”颁牌仪式暨“广府菜三水荷花宴”团体标准推广会。当天,云东海街道向10家餐饮店颁发“放心消费美食集聚区双承诺单位”牌匾...[阅读全文]
2024-06-16 09:03:27 人气:10570
美狮美高梅“蜀道”再度荣获米其林一星荣誉 正宗成都四川菜匠艺 勇获业界权威认可
【2024年3月14日,澳门】美高梅欣然宣布,旗下位于美狮美高梅内的餐厅“蜀道”在最新公布的《香港澳门米其林指南2024》中,再度获评为米其林一星餐厅...[阅读全文]
2024-03-14 21:05:58 人气:27469
佛山柱侯酱:一道美食背后的传奇故事
柱侯酱是佛山地区的特产之一,其名字来源于创始人梁柱侯。在清朝嘉庆年间,梁柱侯最初在佛山祖庙摆摊卖牛杂,因其发明了柱候酱...[阅读全文]
2024-02-02 15:47:47 人气:13383
惠选订房启动广东市场:以“滴滴订房”模式重塑住宿经济新生态
山城商业基因孕育的破局者 在中国商业版图上,重庆企业家素以敢闯敢试闻名。从美心防盗门的豪迈扩张,到乡村基的逆势崛起,再到谭木匠的招聘银行创新...[阅读全文]
2025-05-12 20:55:55 人气:6163
老旧街区改造成撬动消费新支点
老旧街区改造是城市更新的重要组成部分。住房城乡建设部部长倪虹在今年全国两会期间表示,住房城乡建设部将下功夫实施一批惠民生...[阅读全文]
2025-05-12 13:52:31 人气:5961
政企协同发力,“提前交付+交房即办证”双兑现!
佛山新城碧桂园世纪中心现场洋溢着喜庆的氛围,148户业主不仅迎来了新家的钥匙,更有部分业主同步领取了不动产权证书...[阅读全文]
2025-05-04 09:02:19 人气:4996
南海发布购房避“坑”指南!购房必看!
为切实保障购房人的合法权益,维护房地产市场秩序,请广大市民购房前阅读《商品房交易风险提示》,注意防范交易风险...[阅读全文]
2025-05-01 08:48:23 人气:4909
佛山配售型保障性住房来了!建面50-100㎡!满5年可转让!
近日;佛山市政府办公室印发《佛山市配售型保障性住房管理办法(试行)》自2025年3月31日起实施...[阅读全文]
2025-04-07 10:02:21 人气:5143
佛山发布新政!事关“商转公”!
为充分发挥住房公积金制度的保障作用,支持缴存职工合理购房需求,规范个人住房商业贷款转住房公积金个人住房贷款...[阅读全文]
2025-02-27 09:35:21 人气:9361
来佛山求职,免费住!
佛山青年人才驿站是为来佛逐梦青年提供落脚港湾的一项公益项目。驿站提供最长5天的免费住宿,并提供长租优惠、政策咨询,就业指导、城市融入等综合服务...[阅读全文]
2025-02-21 09:27:06 人气:4649
佛山一城中村改造项目动工,预计交楼938套!位置就在→
“有家就有佛山造”安置房示范项目签约仪式暨中建国际佛山禅城郊边村城中村改造项目安置房建设启动仪式在中建国际佛山禅城郊边村城中村改造项目安置房项目现场隆重举行...[阅读全文]
2025-02-19 15:08:10 人气:3437
南海西樵首个“第四代住宅”项目启建!地铁上盖!
滔莲龙湾一号项目启动仪式在南海区西樵镇碧霞三路北侧地块顺利举行,标志着西樵镇首个第四代住宅项目启建,将采用“智慧+科技+空中花园”设计,户型整体使用率最高达120%...[阅读全文]
2025-02-19 10:23:34 人气:4258
南海最新住房租金水平披露→
根据南海区各镇街各类型住房市场平均租金水平,桂城和大沥的租金水平较高,二居室住宅平均租金水平根据步梯房和电梯房的不同...[阅读全文]
2024-12-29 10:28:00 人气:6407
2025 年亚洲陶瓷展,规模空前的陶瓷盛宴盛大开场!
佛山潭洲陶瓷展向来是陶瓷行业的风向标,亦是陶瓷品牌的超级秀场。在此,我们向亲临展会以及通过直播参与的全球朋友展示陶瓷的新产品.........[阅读全文]
2025-04-18 15:58:24 人气:4870
2025华南开春首展圆满收官!佛山国际机床展明年再会
第5届佛山国际机床展作为华南开春首场机床展,吸引了来自广东、浙江、北京、江苏、上海、河北、河南等全国各地以及韩国...[阅读全文]
2025-03-17 15:13:09 人气:5538
龙江家具“两展”携六大亮点震撼登场,全球瞩目!
第47届国际龙家具展览会、第37届亚洲国际家具材料博览会媒体见面会在龙江镇政府举行。第47届国际龙家具展览会和第37届亚洲国际家具材料博览会将于2025年3月17日至20日在龙江举行...[阅读全文]
2025-03-10 15:29:57 人气:9358
南海里水蝴蝶兰,香飘全球!3000款新品种免费赏→
里水镇万顷园艺世界农业示范区—岭南农业产业创意园内热闹非凡,2025广东蝴蝶兰新品种展正式开幕。活动汇聚全球100多家蝴蝶兰企业...[阅读全文]
2025-02-25 09:51:43 人气:6034
佛山国际机床展|2025华南开春首场机床展
本届佛山国际机床展聚焦家具家电零配件加工、新能源汽车零部件制造、模具加工等应用领域,将携手500+国内外机床产业链企业...[阅读全文]
2025-02-08 11:02:43 人气:10498
南海大吉·西樵工业艺术展开张了!
艺术化的表达方式,是此次展览最大的看点。展会围绕陶瓷、纺织、文旅、大健康等产业主题,策划了“天生地造”“应势而生”“结缔共生”及“新生不息”四大篇章...[阅读全文]
2025-01-10 10:06:23 人气:7332
全国知名陶塑作品,即日起在顺德陈村展出!
《回娘家》《洞房花烛夜》《恩爱夫妻》《蛇年顺景》……喜欢雕塑作品的市民看过来,陈村有好物。即日起至2025年1月8日(逢周一闭馆)...[阅读全文]
2024-11-26 15:47:15 人气:7610
2024中国(义乌)外贸工厂展览会12月6日义乌启幕
中国义乌外贸工厂展览会暨跨境电商采购交易会(以下简称:义乌外贸工厂展)是国内以中小型工厂为主体...[阅读全文]
2024-11-18 16:57:21 人气:6115
万众期待 11月15日,第19届中博会如约而至!
第十九届中国国际中小企业博览会(以下简称中博会)将在广州广交会展馆C区盛大举行。在这里,你不仅能亲身体验到来自世界各地的特色商品...[阅读全文]
2024-11-13 20:14:11 人气:6287
广交会上,“佛山制造”圈粉全球客商!
本届广交会展览总面积155万平方米,展位总数7.4万个,设55个展区、171个专区,涌现一批新企业、新产品、新技术、新业态。展会分三期举办...[阅读全文]
2024-10-21 15:25:10 人气:9045
广州新地标,太古仓壹号来了!
广州市“攻城拔寨”项目太古仓壹号正式发布,项目坐落于珠江后航道龙凤滨水经济带的广州海珠百年太古仓码头,建成后与太古仓合体...[阅读全文]
2025-05-10 08:44:32 人气:2510
广州2条城际将可同台换乘!全线最大车站封顶!
该站包含停车线,预留待避、临时折返、临时停放或夜间停放的功能,因此,车站设计全长1010米,标准段宽度约49米,总建筑面积超8万平方米...[阅读全文]
2025-05-08 14:05:00 人气:2683
2025年广州市中考自主招生政策公布!
2025年4月8日,广州市教育局印发《广州市教育局关于做好2025年广州市普通高中学校自主招生工作的通知》(以下简称《自主招生通知》)...[阅读全文]
2025-04-09 15:34:19 人气:3166
广东2025年春季高考投档线公布
广东省2025年春季高考招生录取于3月27日开始。截至目前,“3+证书”本科批次已完成投档录取,共录取1823人;“3+证书”专科批次共投出11.57万人...[阅读全文]
2025-03-30 11:01:53 人气:5079
广东这些景区官宣:免费、半价!就在周六!
《梦回岭南》原价316元的双人票降价为168元 女士欢乐套票:138元全天通玩 飞越广东+梦回岭南+多项游乐全包...[阅读全文]
2025-03-03 14:27:59 人气:6131
香港六所高校放宽招收内地学生限额
香港特别行政区教育局今日(二月二十六日)宣布,已取得国家教育部同意,逐步放宽已获批准招收内地学生入读学位课程的六所自资院校的内地学生限额,以及批准有关院校面向全国所有省(区、市)招生...[阅读全文]
2025-02-27 10:34:57 人气:5812
广州多条在建地铁线路进度超9成
二十二号线后通段均为地下站,埋深大、结构复杂决定了站内电扶梯抬升高度较高,4座车站共需安装130多台电扶梯,平均设备数量远超常规地铁车站...[阅读全文]
2025-02-24 15:20:33 人气:2760
广州多区宣布:65岁及以上老人免费体检,不限户籍!
老年人健康管理服务是国家基本公共卫生服务的重要内容之一,为老年人每年免费提供1次健康体检,帮助老年人尽早发现健康风险因素...[阅读全文]
2025-02-24 15:13:30 人气:3079
教育部公布2025年高考时间,部署招生工作→
全国统考于6月7日开始举行,具体科目考试时间安排为6月7日9:00至11:30语文;15:00至17:00数学...[阅读全文]
2025-02-20 15:24:12 人气:2595
广州商品房销售公示新规!明确配套学校以教育局公布为准→
广州市住建局发布了关于进一步规范商品房销售现场信息公示的通知(下称新版通知),完善销售现场公示管理,减少买卖双方因信息不对称引起的矛盾纠纷...[阅读全文]
2025-02-19 14:23:32 人气:4072
加急,加急,加急!中美贸易复苏,“顺德制造”的72小时!
“忙,全员加班,要处理美国客户的紧急订单,还要对新兴市场的合作。”5月12日,中美日内瓦经贸会谈联合声明发布后...[阅读全文]
2025-05-16 15:13:13 人气:4421
机器人产业添“猛将”!“独角兽”企业奥比中光顺德基地一期顺利投产!
2024年1月3日,奥比中光3D视觉感知产业智能制造基地建设项目在容桂战略性新兴产业开发区动工。按照规划,项目围绕奥比中光机器人与AI视觉产业中台战略...[阅读全文]
2025-05-15 15:20:23 人气:4462
新中式美学灵感,来罗浮宫打造高颜值东方家
空间布局上,新中式追求“通透有度”,常利用格栅、博古架、屏风等作隔断,既能形成层次分明的功能分区,又不会阻碍视线与光线的自由流动,“藏”与“露”...[阅读全文]
2025-05-09 15:50:10 人气:8101
佛山村田精密材料有限公司 关于绿色电力供应的合同签订 实现100%绿色电力生产
佛山村田精密材料有限公司(位于广东省佛山市),在2025年1月,与粤网绿色能源有限公司签订了绿色电力购买合同,实现100%绿色电力合同签订...[阅读全文]
2025-05-09 15:39:31 人气:6030
三水乐平新签两大智造项目 总投资达16亿元
三水乐平镇两大智造项目近日签约落地,总投资达16亿元。重熔智能装备生产基地和高强度轻量化铝型材挤压模具生产基地的签约,为乐平智能装备制造版图添上重要一笔...[阅读全文]
2025-05-07 10:49:02 人气:4330
佛山民企洛梵狄技术创新新品选出上海国际自行车展获奖
2025年第33届中国国际自行车展览会于5月5日一8日在上海新国际博览中心盛大开幕。展会全面解析行业定位、技术前瞻布局、互动环节...[阅读全文]
2025-05-06 13:42:26 人气:4246
大塔集团乔迁开新局 企业赋能贯全程
2025年4月15 日,在佛山市佛山大道北175号,大塔集团乔迁开业盛大启幕,业界目光聚焦于此。 点睛仪式 揭牌仪式 彩绸飘扬、嘉宾云集,现场气氛热烈非凡,这一标志性时刻...[阅读全文]
2025-04-18 17:51:52 人气:4344
三水乐平携手南海千亿国企成立合资公司
佛山市同富新能源投资有限公司在三水乐平正式揭牌。该公司是三水乐平与南海的千亿国企携手成立的合资公司,将为企业建设光伏发电...[阅读全文]
2025-04-17 10:01:19 人气:4850
2025年特级技师、首席技师评聘工作启动
可开展职业(工种)为《中华人民共和国职业分类大典》(2022版)中已设置高级技师的技能类职业(工种)以及人力资源社会保障部后续发布的已设置高级...[阅读全文]
2025-04-09 14:48:14 人气:6986
南海政企合力再添新项目!就在樵山文化中心!
“旺阁1993·南海菜旗舰店”项目在西樵镇招商文化中心签约。西樵镇携手佛山市旺阁控股有限公司,将在樵山文化中心打造“美食+文旅”沉浸式体验馆...[阅读全文]
2025-04-07 09:03:36 人气:4421
佛山市住房公积金管理中心关于下调个人住房公积金贷款利率的通知
根据《中国人民银行关于下调个人住房公积金贷款利率的通知》要求,自2025年5月8日起,调整个人住房公积金贷款利率,现就我市有关事项通知如下:...[阅读全文]
2025-05-08 09:36:06 人气:4587
佛山市个人住房公积金贷款利率下调!
佛山市住房公积金管理中心发布通知称,根据《中国人民银行关于下调个人住房公积金贷款利率的通知》要求,自2024年5月18日起,下调个人住房公积金贷款利率0.25个百分点...[阅读全文]
2024-05-20 09:41:59 人气:18843
佛山住房公积金提取有新变化→
为进一步整合民生服务资源,加快推进民生用卡服务集成融合,佛山市住房公积金管理中心增加“佛山市社会保障卡”作为住房公积金提取划账银行账户...[阅读全文]
2023-11-02 11:26:54 人气:35290
佛山住房公积金新政8月起实施
据佛山市住房公积金管理中心消息,《佛山市住房公积金管理中心关于阶段性提高个人住房公积金贷款额度的通知》将于8月1日起实施...[阅读全文]
2023-07-25 14:59:21 人气:37393
在外市缴存公积金,这样也能申请贷款!
登录佛山市住房公积金管理中心网站【个人网上办事大厅(入口)】→主借款人登录→【我要办理】→【异地缴存明细申报】...[阅读全文]
2023-07-04 12:25:37 人气:38742
租房提取公积金有变化!7月1日起,最高可提取超6万元!
根据《佛山市住房公积金管理中心关于调整佛山市提取住房公积金支付房租有关事项的通知》(佛房金管〔2023〕29号),现将佛山市2023年度...[阅读全文]
2023-06-30 08:08:22 人气:38932
佛山公积金贷款上限拟提至50万/人,夫妻最高可贷100万
佛山市住房公积金管理中心发布《关于阶段性提高个人住房公积金贷款额度的通知(征求意见稿)》。其中提出,缴存职工个人申请的...[阅读全文]
2023-06-28 15:09:15 人气:35659
7月起多孩家庭住房公积金额度更高!提取额度上调好消息!
为贯彻落实党中央“租购并举”的决策部署,支持职工合理住房需求,根据《住房公积金管理条例》有关规定以及《住房城乡建设部 财政部 人民银行关于放宽提取住房公积金支付房租条件的通知》...[阅读全文]
2023-06-26 01:12:36 人气:38122
佛山职工租房提取额度上调!下月起公积金有新变化
职工在本市连续足额缴存住房公积金满3个月,本人及配偶在本市无自有住房且租赁住房的,可提取夫妻双方住房公积金支付房租...[阅读全文]
2023-06-16 10:06:06 人气:39966
住房公积金最新相关问题解答
在本市连续足额缴存住房公积金满3个月”是指职工在本市开设账户满3个月且已连续足额缴存住房公积金满3个月...[阅读全文]
2023-06-02 09:05:55 人气:40990
高温作业补贴来了!每人每月300元!
最近的天气又湿又热;从事高温作业的小伙伴请注意;什么是高温津贴?高温津贴是从事高温作业的劳动者,依法享受的岗位津贴。...[阅读全文]
2025-05-09 10:50:01 人气:4012
每人2000元!佛山发放创业带动就业补贴!
根据佛山市创业带动就业补贴申领指南,初创企业招用3人(含3人)以下的,按每人2000元给予补贴;招用4人以上的...[阅读全文]
2025-03-27 09:05:32 人气:6094
2025年度佛山住院起付标准及报销比例公布!
起付标准及报销比例:(一)起付标准以上、最高支付限额以下的纳入统筹基金支付范围的医疗费用按以下比例进行报销:...[阅读全文]
2025-03-18 09:32:01 人气:10068
佛山人才,租房有补贴!别忘了复核→
您此前已领取过租房补贴,但当前工作单位与资格申请时不一致,发生过同区工作单位变更,此时您应先完成【同区变更单位申请】后...[阅读全文]
2024-07-06 07:43:33 人气:29204
禅城区祖庙街道上门提供养老待遇资格认证服务
在祖庙街道行政服务中心工作人员的耐心服务和指导下,通过智能手机人脸识别等操作或现场收件等形式,60多名老人顺利完成了养老待遇资格认证...[阅读全文]
2024-03-31 08:42:27 人气:26674
3月21日开放参保!2024年“健康·佛医保”来啦
连续参保四年、三年或者两年无理赔的,医保目录内个人负担费用补偿、医保目录外个人自费费用补偿起付线分别下调...[阅读全文]
2024-03-19 14:57:59 人气:16822
一次申报、待遇直享!工伤保险“多件事一次办”全面升级
在佛山市社会保险基金管理局、市政务服务数据管理局、市行政服务中心的指导下,南海区作为争先示范区,从职工办事的难点堵点出发...[阅读全文]
2024-01-16 09:47:33 人气:31790
佛山新市民在支付宝办理居住证等业务,可领取专属医疗保险!
符合相关条件的新市民通过支付宝“佛山新市民服务通”在线办理相关业务,专享医疗保险投保后前两个月免费体验,包含好医保·门诊险产品以及好医保·长期医疗(0免赔)产品...[阅读全文]
2024-01-09 10:43:45 人气:30640
禅城社保推行“智能语音客服” 实现“政策找人”精准高效
养老保险待遇核定、养老资格认证,关系着养老待遇能否按时发放,是退休长者最为关切的事情。为满足群众需求...[阅读全文]
2023-12-30 11:21:11 人气:32899
佛山南海在全市首推!港澳居民可“掌上办”居民医保
据南海区政务服务数据管理局消息,南海在全市首推港澳居民参加城乡居民基本医疗保险“掌上办”,在南海生活的港澳人员可通过线上操作...[阅读全文]
2023-12-08 10:25:50 人气:21026
禅城区2025年度积分入户指标数和分配方案的公告
根据《佛山市人民政府办公室关于印发佛山市2025年度积分入户指标数和分配方案的通知》(佛府办函〔2025〕1号)的文件精神...[阅读全文]
2025-01-14 15:16:01 人气:9831
佛山市2025年度积分入户指标数最新出炉
2025年度积分入户指标数为5000个,其中禅城区800个、南海区1900个、顺德区2000个、高明区100个、三水区200个...[阅读全文]
2025-01-10 09:30:45 人气:7590
租房也能入户!符合条件当场办理!
申请人、随迁人的居民身份证(年满16周岁或以上必须提供)、居民户口簿。属集体户的,提供本人的常住人口登记卡...[阅读全文]
2024-10-18 12:23:09 人气:11521
佛山实施新政后,居住半年以上就能入户!
本市持自有合法产权住宅房屋的非本市户籍人员,可以在房屋所在地申请入户,共同居住生活的配偶、未成年子女可以随迁...[阅读全文]
2024-07-11 07:45:23 人气:27321
佛山户籍新政实施首月,申请人数升升升
佛山市发布了《佛山市人民政府办公室关于稳定居住就业入户事项调整的通知》(佛府办〔2024〕7号),自发布之日起施行...[阅读全文]
2024-06-28 07:57:44 人气:30419
佛山迎来新市民入户高峰
自5月13日佛山开始实施稳定居住就业入户新政以来,新市民入户申请积极性爆棚,佛山不少行政服务中心预约爆满。数据显示...[阅读全文]
2024-05-17 14:58:43 人气:17156
佛山入户新政解答:持有公寓可以入户吗?在哪办理?
从5月13日开始就可以申请办理。线上请到“粤居码”微信小程序申请(选择“其他户籍业务”—“市外迁入”—“稳定居住就业”)...[阅读全文]
2024-05-16 08:31:46 人气:16656
南海桂城新市民积分入户申请须知→
具有大学本科以上学历或者中级及以上专业技术资格且年龄在50周岁以下的,不受1年社保限制,申请时上1个自然月起在我市缴纳社会保险费即可按照...[阅读全文]
2024-05-13 09:47:07 人气:16531
佛山市孩子入学,入户要趁早!盘点入户方式→
在我市合法稳定就业满3年(连续缴纳社会保险满3年,或连续经商满3年,可互补叠加),并有合法稳定住所(含租赁)的人员,本人及其共同居住生活的配偶...[阅读全文]
2024-02-29 08:26:15 人气:17748
“佛山新市民积分计算器”帮你一键估算积分
本系统结果仅供参考,真实结果需前往佛山新市民通提交资料申请。本系统暂时只收录了全市积分,各区的加分项请参考区政策文件。...[阅读全文]
2023-12-31 10:52:27 人气:22018
2025年佛山市高中阶段学校招生计划公布!
为做好2025年初中学业水平考试与高中阶段学校招生工作,便于家长和考生了解学校招生情况,现公布2025年全市高中阶段学校招生计划...[阅读全文]
2025-05-21 07:49:53 人气:3562
公民办优质学位继续增加,今年普高招生超2.5万余人
2025年中考将于6月30日正式开考。与去年相比,学位数量、招生政策等都有相应的调整,尤其是高中优质学位数量有较大的增加。...[阅读全文]
2025-05-20 17:17:08 人气:5319
中央军委决定调整组建3所军队院校,招收普通高中毕业生!
蒋斌介绍,为适应军兵种结构布局调整和军事人才培养需要,近日,中央军委决定,调整组建中国人民解放军陆军兵种大学...[阅读全文]
2025-05-17 16:18:40 人气:5070
三水中学扩招至1020人!特色班+少年科学院助学子冲名校!
佛山市三水区三水中学党支部专职副书记何柳浩参加“2025佛山升学季——系列校长访谈”时表示,今年学校计划招生1020人,面向全市招生...[阅读全文]
2025-05-16 15:54:30 人气:3559
9月开学,首招200人!华二美的高中招生热门问答→
华东师范大学第二附属中学美的高级中学(以下简称“华二美的高中”)将于2025年9月在顺德北滘正式开学。这所由华东师范大学第二附属中学与美的集团联合创办的公办高中...[阅读全文]
2025-05-16 15:15:49 人气:2733
2025年南海区民办学校电脑随机摇号招生实施方案
为规范我区义务教育阶段学校招生入学秩序,切实维护教育公平,努力让每个孩子都能享有公平而有质量的教育...[阅读全文]
2025-05-16 15:04:41 人气:2576
佛山民办小学初中招生志愿填报5月16-19日进行!详细指引→
5月16日9:00至5月19日17:00(其中23:00-7:00为系统维护时间,不对外开放,下同),登录市民办招生平台...[阅读全文]
2025-05-16 09:59:00 人气:1885
2025年禅城区民办义务教育学校校内直升计划及普通招生计划公布
根据《佛山市教育局关于印发<佛山市民办义务教育学校招生工作实施方案(2023年修订版)>的通知》(佛山教育〔2023〕14号)和...[阅读全文]
2025-05-16 08:44:51 人气:1749
佛山市高级中学自主招生方案发布
佛山市五区初中应届毕业生(含在我市初中学校就读及在外地就读返回我市参加中考的学生)均可报名,非本市户籍的普通借读生也可大胆报考...[阅读全文]
2025-05-15 15:36:12 人气:2067
佛山市三水区三水中学2025年自主招生方案
为探索建立全面、综合、多元评价的招生模式,选拔培养拔尖创新特色人才,推动学校高质量发展,根据相关文件精神,特制定佛山市三水区三水中学2025年自主招生工作方案...[阅读全文]
2025-05-15 15:30:33 人气:4421
南海西樵举行“大仙诞”非遗民俗活动→
西樵“大仙诞”非遗民俗活动于2009年被列入佛山市非物质文化遗产名录,2013年被列入广东省非物质文化遗产名录...[阅读全文]
2025-05-09 09:23:39 人气:5369
顺德乐从举行“葛仙诞”!巡游方阵+万人宴席超热闹!
本年度的巡游路线别出心裁,亮点纷呈,起于新时代文明实践站,止于岑氏大宗祠,象征着传统民俗演绎时代精神。这场延续近千年的文化庆典,以“传承葛洪文化...[阅读全文]
2025-04-22 09:33:41 人气:5369
2025佛山祖庙庙会开启!这些“庙”趣亮点不容错过!
当天上午九点半,在祖庙门前,庄严肃穆的春祭大典吸引了大批市民游客的关注。在佛山古老的八音锣鼓柜奏乐下...[阅读全文]
2025-04-01 09:24:39 人气:5934
禅城石湾这条村超热闹!开启伍佰年盛典!
作为广东省文物保护单位,霍氏家庙承载着500年的家族荣光与礼义精神,此次盛典以“礼义石头 世代传承”为主题,通过百年礼制、文化沙龙...[阅读全文]
2025-03-30 09:21:41 人气:5695
三月三,再现北帝出巡盛况!最强阵容抢先看→
2025年北帝出巡将于31日上午10点开启,充分展现深厚的岭南文化底蕴、融合传统民俗与现代创新的11个巡游方阵组成的豪华巡游阵容...[阅读全文]
2025-03-30 09:05:27 人气:5368
2025年佛山祖庙庙会即将开锣!
“祈福肃拜、北帝出巡、酬神演戏、贺诞宴”四大项目“依制”举行,春祭大典、北帝出巡、非遗展演、书画雅集等活动逐一铺开...[阅读全文]
2025-03-29 09:19:32 人气:7954
三水芦苞北帝巡游即将开启!巡游亮点抢先看!
北帝诞庙会是流行于珠三角一带,融民间信仰、世俗性、群众性、娱乐性为一体的综合性民间文化活动。而胥江祖庙北帝诞庙会是以中国南武当...[阅读全文]
2025-03-20 11:21:06 人气:4296
“游朱紫·大红大紫”民俗活动举行!
作为佛山市十大传统民俗活动之一,今年的“游朱紫”以“美陶湾日与夜”为线索,融合非遗、现代创意与乡村振兴元素,打造了一场从白天到夜晚精彩不断的文化盛宴...[阅读全文]
2025-03-03 10:04:15 人气:4661
南海狮山官窑生菜会+抢花炮+龙狮汇演,2月23日开锣!攻略→
全天筵开800多席!狮山官窑生菜宴即将开锣!时间:2025年2月23日(正月廿六)午宴12:00开始,晚宴18:30开始。地点:佛山市南海区狮山镇官窑文化广场...[阅读全文]
2025-02-20 14:30:37 人气:4799
佛山猜灯谜:智慧与欢乐的交织
灯谜的内容丰富多样,涵盖了历史、文化、地理、科学、生活常识等各个领域。有的谜题巧妙运用了汉字的结构和意义,有的则需要对诗词典故有一定的了解...[阅读全文]
2025-02-12 08:32:16 人气:3958
免费!半价!佛山多个景区官宣!
佛山梁园始建于清嘉庆年间,是佛山松桂里梁氏家族私家园林的总称,其与顺德清晖园、番禺余荫山房及东莞可园并称为“清代粤中四大名园”...[阅读全文]
2025-05-17 09:56:28 人气:7399
5月18日至20日,三水多个景区免费开放!gogogo!
三水森林公园位于三水中心城区,是一个风光独特的国家AAAA级旅游景区,以旅游观光、休闲度假、娱乐运动、高端住宅...[阅读全文]
2025-05-16 15:48:34 人气:6349
首次发布!禅城新IP:千年佛山,烟火岭南!
为塑造上述城市新IP,禅城将突出文旅搭台、经济唱戏,以“全时可游、全景创新、全新体验”的文商旅融合发展格局为目标,聚焦“五大全域文商旅融合区”...[阅读全文]
2025-05-16 15:42:19 人气:2914
南海、顺德入围全国旅游综合实力百强榜单
市辖区旅游综合实力研究,从旅游发展水平、旅游营销强度、旅游带动作用、旅游基础条件、旅游设施服务、旅游市场监管6个方面32个指标构建研究评价体系...[阅读全文]
2025-05-16 10:24:50 人气:2632
南海西樵渔耕粤韵景区从5月1日起免费开放!
渔耕粤韵坐落于国家5A级景区西樵山下,这里至今仍完好保存着“千顷鱼塘万亩田”的自然生态景观...[阅读全文]
2025-05-14 13:33:07 人气:2819
FV佛罗伦萨小镇五一长假成绩斐然,多维创新助力消费市场蓬勃发展
2025 年五一假期收官,FV 佛罗伦萨小镇迎来销售、客流双增长。五天内,旗下七家小镇总销售额再创新高,同比增长 8%;总客流近 100 万人次...[阅读全文]
2025-05-12 14:12:51 人气:5072
高明青年公园揭牌!又添新地标!
高明青年公园揭牌仪式在明悦体育休闲公园举行,第九届高明青年职工篮球赛也同步开幕。这是区内首个青年公园,为广大青年搭建起一个集生态休闲...[阅读全文]
2025-05-10 08:41:19 人气:2611
“五一”假期,全市A级景区共接待游客278.18万人次
市文广旅体局统计数据显示,今年“五一”假期,全市A级景区总共接待游客278.18万人次,按可比口径对比增长37.82%...[阅读全文]
2025-05-07 11:08:14 人气:2426
“五一”假期南海打造多元文旅新场景宠粉引流
当“五一”假期的欢乐浪潮席卷而来,南海文旅市场强势“出圈”。华晨宇火星演唱会带动场馆周边消费激增,西樵山景区游客量同比翻两番...[阅读全文]
2025-05-07 10:41:02 人气:2543
解锁佛山非遗新玩法,就走这条线路!
修旧如旧的叠滘圩,保留了原有的古建筑和风格,改造之后的叠滘圩全长500米,以古圩市、龙船文化为载体,引进了桂城叠滘墟旅游站...[阅读全文]
2025-05-04 15:46:18 人气:5528
佛山市顺德区佛山福盈酒店:豪华与舒适的典范
酒店的外观气势恢宏,内部装饰豪华典雅,充满了现代时尚的气息。步入大堂,高挑的空间、璀璨的水晶吊灯以及精美的大理石地面,营造出奢华而温馨的氛围...[阅读全文]
2024-09-18 08:38:46 人气:16618
佛山市顺德区凤佛山依家精品酒店:精致体验,宾至如归
酒店的外观设计独具特色,融合了现代与当地文化元素,给人留下深刻的印象。步入大堂,宽敞明亮的空间、高雅的装饰和热情的服务人员...[阅读全文]
2024-09-18 08:02:05 人气:15964
佛山新颖宾馆:舒适与便捷的休憩之所
宾馆地理位置优越,交通便利。周边有多条公交线路,临近[主要交通枢纽],方便宾客前往顺德区的各个景点和商业中心...[阅读全文]
2024-09-06 08:31:10 人气:18493
佛山雅致宾馆:顺德的温馨驿站
宾馆地处顺德区的繁华地段,周边交通十分便利,距离[主要交通枢纽或地标]仅[距离]。无论是商务出行还是休闲旅游...[阅读全文]
2024-09-06 08:28:28 人气:19050
维也纳酒店(佛山顺德伦教店):舒适与品质的栖息之所
酒店地理位置优越,交通便利。周边配套设施齐全,临近商业中心、旅游景点和交通枢纽,方便宾客出行和购物娱乐...[阅读全文]
2024-09-05 11:19:42 人气:19047
佛山泓丰酒店:舒适与品质的完美邂逅
酒店的外观设计独具特色,融合了现代与传统的元素,给人留下深刻的印象。步入大堂,宽敞明亮的空间、精致的装饰和热情的服务...[阅读全文]
2024-09-01 15:26:59 人气:19430
城市便捷酒店(龙江会展中心店):顺德的舒适驿站
酒店的外观设计简约大方,内部装修精致典雅。步入大堂,宽敞明亮的空间和热情周到的服务人员给人宾至如归的感觉...[阅读全文]
2024-08-27 10:49:03 人气:11036
佛山旺业酒店(龙江会展中心店):顺德的温馨港湾
旺业酒店的外观气派,内部装饰精美。步入大堂,宽敞明亮的空间、优雅的装饰和热情友好的工作人员,让人立刻感受到温馨与舒适...[阅读全文]
2024-08-27 10:47:22 人气:20207
维纳斯国际酒店(龙江会展中心店):顺德的奢华休憩之所
酒店坐落于顺德区的核心地段,临近龙江会展中心,交通网络发达,出行极为便利。其优越的地理位置使它成为商务人士和游客的理想选择...[阅读全文]
2024-08-27 10:46:08 人气:19842
品质之选:佛山市顺德区亿湖烟酒店
亿湖烟酒店堪称丰富多样。香烟品牌涵盖了国内众多知名品牌以及一些特色地方品牌,能够满足不同消费者的需求...[阅读全文]
2024-08-21 08:38:30 人气:20746
佛山13家医院试点家属免陪照护服务!收费标准→
广东省卫生健康委等9部门联合印发《广东省医疗机构提供免陪照护服务试点工作方案》(下称《方案》),正式启动免陪照护服务试点工作...[阅读全文]
2025-05-21 07:54:04 人气:3977
佛山顺德再添“家门口”的康复医疗新选择!
该项目作为顺德重点打造的民生工程,既充分盘活既有建筑,又优化整合医疗资源,项目建成后将为本地乃至周边群众提供更好的医疗康养保障。...[阅读全文]
2025-04-21 10:27:31 人气:4086
佛山市二医院绿岛湖院区康复医学中心4月21日启用
佛山市二医院绿岛湖院区康复医学中心即将启用。康复医学中心是医院重点打造的科室之一,将以其优秀的团队、一流的环境与先进的设备...[阅读全文]
2025-04-21 09:52:59 人气:6281
住院无需家属陪护!佛山列入首批试点!
广东省卫生健康委官网发布《广东省医疗机构提供免陪照护服务试点工作方案》,广州、深圳、汕头、佛山、惠州、东莞、茂名、清远等8个市作为省级首批试点地区...[阅读全文]
2025-04-15 09:40:43 人气:3244
复禅医学中心落子南沙 构筑大湾区健康管理新枢纽
3月31日,复星健康旗下复禅医学中心在广州市南沙区正式落户。活动现场,超过150名政府领导、行业专家及企业代表共同见证这一重要时刻...[阅读全文]
2025-04-03 17:26:07 人气:4023
珠江医院三水医院新城院区启动试业!
珠医启新程,共绘健康梦。2月14日,南方医科大学珠江医院三水医院新城院区试业启动仪式隆重举行,标志着珠江医院三水医院迈入“一院两区”的全新发展阶段...[阅读全文]
2025-03-27 10:20:48 人气:4044
佛山市二医院绿岛湖院区试运行启用助力“环两江”先行区建设!
佛山市第二人民医院(简称“市二医院”)助力“环两江”先行区建设暨绿岛湖院区试运行启用仪式在南庄镇举行,填补了禅西片区三甲医院的空白,有力带动南庄的公共卫生服务水平提升...[阅读全文]
2025-03-26 09:22:09 人气:3253
佛山市二医院明起试运行!新院区门诊挂号、交通指南→
医院内科、外科、妇科、儿科及急诊门诊将全面开放,初期设置200张住院床位,并计划逐步扩展至1200张。急诊科将实行24小时值班制...[阅读全文]
2025-03-25 07:45:25 人气:3883
佛山市二医院绿岛湖院区,今起预约挂号!
1. 点击“智慧诊疗”——“门诊挂号”;2. 点击切换至“绿岛湖”,再点击下方您需要挂号的科室;日期选择“周二3.25”,再点击下方医生挂号:...[阅读全文]
2025-03-20 10:33:02 人气:3400
佛山市高级中学与高明区中医院开展医疗合作
佛山市高级中学与高明区中医院举行医疗合作签约仪式,成为高明区首个医校融合案例。此次合作创新性地推出 “校园驻点医生”项目...[阅读全文]
2025-03-14 11:01:52 人气:3117
佛山季华东路与华成路交叉口正式通车
佛山季华东路与华成路交叉口通车。从此,南海天安中心往高速方向减少绕行1公里,万科金域蓝湾走华成桥,可减少绕行1公里...[阅读全文]
2025-05-19 09:49:59 人气:1858
油价或大跌,时间定了!
5月13日,原油变化率为-6.49%,汽、柴油价格下调305元/吨,折合加油站汽油、柴油价格下调0.24元/升。...[阅读全文]
2025-05-19 09:47:09 人气:2166
事关南海所有电动自行车!9月1日起正式实施新规!
由工业和信息化部、市场监管总局会同公安部、应急管理部、国家消防救援局组织修订的强制性国家标准GB17761-2024《电动自行车安全技术规范》...[阅读全文]
2025-05-17 10:25:28 人气:1779
首30分钟+夜间全免费!在禅城停车其实可以不花钱!
如果车主A先生在二类路段“建新路”停车,工作日傍晚18:30后下班停入,第二天早上8:00前开出上班,A先生车辆实际收取停车费的时段为18:30-20:00...[阅读全文]
2025-05-16 16:03:45 人气:2779
广湛高铁佛山站主体成型!6月铺轨!
至此,主站房高架候车层楼板全部浇筑完成,为6月份正线铺轨、年底线路实现总体开通打下坚实基础...[阅读全文]
2025-05-16 09:52:03 人气:2516
南海狮山司机注意绕行!这条道路5月20日起限高!
G359佛富线(樵金路)下安大桥全桥总体技术状况等级评定为4类,需进行交通管制,并对该桥进行维修加固...[阅读全文]
2025-05-15 10:18:40 人气:2484
禅城南庄这些道路将分段施工,持续至6月30日
由于南庄镇主干道路灯照明设施老旧和缺失,已不满足现有使用需求,为保障南庄镇主干道夜间通行安全,需对路灯照明设施进行修复提升...[阅读全文]
2025-05-15 10:07:59 人气:1284
佛山一区将试点!新增ETC无感支付功能!
禅城区即将上线ETC无感支付功能,当车辆经过“ETC无感支付”缴费点时,自动完成扣费,真正实现“免现金、免刷卡...[阅读全文]
2025-05-15 09:59:23 人气:3294
顺德多个路段有封闭或管制!注意绕行!
佛山市顺德区碧桂路人行连廊(连接地铁三号线顺德一中站与新能源汽车小镇)建设工程定于2025年5月15日至2025年12月31日实施围蔽施工...[阅读全文]
2025-05-14 13:12:20 人气:1479
15km/h→40km/h!早晚高峰南海往返高明更顺畅!
“以前开车过西江,最怕早晚高峰。从西樵方向还没上高明大桥就开始堵,导航显示红线,看得人心里发慌!”...[阅读全文]
2025-05-12 15:07:31 人气:2242
好消息!婚姻登记将全国通办!不用再跑老家了
为满足人民群众异地办理婚姻登记需求,经国务院批准,自2021年6月起,全国陆续有21个省(自治区、直辖市)开展了2轮婚姻登记“跨省通办”试点...[阅读全文]
2025-03-24 08:35:27 人气:5168
港澳台居民可线上申办来往内地电子临时通行证
两项便利措施的具体内容为,一是港澳台居民因遗失损毁或忘记携带通行证,需紧急乘坐飞机、火车在内地(大陆)城市间出行的...[阅读全文]
2025-03-21 14:55:38 人气:4348
佛山五区已落地实施!居住权登记来了!
居住权登记服务已在全市五区落地实施,共办理38宗居住权设立登记。此项业务的高效开展既是我局践行“以人民为中心”发展理念的生动实践...[阅读全文]
2025-02-22 09:33:21 人气:6123
新市民服务管理中心可以办理居住证业务了
为进一步加强新市民服务管理,向新市民提供更加优质、便捷、高效的政务服务,白坭镇新市民服务管理中心将增设新市民事务服务点,受理新市民相关政务业务...[阅读全文]
2024-08-21 15:03:49 人气:21176
顺德户政、不动产和商事登记业务办理量呈井喷式增长
当前,顺德区户政、不动产和商事登记业务办理需求呈现井喷式增长,据悉,顺德区、镇(街道)两级强联动,出实招、解民忧,通过加号源...[阅读全文]
2024-06-21 10:24:04 人气:11775
学生出入境业务办理有变化!
1.预约禅城、南海、高明、三水区专场服务的,可通过“广东出入境”微信公众号预约;2.预约顺德区专场服务的,可通过“顺德政务百事通”微信公众号预约...[阅读全文]
2024-06-13 09:46:08 人气:14382
佛山禅城区民政局大年三十正月十五都可办理婚姻登记
春节将至,有不少想趁农历新年和心爱之人喜结连理、完成“人生大事”的市民。大年三十当天可以进行婚姻登记吗?2月14日“情人节”正值春节假期...[阅读全文]
2024-01-26 10:30:02 人气:31254
禅城石湾镇街道便民服务中心揭牌启用
石湾镇街道便民服务中心近日揭牌启用,新大厅两层共4700平方米,开设55个综合服务窗口,承接社保、卫健、市监等11个职能部门400多个事项...[阅读全文]
2024-01-23 10:01:33 人气:35749
庄子素解 第二章 徐无鬼
徐无鬼因女商见魏武侯,武侯劳之曰:“先生病矣!苦于山林之劳,故乃肯见于寡人。”徐无鬼曰:“我则劳于君,君有何劳于我!君将盈耆欲...[阅读全文]
2023-02-09 09:38:10 人气:49873
庄子素解 第一章 庚桑楚
老聃之役有庚桑楚者,偏得老聃之道,以此居畏垒之山。其臣之画然知者去之,其妾之挈然仁者远之。拥仲之与居,鞅掌之为使。居三年,畏垒大壤...[阅读全文]
2023-02-08 10:52:56 人气:47253
庄子素解 第十五章 知北游
知北游于玄水之上,登隐弅之丘,而适遭无为谓焉。知谓无为谓曰:“予欲有问乎若:何思何虑则知道?何处何服则安道?何从何道则得道?...[阅读全文]
2023-02-07 08:44:53 人气:48283
庄子素解 第十四章 田子方
田子方侍坐于魏文侯,数称谿工。文侯曰:“谿工,子之师耶?”子方曰:“非也,无择之里人也;称道数当,故无择称之。”文侯曰:“然则子无师邪?...[阅读全文]
2023-02-06 09:41:31 人气:47575
庄子素解 第十三章 山木
【原文】庄子行于山中,见大木枝叶盛茂,伐木者止其旁而不取也。问其故,曰:“无所可用。”庄子曰:“此木以不材得终其天年。...[阅读全文]
2023-02-02 08:43:02 人气:47880
庄子素解 第十二章 达生
达生之情者,不务生之所无以为;达命之情者,不务知之所无奈何。养形必先之以物,物有余而形不养者有之矣;有生必先无离形...[阅读全文]
2023-01-31 09:26:23 人气:51523
[东方哲学] 一处不立 处处能立
一处不立 处处能立;亦即任何角度与立场都不立,任何角度与立场都能立;也即全然地、无条件地接纳与随机(缘)起用;云门禅三句:涵盖乾坤,截断众流,随波逐流...[阅读全文]
2022-06-08 08:31:38 人气:52564
获取深度世界真相信息的两种途径
人获取外部信息的最原始、最基础的方式就是感觉;感觉信息来源的最初端口就是感觉器官;感觉器官的阀域与自身承受力决定了人感知外部环境的上下极限...[阅读全文]
2022-06-08 08:26:00 人气:50490
物理学遇到意识素解(7)
如果一位值得信赖的朋友告诉你一些似乎可笑的事情,你会尝试着揣摩他或她可能的真实意思。值得信赖的物理学演示就告诉了我们某些看似荒谬的东西。因此,我们试图解释这些结果可能的真正意思。...[阅读全文]
2019-12-16 09:48:47 人气:39257
海外需求萎靡背后:美国进口全面收缩、欧盟现结构性变化
5月中国进出口商品总值为5011.91亿美元,同比下降6.2%。其中出口总值2834.99亿美元,同比下降7.5%;进口总值2176.92亿美元...[阅读全文]
2023-06-24 20:30:07 人气:33343
欧洲议会已批准通过《新电池法》,新能源卖家将面临更加严格的考验
近日,欧洲议会议员以 587 票赞成、9 票反对和 20 票弃权通过了与理事会达成的一项协议(针对在欧盟销售的所有类型电池的设计、生产和废物管理的新规定-《新电池法》)...[阅读全文]
2023-06-24 20:28:34 人气:19983
美国亚马逊的销售税和免税的州有哪些?
美国的销售税是美国州和地方政府对商品及劳务,按其销售价格的一定比例征收的一种税款,是在美国发生消费的时候,由消费者一方缴纳的税款...[阅读全文]
2023-06-24 20:27:41 人气:33363
Amazon 店铺代运营案例:家居类目
窗帘,浴帘的工厂,工厂OEM实力非常强,专注于传统外贸贴牌,国内天猫京东都有店,想要扩展海外渠道...[阅读全文]
2023-06-24 21:41:21 人气:22926
Amazon 店铺代运营案例:户外类目
效果:宏那运营团队进行账户诊断后,重新调整了广告,优化了产品线。进行2个月的调整后,销售额增长180%...[阅读全文]
2023-06-24 21:38:22 人气:22280
Amazon 店铺代运营案例:家居类目
吸尘器类目,宏那团队根据客户工厂优势,放弃竞争激烈的美国站点,选择切入日本站点,第三个月单品达到7W美金销售额...[阅读全文]
2023-06-24 21:36:20 人气:22433
Amazon 店铺代运营案例:饰品类目
目前效果:通过半年的测试留存,和铺货老链接的优化,日出单在平均700单左右,同比增长100%;由单SKU日均平均出单5-10单左右...[阅读全文]
2023-06-24 21:34:33 人气:13906
Amazon 店铺代运营案例:宠物类目
目前效果:运营人员一年内通过选品测试留存,现平均日销售额8000美金,每天单款SKU出单60个左右,SKU12个,月度销售额在30W美金+...[阅读全文]
2023-06-24 21:31:31 人气:10156
Amazon运营团队老师介绍:simon
有8年的亚马逊运营经验,为20+ 多个品牌工作过,其中包括类目 Top10的卖家。擅长运营广告...[阅读全文]
2023-06-24 21:16:54 人气:10454
Amazon运营团队老师介绍:Fanny
Fanny:7年亚马逊操盘经验,擅长广告,运营策略制定,并着手从0-1打造过多个百万级别的项目;统筹各个项目的开展计划...[阅读全文]
2023-06-24 21:11:52 人气:6720
卧室家居风水布局:打造舒适与和谐的睡眠环境
卧室作为我们日常休息和恢复精力的场所,其家居风水布局对于居住者的身心健康和家庭和谐有着不可忽视的影响。了解并遵循卧室的风水原则,可以为您打造一个舒适、和谐的睡眠环境...[阅读全文]
2024-02-20 09:46:18 人气:15713
客厅家居风水布局:营造和谐与繁荣的社交空间
客厅作为家庭的核心区域,是家人聚会、招待客人的重要场所。一个和谐的客厅家居风水布局,不仅可以提升居住者的生活品质,还能为家庭带来好运和繁荣。...[阅读全文]
2024-02-20 09:44:52 人气:17185
餐厅家居风水布局:打造美味与和谐的用餐环境
餐厅作为家庭中重要的功能区域,不仅是家人用餐的地方,也是与亲朋好友聚会交流的场所。一个好的餐厅家居风水布局,能够提升家庭成员的食欲,增强家庭和谐氛围...[阅读全文]
2024-02-20 09:43:33 人气:16362
卫生间家居风水布局:打造舒适与和谐的卫浴空间
卫生间作为家庭中私密且重要的功能区域,其家居风水布局对于家庭成员的身心健康和家庭和谐有着不可忽视的影响。一个好的卫生间家居风水布局,能够提升家庭成员的幸福感,增强家庭的正能量。...[阅读全文]
2024-02-20 09:39:02 人气:15332
为什么家居不宜挂太多红色装饰物?
健康平安人生,一定要认识和拥有3个贵人:西医(治标)、中医(治本)、易医(治根)。当西医不行就要找中医...[阅读全文]
2022-06-25 21:03:39 人气:66557
如何将一间旧厂房催旺吉运?
企业新入驻旧厂房,如何做到催旺吉运,达至丁财两旺的效果?这就需要风水的综合策划:大门口形象包装,出入口的八卦方位...[阅读全文]
2022-06-25 21:01:04 人气:70372
装修前规划风水,好处多多
现在越来越多的人认识科学风水的好处,看风水已经是很平常的事。在装修前,先邀请风水师前来勘察毛坯房环境...[阅读全文]
2022-06-25 20:58:23 人气:65274
三角形的办公室如何化解?
方正规整的办公室气场稳定,三角形或不规整的办公室气场混杂,卦位不全,锐气回冲,形成老总思维不定,判断能力减弱。将三角形地方加上屏风...[阅读全文]
2022-06-21 20:33:27 人气:67493
工厂机器为什么不能放在车间中心点
工厂老板由于对风水不熟悉,为了方便,将重型机器设备放在车间〈宅)中心。宅中心为太极点,玄空风水叫“五黄大煞”,只能静不能动,如遇某年的流年凶星飞临该位...[阅读全文]
2022-06-21 20:29:46 人气:64216
补贴500元/辆!佛山市2025年电动自行车以旧换新指引来了!
对个人消费者在佛山市内交售报废老旧电动自行车(含蓄电池)并换购销售价格1500元(含)以上的电动自行车新车的,给予一次性补贴500元...[阅读全文]
2025-05-05 08:50:50 人气:8478
2025年老旧营运货车报废更新看这里→
根据《交通运输部 国家发展改革委 财政部关于实施老旧营运货车报废更新的通知》(交规划发〔2025〕17号)...[阅读全文]
2025-04-24 14:44:14 人气:6199
福田卡文乐福中山上市,智慧绿流打通珠三角新格局
自福田卡文乐福在东莞荣耀上市以后,广东地区绿色物流产业再添新华章。4月18日,以“乐汇湾区 福享未来”为主题的福田卡文乐福上市发布会在中山盛大举行...[阅读全文]
2025-04-21 14:56:28 人气:4507
电动汽车电池新国标!明年开始实施!
标准是由工业和信息化部组织制定的强制性国家标准——《电动汽车用动力蓄电池安全要求》,包括7项单体测试,17项电池包或系统测试等内容...[阅读全文]
2025-04-17 15:10:30 人气:3072
2025佛山汽车报废更新补贴申领!最高20000元/辆!
2025年,对个人消费者报废登记在本人名下的2012年6月30日前注册登记的汽油乘用车、2014年6月30日前注册登记的柴油及其他燃料乘用车...[阅读全文]
2025-03-25 07:52:28 人气:5736
最新召回!涉及车辆的这些进口车型→
日前,斯泰兰蒂斯(上海)汽车有限公司根据《缺陷汽车产品召回管理条例》和《缺陷汽车产品召回管理条例实施办法》的要求...[阅读全文]
2025-03-04 09:35:09 人气:3089
新能源汽车车辆购置税减免!减免!减免!
新一批《道路机动车辆生产企业及产品》减免车辆购置税的新能源汽车车型等目录公告;其中减免车辆购置税的新能源汽车车型目录(第十四批)纯电动汽车-乘用车车型如下...[阅读全文]
2025-03-03 14:58:24 人气:6567
召回!市场监管总局发布通告,涉及多款汽车
日前,丰田汽车(中国)投资有限公司根据《缺陷汽车产品召回管理条例》和《缺陷汽车产品召回管理条例实施办法》的要求...[阅读全文]
2025-02-19 15:50:38 人气:3274
电动自行车安全技术规范,9月1日实施!
电动自行车强制性国家标准修订后正式对外发布,《电动自行车安全技术规范》(GB 17761—2024)将于2025年9月1日实施...[阅读全文]
2025-01-14 09:32:21 人气:7124
铸高端大马力轻卡标杆 庆铃五十铃新600系列佛山上市
12月26日,“一芯向上 码力全开”庆铃五十铃新600系列高端大马力轻卡上市活动在佛山隆重举行。此次活动不仅彰显了庆铃...[阅读全文]
2024-12-27 09:54:08 人气:3658
家具盛宴!第 45 届国际龙家具展览会震撼启幕!
全球家具看顺德,顺德家具看龙江。家具产业是龙江的根基,也是龙江和顺德的亮丽名片。经过五十多年的发展...[阅读全文]
2024-03-17 09:55:30 人气:16640
佛山机场重建航站楼进度刷新!效果图曝光!
按照建设目标和设计规划,由中国联合航空出资建设的新航站楼预计在2024年上半年完成建设并投入使用...[阅读全文]
2023-12-25 09:23:04 人气:31376
佛山国家高新技术产业开发区
佛山高新技术产业开发区(以下简称“佛山高新区”)于1992年12月经国务院批准成立,是全国最早的53个国家高新区之一...[阅读全文]
2023-08-27 21:28:39 人气:11131
佛山意美家卫浴陶瓷世界
意美家,全称意美家卫浴陶瓷世界(Casa Ceramics&Sanitarywares Mall),位于广东省佛山市禅城区季华四路与雾岗路口交汇处,原名为“河宕陶瓷批发直销仓”...[阅读全文]
2023-08-27 21:26:18 人气:11110
澳大利亚技术移民移民
澳洲技术移民是为了引进海外人才,促进澳洲劳动力市场平衡和发展而推出的移民政策,不仅适用于国内有专业技能的技术人才,也适用于在澳留学生,且移民成本低...[阅读全文]
2022-07-07 22:07:38 人气:54800
加拿大BC省雇主担保移民
新政策自2015年1月1日起开始实施。新政后增加了SIRS打分系统,每月公布2次分数,达到此分数的要求的申请人将被移民局选中。因此只要你的职业在加拿大NOC职业列表或职业列表中...[阅读全文]
2022-07-07 22:03:09 人气:55201
美国eb3雇主担保移民
美国eb3雇主担保移民 Other works按照美国移民法,职业移民划分为五类。而EB-3就属于职业移民的第三优先。EB-3职业移民的第三优先类别包括熟练工人、学士学位持有人以及其它工人...[阅读全文]
2022-07-07 21:59:21 人气:53506
马来西亚永久居留(红卡)
PR是PermanentResident的英文缩写,中文是永久居留的意思。获得PR, 就是获得永久居留身份证。 马来西亚永久居留(红卡)是大马政府授予给外国人士的永久居留身份证...[阅读全文]
2022-07-07 21:41:23 人气:54904
南方健康五谷(南海园)启用!健康产业“狮山军团”加速崛起
狮山生物医药健康产业又有新动作!5月8日,在第78个世界红十字日这一特殊时刻,位于狮山罗村的“南方牙谷(孝德湖)”...[阅读全文]
2025-05-09 09:43:28 人气:2551
广佛首家4.0版万达广场,落户狮山!博爱湖乐居城再升级!
佛山长华万达广场签约暨动工仪式举行,将打造集社交、文化、旅游三大属性于一体的广佛首家4.0版万达广场,为狮山商业发展增添新亮点...[阅读全文]
2025-05-09 09:39:28 人气:3007
广东三水:寻找产业“沸点”,打造千亿饮料之都
“中国饮料之都”——广东省佛山市三水区,因西江、北江、绥江在此汇流而得名。这三条大江,从崇山峻岭奔腾而下...[阅读全文]
2025-05-08 10:33:41 人气:2259
南海大沥盐步老龙1432文化街区即将亮相→
最吸睛的莫过于端午龙舟季,将结合1432文化街区的开街于5月17日在盐步龙涌启动,当天还将举行“盐步老龙起龙仪式”,整个端午期间...[阅读全文]
2025-04-29 15:06:55 人气:2473
总投资40亿元新型电力装备产业园项目落户佛山
佛山市人民政府与上海电气集团股份有限公司(以下简称“上海电气集团”) 签订战略合作协议、佛山市投资促进局与上海电气集团输配电装备有限公司签订投资协议...[阅读全文]
2025-04-29 09:57:10 人气:3838
高明医药健康产业再“上新”
2025年佛山市生物医药健康产业重大项目集中签约仪式召开。其中包括来自高明区的明珠生物医药研发基地项目,项目总投资额1亿元...[阅读全文]
2025-04-17 09:57:45 人气:1965
顺德北滘机器人谷再添“新引擎”!又一科创园区落地!
作为北滘“机器人谷”核心区的关键载体,该项目计划总投资50亿元,占地14万平方米(219亩),规划建设56万平方米工业载体和产业物流供应链载体...[阅读全文]
2025-04-17 09:52:16 人气:1663
广东库斯家居科技产业园预计5月底封顶
广东库斯家居科技产业园项目预计今年5月底封顶,11月底交付使用。该项目总规划建筑面积约30万平方米,投资超10亿元...[阅读全文]
2025-04-09 09:06:05 人气:2181
顺德陈村重点项目集中启动!总投资约107亿元!
2025年陈村镇“百千万工程”重点项目启动暨顺晋产业园一期首批签约交付仪式顺利举行。活动现场,与会领导、嘉宾共同推杆...[阅读全文]
2025-04-03 09:54:22 人气:2403
南海大沥盐步旧城大改造预计5月完工!
南海大沥盐步老龙1432项目中的直街改造和加固工程已拆除排栅,粮食加工厂改造工程和盐步酒厂改造工程已基本完成,整个项目中17个项目已大部分完工...[阅读全文]
2025-04-01 10:18:36 人气:3726
南海丹灶城市商业新坐标五一开业,多重好礼!
5月1日,佰汇盈广场二期将携手嘉荣超市、华美达酒店等多元业态盛大开业,构筑“商业+生活+社交”多维体验空间...[阅读全文]
2025-04-30 14:07:04 人气:4394
顺德万象汇即将开业!5折起吃大餐,还有100%中奖福利!
华润万象生活旗下有着“万象城”“万象汇”“万象天地”这三大商业核心产品线。华润万象生活商业布局佛山的首站,正是位于大良中心地带的顺德万象汇...[阅读全文]
2025-04-14 10:18:50 人气:5287
南海大沥这一重磅项目封顶!坐标广佛交界!
大沥镇环球水产工贸一体项目商业楼封顶仪式顺利举行,标志着大沥在推动传统商贸转型升级中的又一标杆项目取得新的进展。大沥镇人大主席李柏添出席活动...[阅读全文]
2025-04-02 10:52:56 人气:5027
禅城石湾黎冲状元文化广场奠基仪式举行
2月18日,石湾镇街道举办黎冲状元文化广场奠基仪式。项目位于魁奇路南侧,一期工程于2024年12月28日开工...[阅读全文]
2025-02-19 10:16:01 人气:5475
三水将新增一个高端酒店综合体!总投资5.3亿元!
三水乐平高端酒店综合体项目正式动工,项目总面积20.8亩,总投资5.3亿元,将进一步推动乐平镇第三产业发展...[阅读全文]
2024-12-27 10:32:46 人气:7217
禅城东基·禅西环宇城 将于12月28日开业!
东基·禅西环宇城位于季华二路北侧,紧邻佛山地铁2号线智慧新城站。东基·禅西环宇城是东基控股与中海商业在禅西新城板块联合打造的超10万㎡的品质型购物中心...[阅读全文]
2024-12-24 09:44:37 人气:33523
顺德大良一商贸综合体正式动工!总投资4000万→
在喜乐喧天、鞭炮齐鸣的热烈氛围中,备受瞩目的苏岗商贸综合体(暂定名)建设项目正式破土动工,标志着这一重要民生工程的全面启动...[阅读全文]
2024-11-14 15:30:49 人气:4633
繁华新地标:佛山市顺德区凯盛广场
凯盛广场地理位置优越,交通便捷,周边配套设施完善。它坐落在顺德区的核心地段,多条主要道路在此交汇,无论是驾车还是乘坐公共交通都能轻松抵达...[阅读全文]
2024-10-03 08:33:48 人气:10721
魅力之城:佛山市顺德区宏汇城
宏汇城的建筑设计独具匠心,融合了现代美学与实用功能。外观宏伟壮观,内部装修精致典雅,营造出了舒适且高端的商业氛围...[阅读全文]
2024-10-03 08:31:52 人气:10601
佛山市顺德区印象城购物中心:购物与娱乐的天堂
印象城购物中心占地面积广阔,拥有多层建筑,内部布局合理。一层通常设有国际知名品牌的专卖店和时尚精品店;二层和三层则汇聚了众多流行服饰...[阅读全文]
2024-09-26 08:17:34 人气:11252
三水区独树岗市场升级投用,绘写强农惠农富农新图景!
备受瞩目的芦苞镇独树岗市场升级改造项目圆满完成,以崭新的姿态正式投入使用,为当地村民带来了更加优质便捷的生活体验,赢得了村民们的纷纷点赞...[阅读全文]
2025-03-21 11:47:07 人气:5663
高明大茶泵站主厂房封顶!事关河江片区!
“大茶泵站重建工程项目主厂房的封顶,预示着这个项目的主厂房主体结构已经完成,也预示着项目水下部分基本完成。”...[阅读全文]
2025-01-06 15:06:42 人气:6968
禅城祖庙南堤街市阔别5年旧址重开!街坊:终于等到了!
新开业的南堤街市位于南堤路和升平交界路口,即中山桥桥底处,市场面积约2600平方米。市场内部分区明确,包含蔬菜、水果、肉类、海鲜...[阅读全文]
2024-11-26 09:48:10 人气:7032
繁华市井——佛山市顺德区永丰市场
永丰市场位于顺德区的核心地段,交通便利,周边居民众多。市场占地面积较大,内部摊位布局合理,通道宽敞整洁...[阅读全文]
2024-09-26 07:50:24 人气:15023
佛山市顺德区番村市场:充满烟火气的生活舞台
番村市场内部布局合理,划分清晰。主要分为蔬菜区、水果区、肉类区、水产区、熟食区、干货区等多个区域,方便顾客快速找到所需商品...[阅读全文]
2024-09-25 07:32:43 人气:17255
佛山市顺德区富裕市场:繁华热闹的民生之所
富裕市场内部空间宽敞明亮。市场布局清晰,分为蔬菜区、水果区、肉类区、水产区、粮油副食区、熟食区等多个区域,方便顾客快速找到所需商品...[阅读全文]
2024-09-25 07:18:06 人气:15318
佛山市顺德区南水市场:繁华市井中的生活百态
南水市场占地面积较大,布局合理清晰。市场内划分了多个区域,包括蔬菜区、水果区、肉类区、水产区、粮油副食区等...[阅读全文]
2024-09-23 15:28:08 人气:15507
汇鲜市场:顺德的美味之源
走进汇鲜市场,首先映入眼帘的是宽敞整洁的布局。市场内部划分清晰,摊位排列有序,通道宽敞明亮,让顾客能够轻松自如地穿梭其中...[阅读全文]
2024-09-22 15:34:02 人气:15251
佛山市顺德区桑麻市场:繁华热闹的生活舞台
市场内部布局合理,摊位规划整齐。蔬菜、水果、肉类、水产、粮油副食等各类商品琳琅满目,应有尽有。新鲜的蔬菜水灵灵地摆放着...[阅读全文]
2024-09-18 15:40:09 人气:15944
顺德光中市场:繁华市井中的生活百态
市场内部布局合理,摊位分类明确。蔬菜区、水果区、肉类区、水产区、干货区等一应俱全,商品琳琅满目。这里的蔬菜水果新鲜水灵,种类丰富...[阅读全文]
2024-09-17 08:23:44 人气:16967
佛山消委会:网络直播套路深,翡翠消费需谨慎!
秦女士浏览某购物网站时,发现某玉石直播间正在直播销售翡翠手镯,主播称该翡翠种水为冰种...[阅读全文]
2022-03-21 15:24:43 人气:65968
机器视觉人才供应链第一梯队:清远市万金目视科技有限公司
清远市万金目视科技有限公司,定位为机器视觉人才供应链第一供应商。首先,以基于机器视觉和深度学习的实战实训平台。为高职高专,大学,提供机器视觉实战实训的人才...[阅读全文]
2021-07-05 15:21:34 人气:99363
跨境电商脱口秀:炮哥刘智勇
炮哥的跨境电商六脉神剑理论、炮哥的跨境电商1357创业模型、炮哥的跨境电商行业快速传播方法论、炮哥的跨境电商合伙人模型...[阅读全文]
2021-07-03 20:33:52 人气:68726
建材家居短视频直播达人——陈宣平
建材家居短视频直播达人——陈宣平,2011年从事互联网行业,2012年进入建材行业媒体工作,主要负责新媒体事业部...[阅读全文]
2021-07-03 20:29:36 人气:93589
广东金麦福餐饮管理服务有限公司
广东金麦福餐饮管理服务有限公司有着多年来连锁经营、机关食堂承包、学校食堂承包、工厂食堂承包、厨房设计经验。致力于食堂承包经营管理...[阅读全文]
2021-07-03 20:25:31 人气:86252
颛孙宏鸽(净雨):书法艺术跨界探索与禅悟
颛孙宏鸽,法名净雨,圣贤名门之后裔,为颛孙子张第七十三代传人,祖籍山东省,中国著名作家、书画家,新闻工作者和社会活动者,公益热心人...[阅读全文]
2021-12-05 20:21:15 人气:71121













































































































































































































































