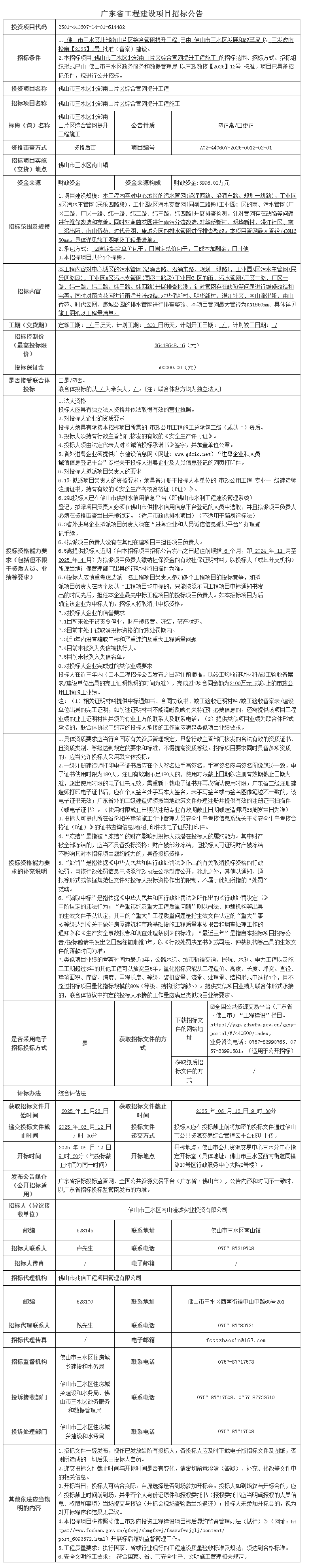
佛山市肉类食品加工产业园区项目监理招标公告


(一)项目基本情况
1.出租人:佛山市南海狮山投资控股有限公司
2.项目信息:
3.产权证照情况:序号01-序号05为无;序号06为粤房字第4393573号;序号07为粤房字第4136716号、南府国用(2001)字第特080124号;序号08、序号10为粤房字第2900888号;序号09为粤房字第4136863号;序号11为粤房地权证佛字第0200446322号、佛府南国用(2010)第0600646号;序号12为粤房地权证佛字第0200444966号、佛府南国用(2010)第0600646号;序号13为粤房地权证佛字第0200446322号、佛府南国用(2010)第0600646号。
4.租金收取方式:租金每月收取一次,承租人须于每月10号前通过银行将应付租金转入出租人指定的账户。
(二)竞买资格及要求
1.中华人民共和国境内外的自然人、法人和其他组织,除在限制参与公有资产竞价期限内或法律、法规另有规定外,均可申请单独参加竞租活动。
2.本次网上竞价采用增价方式进行报价,按照价高者得原则确定竞得人。
3.意向人可登录广东省公共资源交易平台(佛山市)>交易公开>国有产权>交易公告页面(网址:https://ygp.gdzwfw.gov.cn/ggzy-portal/#/440600/index)下载本项目交易文件。如有关于本项目交易文件的修改、澄清、说明等,将通过上述网址发布,不再另行通知,请意向人密切留意。
4.意向人需要现场查看交易资产状况的,请与出租人联系。
5.申请人提交竞买申请参与竞价的,请点击进入佛山市公共资源交易信息化综合平台-交易平台页面(网址:https://jy.ggzy.foshan.gov.cn/TPBidder/login.aspx)进行登录操作(操作指引详见交易须知)。
意向人、申请人、竞买人在网上交易使用电脑操作过程中,仅能使用IE9/IE10/IE11以上的IE浏览器,请勿使用其它浏览器,如出现不正确使用浏览器导致出现的问题,由意向人、申请人、竞买人自行负责承担。
6.本次网上竞价仅接受网上竞买申请和报价,不接受书面、邮寄、电子邮件、电话、传真、口头等其他形式的申请。
7. 要求承租方做好安全生产、消防等工作,环保、噪音等问题必须符合有关部门的规定。不准堆放易燃类、易爆类、化工类等的材料、物品。租赁物不能用于仓储、物流及批发市场等行业,不得从事废旧塑料回收、废旧棉花加工、废旧皮屑加工、废布碎加工、絮状纤维加工、再生橡胶制造、泡沫塑料及人造革制造、砖瓦及石材制造、海绵发泡、再生海绵加工、喷水机制造等行业及废旧金属分拣等行业,不准建设电镀、企业自发电、陶瓷、小造纸、水泥、印染(含水洗)、玻璃马赛克、玻璃、生皮制革、小冶炼、小铸造、土法炼油、石棉制品、燃煤锅炉、耐火材料、红砖及狮山镇准入限制行业等项目。
(三)交易时间
1.提交竞买申请时间:2025年 5 月 22日至2025年 5 月 28日17时30分止;
2.竞买保证金到账截止时间为2025年5 月 29 日16时;
3.网上报价时间:2025年 5 月 30日 10 时00分至 10 时30分,网上报价时间结束后,如有竞买人愿意参加网上限时竞价的,则系统自动进入网上限时竞价环节。
(四)出租人对本《交易文件》拥有解释权。
(五)联系方式
1.佛山市公共资源交易信息化综合平台系统使用咨询电话:0757-83990765
2.佛山市公共资源交易中心南海分中心
联系电话:0757-86322057、86396255
地址:佛山市南海区桂城街道夏南路58号公共资源交易中心
3.出租人: 佛山市南海狮山投资控股有限公司
联系人:张先生 联系电话:0757-86417738
肖先生 联系电话:0757-81190050
地址:狮山镇博爱中路68号长华国际商业中心北商3座21层
微信
新浪微博
QQ空间
QQ好友
豆瓣
Facebook
Twitter











































































































































































































































