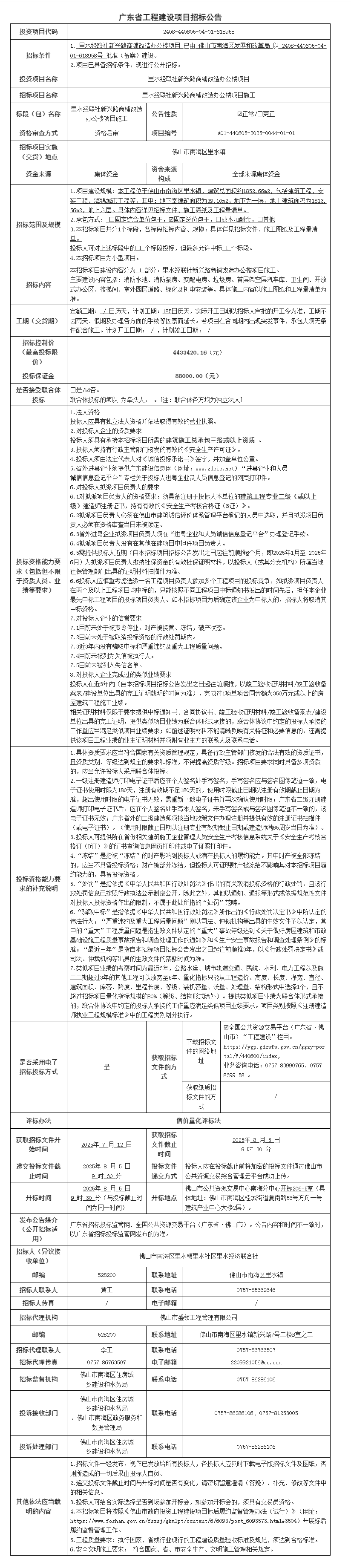
南海里水经联社新兴路商铺改造办公楼项目施工招标公告

7月11日,南方医科大学珠江医院三水医院率先推出门诊免费陪诊服务,为行动不便的患者提供全程陪诊服务,是佛山市三水区首家实施这一便民服务的医院。
南方医科大学珠江医院三水医院副院长许大国介绍,门诊免费陪诊服务将实现全程耐心陪同,流程高效有序,及时响应需求。
据悉,珠江医院三水医院门诊免费陪诊服务优先服务75岁及以上独自就诊的长者;残障人士等独立就诊困难的群体;术后康复期患者;初次建档、孕晚期或行动不便的孕妇、产后42天复查的新手妈妈;多科室转诊的患者。需要注意的是,危急重症或意识不清醒的患者,须前往急诊绿色通道,不在本次陪诊服务范围内。
门诊免费陪诊服务包括协助挂号、缴费、取药、检查引导等,以及满足部分特殊需求,如轮椅或平车转运、优先检查协调等。
此外,门诊免费陪诊服务团队由医院志愿员工、院外资深志愿者组成,经过专项培训,熟悉就诊流程。
前期,珠江医院三水医院全面梳理出群众就医的痛点和难点,以患者需求为导向,全面启动医疗服务改革30条举措,聚焦“流程简化+人文关怀”,系统打造全流程、全链条的就医新体验。许大国表示,门诊免费陪诊服务是服务提升改革的一项重要举措,接下来还将在一站式服务、人文医院建设上持续发力,让群众对医院医疗服务提升可见可感。
门诊免费陪诊服务具体内容
一、服务对象
为行动不便的患者提供全程陪诊服务。
优先人群
1.75岁及以上独自就诊的长者;
2.残障人士等独立就诊困难的群体;
3.术后康复期患者;
4.初次建档、孕晚期或行动不便的孕妇、产后42天复查的新手妈妈;
5.多科室转诊的患者。
注意:危急重症或意识不清醒的患者,请前往急诊绿色通道,不在本次陪诊服务范围内。
二、陪诊范围
1.协助挂号、缴费、取药、检查引导等。
2.特殊需求:如轮椅/平车转运、优先检查协调等。
三、服务内容
就诊引导
协助挂号、分诊、科室指引
检查陪同
陪同到影像科、检验科等检查,协调优先排队
取药协助
代排队缴费、取药并核对药品信息
特殊需求支持
提供轮椅、平车转运,联系家属或医护人员
心理关怀
安抚患者情绪,解答简单就医疑问
*遇突发情况(如患者不适),陪诊人员立即联系急诊科支援。
四、专业团队
由本院志愿员工/院外资深志愿者组成(经过专项培训,熟悉就诊流程)
五、服务时间
8:00—11:00,14:30—16:00
六、服务流程
1.就诊当日,需预约陪诊陪检的患者,到①号楼(门诊楼)一楼一站式服务中心或各楼层分诊台预约;
2.护士评估患者情况(如轮椅需求、优先检查等),并登记信息。
3.陪同人员将为陪诊/陪检患者提供就诊全流程一对一服务。
七、咨询电话
0757-87813080
0757-87813033

微信
新浪微博
QQ空间
QQ好友
豆瓣
Facebook
Twitter











































































































































































































































