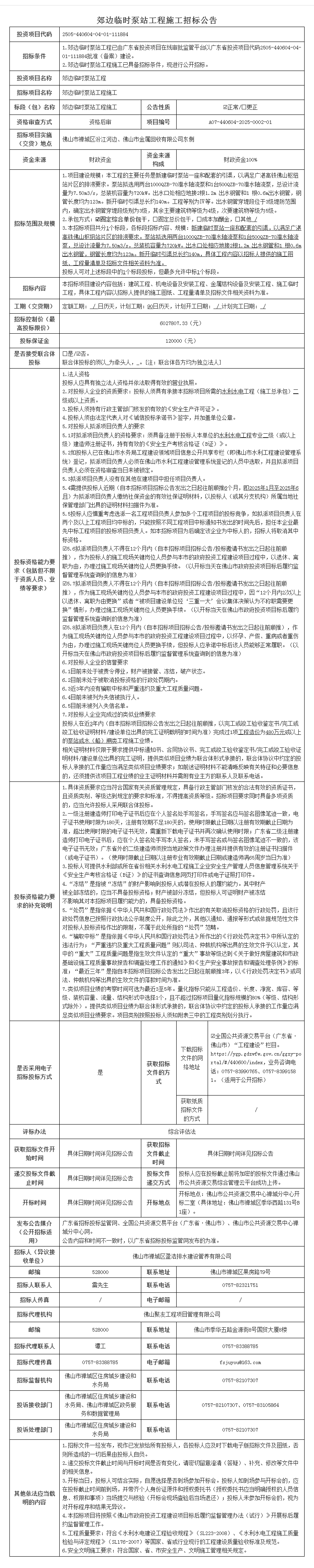
上大学资助政策有哪些?
当考生手握高校录取通知书时,一份学生资助政策简介和《家庭经济困难学生认定申请表》也会随之而来。若家庭经济存在困难,请不必担忧,一系列完善的资助政策将为你顺利入学、完成学业保驾护航!这些政策具体有哪些?又该如何申请?一起来看。
入学前
提前规划,解决燃眉之急
01、国家助学贷款
国家助学贷款分为生源地信用助学贷款和校园地国家助学贷款两种类型。
生源地信用助学贷款:点击查看《一图读懂| 生源地信用助学贷款操作指南(2025版)》。
校园地国家助学贷款:需向就读高校学生资助管理部门咨询办理。
资助对象:家庭经济困难的全日制本专科生和研究生。
贷款额度:本专科学生每人每年最高不超过20000元,研究生每人每年最高不超过25000元。
贷款利率:按照同期同档次贷款市场报价利率(LPR)减70个基点执行。
02、中央专项彩票公益金教育助学项目滋蕙计划
资助对象:普通高中和中职学校毕业考入高等院校的大学新生。
补助内容:资助中西部地区家庭经济困难的普通高校新生到校报到的路费和短期生活费。
资助标准:省内录取阶段院校500元、省外录取院校1000元。
办理方式:可向当地县级教育部门咨询办理。
其中,中西部地区包括:河北省、山西省、内蒙古自治区、吉林省、黑龙江省、安徽省、江西省、河南省、湖北省、湖南省、广西壮族自治区、海南省、重庆市、四川省、贵州省、云南省、西藏自治区、陕西省、甘肃省、宁夏回族自治区、青海省、新疆维吾尔自治区、新疆生产建设兵团。
新生报到期间
绿色通道,畅通入学路
高校一般会开通新生入学“绿色通道”。如果学生暂时没有筹齐学费、住宿费,可通过“绿色通道”先办理入学手续。入学后,高校学生资助管理部门会根据学生的具体情况开展家庭经济困难学生认定,并采取不同措施给予资助。
入学后
多元资助,助力学业成长
01、国家奖学金
奖励对象:纳入全国招生计划内的特别优秀的全日制本专科(含高职、第二学士学位)在校生。
奖励标准:每年奖励12万名,每生每年10000元。
02、国家励志奖学金
奖励对象:纳入全国招生计划内的品学兼优的家庭经济困难全日制本专科(含高职、第二学士学位)在校生。
奖励标准:每生每年6000元。
03、国家助学金
资助对象:纳入全国招生计划内的家庭经济困难全日制本专科生(含预科、高职、第二学士学位学生,不含退役士兵学生)。
资助标准:平均资助标准为每生每年3700元,具体标准由高校在每生每年2500-5000元范围内自主确定,可分为2-3档。
补充说明:全日制在校退役士兵学生全部享受本专科生国家助学金,资助标准为每生每年3700元。
04、服兵役高等学校学生国家教育资助
对应征入伍服义务兵役、招收为军士(原士官)的高校学生,在入伍时对其在校期间缴纳的学费实行一次性补偿或用于学费的国家助学贷款实行代偿。
对应征入伍服义务兵役前正在高等学校就读的学生(含按国家招生规定录取的高校新生),服役期间按国家有关规定保留学籍或入学资格、退役后自愿复学或入学的,实行学费减免。
对退役后,自主就业,通过全国统一高考或高职分类招考方式考入高等学校并到校报到的入学新生,实行学费减免。
资助标准:每生每年最高不超过20000元,超出标准部分不予补偿、代偿或减免。
资助期限:全日制普通高等学历教育一个学制期。
温馨提示
教育部高校资助热线已开通,号码为010—66097980、010—66096590,受理时间为7月15日—9月15日,每天8:00—20:00,为大学新生特别是家庭经济困难的大学新生提供资助政策咨询与帮助。各省(自治区、直辖市)和中央部属高校同步开通热线电话,电话号码与开通时间详见《教育部高校学生资助热线7月15日开通,有问必答!》。
此外,特别提醒广大学生警惕各类诈骗,警惕非法“校园贷”,对于陌生可疑的短信、来电、微信好友等,做到“不回复、不接听、不理睬、不转账”,解决经济困难最安全最靠谱的方法是向家长、老师和学校求教求助。
佛山新款校服来啦!前期,我市禅城区、高明区和三水区已发布了公办中小学各学段新款校服款式,现在家长朋友们可以买校服啦!
新款校服如何选购?购买时要注意哪些事项?旧款校服还可以穿吗?校服管理有哪些新政策?针对家长关注的问题,佛山市教育局在线答疑!
问:什么时候可以购买新款校服?
答:学生夏季、春秋季校服目前已有部分线上和线下销售点零星供应,将于7月底到8月初开始全面供应,冬季校服将于今年国庆前后全面推向市场。
问:在哪里可以买到新款校服?
答:截至目前,共有64家企业参与我市校服生产。为方便学生家长选购,相关生产企业在三个区共设233个线下销售门店,其中,禅城区121个、高明区34个、三水区78个,同时开通淘宝、拼多多、微信等线上购买渠道。
问:校服校徽如何提供印贴服务?
答:在购买校服时,需向商家提供学生所在学校名称,商家一般会免费提供学校校徽的热熔贴纸熨烫或缝制(佩戴)服务。
问:购买校服有哪些需要注意的事项?
答:1.绝不购买“三无”(无厂名厂址、无产品名称、无合格证)校服。
2.看面料是否有明显瑕疵、污渍、破洞等;闻气味是否异常,是否有刺鼻的、腥臭的味道;看工艺是否有瑕疵。新购买的校服建议先清洗再穿着。
3.务必索取正规发票或购物小票,并保留(或拍照留存)产品吊牌(合格证),作为退换货、消费维权的重要依据。
问:发现校服质量问题怎么处理?
答:发现质量问题凭购买校服时的凭证(发票或购物小票),直接向销售商家退换货,也可以直接拨打12315举报投诉。
问:旧款校服还可以穿吗?
答:可以。校服市场化改革过渡期间,允许各学校新旧款校服同时使用。今年9月份的起始年级只能使用新款校服,非起始年级学生在校期间可自由选择穿着旧款或新款校服。
问:一定要选购校服吗?
答:校服选购遵循“两个自愿”原则,即学校自愿开展原则、学生和家长自愿购买原则。学校不得以任何方式强制学生、家长购买校服(含礼服)或捆绑销售,不得将校服与入学、评优挂钩,不得将校服穿着纳入学生德育考核评价范围。同时,校服是校园文化的一部分,鼓励有条件的学校统一着装上学。如果发现学校有违反校服管理有关规定情况的,可向所属教育部门进行举报投诉。

微信
新浪微博
QQ空间
QQ好友
豆瓣
Facebook
Twitter











































































































































































































































