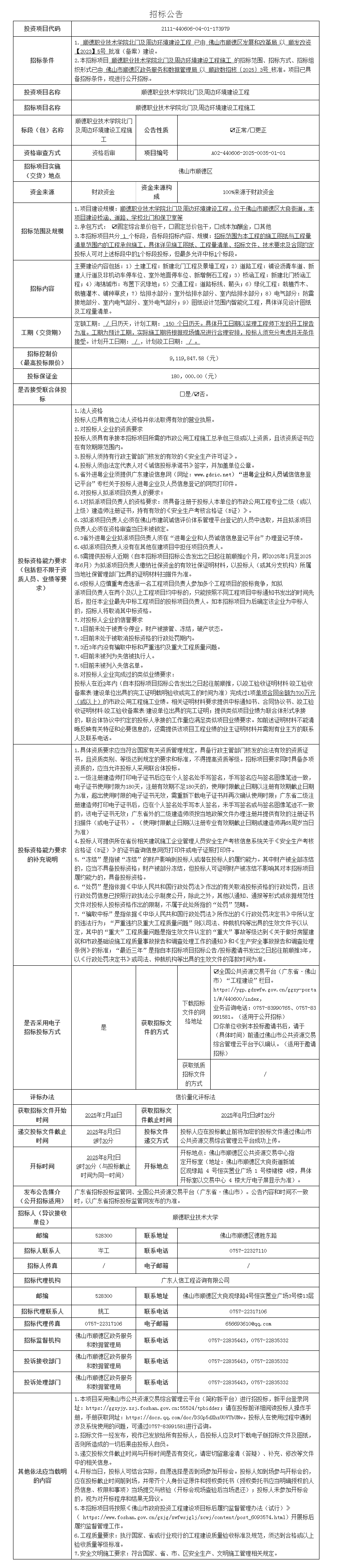
佛山市槎湾路以西,佛西路北侧环卫处侧15号商铺租赁项目
(一)项目基本情况
1.出租人:佛山市智顺佳物业有限公司
2.项目信息:
3.本标的物适用于商业经营、办公,不适用于危险化学品的存储及高污染行业进驻。
4.产权证照情况:有土地证照(竞买人应充分考虑其风险,一经存入竞买保证金即表示承认、接受本项目的现状,愿意按约定支付租赁价款和遵守租赁合同的约定)。
5.租金收取方式:租金按月缴纳,每月25日前缴清当月租金;款项汇至出租人指定的账号或收款二维码。
6.免租期:给予装修免租期1个月,自2025年8月1日起至2025年8月31日止(具体以实际签订日期为准),免租期间免收竞得人的租金。
7.优先承租权情况:本项目无优先承租权权利人。
★注:竞买人在提交竞买申请之前,必须下载并仔细阅读整套交易文件,一旦交易成功,即视为竞得人已完全知悉并同意遵守整套交易文件中的所有内容和要求。
(二)竞买资格及要求
1.中华人民共和国境内的企业法人、个体经营者、自然人,除法律、法规另有规定外,均可申请参加竞买活动。
2.本次网上竞价采用增价方式进行报价,按照价高者得原则确定竞得人。
3.意向人可登录广东省公共资源交易平台(佛山市)>交易公开>国有产权>交易公告页面(网址:https://ygp.gdzwfw.gov.cn/ggzy-portal/#/440600/index)下载本项目交易文件。如有关于本项目交易文件的修改、澄清、说明等,将通过上述网址发布,不再另行通知,请意向人密切留意。
4.意向人需要现场查看交易资产状况的,请与出租人联系。
5.申请人提交竞买申请参与竞价的,请点击进入佛山市公共资源交易信息化综合平台-交易平台页面(网址:https://jy.ggzy.foshan.gov.cn/TPBidder/login.aspx)进行登录操作(操作指引详见交易须知)。
意向人、申请人、竞买人在网上交易使用电脑操作过程中,仅能使用IE9/IE10/IE11以上的IE浏览器,请勿使用其它浏览器,如出现不正确使用浏览器导致出现的问题,由意向人、申请人、竞买人自行负责承担。
6.本次网上竞价仅接受网上竞买申请和报价,不接受书面、邮寄、电子邮件、电话、传真、口头等其他形式的申请。
(三)交易时间
1.提交竞买申请时间:2025年7月17日至2025年7月23日17时30分止;
2.竞买保证金到账截止时间为2025年7月24日16时;
3.网上报价时间:2025年7月25日09时00分至09时30分,网上报价时间结束后,如有竞买人愿意参加网上限时竞价的,则系统自动进入网上限时竞价环节。
(四)出租人对本《交易文件》拥有解释权。
(五)联系方式
1.佛山市公共资源交易信息化综合平台系统使用咨询电话:0757-83990765
2.佛山市公共资源交易中心禅城分中心
联系人:陈先生 联系电话:0757-83905327
地址:佛山市禅城区季华西路131号B1座八楼
3.出租人:佛山市智顺佳物业有限公司
联系人:招先生 联系电话:0757-82108782
地址:佛山市禅城区张槎一路127号1座3层
-
佛山市南海区交通运输局机关饭堂食材供应竞争性磋商公告
-
佛山市禅城区张槎一路115号二座二幢701室之一、702室之一、之二、之四办公物业租赁项目
-
佛山市禅城区昌荣路6号首层15-18号商铺租赁项目
-
南海桂城街道平洲永安北路永安楼首层6号商铺物业租赁项目
-
佛山市顺德区容桂街道红旗社区居委会红旗中路77号之一租赁权竞投
-
南海桂城街道一环与海五路交汇处三角形广告牌场地内及牌顶(通讯基站)租赁项目
-
南海桂城街道平洲永安中路3号首层商铺之一物业租赁项目
-
南海桂城街道平洲三山基业花园16号楼2号商铺物业租赁项目
-
南海桂城街道平洲永安北路永安楼首层9号商铺物业租赁项目
-
佛山市顺德区容桂街道花洲新村八座501号租赁权竞投
(一)项目基本情况
1.出租人:佛山市智顺佳物业有限公司
2.项目信息:
3.本标的物适用于办公、生产、仓储,不适用于危险化学品的存储、重型机械生产行业及高能耗、高污染行业进驻。
4.产权证照情况:有土地证照(竞买人应充分考虑其风险,一经存入竞买保证金即表示承认、接受本项目的现状,愿意按约定支付租赁价款和遵守租赁合同的约定)。
5.租金收取方式:租金按月缴纳,每月25日前缴清当月租金;款项汇至出租人指定的账号或收款二维码。
6.免租期:无。
7.优先承租权情况:杨桂英为本项目优先承租权权利人。
★注:竞买人在提交竞买申请之前,必须下载并仔细阅读整套交易文件,一旦交易成功,即视为竞得人已完全知悉并同意遵守整套交易文件中的所有内容和要求。
(二)竞买资格及要求
1.中华人民共和国境内的企业法人、个体经营者、自然人,除法律、法规另有规定外,均可申请参加竞买活动。
2.本次网上竞价采用增价方式进行报价,按照价高者得原则确定竞得人。
3.意向人可登录广东省公共资源交易平台(佛山市)>交易公开>国有产权>交易公告页面(网址:https://ygp.gdzwfw.gov.cn/ggzy-portal/#/440600/index)下载本项目交易文件。如有关于本项目交易文件的修改、澄清、说明等,将通过上述网址发布,不再另行通知,请意向人密切留意。
4.意向人需要现场查看交易资产状况的,请与出租人联系。
5.申请人提交竞买申请参与竞价的,请点击进入佛山市公共资源交易信息化综合平台-交易平台页面(网址:https://jy.ggzy.foshan.gov.cn/TPBidder/login.aspx)进行登录操作(操作指引详见交易须知)。
意向人、申请人、竞买人在网上交易使用电脑操作过程中,仅能使用IE9/IE10/IE11以上的IE浏览器,请勿使用其它浏览器,如出现不正确使用浏览器导致出现的问题,由意向人、申请人、竞买人自行负责承担。
6.本次网上竞价仅接受网上竞买申请和报价,不接受书面、邮寄、电子邮件、电话、传真、口头等其他形式的申请。
(三)交易时间
1.提交竞买申请时间:2025年7月17日至2025年7月23日17时30分止;
2.竞买保证金到账截止时间为2025年7月24日16时;
3.网上报价时间:2025年7月25日10时00分至10时30分,网上报价时间结束后,如有竞买人愿意参加网上限时竞价的,则系统自动进入网上限时竞价环节。
(四)出租人对本《交易文件》拥有解释权。
(五)联系方式
1.佛山市公共资源交易信息化综合平台系统使用咨询电话:0757-83990765
2.佛山市公共资源交易中心禅城分中心
联系人:陈先生 联系电话:0757-83905327
地址:佛山市禅城区季华西路131号B1座八楼
3.出租人:佛山市智顺佳物业有限公司
联系人:招先生 联系电话:0757-82108782
地址:佛山市禅城区张槎一路127号1座3层

微信
新浪微博
QQ空间
QQ好友
豆瓣
Facebook
Twitter











































































































































































































































