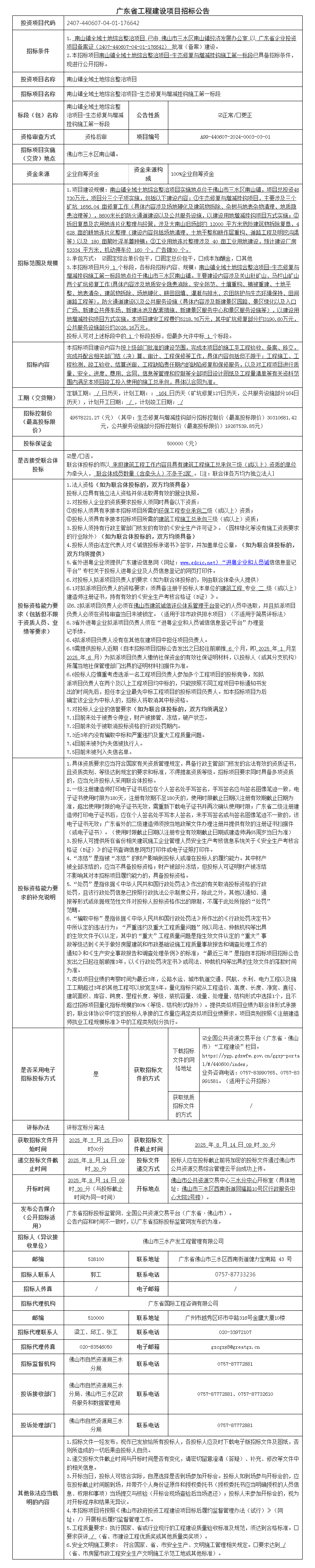
广东省佛山市顺德区龙江镇佛开高速以西、龙高路以北地块网上挂牌出让
受佛山市顺德区龙江镇人民政府委托,佛山市顺德区公共资源交易中心(以下称“挂牌人”)以网上挂牌方式出租广东省佛山市顺德区龙江镇苏溪股份合作经济社(以下称“出租人”)的国有建设用地使用权[交易编号为TD2025(SD)WG0031]。现将有关事项公告如下:
一、本次网上挂牌出租地块的基本情况和规划指标要求如下表:
二、竞租人准入条件:
1、未纳入佛山市农村集体资产交易警示名单。
2、本地块竞投不接受自然人参与竞投,竞投人必须是在中华人民共和国境内注册并合法运作的独立法人或独立法人的分支机构、其他非法人组织(如合伙企业、个人独资企业)、经工商登记注册的个体工商户,且不属于国家有关失信联合惩戒名单中禁止参与公共资源交易活动的,除法律法规另有规定外。
3、未拖欠出租人的农村集体(包括农村集体所属企业)的租金(承包款)及各类欠款。
4、本地块竞投不接受委托竞投和联合竞投。
三、《土地承租合同》签订时间及租金收取方式及递增情况:
1、竞得人须与签订《成交确认书》之日起5个工作日内与出租人签订。
2、租金按半年收取,首付租金须于签订合同15天内支付。在租赁期内,竞得人须每半年首月10日前缴交一次的方式缴纳租金缴清。租金每三年在前一周期租金标准的基础上递增5%(免租期计算在周期内),项目开发建设免租期为15个月(自《土地承租合同》签订之日起算)。
四、有意参与竞租人可于2025年7月24日后登录佛山市国有建设用地使用权和矿业权网上交易系统(下称“网上交易系统”,网址:http://jy.ggzy.foshan.gov.cn:3680/TPBank/newweb/framehtml/onlineTradex/index.html)或广东省公共资源交易平台(网址:https://ygp.gdzwfw.gov.cn/ggzy-portal/#/440600/index)下载本网上挂牌文件。
五、本次网上挂牌出租地块的公告期自2025年7月24日至2025年8月14日止;网上挂牌期(网上报价期)为2025年8月15日8时30分至2025年8月25日15时止。
竞租申请人应于2025年8月23日9时之前登录网上交易系统提交竞租申请,选择银行,获得随机保证金账号,并向此指定账号一次性足额交纳竞投保证金。竞投保证金须于2025年8月23日9时之前到达本中心指定账户后(提示:竞租申请人须充分了解银行划转账的流程和时限,须跨省跨行支付的建议尽早缴纳竞投保证金),竞租申请人方获得竞投权限。竞租申请人必须以自己的名义交纳保证金,不得由他人代交,且保证金必须以人民币支付。
上述时间均以网上交易系统的服务器时间为准。
六、本次网上挂牌采用增价方式进行报价,按照价高者得原则确定竞得人。
七、本次网上挂牌仅接受网上竞租申请和竞租报价,不接受书面、邮寄、电子邮件、电话、传真、口头等其他形式的申请。
八、自本次公告起至网上挂牌截止期间,如有关于本地块网上挂牌出租文件的修改、澄清、说明等将通过上述网上交易系统、佛山市顺德区公共资源交易中心网站发布,不再另行通知,请有意参与竞租者密切留意。其它未尽事宜,详见本地块的网上挂牌出租文件。
九、佛山市顺德区龙江镇人民政府对本次国有建设用地使用权出租拥有最终解释权。
十、联系方式
1、项目监管、投诉处理和交易细则咨询:
龙江镇农业农村办公室(联系人:邓小姐,联系电话:23368777)
2、交易中心地址:
佛山市顺德区大良街道新城区观绿路4号恒实置业广场1号楼裙楼
联系电话:0757-22837810(梁先生)(陈小姐)
3、系统使用咨询电话:0757-83990765
-
佛山市南海区交通运输局机关饭堂食材供应竞争性磋商公告
-
佛山市禅城区张槎一路115号二座二幢701室之一、702室之一、之二、之四办公物业租赁项目
-
佛山市禅城区昌荣路6号首层15-18号商铺租赁项目
-
南海桂城街道平洲永安北路永安楼首层6号商铺物业租赁项目
-
佛山市顺德区容桂街道红旗社区居委会红旗中路77号之一租赁权竞投
-
南海桂城街道一环与海五路交汇处三角形广告牌场地内及牌顶(通讯基站)租赁项目
-
南海桂城街道平洲永安中路3号首层商铺之一物业租赁项目
-
南海桂城街道平洲三山基业花园16号楼2号商铺物业租赁项目
-
南海桂城街道平洲永安北路永安楼首层9号商铺物业租赁项目
-
佛山市顺德区容桂街道花洲新村八座501号租赁权竞投

采联国际招标采购集团有限公司受暨南大学附属顺德医院(佛山市顺德区第二人民医院、佛山市顺德区冯尧敬纪念医院)委托采用网上竞价方式出让位于暨南大学附属顺德医院(佛山市顺德区第二人民医院、佛山市顺德区冯尧敬纪念医院)的佛山市顺德区暨南大学附属顺德医院互联网+全病程管理服务运营权,欢迎符合资格的竞买人参与竞价。
一、项目概况
1.项目名称:佛山市顺德区暨南大学附属顺德医院互联网+全病程管理服务运营权出让
2.项目编号:ZC2025(SD02)0027
备注:其他交易内容请查阅《项目交易细则》。
二、竞买人资格条件
1.提供在中华人民共和国境内注册的法人或其他组织的营业执照或事业单位法人证书或社会团体法人登记证书复印件;如国家另有规定的,则从其规定。(分公司投标,须取得具有法人资格的总公司(总所)出具给分公司的授权书,并提供总公司(总所)和分公司的营业执照(执业许可证)复印件。已由总公司(总所)授权的,总公司(总所)取得的相关资质证书对分公司有效,法律法规或者行业另有规定的除外);
2.法定代表人为同一人或者存在直接控股、管理关系的不同意向竞买人,不得同时参加本项目的竞价(提供《承诺函》格式自拟);
3.竞买人须具有良好的商业信誉和健全的财务会计制度,须具有履行项目所必需的设备和专业技术能力,有依法缴纳税收和社会保障资金的良好记录(提供《承诺函》格式自拟)。
4.竞买人没有处于被责令停业,财产被接管、冻结破产状态;在参加本项目投标活动前三年内的经营活动中无重大违纪记录,并没有因此被行政机关禁止投标资格(提供《承诺函》格式自拟)。
5.竞买人未被列入“信用中国”网站(www.creditchina.gov.cn)“记录失信被执行人或重大税收违法案件当事人名单。(以出让方当天在“信用中国”网站(www.creditchina.gov.cn)查询结果为准,如相关失信记录已失效,竞得人需提供相关证明资料)。
6.本项目不接受联合体竞价。
三、竞价注意事项
1.本次网上竞价采用加价方式进行报价,按照价高者得的原则确定最终成交价及竞得人。
2.竞买人通过网上交易系统提交的报价一经报出,不得撤回。在报价期间,竞买人可多次报价,首次报价不得低于起始价,每次加价幅度不得小于交易方案规定的增加幅度。在规定竞价时间内,若无人应价,则本项目流标。
3.经相关部门及暨南大学附属顺德医院(佛山市顺德区第二人民医院、佛山市顺德区冯尧敬纪念医院)认定出现下列情形之一,暨南大学附属顺德医院(佛山市顺德区第二人民医院、佛山市顺德区冯尧敬纪念医院)有权取消其竞买人资格,交易保证金全额不予退还且出让方有权向竞得人追讨重新交易的成交价低于本次竞价成交价差额部分及重新组织交易的全部费用和追究其相应法律责任的权利:
(1)竞买人相互串通竞买的;
(2)竞买人采用不正当手段竞得的;
(3)竞得人提供虚假材料或虚报情况的;
(4)竞得人成交后反悔的(包括但不限于拒绝签订成交确认书、拒绝签订合同等行为);
(5)其他法律法规规定的情况。
四、竞买申请及获取竞价文件
1.有意参与的竞买人可点击广东省公共资源交易平台(佛山市)(网址:https://ygp.gdzwfw.gov.cn/ggzy-portal/#/440600/jygg)或点击
佛山市资产交易网上交易系统(网址:http://jy.ggzy.foshan.gov.cn:3680/TPBank/newweb/framehtml/onlineTradex/indexzcjy.html)下载本项目竞价文件。如有关于本项目条款的修改、澄清、说明等将通过上述网址发布,不再另行通知,请有意参与竞价者密切留意,条款的修改、澄清、说明等将构成竞价文件的一部分,对竞买人有约束力。其它未尽事宜,详见本项目竞价文件。
2.如有意向提交竞买申请及参与竞价请点击进入佛山市公共资源交易信息化综合平台-交易平台页面(网址:https://jy.ggzy.foshan.gov.cn/TPBidder/login.aspx)进行登录操作。(详细操作指引请查看竞价文件中的“网上竞价须知”内容)。
五、交易保证金
1.本项目的交易保证金为人民币(大写)壹拾壹万叁仟柒佰伍拾肆 元整 (小写:¥ 113754.00)。
2.各竞买人须在交易保证金到账截止时间前通过网银、银行网点转账等方式将交易保证金一次性足额汇入随机账户中(不接受任何方式的现金存、汇款),不得将同一笔交易保证金分开转入同一账户。以现金方式将交易保证金缴存至交易保证金账户的,或未按交易公告(方案)规定交纳交易保证金的,交易保证金交纳无效。
六、交易时间 (以下时间均以网上交易系统的服务器时间为准)
1.公告时间: 2025年7月24日8时30分至2025年8月1日下午5时30分止(北京时间)
2.提交竞买申请时间: 2025年7月24日8时30分至2025年8月1日下午5时30分止(北京时间), 竞买人须于竞买申请截止时间前登录网上交易系统提交竞买申请。
3.交易保证金到账截止时间为 2025年8月1日下午5时30分,超过截止时间到账则不能参加竞价。
4.网上报价时间: 2025年8月4日下午3时至3时30分。
七、其他事宜
1.本次网上竞价仅接受网上竞买申请和竞价报价,不接受书面、邮寄、电子邮件、电话、传真、口头等其他形式的申请。
2.竞买人可自行或联系暨南大学附属顺德医院(佛山市顺德区第二人民医院、佛山市顺德区冯尧敬纪念医院)到实地勘察竞价标的物,了解实际情况。
3.本项目最终解释权归暨南大学附属顺德医院(佛山市顺德区第二人民医院、佛山市顺德区冯尧敬纪念医院)所有。
八、联系方式
1.出让方:暨南大学附属顺德医院(佛山市顺德区第二人民医院、佛山市顺德区冯尧敬纪念医院
地址:广东省佛山市顺德区容桂街道桂洲大道东50号
联系人:陈小姐
联系电话:0757-28880302
2.代理机构:采联国际招标采购集团有限公司
地址:佛山市季华五路55号万科金融中心A座33楼3303室
联系人:陈小姐
联系电话:0757-83205203-303
3.项目监督单位:容桂街道财政和公有资产管理办公室
联系人:何小姐
联系电话:0757-2898159
4.系统使用咨询电话:0757-83990765、22837820
微信
新浪微博
QQ空间
QQ好友
豆瓣
Facebook
Twitter












































































































































































































































