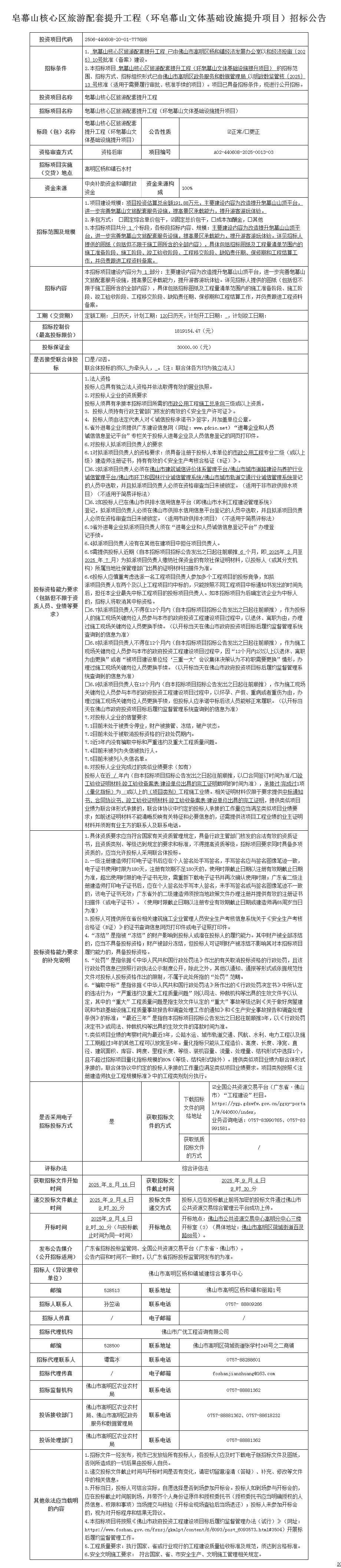
皂幕山核心区旅游配套提升工程(环皂幕山文体基础设施提升项目)招标公告

毫厘之差的精准传承
聚光灯下,杨婷婷腾空跃起,瞬间爆发时的力度把控,指尖与器械的微妙距离,落地时足尖与界线的分毫把控,诠释了“精准”与“专注”的体育精神,它是流淌在这位体操冠军血液中的本能,这份对极致的追求,在竞技场上化作金牌的荣耀。
而在古都西安,同样的执着正浸润着百年药香,陕西李氏正武中医药研究有限公司,一群“健康赛场”上的执着者,他们深挖典籍,精研祖方,以对待冠军标准般的严谨,把控每一味药材,优化每一道工艺,只为研发出能真正缓解痔疮/鼻炎患者困扰的药品。
冠军的“精准”,是肌肉记忆的千万次锤炼;陕西李氏正武中医的“精准”,是几代人对着医案药秤的俯身钻研。两种跨越时空的坚守,在此刻因同一信念共振:精益求精。
百年医脉的“正武”之道
(1)百年根脉:从长安李氏到正武医药
故事始于清代的长安城,外乡医者李德明带着新的医术,与当地李氏家族结缘(即长安李正武家族),其新的医术和李氏家族原有的痔疮鼻炎治疗良方相融合,为现代李氏正武疗法奠定了基础。
新融合的疗法,在第二代传人李白玉(即李正武祖父)手中淬炼升华—李白玉融合家传技艺与李德明心法,创“鼻渊散”雏形,以脚底贴敷代替内服针刺,写下“上病下治”的早期实践。同时又将痔瘘的治疗总结归纳,创“李氏化痔散”,痔疮采用内服加外用,不打针,不手术,清热凉血,控渗止血,活血化瘀,润肠通便,改善直肠血液循环。
战乱年代,第三代传承人李德禄,以油纸包裹药方,守护火种不熄;至第四代李正武,幼闻药香,苦读医典,终将传统验方系统化、科学化。
经过四代人的传承,以及第四代传承人李正武医师三十余年的临床经验与实践,这段百年医脉正式凝练为:陕西正武中医药研究有限公司。
“正”承古训—守药材地道、辨证精纯;“武”砺新篇—以现代科研攻坚顽疾。
(2)辨证之精:一人一方背后的科学逻辑
中医并非“万人一药”,辩证治疗才是其核心,陕西李氏正武中医精准诠释了这一点,对于不同的症候,李正武医师精准分型,对症用药,这也成为李氏正武中医的灵魂。
对于鼻炎辩证体系,李正武医师将其分为寒型、热型、湿型三种类型,若是寒型,主温肺散寒,若是热型,主清热通窍,若是湿型,主健脾化湿。不同的症候,治疗核心不同,李正武医师会根据症候选择适合患者的疗法。
对于痔疮的治疗,李正武医师独创“外敷+内服”协同机制。外敷:药包热熨患处,缓解肿痛;内服:依湿热/气虚等体质定制汤剂,从根源进行调理。
(3)疗法革新:非侵入性疗法的现代践行
陕西李氏正武中医疗法是历史传承,解决鼻炎、痔疮困扰是大多数当代人的需求,当传统智慧遇见当代需求,李正武医师给出了郑重承诺:
全程无创化干预,对于鼻炎治疗,只需将药材贴敷足底涌泉穴(肾经起点),借经络传导药力上行,睡前贴,晨起揭,8小时持续缓释;对于痔疮治疗,外用热敷包扩张血管,促进药物渗透,口服方剂调节肠道环境,双轨并进。做到了无创、无肝损风险、无嗜睡副作用的非侵入性疗法。
冠军精神赋能—当“精准”照进诊疗现场
体操的“精准”,是杨婷婷在赛场上对0.1分的锱铢必较;李氏正武中医的“精准”,则在每一幅问诊画面中触手可及。以下是李正武医师诊疗的“精准”步骤:
第一步:把脉问诊,司外揣内观察舌苔。治疗前,李正武医师通过把脉,并详细询问患者的病史、症状及生活习惯,全面了解病情。其中把脉能够让李正武医师感知脉搏的跳动,从而判断气血运行状况,为后续的辨证施治提供依据。
第二步:制定治疗方案。李正武医师在充分了解病情后,会制定个性化的治疗方案,综合考虑患者的体质、症状及病因,确保治疗方案的针对性和有效性。
第三步:配制敷贴。李正武医师根据治疗方案,精心筛选地道药材,并采用传统验方“鼻渊散”“李氏化痔散”进行配制。
第四步:贴敷涌泉穴以及热敷患处。将调制好的中药敷贴包裹后敷于患者的涌泉穴以及热敷患处。患者只需要在睡觉前贴敷,早晨取下,通常敷8至10小时即可。
第五步:调整方剂。治疗一个疗程后,李正武医师会根据患者病情变化及时调整方剂,确保最佳疗效。
这项凝聚百年传承的技艺,经李正武医师临床淬炼与剂型革新,终以现代制剂形态问世—「鼻康本草穴位贴」、「鼻敏净喷剂」和「痔康清热本草热敷液」,即将揭开它们的科学密码。
李氏正武鼻炎/痔疮药的科学详解
(1)鼻康本草穴位贴
核心机理:依托“上病下治”经络理论,精选秦巴道地药材,经真空冻干技术提纯,贴敷于足底涌泉穴。药力借肾经上行直达鼻窍,缓解鼻塞流涕,避免口服药物刺激肠胃。
创新突破:采用上病下治、引火归元、釜底抽薪的原理,确保8小时持续释药。
适用人群:过敏性鼻炎、慢性鼻窦炎引起的鼻塞、清涕、喷嚏、头痛、出血等。
(2)鼻敏净喷液
核心机理:药液经鼻腔黏膜直接吸收,避开口服的胃肠降解,快速渗透鼻窦组织。
创新突破:雾化颗粒较小,并维持人体适宜的酸碱环境,避免刺激。
适用人群:过敏性鼻炎、慢性鼻窦炎引起的鼻塞、清涕、喷嚏、头痛、出血等。
(3)痔康清热本草热敷液
核心机理:融合“箍毒消肿”古法,以地道药材煎煮浓缩,通过恒温热敷促进肛周血液循环。药液靶向渗透痔核,缓解肿胀疼痛,替代创伤性手术干预。
创新突破:配合李氏化痔散内服加外用。
适用人群:内痔1至3期出血、外痔急性肿痛、混合痔发作期护理,瘙痒、下坠、便血、肛裂。
(4)百年验方的温暖传递
无数患者因亲友推荐走进李氏正武中医馆,复诊率印证疗效可靠,主动分享见证医者仁心。 李正武医师则提供全程指导的贴心服务,24小时在线(服务热线400-6753-998;公众号:陕西正武中医药研究有限公司),亲自问诊,让每份信任经得起考验,也传递得更远。都说:缓解困扰,是口碑的起点,看看这些就诊过程,就知道没有虚言。(以下案例经患者授权发布)
当亲友的推荐成为求医的引路灯,当复诊患者带来新的面孔—李氏正武中医的诊室从未冷清。
这不是偶然,是寒夜里贴上药贴,清晨畅快呼吸的惊喜,是痔痛难忍时,热敷片刻舒展的眉头,是医师逐一回复咨询的耐心解答。每一次必然承载着百年匠心,让“试试看”变成“还要来”。
今天,我们以百年传承为盾,以患者口碑为矛,若您仍在鼻炎、痔疮困扰中挣扎,请踏上这条千万人验证过的健康之路。让每一次呼吸自在,每次久坐无虞,成为您生命的日常。
咨询电话:400-6753-998

微信
新浪微博
QQ空间
QQ好友
豆瓣
Facebook
Twitter












































































































































































































































