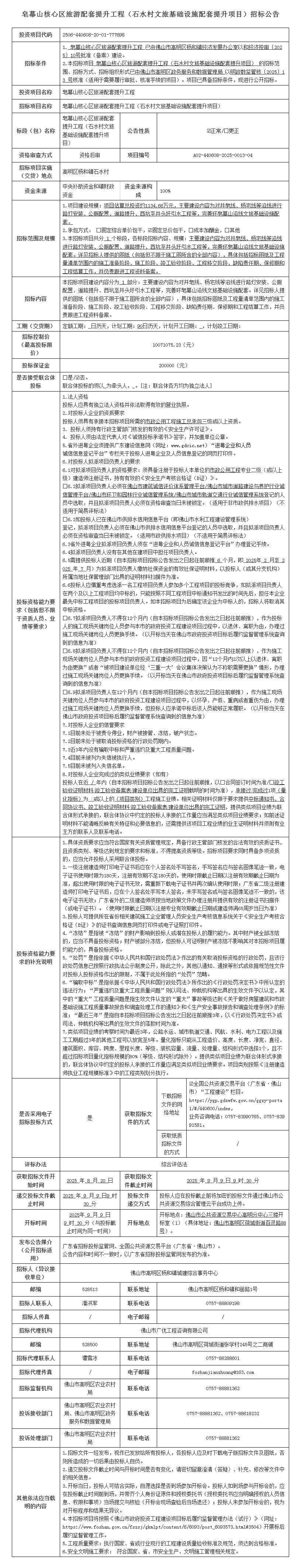
佛山市禅城区桂澜路以东、魁奇路以北地块10kV电力迁改工程竞争性磋商公告
项目概况
佛山市禅城区桂澜路以东、魁奇路以北地块10kV电力迁改工程采购项目的潜在供应商应在广东省政府采购网https://gdgpo.czt.gd.gov.cn/获取采购文件,并于 2025年08月29日 09时30分 (北京时间)前提交响应文件。
一、项目基本情况
项目编号:GDHS-FS-20250715
项目名称:佛山市禅城区桂澜路以东、魁奇路以北地块10kV电力迁改工程
采购方式:竞争性磋商
预算金额:3,548,292.62元
采购需求:
采购包1(佛山市禅城区桂澜路以东、魁奇路以北地块10kV电力迁改工程):
采购包预算金额:3,548,292.62元
本采购包不接受联合体投标
合同履行期限:合同签订后60天内通过供电部门验收接入供电系统并交付使用。
二、申请人的资格要求:
1.投标供应商应具备《中华人民共和国政府采购法》第二十二条规定的条件,提供下列材料:
1)具有独立承担民事责任的能力:在中华人民共和国境内注册的法人或其他组织或自然人, 投标(响应)时提交有效的营业执照(或事业法人登记证或身份证等相关证明) 副本复印件。
2)有依法缴纳税收和社会保障资金的良好记录:提供投标截止日前6个月内任意1个月依法缴纳税收和社会保障资金的相关材料或《政府采购供应商资格信用承诺函》。 如依法免税或不需要缴纳社会保障资金的,提供相应证明材料。
3)具有良好的商业信誉和健全的财务会计制度:提供2023年度或2024年度经第三方会计师事务所出具的审计报告,能清晰地显示第三方会计师事务所的印章,并能反映审计结论或提供投标截止日前6个月内任意1个月基本开户行出具的资信证明)或《政府采购供应商资格信用承诺函》。
4)履行合同所必需的设备和专业技术能力:提供“具备履行合同所必需的设备和专业技术能力”的承诺函,格式自拟。
5)参加采购活动前3年内,在经营活动中没有重大违法记录:参照响应承诺函或《政府采购供应商资格信用承诺函》相关承诺格式内容。 重大违法记录,是指供应商因违法经营受到刑事处罚或者责令停产停业、吊销许可证或者执照、较大数额罚款等行政处罚。(根据财库〔2022〕3号文,“较大数额罚款”认定为200万元以上的罚款,法律、行政法规以及国务院有关部门明确规定相关领域“较大数额罚款”标准高于200万元的,从其规定)
2.落实政府采购政策需满足的资格要求:
采购包1(佛山市禅城区桂澜路以东、魁奇路以北地块10kV电力迁改工程)落实政府采购政策需满足的资格要求如下:
本项目属于专门面向中小企业采购的项目
3.本项目的特定资格要求:
采购包1(佛山市禅城区桂澜路以东、魁奇路以北地块10kV电力迁改工程)特定资格要求如下:
(1)供应商未被列入“信用中国”网站(www.creditchina.gov.cn)“记录失信被执行人或重大税收违法失信主体或政府采购严重违法失信行为”记录名单;不处于中国政府采购网(www.ccgp.gov.cn)“政府采购严重违法失信行为信息记录”中的禁止参加政府采购活动期间。(以资格审查人员于投标(响应)截止时间当天在“信用中国”网站(www.creditchina.gov.cn)及中国政府采购网(http://www.ccgp.gov.cn/)查询结果为准,如相关失信记录已失效,供应商需提供相关证明资料)。
(2)单位负责人为同一人或者存在直接控股、 管理关系的不同供应商,不得同时参加本采购项目(或采购包) 投标(响应)。 为本项目提供整体设计、 规范编制或者项目管理、 监理、 检测等服务的供应商, 不得再参与本项目投标(响应)。 响应承诺函相关承诺要求内容。
(3)同时具备以下①、②、③的条件(提供证书): ①具备建设行政主管部门颁发的电力工程施工总承包三级以上(含三级)资质或输变电工程专业承包三级以上(含三级)资质或机电安装专业承包二级以上(含二级)。[注:资质证书有效期延续按照《住房和城乡建设部办公厅关于建设工程企业资质统一延续有关事项的通知》(建办市函〔2022〕361号)的文件规定执行] ②具备有效国家能源局(或国家电力监管委员会)或其派出机构颁发的承装类《承装(修、试)电力设施许可证》五级(或以上)证书。 ③具供应商具备有效的安全生产许可证(提供复印件加盖供应商公章)。
(4)本项目不接受联合体投标。
三、获取采购文件
时间: 2025年08月18日 至 2025年08月25日 ,每天上午 00:00:00 至 12:00:00 ,下午 12:00:00 至 23:59:59 (北京时间,法定节假日除外)
地点:广东省政府采购网https://gdgpo.czt.gd.gov.cn/
方式:在线获取
售价: 免费获取
四、响应文件提交
截止时间: 2025年08月29日 09时30分00秒 (北京时间)
地点:广东省政府采购网https://gdgpo.czt.gd.gov.cn/
五、开启
时间: 2025年08月29日 09时30分00秒 (北京时间)
地点:广东省政府采购网https://gdgpo.czt.gd.gov.cn/
六、公告期限
自本公告发布之日起3个工作日。
七、其他补充事宜
1.本项目采用电子系统进行招投标,请在投标前详细阅读供应商操作手册,手册获取网址:https://gdgpo.czt.gd.gov.cn/help/transaction/download.html。投标供应商在使用过程中遇到涉及系统使用的问题,可通过020-88696588进行咨询或通过广东政府采购智慧云平台运维服务说明中提供的其他服务方式获取帮助。
2.供应商参加本项目投标,需要提前办理CA和电子签章,办理方式和注意事项详见供应商操作手册与CA办理指南,指南获取地址:https://gdgpo.czt.gd.gov.cn/help/problem/。
3.如需缴纳保证金,供应商可通过"广东政府采购智慧云平台金融服务中心"(http://gdgpo.czt.gd.gov.cn/zcdservice/zcd/guangdong/),申请办理投标(响应)担保函、保险(保证)保函。
1.本项目采用电子系统进行招投标,请在投标前详细阅读供应商操作手册,手册获取网址:https://gdgpo.czt.gd.gov.cn/help/transaction/download.html。投标供应商在使用过程中遇到涉及系统使用的问题,可通过020-88696588进行咨询或通过广东政府采购智慧云平台运维服务说明中提供的其他服务方式获取帮助。
2.供应商参加本项目投标,需要提前办理CA和电子签章,办理方式和注意事项详见供应商操作手册与CA办理指南,指南获取地址:https://gdgpo.czt.gd.gov.cn/help/problem/。
3.如需缴纳保证金,供应商可通过"广东政府采购智慧云平台金融服务中心"(http://gdgpo.czt.gd.gov.cn/zcdservice/zcd/guangdong/),申请办理投标(响应)担保函、保险(保证)保函。
1.本项目采用电子系统进行招投标,请在投标前详细阅读供应商操作手册,手册获取网址:https://gdgpo.czt.gd.gov.cn/help/transaction/download.html。投标供应商在使用过程中遇到涉及系统使用的问题,可通过020-88696588进行咨询或通过广东政府采购智慧云平台运维服务说明中提供的其他服务方式获取帮助。
2.供应商参加本项目投标,需要提前办理CA和电子签章,办理方式和注意事项详见供应商操作手册与CA办理指南,指南获取地址:https://gdgpo.czt.gd.gov.cn/help/problem/。
3.如需缴纳保证金,供应商可通过"广东政府采购智慧云平台金融服务中心"(http://gdgpo.czt.gd.gov.cn/zcdservice/zcd/guangdong/),申请办理投标(响应)担保函、保险(保证)保函。
4.本项目的开标方式为远程电子开标,供应商无需到达现场参加开标活动。请参与本项目投标的供应商应在响应文件开启时间前30分钟,登录云平台开标大厅进行签到,各供应商在参加开启以前须自行对使用电脑的网络环境、驱动安装、客户端安装以及数字证书的有效性等进行检测,确保可以正常使用。
5.在响应截止时间前,请各供应商核实并确认填写授权代表的姓名与手机号码,若因填写的授权代表信息有误而导致的不良后果,由供应商自行承担。
6.开标结束后,请投标人及时进入广东政府采购智慧云平台的等候大厅关注项目进展情况,并保持联系人手机号码畅通,特别是澄清需要及时响应。如因未及时响应导致被作为无效投标处理的由投标人自行承担相关后果。
7.本公告内容与采购文件不一致的,以采购文件为准。
8.本项目公告媒体:中国政府采购网(www.ccgp.gov.cn),广东省政府采购网(https://gdgpo.czt.gd.gov.cn/);广东省公共资源交易平台(佛山市)(https://ygp.gdzwfw.gov.cn/ggzy-portal/#/440600/index)、佛山市公共资源交易中心禅城分中心(http://www.chancheng.gov.cn)。
八、凡对本次采购提出询问,请按以下方式联系。
1.采购人信息
名 称:佛山市禅城区石湾镇街道城建和水务办公室
地 址:石湾镇街道魁奇二路2号
联系方式:0757-83939031
2.采购代理机构信息
名 称:广东华穗工程咨询有限公司
地 址:广东省广州市越秀区广州市越秀区豪贤路102号1701、1702、1703、1704、1705、1706、1707房
联系方式:0757-82250109
3.项目联系方式
项目联系人:邓小姐
电 话:0757-82250109
项目概况
佛山市禅城区桂澜路以东、魁奇路以北地块10kV电力迁改工程采购项目的潜在供应商应在广东省政府采购网https://gdgpo.czt.gd.gov.cn/获取采购文件,并于 2025年08月29日 09时30分 (北京时间)前提交响应文件。
一、项目基本情况
项目编号:GDHS-FS-20250715
项目名称:佛山市禅城区桂澜路以东、魁奇路以北地块10kV电力迁改工程
采购方式:竞争性磋商
预算金额:3,548,292.62元
采购需求:
采购包1(佛山市禅城区桂澜路以东、魁奇路以北地块10kV电力迁改工程):
采购包预算金额:3,548,292.62元
本采购包不接受联合体投标
合同履行期限:合同签订后60天内通过供电部门验收接入供电系统并交付使用。
二、申请人的资格要求:
1.投标供应商应具备《中华人民共和国政府采购法》第二十二条规定的条件,提供下列材料:
1)具有独立承担民事责任的能力:在中华人民共和国境内注册的法人或其他组织或自然人, 投标(响应)时提交有效的营业执照(或事业法人登记证或身份证等相关证明) 副本复印件。
2)有依法缴纳税收和社会保障资金的良好记录:提供投标截止日前6个月内任意1个月依法缴纳税收和社会保障资金的相关材料或《政府采购供应商资格信用承诺函》。 如依法免税或不需要缴纳社会保障资金的,提供相应证明材料。
3)具有良好的商业信誉和健全的财务会计制度:提供2023年度或2024年度经第三方会计师事务所出具的审计报告,能清晰地显示第三方会计师事务所的印章,并能反映审计结论或提供投标截止日前6个月内任意1个月基本开户行出具的资信证明)或《政府采购供应商资格信用承诺函》。
4)履行合同所必需的设备和专业技术能力:提供“具备履行合同所必需的设备和专业技术能力”的承诺函,格式自拟。
5)参加采购活动前3年内,在经营活动中没有重大违法记录:参照响应承诺函或《政府采购供应商资格信用承诺函》相关承诺格式内容。 重大违法记录,是指供应商因违法经营受到刑事处罚或者责令停产停业、吊销许可证或者执照、较大数额罚款等行政处罚。(根据财库〔2022〕3号文,“较大数额罚款”认定为200万元以上的罚款,法律、行政法规以及国务院有关部门明确规定相关领域“较大数额罚款”标准高于200万元的,从其规定)
2.落实政府采购政策需满足的资格要求:
采购包1(佛山市禅城区桂澜路以东、魁奇路以北地块10kV电力迁改工程)落实政府采购政策需满足的资格要求如下:
本项目属于专门面向中小企业采购的项目
3.本项目的特定资格要求:
采购包1(佛山市禅城区桂澜路以东、魁奇路以北地块10kV电力迁改工程)特定资格要求如下:
(1)供应商未被列入“信用中国”网站(www.creditchina.gov.cn)“记录失信被执行人或重大税收违法失信主体或政府采购严重违法失信行为”记录名单;不处于中国政府采购网(www.ccgp.gov.cn)“政府采购严重违法失信行为信息记录”中的禁止参加政府采购活动期间。(以资格审查人员于投标(响应)截止时间当天在“信用中国”网站(www.creditchina.gov.cn)及中国政府采购网(http://www.ccgp.gov.cn/)查询结果为准,如相关失信记录已失效,供应商需提供相关证明资料)。
(2)单位负责人为同一人或者存在直接控股、 管理关系的不同供应商,不得同时参加本采购项目(或采购包) 投标(响应)。 为本项目提供整体设计、 规范编制或者项目管理、 监理、 检测等服务的供应商, 不得再参与本项目投标(响应)。 响应承诺函相关承诺要求内容。
(3)同时具备以下①、②、③的条件(提供证书): ①具备建设行政主管部门颁发的电力工程施工总承包三级以上(含三级)资质或输变电工程专业承包三级以上(含三级)资质或机电安装专业承包二级以上(含二级)。[注:资质证书有效期延续按照《住房和城乡建设部办公厅关于建设工程企业资质统一延续有关事项的通知》(建办市函〔2022〕361号)的文件规定执行] ②具备有效国家能源局(或国家电力监管委员会)或其派出机构颁发的承装类《承装(修、试)电力设施许可证》五级(或以上)证书。 ③具供应商具备有效的安全生产许可证(提供复印件加盖供应商公章)。
(4)本项目不接受联合体投标。
三、获取采购文件
时间: 2025年08月18日 至 2025年08月25日 ,每天上午 00:00:00 至 12:00:00 ,下午 12:00:00 至 23:59:59 (北京时间,法定节假日除外)
地点:广东省政府采购网https://gdgpo.czt.gd.gov.cn/
方式:在线获取
售价: 免费获取
四、响应文件提交
截止时间: 2025年08月29日 09时30分00秒 (北京时间)
地点:广东省政府采购网https://gdgpo.czt.gd.gov.cn/
五、开启
时间: 2025年08月29日 09时30分00秒 (北京时间)
地点:广东省政府采购网https://gdgpo.czt.gd.gov.cn/
六、公告期限
自本公告发布之日起3个工作日。
七、其他补充事宜
1.本项目采用电子系统进行招投标,请在投标前详细阅读供应商操作手册,手册获取网址:https://gdgpo.czt.gd.gov.cn/help/transaction/download.html。投标供应商在使用过程中遇到涉及系统使用的问题,可通过020-88696588进行咨询或通过广东政府采购智慧云平台运维服务说明中提供的其他服务方式获取帮助。
2.供应商参加本项目投标,需要提前办理CA和电子签章,办理方式和注意事项详见供应商操作手册与CA办理指南,指南获取地址:https://gdgpo.czt.gd.gov.cn/help/problem/。
3.如需缴纳保证金,供应商可通过"广东政府采购智慧云平台金融服务中心"(http://gdgpo.czt.gd.gov.cn/zcdservice/zcd/guangdong/),申请办理投标(响应)担保函、保险(保证)保函。
1.本项目采用电子系统进行招投标,请在投标前详细阅读供应商操作手册,手册获取网址:https://gdgpo.czt.gd.gov.cn/help/transaction/download.html。投标供应商在使用过程中遇到涉及系统使用的问题,可通过020-88696588进行咨询或通过广东政府采购智慧云平台运维服务说明中提供的其他服务方式获取帮助。
2.供应商参加本项目投标,需要提前办理CA和电子签章,办理方式和注意事项详见供应商操作手册与CA办理指南,指南获取地址:https://gdgpo.czt.gd.gov.cn/help/problem/。
3.如需缴纳保证金,供应商可通过"广东政府采购智慧云平台金融服务中心"(http://gdgpo.czt.gd.gov.cn/zcdservice/zcd/guangdong/),申请办理投标(响应)担保函、保险(保证)保函。
1.本项目采用电子系统进行招投标,请在投标前详细阅读供应商操作手册,手册获取网址:https://gdgpo.czt.gd.gov.cn/help/transaction/download.html。投标供应商在使用过程中遇到涉及系统使用的问题,可通过020-88696588进行咨询或通过广东政府采购智慧云平台运维服务说明中提供的其他服务方式获取帮助。
2.供应商参加本项目投标,需要提前办理CA和电子签章,办理方式和注意事项详见供应商操作手册与CA办理指南,指南获取地址:https://gdgpo.czt.gd.gov.cn/help/problem/。
3.如需缴纳保证金,供应商可通过"广东政府采购智慧云平台金融服务中心"(http://gdgpo.czt.gd.gov.cn/zcdservice/zcd/guangdong/),申请办理投标(响应)担保函、保险(保证)保函。
4.本项目的开标方式为远程电子开标,供应商无需到达现场参加开标活动。请参与本项目投标的供应商应在响应文件开启时间前30分钟,登录云平台开标大厅进行签到,各供应商在参加开启以前须自行对使用电脑的网络环境、驱动安装、客户端安装以及数字证书的有效性等进行检测,确保可以正常使用。
5.在响应截止时间前,请各供应商核实并确认填写授权代表的姓名与手机号码,若因填写的授权代表信息有误而导致的不良后果,由供应商自行承担。
6.开标结束后,请投标人及时进入广东政府采购智慧云平台的等候大厅关注项目进展情况,并保持联系人手机号码畅通,特别是澄清需要及时响应。如因未及时响应导致被作为无效投标处理的由投标人自行承担相关后果。
7.本公告内容与采购文件不一致的,以采购文件为准。
8.本项目公告媒体:中国政府采购网(www.ccgp.gov.cn),广东省政府采购网(https://gdgpo.czt.gd.gov.cn/);广东省公共资源交易平台(佛山市)(https://ygp.gdzwfw.gov.cn/ggzy-portal/#/440600/index)、佛山市公共资源交易中心禅城分中心(http://www.chancheng.gov.cn)。
八、凡对本次采购提出询问,请按以下方式联系。
1.采购人信息
名 称:佛山市禅城区石湾镇街道城建和水务办公室
地 址:石湾镇街道魁奇二路2号
联系方式:0757-83939031
2.采购代理机构信息
名 称:广东华穗工程咨询有限公司
地 址:广东省广州市越秀区广州市越秀区豪贤路102号1701、1702、1703、1704、1705、1706、1707房
联系方式:0757-82250109
3.项目联系方式
项目联系人:邓小姐
电 话:0757-82250109

微信
新浪微博
QQ空间
QQ好友
豆瓣
Facebook
Twitter












































































































































































































































