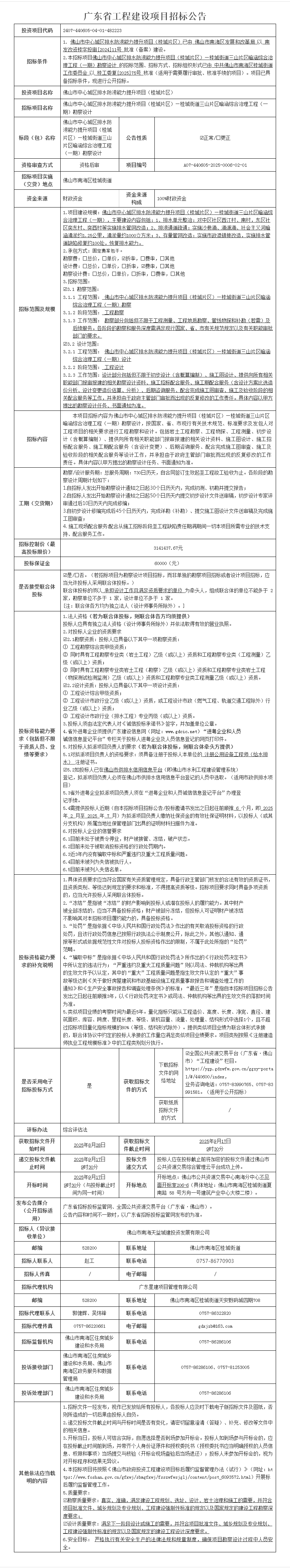
佛山市中心城区排水防涝能力提升项目(桂城片区)—桂城街道三山片区暗涵综合治理工程(一期)勘察设计招标公告
时间:2025-08-29 人气:966 来源:佛山市公共资源交易信息化综合平台 作者:
概述:佛山市中心城区排水防涝能力提升项目(桂城片区)已由 佛山市南海区发展和改革局 以 南发改资桂字投审[2024]11号 批准(备案)建设......
(声明: 网站所收集的部分公开资料来源于互联网,转载的目的在于传递更多信息及用于网络分享,并不代表本站赞同其观点和对其真实性负责,也不构成任何其他建议。本站部分作品是由网友自主投稿和发布、编辑整理上传,对此类作品本站仅提供交流平台,不为其版权负责。如果您发现网站上有侵犯您的知识产权的作品,请与我们取得联系,我们会及时修改或删除。 )
分享
微信
新浪微博
QQ空间
QQ好友
豆瓣
Facebook
Twitter
取消
资讯
招标
招聘
租售
美食
房产
展会
广佛
企业
积金
社保
户口
教育
特色
旅游
酒店
医疗
交通
办证
书院
代运营
风水
车辆
图片
移民
产业
综合体
市场
网红
画展
从“草根竞渡”到“文旅名片”:南庄龙舟赛的N个时代变迁
南庄作为典型的岭南水乡,河涌密布。在过去没有公路、没有汽车的年代里,船便成了运货代步的主要交通运输工具,民众经过长期的锻炼...[阅读全文]
2025-08-29 09:15:52 人气:2962
禅城祖庙石路巷区家庄将重现“百年烟火”!明清古建焕新升级!
佛山市祖庙文化投资有限公司与南北商业运营管理 (佛山) 有限公司代表就石路巷区家庄活化利用项目进行签约。...[阅读全文]
2025-08-29 08:55:38 人气:1920
流浪泡泡公益能量站落地武汉:甜品与茶饮店盈利全额捐赠
2025年8月21日,流浪泡泡在武汉发布会上宣布,与湖北省慈善总会、武汉市小动物保护协会共同启动“泡泡能量站”公益项目。两家门店已在武汉光谷开业...[阅读全文]
2025-08-28 14:21:40 人气:1970
又有“准台风”生成,对佛山的影响是……
菲律宾以东又有热带扰动发展,受副热带高压引导往西偏北方向移动,27日进入南海海域,28日发展为热带低压或编号台风,并逐渐向海南岛南部靠近...[阅读全文]
2025-08-28 08:55:49 人气:2012
第十二届“狮王争霸国际赛2025 — 美高梅杯”10月妈阁盛大开锣
百名幼狮同场毕业 新生代活力承接醒狮传统精神 【 2025 年 8 月 27 日,澳门】 美高梅始终秉承创新传承中华文化的初心,自2010年开办狮王争霸国际赛...[阅读全文]
2025-08-28 08:48:39 人气:4491
三水绿色工业亮相央视
今年恰逢“绿水青山就是金山银山”理念提出20周年,大塘镇凭借其创新的绿色工业实践,不仅为佛山优势传统制造业的智慧低碳转型提供先行示范...[阅读全文]
2025-08-27 16:04:13 人气:2197
广东将发放2000万元文旅消费券!
旅博会专场:公众可通过云闪付APP、“广东文旅”微信公众号领取消费券并线下核销,或在旅博会现场刷卡消费,在参展商家购买指定文旅产品可享满减优惠...[阅读全文]
2025-08-27 15:36:03 人气:1969
最高减200元!新一轮消费券来了,人人可领!
旅博会专场:公众可通过云闪付APP、“广东文旅”微信公众号领取消费券并线下核销,或在旅博会现场刷卡消费...[阅读全文]
2025-08-27 15:21:57 人气:1918
乘风趣浪的夏天!2025佛山招商荟水上运动会点亮夏日“甲板生活”
“亲趣逐浪·追光夏日”水上社区运动会在招商樾园、招商曦岸等社区活力启幕。这不仅是一场消暑活动...[阅读全文]
2025-08-26 09:55:02 人气:1784
三水一沿江地块摘牌,年设计吞吐量878万吨
欧阳港作业区项目成功摘牌,这不仅是三水区强化土地要素保障、推动区域高质量发展的具体体现,也是三水推动环两江先行区建设迈出的关键一步...[阅读全文]
2025-08-26 09:27:19 人气:1505
南海大沥商贸城4号地道路提升工程施工招标公告
商贸城4号地道路提升工程 已由 佛山市南海区发展和改革局 以 南发改资沥字投审〔2023〕23号 批准(备案)建设...[阅读全文]
2025-08-29 10:40:16 人气:1384
佛山市中医院三水医院病理共建服务项目招标公告
佛山市中医院三水医院病理共建服务项目招标项目的潜在投标人应在广东省政府采购网https://gdgpo.czt.gd.gov.cn/获取招标文件,并于 2025年09月18日 09时30分 (北京时间)前递交投标文件...[阅读全文]
2025-08-28 15:05:48 人气:2111
佛山中心城区(乐从)养老服务综合体(一期)项目出入口改造工程竞争性磋商公告
佛山中心城区(乐从)养老服务综合体(一期)项目出入口改造工程采购项目的潜在供应商应在广东省政府采购网https://gdgpo.czt.gd.gov.cn/获取采购文件...[阅读全文]
2025-08-28 15:02:12 人气:1347
佛山市公安局不动产登记房屋安全鉴定服务项目竞争性磋商公告
佛山市公安局不动产登记房屋安全鉴定服务项目采购项目的潜在供应商应在从广东省政府采购网(https://gdgpo.czt.gd.gov.cn/)上的政府采购供应商入口进行免费注册后...[阅读全文]
2025-08-28 14:56:14 人气:907
广东省佛山市顺德区SD-I-03-01-01-06-01地块项目施工招标公告
广东省佛山市顺德区SD-I-03-01-01-06-01地块项目 已由 佛山市顺德区发展和改革局 以 广东省企业投资项目备案证(项目代码:2312-440606-04-05-629298) 批准(备案)建设...[阅读全文]
2025-08-27 15:12:01 人气:1827
三水乐平大同湖高端医疗器械产业园中部片区基础设施建设工程(标段一)监理招标公告
大同湖高端医疗器械产业园中部片区基础设施建设工程已由佛山市三水区发展和改革局以三发改乐投审〔2025〕7号批准(备案)建设...[阅读全文]
2025-08-27 15:06:40 人气:902
顺德龙江镇鱼滘涌、渡头闸涌、五帽闸涌污水管道工程施工招标公告
龙江镇鱼滘涌、渡头闸涌、五帽闸涌污水管道工程已由佛山市顺德区发展和改革局 以顺发改资(龙江)〔2025〕3号批准(备案)建设...[阅读全文]
2025-08-27 15:05:12 人气:964
佛山市中医院扩改建项目基坑监测招标公告
佛山市中医院扩改建项目 已由 佛山市发展和改革局 以 佛发改投审〔2023〕6号、佛发改投审〔2024〕16号 批准(备案)建设...[阅读全文]
2025-08-27 15:03:44 人气:1329
佛山市南海区解放水系水环境综合治理项目-佛山市南海区万里长城涌流域管网清淤修复工程勘察设计招标公告
佛山市南海区解放水系水环境综合治理项目 已由 佛山市南海区发展和改革局以南发改资投审〔2020〕17号文批准(备案)建设...[阅读全文]
2025-08-27 15:01:17 人气:1058
佛山市第一人民医院一号楼住院部加装电梯工程(A、B区)施工招标公告
佛山市第一人民医院一号楼住院部加装电梯工程(A、B区)已由广东省投资项目在线审批监管平台以广东省投资项目代码2409-440604-04-01-763124批准(备案)建设。...[阅读全文]
2025-08-27 14:58:27 人气:1334
三水南山镇浮日蓝矿咖啡(浮日计划公司)招聘公告
全职或兼职:咖啡师/茶饮师/西餐厨师(4~6人)。招聘岗位要求:1.18岁-35岁, 品貌端正,男女不限,暑假、节假日需要上班;...[阅读全文]
2025-08-29 08:53:05 人气:1013
南海大沥高级中学招聘优秀临聘教师公告
根据工作需要,佛山市南海区大沥高级中学招聘临聘教师,现公告如下:本次招聘临聘教师岗位3个(语文2、化学1),具体招聘岗位要求见《招聘岗位表》(附件1)。...[阅读全文]
2025-08-28 09:13:59 人气:2061
佛山市南海区盐步三中临聘教师招聘启事
因学校新学年发展需要,佛山市南海区大沥镇盐步第三初级中学现需招聘初中临聘教师。招聘岗位:初中数学、历史、体育各1名。...[阅读全文]
2025-08-28 09:12:04 人气:1120
南海区大沥黄岐中心幼儿园招聘——寻找特别的你!
佛山市南海区大沥黄岐中心幼儿园创立于1995年,是一所全日制公办幼儿园,是广东省一级幼儿园、广东省规范化幼儿园...[阅读全文]
2025-08-28 09:08:44 人气:1718
南方医科大学珠江医院三水医院招聘合同制工作人员
因工作需要,南方医科大学珠江医院三水医院(佛山市三水区人民医院)面向社会招聘139名合同制工作人员,招聘即日起接受报名...[阅读全文]
2025-08-27 15:44:14 人气:1635
南海桂城外国语学校现需招聘体育教师
为进一步优化教师队伍,继续保持高质量发展,学校现需招聘体育教师,2025年9月上岗。一、岗位要求:(一)具有中华人民共和国国籍...[阅读全文]
2025-08-27 10:53:40 人气:1076
南海区总工会公开招聘社会化工会工作者
根据工作需要,南海区总工会公开招聘社会化工会工作者3名,现制定招聘公告如下:一、招聘职位、条件及薪酬...[阅读全文]
2025-08-27 10:48:29 人气:974
佛山市南海区全科医院(桂城医院)公开招聘员工12人
佛山市南海区全科医院(桂城医院)是佛山市南海区卫生健康属下公立医院,始建于1986年,2022年11月整体搬迁至佛山市佛平路40号。搬迁后医院将进行改扩建...[阅读全文]
2025-08-27 10:44:56 人气:832
南海经济开发区人民医院 (佛山市南海区老年医院)公开招聘员工
南海经济开发区人民医院(佛山市南海区老年医院)是佛山市南海区卫生健康局属下公立医院,地处粤港澳大湾区腹地,常住人口超百万...[阅读全文]
2025-08-27 10:40:33 人气:877
南海区第九人民医院公开招聘员工多名
佛山市南海区第九人民医院是一所集医疗、预防、保健、康复、教学于一体,设施完善,功能齐全的现代化二级甲等医院。开设9个病区12个临床科室...[阅读全文]
2025-08-27 10:35:21 人气:908
南海九江镇英明社区村尾工业园城市更新项目公开引入市场改造主体项目
土地整理期1年,自竞得人与土地所有权人签订《土地改造和开发协议》次日起计。在土地出让前,竞得人需落实不低于50亩现有临时建(构)筑物的清拆整治工作...[阅读全文]
2025-08-28 14:50:02 人气:811
佛山市顺德区杏坛镇南华鱼苗场土地租赁公告
广东杏晖投资控股集团有限公司委托采用网上竞价方式出租位于佛山市顺德区杏坛镇南华鱼苗场土地的使用权...[阅读全文]
2025-08-28 14:46:54 人气:822
南海桂城街道平洲永安中路3号首层商铺之二物业租赁项目
3.产权证照情况:有房屋所有权证。4.本标的物禁止用作违法经营及危险易燃易爆行业,不得经营娱乐行业,不得明火煮食,物业内不准住人。...[阅读全文]
2025-08-28 14:44:11 人气:769
南海桂城街道平洲三山大夫祠商铺物业租赁项目
租金收取方式:租金按月缴纳。根据先缴付租金后使用租赁物的原则,承租方必须于每月10日前交付当月租金...[阅读全文]
2025-08-28 14:41:30 人气:776
佛山市禅城区南庄镇龙津东路南庄客运站北侧办公楼一层、二层及前广场租赁公告
3.产权证照情况:物业有土地证。4.租金收取方式:租金按季度收取,实行先支付后使用的原则。5.租金递增情况:租金每3年递增10%。...[阅读全文]
2025-08-28 14:38:23 人气:688
佛山市禅城区东横五路北侧、Y005乡道东侧网上挂牌出让
受佛山市自然资源局禅城分局委托,本中心现采用网上挂牌方式出让以下地块的国有建设用地使用权,现将有关网上挂牌事项公告如下:...[阅读全文]
2025-08-28 10:58:45 人气:816
广东佛山三水工业园区D区71号网上拍卖出让
用途:工业用地,用于建设金属成形机床制造(C3422)、机械零部件加工(C3484)项目。土地使用年限:50年...[阅读全文]
2025-08-28 10:55:29 人气:606
广东佛山三水工业园区D区72号网上拍卖出让
经佛山市人民政府批准,受佛山市自然资源局三水分局委托,本中心将对下列地块的国有建设用地使用权进行网上拍卖出让...[阅读全文]
2025-08-28 10:52:47 人气:624
佛山市禅城区季华路南侧、规划纵一路西侧、海湾城东侧网上挂牌出让
除申请人为佛山市禅城区内已注册的独立企业法人,且竞得宗地后以申请人名义开发本宗地的情形外,其他申请人必须在佛山市禅城区内成立全资独立的单项开发公司开发本宗地...[阅读全文]
2025-08-28 10:50:16 人气:633
佛山市顺德区勒流街道港口路(新启段)以东2号地块网上挂牌出让
经佛山市顺德区人民政府批准,受佛山市自然资源局顺德分局委托,本中心现采用网上挂牌方式出让以下地块的国有建设用地使用权...[阅读全文]
2025-08-28 10:48:14 人气:742
三水十大好食材出炉!白坭产黑皮冬瓜、鹿茸菇入围!
三水黑皮冬瓜是广东省首个蔬菜类证明商标和佛山市首个农产品证明商标。2016年,获得农业部颁发的“农产品地理标志”证书...[阅读全文]
2025-08-29 09:13:37 人气:4862
佛山五区糖水地图来啦!从老字号到网红店,一键收藏→
在禅城提起糖水,十个本地人九个会指向燎原路!开放式店面、三叶吊扇、清一色“白衫”阿叔……几十年如一日的老广风情!芝麻糊浓滑如绸...[阅读全文]
2025-08-11 10:49:03 人气:1990
佛山年夜饭之珍馐美馔与祥瑞象征
在佛山,白切鸡是年夜饭必不可少的一道菜。选用优质的三黄鸡,经过精心处理后,用热水浸熟,保持了鸡肉的鲜嫩和原汁原味。鸡皮金黄爽滑...[阅读全文]
2025-01-28 09:03:45 人气:7216
66道佛山地标美食正式授牌
近日,2025佛山市“品味佛山 焕新过年”系列促消费活动启动,66道佛山地标美食及相关认定餐饮经营企业被正式授牌...[阅读全文]
2025-01-21 10:12:27 人气:7316
三水长寿醋又上央视,明晚播出→
在三水,有一道传统美食,无论三水人去哪里,一到饭点就想来喝一碗。它有“液体榴莲”的“威名”,很多人第一次吃都是捏住鼻子硬着头皮一口闷...[阅读全文]
2024-10-30 14:49:15 人气:9752
顺德5家餐厅上榜“2024年南部人气餐厅”!
9月5日,匠心营造·凤凰网美食盛典暨2024金梧桐中国餐厅指南南部人气餐厅颁奖晚宴于合肥君悦酒店举办,为206间餐厅颁发南部人气餐厅奖项...[阅读全文]
2024-09-08 10:27:11 人气:72940
顺德鱼皮角、干蒸、地道肠有团体标准了!
近日,由佛山市顺德区津津食品有限公司牵头,顺德职业技术学院、广东产品质量监督检验研究院、广东省农业科学院蚕业与农产品加工所...[阅读全文]
2024-08-15 11:19:34 人气:22322
2024顺德鱼生节有新动作!风味“八阵图”亮相!
2024顺德鱼生节新闻发布会在顺德区容桂街道龙悦湾酒家举行。来自政府、各镇街餐饮协会及企业代表近百人参与...[阅读全文]
2024-07-17 09:15:59 人气:25943
佛山河鲜地图上新 → 出发!
三水因为地处三江交汇处,得天独厚的地理环境使这里的河鲜凭借“鲜嫩爽滑”闯出一片天。嘉鱼、龙脷鱼、三黎鱼等不少特色鱼虾为三水所独有...[阅读全文]
2024-07-15 10:46:51 人气:29612
三水云东海推出“广府菜三水荷花宴”团体标准
三水区云东海街道办事处举办了“放心消费美食集聚区双承诺单位”颁牌仪式暨“广府菜三水荷花宴”团体标准推广会。当天,云东海街道向10家餐饮店颁发“放心消费美食集聚区双承诺单位”牌匾...[阅读全文]
2024-06-16 09:03:27 人气:10568
天高鲤鱼沙旧改项目正式动工!打造佛山改善型人居新标杆!
备受关注的天高鲤鱼沙旧改项目举行动工仪式,标志着这一重点城市更新项目正式进入实质性建设阶段。自2023年成功获取地块以来...[阅读全文]
2025-08-29 08:17:09 人气:2234
广佛芯·醇熟圈·舒居新高地——天德华府项目奠基仪式举行
广佛芯·醇熟圈·舒居新高地——天德华府项目奠基仪式举行。该项目由佛山市艺力天生房地产开发有限公司出资超10亿元建设,为落实区委书记顾耀辉提出的“制造好房子...[阅读全文]
2025-08-27 09:01:44 人气:2874
租房有新规!9月15日起施行!
用于出租的住房应当符合建筑、消防、燃气、室内装饰装修等方面的法律、法规、规章和强制性标准,不得危及人身安全和健康...[阅读全文]
2025-07-22 15:06:46 人气:6981
广东明确!小产权房一律不得登记!
适用范围为2024年12月31日前国有建设用地上已建成销售的城镇住宅,未办理国有建设用地使用权及房屋所有权首次或转移登记...[阅读全文]
2025-07-13 08:17:19 人气:2913
月租20元/㎡!广州今年第二批户籍家庭公租房来啦
本次推出分配的房源为2025年度第一批常态分配剩余房源,总套数372套。房源点为萝岗和苑,均为两房一厅!...[阅读全文]
2025-06-08 09:19:56 人气:6204
南海桂城又一条村首期回迁房交楼!村民直呼:很满意!
桂城夏北社区宝华村首期448套精装住宅正式交付,这不仅是宝华村新发展的里程碑,也是桂城兑现民生承诺、推进城市更新的生动实践...[阅读全文]
2025-05-29 09:59:37 人气:9101
惠选订房启动广东市场:以“滴滴订房”模式重塑住宿经济新生态
山城商业基因孕育的破局者 在中国商业版图上,重庆企业家素以敢闯敢试闻名。从美心防盗门的豪迈扩张,到乡村基的逆势崛起,再到谭木匠的招聘银行创新...[阅读全文]
2025-05-12 20:55:55 人气:6161
老旧街区改造成撬动消费新支点
老旧街区改造是城市更新的重要组成部分。住房城乡建设部部长倪虹在今年全国两会期间表示,住房城乡建设部将下功夫实施一批惠民生...[阅读全文]
2025-05-12 13:52:31 人气:5960
政企协同发力,“提前交付+交房即办证”双兑现!
佛山新城碧桂园世纪中心现场洋溢着喜庆的氛围,148户业主不仅迎来了新家的钥匙,更有部分业主同步领取了不动产权证书...[阅读全文]
2025-05-04 09:02:19 人气:4994
南海发布购房避“坑”指南!购房必看!
为切实保障购房人的合法权益,维护房地产市场秩序,请广大市民购房前阅读《商品房交易风险提示》,注意防范交易风险...[阅读全文]
2025-05-01 08:48:23 人气:4909
2025粤港澳大湾区(顺德)美食文化周正式官宣!国庆节美味启航,一步到胃
一勺入口丝滑、奶香绕舌的双皮奶,刀工精湛、鲜到极致的顺德鱼生,薄如蝉翼、米香浓郁的陈村粉,甘香可口、爽脆弹牙的勒流烤鳗鱼,皮脆肉嫩...[阅读全文]
2025-08-27 15:33:38 人气:2794
2025年“跨交会”开幕,佛山参展企业较去年翻倍
2025中国(广东)—RCEP成员国跨境电商交流活动暨中国(广州)跨境电商交易会在广州开幕。今年佛山市共有63家企业参展...[阅读全文]
2025-08-18 09:40:21 人气:2586
2025湾区综合材料绘画邀请展在佛山举办
2025湾区综合材料绘画邀请展在广东省新石湾美术馆启幕。这是粤港澳大湾区的首次高规格全国性综合材料绘画展,汇聚了全国近130件综合材料绘画作品...[阅读全文]
2025-08-08 08:52:54 人气:3144
2025 年亚洲陶瓷展,规模空前的陶瓷盛宴盛大开场!
佛山潭洲陶瓷展向来是陶瓷行业的风向标,亦是陶瓷品牌的超级秀场。在此,我们向亲临展会以及通过直播参与的全球朋友展示陶瓷的新产品.........[阅读全文]
2025-04-18 15:58:24 人气:4870
2025华南开春首展圆满收官!佛山国际机床展明年再会
第5届佛山国际机床展作为华南开春首场机床展,吸引了来自广东、浙江、北京、江苏、上海、河北、河南等全国各地以及韩国...[阅读全文]
2025-03-17 15:13:09 人气:5538
龙江家具“两展”携六大亮点震撼登场,全球瞩目!
第47届国际龙家具展览会、第37届亚洲国际家具材料博览会媒体见面会在龙江镇政府举行。第47届国际龙家具展览会和第37届亚洲国际家具材料博览会将于2025年3月17日至20日在龙江举行...[阅读全文]
2025-03-10 15:29:57 人气:9358
南海里水蝴蝶兰,香飘全球!3000款新品种免费赏→
里水镇万顷园艺世界农业示范区—岭南农业产业创意园内热闹非凡,2025广东蝴蝶兰新品种展正式开幕。活动汇聚全球100多家蝴蝶兰企业...[阅读全文]
2025-02-25 09:51:43 人气:6034
佛山国际机床展|2025华南开春首场机床展
本届佛山国际机床展聚焦家具家电零配件加工、新能源汽车零部件制造、模具加工等应用领域,将携手500+国内外机床产业链企业...[阅读全文]
2025-02-08 11:02:43 人气:10497
南海大吉·西樵工业艺术展开张了!
艺术化的表达方式,是此次展览最大的看点。展会围绕陶瓷、纺织、文旅、大健康等产业主题,策划了“天生地造”“应势而生”“结缔共生”及“新生不息”四大篇章...[阅读全文]
2025-01-10 10:06:23 人气:7331
全国知名陶塑作品,即日起在顺德陈村展出!
《回娘家》《洞房花烛夜》《恩爱夫妻》《蛇年顺景》……喜欢雕塑作品的市民看过来,陈村有好物。即日起至2025年1月8日(逢周一闭馆)...[阅读全文]
2024-11-26 15:47:15 人气:7609
增天高速穿越4个区,这条高速预计今年通车!
增天高速总体呈东西走向,起于增城区朱村街,终于白云区太和镇,线路全长约38.6公里,双向六车道,设计速度100公里/小时。...[阅读全文]
2025-08-27 16:09:45 人气:4038
广州首家市内免税店来了!刚刚开业,全场打折!
广州市内免税店由中国免税品(集团)有限责任公司、岭南集团旗下两家子公司广州市广百股份有限公司、广州岭南集团控股股份有限公司...[阅读全文]
2025-08-27 08:22:38 人气:4729
广州出台“商转公贷款”新政
广州住房公积金管理中心发布《广州住房公积金管理中心关于印发广州商业性个人住房贷款转住房公积金个人住房贷款实施办法(暂行)的通知》...[阅读全文]
2025-08-21 08:56:46 人气:2295
广州地铁十三号线鱼珠至天河公园段今年开通
广州地铁集团组织媒体记者前往十三号线二期天河公园、珠村等车站探营。线路二期首通段将开通至天河公园站,与环线(十一号线)、二十一号线实现三线换乘...[阅读全文]
2025-08-08 08:55:03 人气:8893
广州站⇄广州南站,这条线路有新进展!
新建广州站至广州南站联络线工程——设计开挖直径达12.86米的“天佑号”大型盾构机23日在广州正式始发,...[阅读全文]
2025-07-31 10:13:35 人气:6077
提前开放!广州地铁实施“弹性开站”!
今年7月1日,铁路广州白云站正式升级为广东普速列车核心枢纽,30对普速列车从广州站整体迁入。为更好地服务暑期出行旅客...[阅读全文]
2025-07-30 14:57:26 人气:4773
广州上半年外贸进出口总额创新高
广州名创优品装满潮玩潮品、生活家居用品的25个货柜,通过航运发往印度尼西亚、泰国以及欧美国家;2025亚洲时尚(泰国)展上,200家广州企业参展并收获超2万件意向订单...[阅读全文]
2025-07-24 09:33:07 人气:4911
广州增城区荔城街继枚社区居民委员会和平路西一巷6号商铺招标公告
荔城街社区建设办公室受增城区荔城街继枚社区居民委员会的委托,定于2025年7月31日 10:00在荔城街社区建设办公室对增城区荔城街继枚社区居民委员会的和平路...[阅读全文]
2025-07-24 09:33:04 人气:6309
广州增城区荔城街金星村第七股份经济合作社清水塘后山山顶土地电子竞投交易公告
荔城街金星村第七股份经济合作社定于2025年7月31日10:00对清水塘后山山顶土地进行公开交易,交易服务机构:荔城街社区建设办公室...[阅读全文]
2025-07-24 09:32:30 人气:3767
广州市越秀区华乐街2025年公开招聘综合行政执法队协管员公告
本次招聘协管员主要承担本辖区的路面巡查守点(户外)工作,为24小时轮班制,主要职责包括:...[阅读全文]
2025-07-17 10:08:26 人气:3247
美的、宏旺等入围,7家佛山企业上榜中国民营企业500强
全国工商联发布2025中国民营企业500强榜单,佛山共有7家企业入围,包括美的集团股份有限公司(下称“美的集团”)、宏旺控股集团有限公司(下称“宏旺控股”)等...[阅读全文]
2025-08-29 07:53:05 人气:2257
三水再添两家重点“小巨人”企业!制造业领域的“国家队”!
重点“小巨人”企业是从国家级专精特新“小巨人”中优中选优、获国家重点支持的制造业“尖子生”,代表着该领域的“国家队”水平...[阅读全文]
2025-08-22 10:30:03 人气:3075
沼肥,农业发明从农业科学家到采用者的传播
沼肥是个宝!农业八字宪法是土、肥、水、种、密、保、工、管。肥料的生产和使用一直备受关注!去年我多次前往广东德庆...[阅读全文]
2025-08-18 15:08:38 人气:2112
第四批南海制造业全国隐形冠军在深圳颁奖
8月9日,2025(第十九届)中国品牌节·荣耀盛典活动在深圳举行。46家新入围的南海制造业全国隐形冠军企业、4家首批南海制造业全国隐形冠军服务领航企业获授牌。...[阅读全文]
2025-08-11 09:48:37 人气:4822
佛山10家企业拟入选先进级智能工厂
广东省工业和信息化厅公示了《2025年先进级智能工厂名单》,全省90家企业上榜,覆盖13个地市。其中,佛山共有10家企业拟入选。...[阅读全文]
2025-08-07 09:09:58 人气:3465
佛山今年首家A股上市企业诞生!
悍高集团股份有限公司(简称“悍高集团”)在深圳证券交易所主板成功挂牌上市,股票代码“001221.SZ”,成为今年全市首家A股上市企业...[阅读全文]
2025-07-30 14:54:39 人气:5459
全省首个机器人领域“产教评”一体化试点项目落地佛山
作为全省首个机器人领域“产教评”一体化试点项目,此次培训班创新性采用“岗位需求+技能培训+技能评价+就业服务”四位一体模式...[阅读全文]
2025-07-26 09:25:31 人气:7618
开启申购!佛山今年首家上市企业即将诞生!
国内五金龙头企业,有“收纳之王”之称的佛山企业悍高集团股份有限公司(以下简称“悍高”)正式开启申购...[阅读全文]
2025-07-22 15:33:42 人气:7853
佛山8家企业上榜《中国预制菜企业百强榜暨广东特色食材名录》
近日,第三届中国国际(佛山)预制菜产业大会在佛山潭洲国际会展中心举行。会上发布《中国预制菜企业百强榜暨广东特色食材名录》,佛山8家企业上榜...[阅读全文]
2025-07-21 10:16:04 人气:9055
数字化转型时代:企业网站建设的战略价值与实战指南
本文深入探讨了企业网站建设在数字化转型中的核心地位,分析了优秀企业网站的关键要素,提供了从规划到上线的全流程指南,并展望了网站建设的未来趋势...[阅读全文]
2025-07-15 10:37:52 人气:3404
佛山市住房公积金管理中心关于下调个人住房公积金贷款利率的通知
根据《中国人民银行关于下调个人住房公积金贷款利率的通知》要求,自2025年5月8日起,调整个人住房公积金贷款利率,现就我市有关事项通知如下:...[阅读全文]
2025-05-08 09:36:06 人气:4586
佛山市个人住房公积金贷款利率下调!
佛山市住房公积金管理中心发布通知称,根据《中国人民银行关于下调个人住房公积金贷款利率的通知》要求,自2024年5月18日起,下调个人住房公积金贷款利率0.25个百分点...[阅读全文]
2024-05-20 09:41:59 人气:18841
佛山住房公积金提取有新变化→
为进一步整合民生服务资源,加快推进民生用卡服务集成融合,佛山市住房公积金管理中心增加“佛山市社会保障卡”作为住房公积金提取划账银行账户...[阅读全文]
2023-11-02 11:26:54 人气:35289
佛山住房公积金新政8月起实施
据佛山市住房公积金管理中心消息,《佛山市住房公积金管理中心关于阶段性提高个人住房公积金贷款额度的通知》将于8月1日起实施...[阅读全文]
2023-07-25 14:59:21 人气:37392
在外市缴存公积金,这样也能申请贷款!
登录佛山市住房公积金管理中心网站【个人网上办事大厅(入口)】→主借款人登录→【我要办理】→【异地缴存明细申报】...[阅读全文]
2023-07-04 12:25:37 人气:38741
租房提取公积金有变化!7月1日起,最高可提取超6万元!
根据《佛山市住房公积金管理中心关于调整佛山市提取住房公积金支付房租有关事项的通知》(佛房金管〔2023〕29号),现将佛山市2023年度...[阅读全文]
2023-06-30 08:08:22 人气:38931
佛山公积金贷款上限拟提至50万/人,夫妻最高可贷100万
佛山市住房公积金管理中心发布《关于阶段性提高个人住房公积金贷款额度的通知(征求意见稿)》。其中提出,缴存职工个人申请的...[阅读全文]
2023-06-28 15:09:15 人气:35656
7月起多孩家庭住房公积金额度更高!提取额度上调好消息!
为贯彻落实党中央“租购并举”的决策部署,支持职工合理住房需求,根据《住房公积金管理条例》有关规定以及《住房城乡建设部 财政部 人民银行关于放宽提取住房公积金支付房租条件的通知》...[阅读全文]
2023-06-26 01:12:36 人气:38121
佛山职工租房提取额度上调!下月起公积金有新变化
职工在本市连续足额缴存住房公积金满3个月,本人及配偶在本市无自有住房且租赁住房的,可提取夫妻双方住房公积金支付房租...[阅读全文]
2023-06-16 10:06:06 人气:39964
住房公积金最新相关问题解答
在本市连续足额缴存住房公积金满3个月”是指职工在本市开设账户满3个月且已连续足额缴存住房公积金满3个月...[阅读全文]
2023-06-02 09:05:55 人气:40989
高温作业补贴来了!每人每月300元!
最近的天气又湿又热;从事高温作业的小伙伴请注意;什么是高温津贴?高温津贴是从事高温作业的劳动者,依法享受的岗位津贴。...[阅读全文]
2025-05-09 10:50:01 人气:4011
每人2000元!佛山发放创业带动就业补贴!
根据佛山市创业带动就业补贴申领指南,初创企业招用3人(含3人)以下的,按每人2000元给予补贴;招用4人以上的...[阅读全文]
2025-03-27 09:05:32 人气:6093
2025年度佛山住院起付标准及报销比例公布!
起付标准及报销比例:(一)起付标准以上、最高支付限额以下的纳入统筹基金支付范围的医疗费用按以下比例进行报销:...[阅读全文]
2025-03-18 09:32:01 人气:10054
佛山人才,租房有补贴!别忘了复核→
您此前已领取过租房补贴,但当前工作单位与资格申请时不一致,发生过同区工作单位变更,此时您应先完成【同区变更单位申请】后...[阅读全文]
2024-07-06 07:43:33 人气:29203
禅城区祖庙街道上门提供养老待遇资格认证服务
在祖庙街道行政服务中心工作人员的耐心服务和指导下,通过智能手机人脸识别等操作或现场收件等形式,60多名老人顺利完成了养老待遇资格认证...[阅读全文]
2024-03-31 08:42:27 人气:26673
3月21日开放参保!2024年“健康·佛医保”来啦
连续参保四年、三年或者两年无理赔的,医保目录内个人负担费用补偿、医保目录外个人自费费用补偿起付线分别下调...[阅读全文]
2024-03-19 14:57:59 人气:16821
一次申报、待遇直享!工伤保险“多件事一次办”全面升级
在佛山市社会保险基金管理局、市政务服务数据管理局、市行政服务中心的指导下,南海区作为争先示范区,从职工办事的难点堵点出发...[阅读全文]
2024-01-16 09:47:33 人气:31789
佛山新市民在支付宝办理居住证等业务,可领取专属医疗保险!
符合相关条件的新市民通过支付宝“佛山新市民服务通”在线办理相关业务,专享医疗保险投保后前两个月免费体验,包含好医保·门诊险产品以及好医保·长期医疗(0免赔)产品...[阅读全文]
2024-01-09 10:43:45 人气:30639
禅城社保推行“智能语音客服” 实现“政策找人”精准高效
养老保险待遇核定、养老资格认证,关系着养老待遇能否按时发放,是退休长者最为关切的事情。为满足群众需求...[阅读全文]
2023-12-30 11:21:11 人气:32897
佛山南海在全市首推!港澳居民可“掌上办”居民医保
据南海区政务服务数据管理局消息,南海在全市首推港澳居民参加城乡居民基本医疗保险“掌上办”,在南海生活的港澳人员可通过线上操作...[阅读全文]
2023-12-08 10:25:50 人气:21026
禅城区2025年度积分入户指标数和分配方案的公告
根据《佛山市人民政府办公室关于印发佛山市2025年度积分入户指标数和分配方案的通知》(佛府办函〔2025〕1号)的文件精神...[阅读全文]
2025-01-14 15:16:01 人气:9830
佛山市2025年度积分入户指标数最新出炉
2025年度积分入户指标数为5000个,其中禅城区800个、南海区1900个、顺德区2000个、高明区100个、三水区200个...[阅读全文]
2025-01-10 09:30:45 人气:7588
租房也能入户!符合条件当场办理!
申请人、随迁人的居民身份证(年满16周岁或以上必须提供)、居民户口簿。属集体户的,提供本人的常住人口登记卡...[阅读全文]
2024-10-18 12:23:09 人气:11518
佛山实施新政后,居住半年以上就能入户!
本市持自有合法产权住宅房屋的非本市户籍人员,可以在房屋所在地申请入户,共同居住生活的配偶、未成年子女可以随迁...[阅读全文]
2024-07-11 07:45:23 人气:27318
佛山户籍新政实施首月,申请人数升升升
佛山市发布了《佛山市人民政府办公室关于稳定居住就业入户事项调整的通知》(佛府办〔2024〕7号),自发布之日起施行...[阅读全文]
2024-06-28 07:57:44 人气:30418
佛山迎来新市民入户高峰
自5月13日佛山开始实施稳定居住就业入户新政以来,新市民入户申请积极性爆棚,佛山不少行政服务中心预约爆满。数据显示...[阅读全文]
2024-05-17 14:58:43 人气:17155
佛山入户新政解答:持有公寓可以入户吗?在哪办理?
从5月13日开始就可以申请办理。线上请到“粤居码”微信小程序申请(选择“其他户籍业务”—“市外迁入”—“稳定居住就业”)...[阅读全文]
2024-05-16 08:31:46 人气:16655
南海桂城新市民积分入户申请须知→
具有大学本科以上学历或者中级及以上专业技术资格且年龄在50周岁以下的,不受1年社保限制,申请时上1个自然月起在我市缴纳社会保险费即可按照...[阅读全文]
2024-05-13 09:47:07 人气:16529
佛山市孩子入学,入户要趁早!盘点入户方式→
在我市合法稳定就业满3年(连续缴纳社会保险满3年,或连续经商满3年,可互补叠加),并有合法稳定住所(含租赁)的人员,本人及其共同居住生活的配偶...[阅读全文]
2024-02-29 08:26:15 人气:17748
“佛山新市民积分计算器”帮你一键估算积分
本系统结果仅供参考,真实结果需前往佛山新市民通提交资料申请。本系统暂时只收录了全市积分,各区的加分项请参考区政策文件。...[阅读全文]
2023-12-31 10:52:27 人气:22018
高明荷城园区配套再提升!这两所学校更名升级!9月1日揭牌→
日前发布的《佛山市高明区教育强基提质三年行动计划(2025-2027年)》提出未来三年将实施“好学校”焕新工程,升级优位...[阅读全文]
2025-08-29 09:22:59 人气:2953
南海大沥青少宫秋季公益学位开始补录!学费全免!
为助力佛山市建设青年发展型城市,优化青少年文化环境,提升南海区青少年服务水平,充分发挥公益性校外教育主阵地作用...[阅读全文]
2025-08-29 08:41:37 人气:2572
南海大沥实验中学、2所新幼儿园正式启用!1710个学位!
这也是大沥继去年“一校两园”启用后,今年继续新增的一所高标准化建设初级中学和两间公办幼儿园,大沥实验中学也是佛山地区2025学年新开办的唯一一所公办初中...[阅读全文]
2025-08-29 08:35:56 人气:2440
南海里水新增两所公办幼儿园!近千个学位!
里水镇金峰第二幼儿园、同声第二幼儿园两所公办新园正式启用,这标志着里水镇在推进学前教育公益普惠、优质均衡发展道路上迈出坚实一步...[阅读全文]
2025-08-28 09:00:47 人气:3333
2025年第二次高中学考成绩公布时间定了!
广东省2025年第二次普通高中学业水平合格性考试(以下简称高中学考)评卷工作已全部完成,考试成绩公布时间定了!...[阅读全文]
2025-08-27 15:38:47 人气:2738
高明区纪念中学扩建,明年新增1000个高中学位
高明区纪念中学预计2026年完成扩建招生,2027年将高明实验中学高中部整体并入,通过整合艺体教育资源和成熟培养模式...[阅读全文]
2025-08-27 15:30:36 人气:3475
佛山一中与一学校签署战略合作协议
佛山市第一中学与佛山市文聚实验高级中学战略合作签约仪式暨办学新征程启动仪式举行。未来,双方将在课程建设、师资培训...[阅读全文]
2025-08-26 08:32:12 人气:2877
佛山大学正式获批推免资格!
教育部时隔8年再次启动推免资格高校增选工作。“推免”,即推荐优秀应届本科毕业生免试攻读研究生,是研究生多元招生体系的重要组成部分...[阅读全文]
2025-08-26 08:03:25 人气:1708
佛职院、顺职大等多所高校,发布严正声明
据佛山职业技术学院工作人员介绍,这种现象存在良久,屡禁不止,此类账号的包装形式多样,像“表白墙”“新生群”“校园资讯”“校园助手”等...[阅读全文]
2025-08-22 09:17:49 人气:4067
高明将新增高中阶段学位5500个以上,多所学校迎新调整→
对高明而言,教育不仅是最大的民生,更是营造一流营商环境的重要组成部分。近年来,高明把教育事业作为“一把手工程”紧紧抓在手里...[阅读全文]
2025-08-22 08:53:09 人气:2417
三水十大好食材领“鲜”湾区!地标土特产集结!
材出三水,鲜在三水! 为进一步推介特色农产品,提升“土特产”附加值,中共佛山市三水区委宣传部、佛山市三水区农业农村局联合南方+三水频道开展“三水区十大好食材评选”...[阅读全文]
2025-08-28 15:26:16 人气:3988
龙江乌酱“香”进顺德区非物质文化遗产代表性项目
早前,央视纪录片《辣椒的征途》就将目光聚焦过顺德龙江乌酱,展示了其独特魅力。有别于川菜、湘菜的重口味,顺德菜流露的是一种岭南水乡特色味道,既要保持食材鲜味,...[阅读全文]
2025-08-21 08:45:55 人气:3574
南海西樵举行“大仙诞”非遗民俗活动→
西樵“大仙诞”非遗民俗活动于2009年被列入佛山市非物质文化遗产名录,2013年被列入广东省非物质文化遗产名录...[阅读全文]
2025-05-09 09:23:39 人气:5369
顺德乐从举行“葛仙诞”!巡游方阵+万人宴席超热闹!
本年度的巡游路线别出心裁,亮点纷呈,起于新时代文明实践站,止于岑氏大宗祠,象征着传统民俗演绎时代精神。这场延续近千年的文化庆典,以“传承葛洪文化...[阅读全文]
2025-04-22 09:33:41 人气:5369
2025佛山祖庙庙会开启!这些“庙”趣亮点不容错过!
当天上午九点半,在祖庙门前,庄严肃穆的春祭大典吸引了大批市民游客的关注。在佛山古老的八音锣鼓柜奏乐下...[阅读全文]
2025-04-01 09:24:39 人气:5934
禅城石湾这条村超热闹!开启伍佰年盛典!
作为广东省文物保护单位,霍氏家庙承载着500年的家族荣光与礼义精神,此次盛典以“礼义石头 世代传承”为主题,通过百年礼制、文化沙龙...[阅读全文]
2025-03-30 09:21:41 人气:5694
三月三,再现北帝出巡盛况!最强阵容抢先看→
2025年北帝出巡将于31日上午10点开启,充分展现深厚的岭南文化底蕴、融合传统民俗与现代创新的11个巡游方阵组成的豪华巡游阵容...[阅读全文]
2025-03-30 09:05:27 人气:5366
2025年佛山祖庙庙会即将开锣!
“祈福肃拜、北帝出巡、酬神演戏、贺诞宴”四大项目“依制”举行,春祭大典、北帝出巡、非遗展演、书画雅集等活动逐一铺开...[阅读全文]
2025-03-29 09:19:32 人气:7953
三水芦苞北帝巡游即将开启!巡游亮点抢先看!
北帝诞庙会是流行于珠三角一带,融民间信仰、世俗性、群众性、娱乐性为一体的综合性民间文化活动。而胥江祖庙北帝诞庙会是以中国南武当...[阅读全文]
2025-03-20 11:21:06 人气:4293
“游朱紫·大红大紫”民俗活动举行!
作为佛山市十大传统民俗活动之一,今年的“游朱紫”以“美陶湾日与夜”为线索,融合非遗、现代创意与乡村振兴元素,打造了一场从白天到夜晚精彩不断的文化盛宴...[阅读全文]
2025-03-03 10:04:15 人气:4659
顺峰山公园上新了!游船开业!
电动船采用自助游模式,游客可亲自掌舵划桨,在碧波荡漾的青云湖上自由穿梭,体验“共享游船”的新潮玩法。...[阅读全文]
2025-08-28 15:34:31 人气:3860
七夕就来顺德均安!热门点位&玩法全公开→
平时要预约的冰玉堂,七夕三天免预约开放啦!冰玉堂于1950年由沙头村旅居新加坡的自梳女集资建成,是省级保护文物单位...[阅读全文]
2025-08-28 10:37:28 人气:3279
佛山旧厂房爆改浪漫地标!新晋网红打卡地!
小熊·织梦园位于大良街道沿江路22号,其前身原为1960年创办的东西区布厂,并于1964年、1983年先后转为棉织厂...[阅读全文]
2025-08-27 15:24:46 人气:3018
佛山梁园今日免费开放
佛山梁园于8月15日(周五)免费开放。此外,梁园每周六实行免费开放,8月16日(周六)照常免费。上述两天(8月15日—16日)...[阅读全文]
2025-08-15 09:54:43 人气:2509
南海新增一站式休闲乐园!打球吃饭遛娃全搞定
大沥联滘体育农乐园一期项目正式落成,大沥网球培训基地和联滘羽毛球培训基地同步开业,标志着大沥在推动农文旅深度融合发展...[阅读全文]
2025-08-14 09:42:43 人气:2545
佛山市科学馆开放时间调整
衷心感谢大家对佛山科学馆的关注与支持!暑期为参观高峰期,为满足游客的参观需求,即日起我馆对开放时间进行优化调整,为确保大家的参观体验...[阅读全文]
2025-07-18 09:37:54 人气:7474
岭南文化创新展示中心开业迎客
当闲置的公共文化设施摇身一变成为充满活力的岭南文化创新空间,一场关于空间活用、文化传承与艺术创新的故事在祖庙街道精彩上演...[阅读全文]
2025-07-17 10:39:40 人气:2692
梁园夜游,限时开放!
夜幕初垂,梁园邀您共赏荷塘映月、水波成文的静谧之美,同品法帖墨香、绵延百年的深厚底蕴。群星草堂的满洲窗、石庭处的嶙峋怪石...[阅读全文]
2025-07-14 11:05:21 人气:3368
潜水乐园试业!欢乐洞天开工!开渔节启幕!三水助力佛山“四山两江”建设!
佛山市三水区建设“四山两江”文旅精品区迎来重大进展:佛山DiveHub国际潜水乐园及浮日计划蓝矿咖啡项目试营业、欢乐洞天项目主体工程正式动...[阅读全文]
2025-07-14 10:59:42 人气:3461
暑假开启!佛山最全玩水地图,码住→
相信不少女孩子心里都有一个美人鱼的梦,穿上一条梦幻的鱼尾,在水中享受真正的自由。潜水馆常年开设美人鱼课程...[阅读全文]
2025-07-09 10:34:53 人气:5202
佛山市顺德区佛山福盈酒店:豪华与舒适的典范
酒店的外观气势恢宏,内部装饰豪华典雅,充满了现代时尚的气息。步入大堂,高挑的空间、璀璨的水晶吊灯以及精美的大理石地面,营造出奢华而温馨的氛围...[阅读全文]
2024-09-18 08:38:46 人气:16617
佛山市顺德区凤佛山依家精品酒店:精致体验,宾至如归
酒店的外观设计独具特色,融合了现代与当地文化元素,给人留下深刻的印象。步入大堂,宽敞明亮的空间、高雅的装饰和热情的服务人员...[阅读全文]
2024-09-18 08:02:05 人气:15961
佛山新颖宾馆:舒适与便捷的休憩之所
宾馆地理位置优越,交通便利。周边有多条公交线路,临近[主要交通枢纽],方便宾客前往顺德区的各个景点和商业中心...[阅读全文]
2024-09-06 08:31:10 人气:18492
佛山雅致宾馆:顺德的温馨驿站
宾馆地处顺德区的繁华地段,周边交通十分便利,距离[主要交通枢纽或地标]仅[距离]。无论是商务出行还是休闲旅游...[阅读全文]
2024-09-06 08:28:28 人气:19049
维也纳酒店(佛山顺德伦教店):舒适与品质的栖息之所
酒店地理位置优越,交通便利。周边配套设施齐全,临近商业中心、旅游景点和交通枢纽,方便宾客出行和购物娱乐...[阅读全文]
2024-09-05 11:19:42 人气:19046
佛山泓丰酒店:舒适与品质的完美邂逅
酒店的外观设计独具特色,融合了现代与传统的元素,给人留下深刻的印象。步入大堂,宽敞明亮的空间、精致的装饰和热情的服务...[阅读全文]
2024-09-01 15:26:59 人气:19429
城市便捷酒店(龙江会展中心店):顺德的舒适驿站
酒店的外观设计简约大方,内部装修精致典雅。步入大堂,宽敞明亮的空间和热情周到的服务人员给人宾至如归的感觉...[阅读全文]
2024-08-27 10:49:03 人气:11035
佛山旺业酒店(龙江会展中心店):顺德的温馨港湾
旺业酒店的外观气派,内部装饰精美。步入大堂,宽敞明亮的空间、优雅的装饰和热情友好的工作人员,让人立刻感受到温馨与舒适...[阅读全文]
2024-08-27 10:47:22 人气:20206
维纳斯国际酒店(龙江会展中心店):顺德的奢华休憩之所
酒店坐落于顺德区的核心地段,临近龙江会展中心,交通网络发达,出行极为便利。其优越的地理位置使它成为商务人士和游客的理想选择...[阅读全文]
2024-08-27 10:46:08 人气:19841
品质之选:佛山市顺德区亿湖烟酒店
亿湖烟酒店堪称丰富多样。香烟品牌涵盖了国内众多知名品牌以及一些特色地方品牌,能够满足不同消费者的需求...[阅读全文]
2024-08-21 08:38:30 人气:20744
30张床位!南海大沥社卫也有住院服务了!
联合病房正式揭牌,这是由三级医院与社区卫生服务机构联手打造的南海区首家社区住院病房,为“小病在社区、大病进医院、康复回社区”...[阅读全文]
2025-08-19 08:51:02 人气:4374
佛山市一医院将启用“先就诊后付诊查费”
佛山市第一人民医院将正式推出“先就诊后付诊查费”惠民服务。患者无论采取哪种挂号方式,挂号时都可选择先不交诊查费(俗称挂号费)...[阅读全文]
2025-08-18 10:10:26 人气:2212
南海九院“无假日门诊”全面开启
南海区第九人民医院开启“无假日门诊”服务,服务时间为每天8:00-12:00、14:30-17:30,市民可在“南海区第九人民医院服务号”预约...[阅读全文]
2025-08-05 10:07:45 人气:6136
在佛山药店购买这47种药物须实名登记
根据佛山市疫情防控工作统一部署,即日起,全市所有零售药店将严格执行销售重点管控药品登记报告制度。现将有关事项告知如下...[阅读全文]
2025-08-05 09:46:01 人气:5540
禅城区社区卫生服务机构增设全周夜诊和门诊延时服务
社区卫生服务中心全周夜诊服务时间最晚可至23:00,社区卫生服务站门诊延长开诊时间至18。各社区卫生服务机构...[阅读全文]
2025-08-01 07:43:08 人气:3991
顺德区中医院新院区10月底将完工
广州中医药大学顺德医院(顺德区中医院)易地新建项目正在稳步推进中,目前医院内部整体装修进度已达85%,预计2026年上半年医院将完成主体搬迁...[阅读全文]
2025-07-24 10:18:52 人气:7036
事关就诊!南海桂城多个医院科室搬迁!
为优化诊疗环境,提升就医体验,给您提供更优质的诊疗服务,2025年7月23日(星期三)起,广东省人民医院南海医院内分泌代谢科...[阅读全文]
2025-07-22 15:29:04 人气:5613
南海区人民医院罗村医院揭牌
佛山市南海区人民医院罗村医院正式揭牌。该医院将以“强专科、大综合”为发展定位,重点建设精神卫生和职业病专科...[阅读全文]
2025-07-21 10:32:45 人气:4138
珠江医院三水医院推出门诊免费陪诊服务!
南方医科大学珠江医院三水医院率先推出门诊免费陪诊服务,为行动不便的患者提供全程陪诊服务,是佛山市三水区首家实施这一便民服务的医院...[阅读全文]
2025-07-14 14:53:32 人气:3726
价格公布!首款国产九价HPV疫苗来了!
这是我国首个国产九价HPV疫苗,标志着我国正式成为继美国后第二个具有独立自主供应高价次HPV疫苗能力的国家...[阅读全文]
2025-07-10 08:42:38 人气:2084
南海桂城2个立体停车库投用!少占地多停车!
“停车难”都是制约城市品质提升的民生痛点。为破解这一难题,8月28日上午,由桂城国资负责实施的新村大道东村心机械式立体车库和大圩(猪栏桥)活化改造项目立体车库正式启用...[阅读全文]
2025-08-29 09:26:22 人气:1463
顺德勒流一路段将全封闭施工
顺德区勒流街道智能家电及通风设备产业项目配套路网提升工程计划于8月30日至10月15日进行道路、电力、通信施工...[阅读全文]
2025-08-29 08:26:30 人气:1271
禅城汾江路立交工程第三阶段施工公交线路调整通行的通告
往佛山西站(G12线)、火车站(105、桂24线)、街边(122线)、南海中学(212线)、一汽大众(280线)...[阅读全文]
2025-08-28 08:57:40 人气:1632
顺德龙江龙高路新龙一桥(福昆线)左辅道桥8月27日起实行临时交通管制
因龙高路新龙一桥(福昆线)左辅道桥桥梁检测工作需要,为保障检测期间桥梁荷载条件符合要求,现决定对龙高路新龙一桥(福昆线)...[阅读全文]
2025-08-27 09:15:46 人气:1707
南海桂城五斗大桥最新通告→
为保障东平水道五斗大桥重建项目施工期间通航环境安全,海事部门将于2025年8月五斗大桥吊装施工作业期间对东平水道相关水域实施封航交通管制...[阅读全文]
2025-08-27 08:25:58 人气:1252
禅城汾江北路与文昌路口实施第三阶段8月31日23时起围蔽施工
为配合新建汾江路立交工程(即彩虹桥重建),经相关部门研究决定,自2025年8月31日23时起调整汾江北路-文昌路口围蔽范围和交通组织...[阅读全文]
2025-08-27 07:49:30 人气:1184
南海樵山大道将全封闭施工!公交线路调整→
2025年8月27日7:30至2025年9月11日24:00,樵山大道(含千古情2号停车场樵山大道入口)将实行全封闭施工,请行驶车辆注意绕行和避让。...[阅读全文]
2025-08-26 09:23:36 人气:1552
“小电驴”新规,9月1日起执行!
9月1日起,新版强制性国家标准《电动自行车安全技术规范》将实施。今年11月起,电动自行车用锂离子蓄电池...[阅读全文]
2025-08-26 07:58:08 人气:1137
禅城南庄校车车票开售!购票指引→
目前售票系统可提前录入信息,家长们可提前录入、更新“乘车人信息”(不勾选学校)。家长们按所需学校的校车购票时间段进入购票,避免网络堵塞。...[阅读全文]
2025-08-22 09:38:09 人气:1622
中国护照可免签或落地签进入90多个国家地区
国务院新闻办公室举行“高质量完成‘十四五’规划”系列主题新闻发布会,介绍“十四五”时期中国移民管理工作发展成就...[阅读全文]
2025-07-31 09:18:55 人气:4383
8月1日起,居住登记和居住证业务办理方式有新变化!
根据工作部署,自2025年8月1日起,在佛山市居住、生活、就业的非佛山户籍人员(港澳台同胞及外籍人士除外)需线上办理居住登记和居住证业务的...[阅读全文]
2025-07-25 14:40:37 人气:9934
好消息!婚姻登记将全国通办!不用再跑老家了
为满足人民群众异地办理婚姻登记需求,经国务院批准,自2021年6月起,全国陆续有21个省(自治区、直辖市)开展了2轮婚姻登记“跨省通办”试点...[阅读全文]
2025-03-24 08:35:27 人气:5166
港澳台居民可线上申办来往内地电子临时通行证
两项便利措施的具体内容为,一是港澳台居民因遗失损毁或忘记携带通行证,需紧急乘坐飞机、火车在内地(大陆)城市间出行的...[阅读全文]
2025-03-21 14:55:38 人气:4345
佛山五区已落地实施!居住权登记来了!
居住权登记服务已在全市五区落地实施,共办理38宗居住权设立登记。此项业务的高效开展既是我局践行“以人民为中心”发展理念的生动实践...[阅读全文]
2025-02-22 09:33:21 人气:6119
新市民服务管理中心可以办理居住证业务了
为进一步加强新市民服务管理,向新市民提供更加优质、便捷、高效的政务服务,白坭镇新市民服务管理中心将增设新市民事务服务点,受理新市民相关政务业务...[阅读全文]
2024-08-21 15:03:49 人气:21174
顺德户政、不动产和商事登记业务办理量呈井喷式增长
当前,顺德区户政、不动产和商事登记业务办理需求呈现井喷式增长,据悉,顺德区、镇(街道)两级强联动,出实招、解民忧,通过加号源...[阅读全文]
2024-06-21 10:24:04 人气:11773
学生出入境业务办理有变化!
1.预约禅城、南海、高明、三水区专场服务的,可通过“广东出入境”微信公众号预约;2.预约顺德区专场服务的,可通过“顺德政务百事通”微信公众号预约...[阅读全文]
2024-06-13 09:46:08 人气:14380
庄子素解 第二章 徐无鬼
徐无鬼因女商见魏武侯,武侯劳之曰:“先生病矣!苦于山林之劳,故乃肯见于寡人。”徐无鬼曰:“我则劳于君,君有何劳于我!君将盈耆欲...[阅读全文]
2023-02-09 09:38:10 人气:49870
庄子素解 第一章 庚桑楚
老聃之役有庚桑楚者,偏得老聃之道,以此居畏垒之山。其臣之画然知者去之,其妾之挈然仁者远之。拥仲之与居,鞅掌之为使。居三年,畏垒大壤...[阅读全文]
2023-02-08 10:52:56 人气:47250
庄子素解 第十五章 知北游
知北游于玄水之上,登隐弅之丘,而适遭无为谓焉。知谓无为谓曰:“予欲有问乎若:何思何虑则知道?何处何服则安道?何从何道则得道?...[阅读全文]
2023-02-07 08:44:53 人气:48279
庄子素解 第十四章 田子方
田子方侍坐于魏文侯,数称谿工。文侯曰:“谿工,子之师耶?”子方曰:“非也,无择之里人也;称道数当,故无择称之。”文侯曰:“然则子无师邪?...[阅读全文]
2023-02-06 09:41:31 人气:47572
庄子素解 第十三章 山木
【原文】庄子行于山中,见大木枝叶盛茂,伐木者止其旁而不取也。问其故,曰:“无所可用。”庄子曰:“此木以不材得终其天年。...[阅读全文]
2023-02-02 08:43:02 人气:47876
庄子素解 第十二章 达生
达生之情者,不务生之所无以为;达命之情者,不务知之所无奈何。养形必先之以物,物有余而形不养者有之矣;有生必先无离形...[阅读全文]
2023-01-31 09:26:23 人气:51520
[东方哲学] 一处不立 处处能立
一处不立 处处能立;亦即任何角度与立场都不立,任何角度与立场都能立;也即全然地、无条件地接纳与随机(缘)起用;云门禅三句:涵盖乾坤,截断众流,随波逐流...[阅读全文]
2022-06-08 08:31:38 人气:52562
获取深度世界真相信息的两种途径
人获取外部信息的最原始、最基础的方式就是感觉;感觉信息来源的最初端口就是感觉器官;感觉器官的阀域与自身承受力决定了人感知外部环境的上下极限...[阅读全文]
2022-06-08 08:26:00 人气:50488
物理学遇到意识素解(7)
如果一位值得信赖的朋友告诉你一些似乎可笑的事情,你会尝试着揣摩他或她可能的真实意思。值得信赖的物理学演示就告诉了我们某些看似荒谬的东西。因此,我们试图解释这些结果可能的真正意思。...[阅读全文]
2019-12-16 09:48:47 人气:39253
海外需求萎靡背后:美国进口全面收缩、欧盟现结构性变化
5月中国进出口商品总值为5011.91亿美元,同比下降6.2%。其中出口总值2834.99亿美元,同比下降7.5%;进口总值2176.92亿美元...[阅读全文]
2023-06-24 20:30:07 人气:33339
欧洲议会已批准通过《新电池法》,新能源卖家将面临更加严格的考验
近日,欧洲议会议员以 587 票赞成、9 票反对和 20 票弃权通过了与理事会达成的一项协议(针对在欧盟销售的所有类型电池的设计、生产和废物管理的新规定-《新电池法》)...[阅读全文]
2023-06-24 20:28:34 人气:19980
美国亚马逊的销售税和免税的州有哪些?
美国的销售税是美国州和地方政府对商品及劳务,按其销售价格的一定比例征收的一种税款,是在美国发生消费的时候,由消费者一方缴纳的税款...[阅读全文]
2023-06-24 20:27:41 人气:33360
Amazon 店铺代运营案例:家居类目
窗帘,浴帘的工厂,工厂OEM实力非常强,专注于传统外贸贴牌,国内天猫京东都有店,想要扩展海外渠道...[阅读全文]
2023-06-24 21:41:21 人气:22923
Amazon 店铺代运营案例:户外类目
效果:宏那运营团队进行账户诊断后,重新调整了广告,优化了产品线。进行2个月的调整后,销售额增长180%...[阅读全文]
2023-06-24 21:38:22 人气:22277
Amazon 店铺代运营案例:家居类目
吸尘器类目,宏那团队根据客户工厂优势,放弃竞争激烈的美国站点,选择切入日本站点,第三个月单品达到7W美金销售额...[阅读全文]
2023-06-24 21:36:20 人气:22430
Amazon 店铺代运营案例:饰品类目
目前效果:通过半年的测试留存,和铺货老链接的优化,日出单在平均700单左右,同比增长100%;由单SKU日均平均出单5-10单左右...[阅读全文]
2023-06-24 21:34:33 人气:13903
Amazon 店铺代运营案例:宠物类目
目前效果:运营人员一年内通过选品测试留存,现平均日销售额8000美金,每天单款SKU出单60个左右,SKU12个,月度销售额在30W美金+...[阅读全文]
2023-06-24 21:31:31 人气:10152
Amazon运营团队老师介绍:simon
有8年的亚马逊运营经验,为20+ 多个品牌工作过,其中包括类目 Top10的卖家。擅长运营广告...[阅读全文]
2023-06-24 21:16:54 人气:10452
Amazon运营团队老师介绍:Fanny
Fanny:7年亚马逊操盘经验,擅长广告,运营策略制定,并着手从0-1打造过多个百万级别的项目;统筹各个项目的开展计划...[阅读全文]
2023-06-24 21:11:52 人气:6718
卧室家居风水布局:打造舒适与和谐的睡眠环境
卧室作为我们日常休息和恢复精力的场所,其家居风水布局对于居住者的身心健康和家庭和谐有着不可忽视的影响。了解并遵循卧室的风水原则,可以为您打造一个舒适、和谐的睡眠环境...[阅读全文]
2024-02-20 09:46:18 人气:15712
客厅家居风水布局:营造和谐与繁荣的社交空间
客厅作为家庭的核心区域,是家人聚会、招待客人的重要场所。一个和谐的客厅家居风水布局,不仅可以提升居住者的生活品质,还能为家庭带来好运和繁荣。...[阅读全文]
2024-02-20 09:44:52 人气:17183
餐厅家居风水布局:打造美味与和谐的用餐环境
餐厅作为家庭中重要的功能区域,不仅是家人用餐的地方,也是与亲朋好友聚会交流的场所。一个好的餐厅家居风水布局,能够提升家庭成员的食欲,增强家庭和谐氛围...[阅读全文]
2024-02-20 09:43:33 人气:16360
卫生间家居风水布局:打造舒适与和谐的卫浴空间
卫生间作为家庭中私密且重要的功能区域,其家居风水布局对于家庭成员的身心健康和家庭和谐有着不可忽视的影响。一个好的卫生间家居风水布局,能够提升家庭成员的幸福感,增强家庭的正能量。...[阅读全文]
2024-02-20 09:39:02 人气:15330
为什么家居不宜挂太多红色装饰物?
健康平安人生,一定要认识和拥有3个贵人:西医(治标)、中医(治本)、易医(治根)。当西医不行就要找中医...[阅读全文]
2022-06-25 21:03:39 人气:66554
如何将一间旧厂房催旺吉运?
企业新入驻旧厂房,如何做到催旺吉运,达至丁财两旺的效果?这就需要风水的综合策划:大门口形象包装,出入口的八卦方位...[阅读全文]
2022-06-25 21:01:04 人气:70370
装修前规划风水,好处多多
现在越来越多的人认识科学风水的好处,看风水已经是很平常的事。在装修前,先邀请风水师前来勘察毛坯房环境...[阅读全文]
2022-06-25 20:58:23 人气:65271
三角形的办公室如何化解?
方正规整的办公室气场稳定,三角形或不规整的办公室气场混杂,卦位不全,锐气回冲,形成老总思维不定,判断能力减弱。将三角形地方加上屏风...[阅读全文]
2022-06-21 20:33:27 人气:67490
工厂机器为什么不能放在车间中心点
工厂老板由于对风水不熟悉,为了方便,将重型机器设备放在车间〈宅)中心。宅中心为太极点,玄空风水叫“五黄大煞”,只能静不能动,如遇某年的流年凶星飞临该位...[阅读全文]
2022-06-21 20:29:46 人气:64213
买新能源汽车这些车型,减免购置税→
根据《中华人民共和国行政许可法》、《国务院对确需保留的行政审批项目设定行政许可的决定》、《财政部 税务总局 工业和信息化部 交通运输部关于节能...[阅读全文]
2025-05-27 10:36:35 人气:7408
补贴500元/辆!佛山市2025年电动自行车以旧换新指引来了!
对个人消费者在佛山市内交售报废老旧电动自行车(含蓄电池)并换购销售价格1500元(含)以上的电动自行车新车的,给予一次性补贴500元...[阅读全文]
2025-05-05 08:50:50 人气:8477
2025年老旧营运货车报废更新看这里→
根据《交通运输部 国家发展改革委 财政部关于实施老旧营运货车报废更新的通知》(交规划发〔2025〕17号)...[阅读全文]
2025-04-24 14:44:14 人气:6198
福田卡文乐福中山上市,智慧绿流打通珠三角新格局
自福田卡文乐福在东莞荣耀上市以后,广东地区绿色物流产业再添新华章。4月18日,以“乐汇湾区 福享未来”为主题的福田卡文乐福上市发布会在中山盛大举行...[阅读全文]
2025-04-21 14:56:28 人气:4505
电动汽车电池新国标!明年开始实施!
标准是由工业和信息化部组织制定的强制性国家标准——《电动汽车用动力蓄电池安全要求》,包括7项单体测试,17项电池包或系统测试等内容...[阅读全文]
2025-04-17 15:10:30 人气:3071
2025佛山汽车报废更新补贴申领!最高20000元/辆!
2025年,对个人消费者报废登记在本人名下的2012年6月30日前注册登记的汽油乘用车、2014年6月30日前注册登记的柴油及其他燃料乘用车...[阅读全文]
2025-03-25 07:52:28 人气:5732
最新召回!涉及车辆的这些进口车型→
日前,斯泰兰蒂斯(上海)汽车有限公司根据《缺陷汽车产品召回管理条例》和《缺陷汽车产品召回管理条例实施办法》的要求...[阅读全文]
2025-03-04 09:35:09 人气:3088
新能源汽车车辆购置税减免!减免!减免!
新一批《道路机动车辆生产企业及产品》减免车辆购置税的新能源汽车车型等目录公告;其中减免车辆购置税的新能源汽车车型目录(第十四批)纯电动汽车-乘用车车型如下...[阅读全文]
2025-03-03 14:58:24 人气:6567
召回!市场监管总局发布通告,涉及多款汽车
日前,丰田汽车(中国)投资有限公司根据《缺陷汽车产品召回管理条例》和《缺陷汽车产品召回管理条例实施办法》的要求...[阅读全文]
2025-02-19 15:50:38 人气:3274
电动自行车安全技术规范,9月1日实施!
电动自行车强制性国家标准修订后正式对外发布,《电动自行车安全技术规范》(GB 17761—2024)将于2025年9月1日实施...[阅读全文]
2025-01-14 09:32:21 人气:7123
家具盛宴!第 45 届国际龙家具展览会震撼启幕!
全球家具看顺德,顺德家具看龙江。家具产业是龙江的根基,也是龙江和顺德的亮丽名片。经过五十多年的发展...[阅读全文]
2024-03-17 09:55:30 人气:16639
佛山机场重建航站楼进度刷新!效果图曝光!
按照建设目标和设计规划,由中国联合航空出资建设的新航站楼预计在2024年上半年完成建设并投入使用...[阅读全文]
2023-12-25 09:23:04 人气:31374
佛山国家高新技术产业开发区
佛山高新技术产业开发区(以下简称“佛山高新区”)于1992年12月经国务院批准成立,是全国最早的53个国家高新区之一...[阅读全文]
2023-08-27 21:28:39 人气:11130
佛山意美家卫浴陶瓷世界
意美家,全称意美家卫浴陶瓷世界(Casa Ceramics&Sanitarywares Mall),位于广东省佛山市禅城区季华四路与雾岗路口交汇处,原名为“河宕陶瓷批发直销仓”...[阅读全文]
2023-08-27 21:26:18 人气:11109
澳大利亚技术移民移民
澳洲技术移民是为了引进海外人才,促进澳洲劳动力市场平衡和发展而推出的移民政策,不仅适用于国内有专业技能的技术人才,也适用于在澳留学生,且移民成本低...[阅读全文]
2022-07-07 22:07:38 人气:54797
加拿大BC省雇主担保移民
新政策自2015年1月1日起开始实施。新政后增加了SIRS打分系统,每月公布2次分数,达到此分数的要求的申请人将被移民局选中。因此只要你的职业在加拿大NOC职业列表或职业列表中...[阅读全文]
2022-07-07 22:03:09 人气:55199
美国eb3雇主担保移民
美国eb3雇主担保移民 Other works按照美国移民法,职业移民划分为五类。而EB-3就属于职业移民的第三优先。EB-3职业移民的第三优先类别包括熟练工人、学士学位持有人以及其它工人...[阅读全文]
2022-07-07 21:59:21 人气:53503
马来西亚永久居留(红卡)
PR是PermanentResident的英文缩写,中文是永久居留的意思。获得PR, 就是获得永久居留身份证。 马来西亚永久居留(红卡)是大马政府授予给外国人士的永久居留身份证...[阅读全文]
2022-07-07 21:41:23 人气:54900
顺德乐从乐熙苑康养中心预计年底竣工
顺德区乐从镇乐熙苑康养中心运营暨增进老年人福祉项目发布签约仪式举行。项目总占地约4.2万平方米,一期用地1.8万平方米...[阅读全文]
2025-08-29 08:30:56 人气:2973
全国首个世界级RC遥控赛车竞速中心,就在桂城!
宏宇·GDC由宏宇集团与GDC遥控赛车俱乐部携手打造,坐落于佛山市南海区桂城街道千灯湖板块,依托宏宇地标商务楼珑裕中心...[阅读全文]
2025-08-29 08:21:21 人气:1329
“智造链接全球”!佛山综保区正式封关运作!
关当天,两辆满载货物的货车成为佛山综保区“首单访客”:一辆装载库卡机器人产品,另一辆搭载跨境电商商品。与传统通关不同,司机无需下车...[阅读全文]
2025-08-28 09:05:35 人气:2665
中通集团大湾区(佛山)空地一体智慧运营中心项目落户佛山顺德
佛山市顺德区人民政府与中通快递集团签订投资协议,中通集团大湾区(佛山)空地一体智慧运营中心项目落户佛山。市委书记唐屹峰,中通集团联合创始人...[阅读全文]
2025-08-27 15:28:32 人气:3040
禅城张槎产业跑出“加速度”!两大战新项目动工!
佛山市禅城区举办重点产业招商项目动工仪式。优霸装备制造总部基地、数智物联电梯总部基地、华永科技厂区扩建增资扩产三个项目正式动工...[阅读全文]
2025-08-27 09:24:33 人气:1820
禅城产业“热力值”拉满!三大项目动工、两宗靓地出让!
佛山市禅城区举行重点产业招商项目动工仪式,优霸装备智造总部基地项目、数智物联电梯总部基地项目、华永科技增资扩产项目三个战新产业项目同时动工...[阅读全文]
2025-08-27 09:21:46 人气:2947
南海大沥豪美市场商业楼正式动工!超1.3万㎡!
沥东社区党委班子成员、豪美经济社社委代表、豪美乡亲及项目施工方共同见证这一推动集体经济提质增效、助力沥东高质量发展的重要时刻。...[阅读全文]
2025-08-26 09:19:55 人气:1331
南海大沥双子塔改写灯湖天际线,新地标+1!!
这座约47万㎡的滨江艺术地标综合体,以扎哈·哈迪德事务所设计的流线美学、270°环幕江景与湾区艺术灯塔的极致工艺...[阅读全文]
2025-08-26 09:16:24 人气:1308
顺德均安旧粮仓“艺术重生”!上新一处打卡点!
这一由旧粮仓改造而成的现代艺术空间,是均安镇落实“百千万工程”、推进老旧建筑与公有物业盘活利用的又一创新成果...[阅读全文]
2025-08-22 09:26:42 人气:1716
佛山“澳龙小镇”来了!打造华南最大!
澳洲淡水龙虾俗称“澳龙”,是一种大型淡水螯虾。澳龙体大,平均个体体重100~200克,最大个体达500克,肉质肥、滑爽,味道鲜美...[阅读全文]
2025-08-22 09:11:16 人气:1700
南海丹灶城市商业新坐标五一开业,多重好礼!
5月1日,佰汇盈广场二期将携手嘉荣超市、华美达酒店等多元业态盛大开业,构筑“商业+生活+社交”多维体验空间...[阅读全文]
2025-04-30 14:07:04 人气:4392
顺德万象汇即将开业!5折起吃大餐,还有100%中奖福利!
华润万象生活旗下有着“万象城”“万象汇”“万象天地”这三大商业核心产品线。华润万象生活商业布局佛山的首站,正是位于大良中心地带的顺德万象汇...[阅读全文]
2025-04-14 10:18:50 人气:5285
南海大沥这一重磅项目封顶!坐标广佛交界!
大沥镇环球水产工贸一体项目商业楼封顶仪式顺利举行,标志着大沥在推动传统商贸转型升级中的又一标杆项目取得新的进展。大沥镇人大主席李柏添出席活动...[阅读全文]
2025-04-02 10:52:56 人气:5025
禅城石湾黎冲状元文化广场奠基仪式举行
2月18日,石湾镇街道举办黎冲状元文化广场奠基仪式。项目位于魁奇路南侧,一期工程于2024年12月28日开工...[阅读全文]
2025-02-19 10:16:01 人气:5474
三水将新增一个高端酒店综合体!总投资5.3亿元!
三水乐平高端酒店综合体项目正式动工,项目总面积20.8亩,总投资5.3亿元,将进一步推动乐平镇第三产业发展...[阅读全文]
2024-12-27 10:32:46 人气:7215
禅城东基·禅西环宇城 将于12月28日开业!
东基·禅西环宇城位于季华二路北侧,紧邻佛山地铁2号线智慧新城站。东基·禅西环宇城是东基控股与中海商业在禅西新城板块联合打造的超10万㎡的品质型购物中心...[阅读全文]
2024-12-24 09:44:37 人气:33521
顺德大良一商贸综合体正式动工!总投资4000万→
在喜乐喧天、鞭炮齐鸣的热烈氛围中,备受瞩目的苏岗商贸综合体(暂定名)建设项目正式破土动工,标志着这一重要民生工程的全面启动...[阅读全文]
2024-11-14 15:30:49 人气:4631
繁华新地标:佛山市顺德区凯盛广场
凯盛广场地理位置优越,交通便捷,周边配套设施完善。它坐落在顺德区的核心地段,多条主要道路在此交汇,无论是驾车还是乘坐公共交通都能轻松抵达...[阅读全文]
2024-10-03 08:33:48 人气:10719
魅力之城:佛山市顺德区宏汇城
宏汇城的建筑设计独具匠心,融合了现代美学与实用功能。外观宏伟壮观,内部装修精致典雅,营造出了舒适且高端的商业氛围...[阅读全文]
2024-10-03 08:31:52 人气:10601
佛山市顺德区印象城购物中心:购物与娱乐的天堂
印象城购物中心占地面积广阔,拥有多层建筑,内部布局合理。一层通常设有国际知名品牌的专卖店和时尚精品店;二层和三层则汇聚了众多流行服饰...[阅读全文]
2024-09-26 08:17:34 人气:11252
三水区独树岗市场升级投用,绘写强农惠农富农新图景!
备受瞩目的芦苞镇独树岗市场升级改造项目圆满完成,以崭新的姿态正式投入使用,为当地村民带来了更加优质便捷的生活体验,赢得了村民们的纷纷点赞...[阅读全文]
2025-03-21 11:47:07 人气:5661
高明大茶泵站主厂房封顶!事关河江片区!
“大茶泵站重建工程项目主厂房的封顶,预示着这个项目的主厂房主体结构已经完成,也预示着项目水下部分基本完成。”...[阅读全文]
2025-01-06 15:06:42 人气:6966
禅城祖庙南堤街市阔别5年旧址重开!街坊:终于等到了!
新开业的南堤街市位于南堤路和升平交界路口,即中山桥桥底处,市场面积约2600平方米。市场内部分区明确,包含蔬菜、水果、肉类、海鲜...[阅读全文]
2024-11-26 09:48:10 人气:7029
繁华市井——佛山市顺德区永丰市场
永丰市场位于顺德区的核心地段,交通便利,周边居民众多。市场占地面积较大,内部摊位布局合理,通道宽敞整洁...[阅读全文]
2024-09-26 07:50:24 人气:15020
佛山市顺德区番村市场:充满烟火气的生活舞台
番村市场内部布局合理,划分清晰。主要分为蔬菜区、水果区、肉类区、水产区、熟食区、干货区等多个区域,方便顾客快速找到所需商品...[阅读全文]
2024-09-25 07:32:43 人气:17254
佛山市顺德区富裕市场:繁华热闹的民生之所
富裕市场内部空间宽敞明亮。市场布局清晰,分为蔬菜区、水果区、肉类区、水产区、粮油副食区、熟食区等多个区域,方便顾客快速找到所需商品...[阅读全文]
2024-09-25 07:18:06 人气:15317
佛山市顺德区南水市场:繁华市井中的生活百态
南水市场占地面积较大,布局合理清晰。市场内划分了多个区域,包括蔬菜区、水果区、肉类区、水产区、粮油副食区等...[阅读全文]
2024-09-23 15:28:08 人气:15504
汇鲜市场:顺德的美味之源
走进汇鲜市场,首先映入眼帘的是宽敞整洁的布局。市场内部划分清晰,摊位排列有序,通道宽敞明亮,让顾客能够轻松自如地穿梭其中...[阅读全文]
2024-09-22 15:34:02 人气:15248
佛山市顺德区桑麻市场:繁华热闹的生活舞台
市场内部布局合理,摊位规划整齐。蔬菜、水果、肉类、水产、粮油副食等各类商品琳琅满目,应有尽有。新鲜的蔬菜水灵灵地摆放着...[阅读全文]
2024-09-18 15:40:09 人气:15940
顺德光中市场:繁华市井中的生活百态
市场内部布局合理,摊位分类明确。蔬菜区、水果区、肉类区、水产区、干货区等一应俱全,商品琳琅满目。这里的蔬菜水果新鲜水灵,种类丰富...[阅读全文]
2024-09-17 08:23:44 人气:16966
佛山消委会:网络直播套路深,翡翠消费需谨慎!
秦女士浏览某购物网站时,发现某玉石直播间正在直播销售翡翠手镯,主播称该翡翠种水为冰种...[阅读全文]
2022-03-21 15:24:43 人气:65966
机器视觉人才供应链第一梯队:清远市万金目视科技有限公司
清远市万金目视科技有限公司,定位为机器视觉人才供应链第一供应商。首先,以基于机器视觉和深度学习的实战实训平台。为高职高专,大学,提供机器视觉实战实训的人才...[阅读全文]
2021-07-05 15:21:34 人气:99359
跨境电商脱口秀:炮哥刘智勇
炮哥的跨境电商六脉神剑理论、炮哥的跨境电商1357创业模型、炮哥的跨境电商行业快速传播方法论、炮哥的跨境电商合伙人模型...[阅读全文]
2021-07-03 20:33:52 人气:68723
建材家居短视频直播达人——陈宣平
建材家居短视频直播达人——陈宣平,2011年从事互联网行业,2012年进入建材行业媒体工作,主要负责新媒体事业部...[阅读全文]
2021-07-03 20:29:36 人气:93586
广东金麦福餐饮管理服务有限公司
广东金麦福餐饮管理服务有限公司有着多年来连锁经营、机关食堂承包、学校食堂承包、工厂食堂承包、厨房设计经验。致力于食堂承包经营管理...[阅读全文]
2021-07-03 20:25:31 人气:86249
颛孙宏鸽(净雨):书法艺术跨界探索与禅悟
颛孙宏鸽,法名净雨,圣贤名门之后裔,为颛孙子张第七十三代传人,祖籍山东省,中国著名作家、书画家,新闻工作者和社会活动者,公益热心人...[阅读全文]
2021-12-05 20:21:15 人气:71119












































































































































































































































