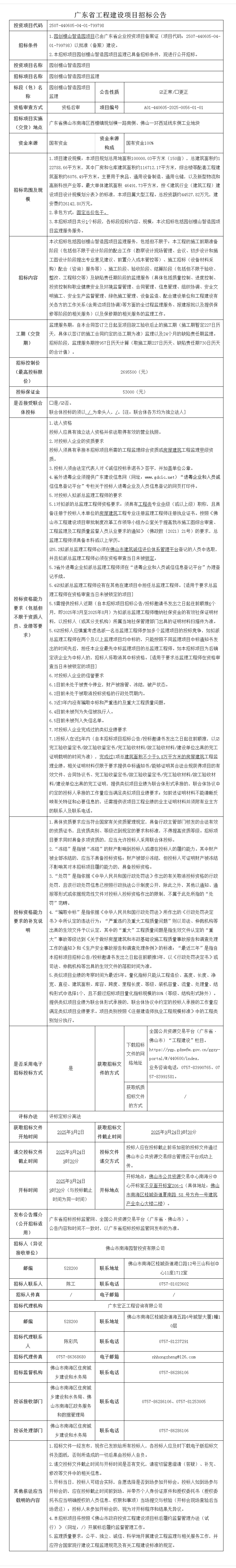
佛山市岭南古镇全流域内涝达标治理工程(石角片)1标段施工招标公告

近日
省内最大的光芯片产业化项目
签约落户南海
这是佛山近两年
固定资产投资额最大的项目
还是佛山新动能产业基金成立以来
拟投资规模最大的项目
值得关注的是,该项目拟选址的
南海区丹灶镇
位于环两江先行区的核心区
今年以来
佛山紧扣环两江先行区功能定位
纵深推进招商引资
引导产业项目资源持续导入
今年1-7月,环两江先行区签约1亿元人民币或1000万美元以上项目达185个,签约投资总额984.48亿元,占全市签约投资总额的43.6%。
1-8月,位于“环两江”先行区范围内工业用地成交70宗,成交面积204.15公顷,占全市工业用地成交面积的48%。
在这一区域,佛山招商图谱重点围绕新型电力装备、高端制造、新型储能等方向展开:
广东先导稀材光芯片产业化项目计划固定资产投资63亿元,达产后年产值近百亿元。首期工程将聚焦光电材料、光电传感、光模块等核心产品,建成后,具备年产21万片外延片、4万片芯片、30万支光通器件以及50万个光模块的综合生产能力,将极大强化佛山在半导体光电子产业链上的话语权。
投资55亿元的奥克斯智能空调基地进一步强化家电集群优势;投资50亿元的正泰集团华南智能集成配电产业基地及华南总部,与投资40亿元的上海电气新型电力装备产业园形成“双链主”架构,助力新型电力系统装备产业加速发展。
投资超10亿元的南方电网电力物资绿智循环利用广东基地项目,推动电力物资循环利用领域的技术创新与产业升级。
投资15亿元的电将军固态电池基地精准切入低空经济赛道。
这些大项目如楔子般嵌入产业链关键环节,推动先行区从规划蓝图加速转化为实体高地。

微信
新浪微博
QQ空间
QQ好友
豆瓣
Facebook
Twitter












































































































































































































































