广东舞蹈戏剧职业学院粤剧教育实训中心大楼项目_广东舞蹈戏剧职业学院粤剧教育实训中心大楼项目施工监理招标公告
时间:2025-09-25 人气:1393 来源:广交易数字交易平台 作者:
概述:1.项目建设规模:广东舞蹈戏剧职业学院粤剧教育实训中心大楼项目主要建设内容为新建1栋粤剧教育实训中心大楼,包括教学实训区、实践表演区、展览展示区......
(声明: 网站所收集的部分公开资料来源于互联网,转载的目的在于传递更多信息及用于网络分享,并不代表本站赞同其观点和对其真实性负责,也不构成任何其他建议。本站部分作品是由网友自主投稿和发布、编辑整理上传,对此类作品本站仅提供交流平台,不为其版权负责。如果您发现网站上有侵犯您的知识产权的作品,请与我们取得联系,我们会及时修改或删除。 )
分享
微信
新浪微博
QQ空间
QQ好友
豆瓣
Facebook
Twitter
取消
资讯
招标
招聘
租售
美食
房产
展会
广佛
企业
积金
社保
户口
教育
特色
旅游
酒店
医疗
交通
办证
书院
代运营
风水
车辆
图片
移民
产业
综合体
市场
网红
画展
南海桂城迈出关键一步!破局镇街商协会改革!
2025年桂城总商会会员大会暨高质量发展行动发布会举行。现场发布《桂城总商会高质量发展行动方案》,并启动商协会融合共建、“数字商会”、市场化项目发布三大仪式...[阅读全文]
2025-09-25 11:16:29 人气:2728
南海桂城1.6万㎡靓地摘牌!打造纳税超2000万总部引擎!
佛山市南海区广珠西高速西侧、顺泰路东侧地段A地块顺利摘牌,由桂城本土成长起来国家级高新技术企业——佛山市菲玛斯日用品有限公司(以下简称“菲玛斯”)以总价2756.05万元竞得...[阅读全文]
2025-09-25 10:56:18 人气:3141
全运会太极拳决赛观赛指南来了!高明将有临时交通管制!
入场观众可以提前将预约二维码截图,以便快速验票,节省等待时间。温馨提示:扫描以下预约信息码,点击“我的预约”页面,即可查看预约二维码。...[阅读全文]
2025-09-25 10:44:11 人气:2621
2025佛山市环两江马拉松开始报名
(一)按照中国田径协会审定的最新《田径竞赛规则》、《中国田径协会路跑管理文件汇编》和本届马拉松赛竞赛规程执行。...[阅读全文]
2025-09-25 10:13:42 人气:2134
第20号台风“博罗依”生成
今年第20号台风“博罗依”已于9月24日早晨生成。据中央气象台预测,“博罗依”或在国庆假期前夕依然存续,并存在靠近海南...[阅读全文]
2025-09-25 09:46:35 人气:2423
佛山结束防风Ⅲ级应急响应
第18号台风“桦加沙”25日07时中心位于广西北海市境内,并以每小时15到20公里左右的速度向偏西方向移动,强度逐渐减弱...[阅读全文]
2025-09-25 09:38:59 人气:1986
好品今日开抢!「抖音国庆吃喝玩乐节」正式启动,这份假期攻略请收好
9月19日起,上抖音搜索「国庆团购」进入活动主会场,海量吃喝玩乐好品等你来抢,节前变美、吃喝玩乐、旅游出行...[阅读全文]
2025-09-24 14:57:25 人气:2138
人不出门,车不上路!“桦加沙”今日登陆,又有新台风形成→
24日8时“桦加沙”(超强台风级)中心位于距离佛山东南方向约210公里的南海北部海面上,中心附近最大风力16级(55米/秒),中心最低气压930百帕...[阅读全文]
2025-09-24 10:59:12 人气:2423
第三届“德BA”顺德百企篮球赛圆满收官
第三届“德BA”顺德百企篮球赛总决赛暨颁奖仪式举行。经过四节鏖战,最终冠军队伍脱颖而出,广东鸿业队摘得桂冠...[阅读全文]
2025-09-24 09:10:43 人气:2372
顺德267个应急避难场所已开放→
超强台风“桦加沙”逼近,目前,顺德区267个临时应急避难场所,已经开放有需要的群众可就近到以下避难场所...[阅读全文]
2025-09-23 16:16:40 人气:2420
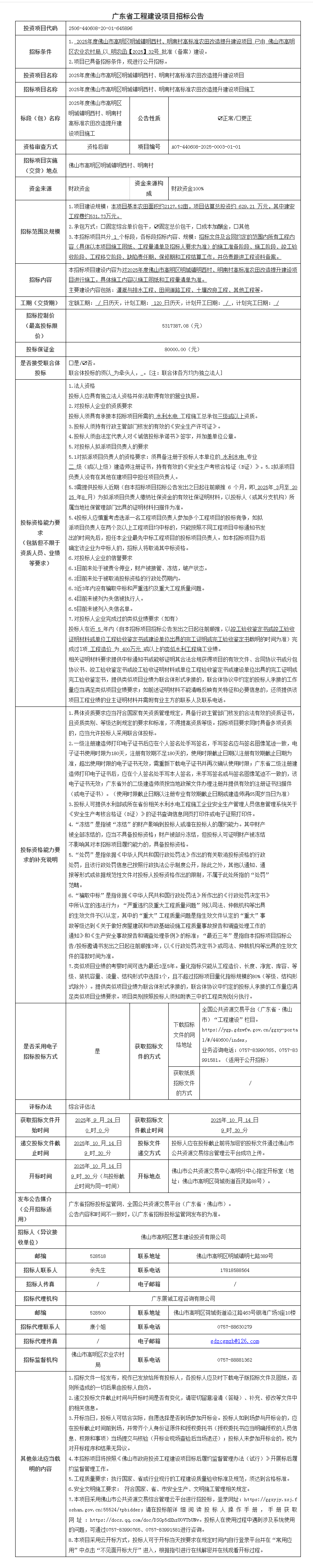
2025年度佛山市高明区明城镇明西村、明南村高标准农田改造提升建设项目施工招标公告
2025年度佛山市高明区明城镇明西村、明南村高标准农田改造提升建设项目 已由 佛山市高明区农业农村局 以 明农函【2025】32号 批准(备案)建设...[阅读全文]
2025-09-25 15:10:29 人气:1663
顺德区工人文化宫(均安宫)施工招标公告
顺德区工人文化宫(均安宫)已由佛山市顺德区发展和改革局以广东省企业投资项目备案证(项目代码2505-440606-04-01-473337)批准(备案)建设。...[阅读全文]
2025-09-25 15:03:35 人气:1382
佛山市南海区西樵科技工业园老旧厂区更新改造项目设计招标公告
本招标项目 (佛山市南海区西樵科技工业园老旧厂区更新改造项目设计) 的招标范围、招标方式、招标组织形式已由 (佛山市南海区发展和改革局)...[阅读全文]
2025-09-25 14:48:57 人气:2083
南海桂城排涝能力整治提升一期工程--瓜步排涝泵站重建工程项目勘察设计招标公告
桂城排涝能力整治提升一期工程--瓜步排涝泵站重建工程 已由佛山市南海区发展和改革局 以 南发改资桂字投审〔2025〕12号 批准(备案)建设...[阅读全文]
2025-09-25 14:46:51 人气:598
佛山市三水乐平片区污水处理厂污泥干化及泵站提升改造工程施工招标公告
本招标项目 佛山市三水乐平片区污水处理厂污泥干化及泵站提升改造工程施工的招标范围、招标方式、招标组织形式已由 佛山市三水区政务服务和数据管理局...[阅读全文]
2025-09-25 14:45:12 人气:596
佛山市顺德区北滘镇中心城区伦桂路东侧03-23-05地块项目精装修工程招标公告
本招标项目发包人(建设单位)为佛山顺北盈业房地产开发有限公司,招标人(代建单位)为广东绿城建设管理有限公司。项目已具备招标条件,现进行公开招标...[阅读全文]
2025-09-25 14:43:45 人气:624
广东省道 S273 高明区宅布至泽河段(K45+200-K57+300)路面中修工程施工招标公告
省道 S273 高明区宅布至泽河段(K45+200-K57+300)路面中修工程已由 佛山市高明区人民政府 以 常务会议决定事项〔2025〕23号批准(备案)建设...[阅读全文]
2025-09-25 14:41:39 人气:891
顺德均安镇新城北区9-02-1号地块项目施工招标公告
均安镇新城北区9-02-1号地块项目 已由 佛山市顺德区发展和改革局 以 广东省企业投资项目备案证2506-440606-04-01-906012 批准(备案)建设...[阅读全文]
2025-09-25 14:38:43 人气:567
佛山市发展和改革局2025年佛山市市级病媒生物防制药物采购项目竞争性谈判公告
2025年佛山市市级病媒生物防制药物采购项目采购项目的潜在供应商应在广东省政府采购网https://gdgpo.czt.gd.gov.cn/获取采购文件...[阅读全文]
2025-09-24 10:32:37 人气:992
2025-2027年佛山市妇幼保健院新城院区集体宿舍租赁招标公告
2025-2027年新城院区集体宿舍租赁招标项目的潜在投标人应在广东省政府采购网https://gdgpo.czt.gd.gov.cn/获取招标文件...[阅读全文]
2025-09-24 10:28:27 人气:1293
60家广东三甲公立医院发offer,医疗卫生人才不容错过!
中山大学附属第一医院、广东省人民医院、南方医科大学南方医院……都是医疗圈公认的“扛把子”,你心动了吗?...[阅读全文]
2025-09-23 10:31:47 人气:3279
“智汇高明·青春启航”佛山市高明区2025年高校毕业生云端招聘会
现定于 2025年9月至12月举办“智汇高明·青春启航”佛山市高明区2025年高校毕业生云端招聘会。具体事项通知如下:...[阅读全文]
2025-09-19 10:05:05 人气:796
三水区2025年技术技能型人才专场招聘会明天举行
本次招聘会由佛山市三水区劳动就业服务中心主办,佛山市南方智通人力资源服务有限公司承办,佛山市三水区乐平镇就业驿站(佛山职业技术学院)执行...[阅读全文]
2025-09-18 15:58:57 人气:877
佛山市救助管理站公开选调参照公务员法管理单位工作人员公告
因工作需要,佛山市民政局所属事业单位佛山市救助管理站面向全市公开选调参照公务员法管理单位工作人员,现就有关事项公告如下:...[阅读全文]
2025-09-18 11:12:14 人气:827
高明荷城街道应急管理办招聘实习生
招聘对象:在校大学生或应、往届毕业生;工作性质:实习生;招聘数量:2名;工作时间:周一至周五8:30-12:00,14:00-17:30 (周末、节假日休息。特殊情况除外)...[阅读全文]
2025-09-18 10:55:54 人气:799
顺德山姆会员商店火热招聘中!
山姆会员商店是全球大型仓储式会员制商店。自1983年4月首家商店在美国俄克拉何马州的米德韦斯特城开业起,山姆已有40余年的历史...[阅读全文]
2025-09-18 09:36:40 人气:998
顺德自然科学馆招募志愿者啦!
顺德自然科学馆将在10月1日至10月8日开展“奇趣嘉年华-职工亲子科学日”系列活动,为保障节日参观秩序、各项活动安全进行,现面向社会招募若干志愿者。...[阅读全文]
2025-09-17 15:36:50 人气:722
高明更合镇公开招聘森林消防综合救援中队队员体能测试和心理健康评估公告
根据《高明区更合镇森林消防综合救援中队队员招聘公告》,现将体能测试和心理健康评估有关事项公告如下:...[阅读全文]
2025-09-17 15:11:28 人气:917
顺德区鉴海小学招聘数学临聘教师公告
鉴海小学坐落在大良鉴海北路,位于大良中心城区,交通便利。我校为全日制公办小学,是佛山市一级学校,先后被评为“全国校园足球特色学校”、“广东省绿色学校”...[阅读全文]
2025-09-17 08:30:09 人气:769
佛山市顺德区伦教周君令初级中学招聘临聘教师
顺德区伦教周君令中学是一所公办全日制初级中学。因学校发展需要,现向社会招聘2025学年第一学期的临聘教师,具体要求如下:...[阅读全文]
2025-09-17 08:28:17 人气:729
留学生创业园项目运营服务招标公告
留学生创业园项目运营服务招标项目的潜在投标人应在广东省政府采购网https://gdgpo.czt.gd.gov.cn/获取招标文件...[阅读全文]
2025-09-23 09:05:09 人气:943
南海桂城街道南平西路广东夏西国际橡塑城一期1号楼三层A1-302物业租赁项目
3.产权证照情况:有房地产权证。4.本标的物禁止用作违法经营及危险易燃易爆行业,不得经营饮食行业,物业内不准住人。...[阅读全文]
2025-09-23 08:54:27 人气:987
佛山市禅城区汾江河堤公园北侧(塱沙路至塱兴路段)停车场和佛山市禅城区江沙路与大江路交界处两侧土地租赁项目
每6个月为一个租金计算周期,合同签订后30日内,竞得人应向出租人一次性支付首6个月的租金,第7个月开始后30日内支付第7到12个月的租金...[阅读全文]
2025-09-23 08:52:40 人气:1340
佛山市顺德区容桂街道龙涌口村西堤三路以南统租地块之二租赁权竞投
出租方采用网上竞价方式出租位于佛山市顺德区容桂街道龙涌口村西堤三路以南统租地块之二租赁权竞投...[阅读全文]
2025-09-23 08:49:16 人气:911
佛山市顺德区容桂街道扁滘居委会桂洲大道以南、兴顺气库西侧土地租赁权竞投
出租方采用网上竞价方式出租位于佛山市顺德区容桂街道扁滘居委会桂洲大道以南、兴顺气库西侧土地租赁权竞投...[阅读全文]
2025-09-23 08:44:02 人气:891
南海桂城街道鹿璟村俊雅居铺位110号物业租赁项目
中华人民共和国境内的企业法人、个体工商户(须开立银行账户)、自然人,除法律、法规另有规定外,均可申请参加竞买活动。...[阅读全文]
2025-09-23 08:42:34 人气:906
禅城区平桂街西侧商铺3-5号等一批物业租赁项目
申请人必须以自己的名义交纳竞买保证金,不得由他人代交。申请人为企业法人、个体工商户的,须以企业法人、个体工商户开立的银行账户交纳保证金...[阅读全文]
2025-09-23 08:40:34 人气:636
南海桂城街道平洲三山大夫祠商铺物业租赁项目
意向人可登录广东省公共资源交易平台(佛山市)>交易公开>国有产权>交易公告页面(网址:https://ygp.gdzwfw.gov.cn/ggzy-portal/#/440600/index)下载本项目交易文件...[阅读全文]
2025-09-23 08:37:28 人气:512
南海桂城街道平洲永安中路3号首层商铺之二物业租赁项目
租金收取方式:租金按月缴纳。根据先缴付租金后使用租赁物的原则,承租方必须于每月10日前交付当月租金。租赁期内,租金不递增...[阅读全文]
2025-09-23 08:33:43 人气:567
南海桂城街道平洲太平路27号之二商铺物业租赁项目
4.本标的物禁止用作违法经营及危险易燃易爆行业,不得经营娱乐行业,不得明火煮食,物业内不准住人...[阅读全文]
2025-09-23 08:29:38 人气:494
佛山早茶地图大公开!本地人强推这几家,味道真的绝了!
说到饮早茶,肯定要到老字号才够情怀。位于禅城区升平路的天海酒家创始于20世纪初,曾是佛山“四大酒家”之一...[阅读全文]
2025-09-15 10:22:35 人气:3501
南海桂城林岳吊丝丹竹笋入选“国字号”!南海唯一!
三山林岳处于南番顺的几何中心,三面环水,一条“冬瓜窿”河流经林岳,串起了番禺、南海和顺德。依河围栏形成的林岳...[阅读全文]
2025-09-13 10:44:20 人气:2415
来禅城吃啥好?地标美食清单速存!
将鱼肉与木耳丝、胜瓜丝、冬菇丝等多种配料入锅烩制,宛如一场美食交响乐,随着烹制羹体变得绵密,起锅时再撒上榄仁、葱花和生磨胡椒粉调...[阅读全文]
2025-09-11 15:09:53 人气:1904
佛山「街头牛杂地图」更新了,吃一周都不重样!
已经开了30多年的牛杂老店,没有店面,就是一辆简单的手推车+几张折叠台,每天下午3点开档。牛杂焖得相当绵软入味,加上秘制的蒜蓉辣椒酱和海鲜酱...[阅读全文]
2025-09-01 08:46:30 人气:4063
三水十大好食材出炉!白坭产黑皮冬瓜、鹿茸菇入围!
三水黑皮冬瓜是广东省首个蔬菜类证明商标和佛山市首个农产品证明商标。2016年,获得农业部颁发的“农产品地理标志”证书...[阅读全文]
2025-08-29 09:13:37 人气:4863
佛山五区糖水地图来啦!从老字号到网红店,一键收藏→
在禅城提起糖水,十个本地人九个会指向燎原路!开放式店面、三叶吊扇、清一色“白衫”阿叔……几十年如一日的老广风情!芝麻糊浓滑如绸...[阅读全文]
2025-08-11 10:49:03 人气:1991
佛山年夜饭之珍馐美馔与祥瑞象征
在佛山,白切鸡是年夜饭必不可少的一道菜。选用优质的三黄鸡,经过精心处理后,用热水浸熟,保持了鸡肉的鲜嫩和原汁原味。鸡皮金黄爽滑...[阅读全文]
2025-01-28 09:03:45 人气:7218
66道佛山地标美食正式授牌
近日,2025佛山市“品味佛山 焕新过年”系列促消费活动启动,66道佛山地标美食及相关认定餐饮经营企业被正式授牌...[阅读全文]
2025-01-21 10:12:27 人气:7317
三水长寿醋又上央视,明晚播出→
在三水,有一道传统美食,无论三水人去哪里,一到饭点就想来喝一碗。它有“液体榴莲”的“威名”,很多人第一次吃都是捏住鼻子硬着头皮一口闷...[阅读全文]
2024-10-30 14:49:15 人气:9752
顺德5家餐厅上榜“2024年南部人气餐厅”!
9月5日,匠心营造·凤凰网美食盛典暨2024金梧桐中国餐厅指南南部人气餐厅颁奖晚宴于合肥君悦酒店举办,为206间餐厅颁发南部人气餐厅奖项...[阅读全文]
2024-09-08 10:27:11 人气:72941
禅城首个配售型保障房项目封顶,预计明年投入使用
禅城首个配售型保障房项目——安然居顺利封顶。该项目位于季华商务圈核心地带,是佛山首批计划配售型保障房建设项目之一,预计2026年建成投入使用...[阅读全文]
2025-09-19 08:23:18 人气:1890
“2025佛山好房节”将在佛山中欧中心正式启动
在“好房子”首次被写入2025年国务院《政府工作报告》的政策背景下,佛山整合政府、媒体、房企、中介、银行等各方资源,构建“政策支持-舆论引导-品质供给-服务保障-金融支持”...[阅读全文]
2025-09-12 09:30:10 人气:1883
租房押金不得随意扣减!租房新规要来了
01、用于出租的住房应当符合建筑、消防等相关规定和强制性标准,不得危及人身安全和健康。02、厨房、卫生间、阳台、过道、地下储藏室、车库等非居住空间不得单独出租用于居住。...[阅读全文]
2025-09-11 09:04:55 人气:2038
高明购房优惠补贴开通在线申报
2025年高明区购房优惠补贴申报已开通在线办理。即日起,符合补贴申报条件的购房人可通过“佛山扶持通”平台进行在线申报。...[阅读全文]
2025-09-09 08:24:41 人气:2704
高明开展商品住房销售优惠补贴活动
9月1日至11月30日,高明区开展2025年度新建商品住房销售优惠补贴活动。活动期间,市民购买高明区内新建商品住房单套房屋税前最高补贴1万元...[阅读全文]
2025-09-01 09:20:56 人气:4912
天高鲤鱼沙旧改项目正式动工!打造佛山改善型人居新标杆!
备受关注的天高鲤鱼沙旧改项目举行动工仪式,标志着这一重点城市更新项目正式进入实质性建设阶段。自2023年成功获取地块以来...[阅读全文]
2025-08-29 08:17:09 人气:2235
广佛芯·醇熟圈·舒居新高地——天德华府项目奠基仪式举行
广佛芯·醇熟圈·舒居新高地——天德华府项目奠基仪式举行。该项目由佛山市艺力天生房地产开发有限公司出资超10亿元建设,为落实区委书记顾耀辉提出的“制造好房子...[阅读全文]
2025-08-27 09:01:44 人气:2874
租房有新规!9月15日起施行!
用于出租的住房应当符合建筑、消防、燃气、室内装饰装修等方面的法律、法规、规章和强制性标准,不得危及人身安全和健康...[阅读全文]
2025-07-22 15:06:46 人气:6981
广东明确!小产权房一律不得登记!
适用范围为2024年12月31日前国有建设用地上已建成销售的城镇住宅,未办理国有建设用地使用权及房屋所有权首次或转移登记...[阅读全文]
2025-07-13 08:17:19 人气:2915
月租20元/㎡!广州今年第二批户籍家庭公租房来啦
本次推出分配的房源为2025年度第一批常态分配剩余房源,总套数372套。房源点为萝岗和苑,均为两房一厅!...[阅读全文]
2025-06-08 09:19:56 人气:6204
2025第八届“仲信”世界名龟展本周五开幕!花卉世界诚邀您共赴龟界盛会→
期待已久的2025第八届“仲信”世界名龟展,定档9月19日-21日,将在顺德陈村花卉世界展览中心盛大启幕!作为全球龟类爱好者的年度狂欢...[阅读全文]
2025-09-19 10:22:45 人气:1803
2025粤港澳大湾区(顺德)美食文化周正式官宣!国庆节美味启航,一步到胃
一勺入口丝滑、奶香绕舌的双皮奶,刀工精湛、鲜到极致的顺德鱼生,薄如蝉翼、米香浓郁的陈村粉,甘香可口、爽脆弹牙的勒流烤鳗鱼,皮脆肉嫩...[阅读全文]
2025-08-27 15:33:38 人气:2794
2025年“跨交会”开幕,佛山参展企业较去年翻倍
2025中国(广东)—RCEP成员国跨境电商交流活动暨中国(广州)跨境电商交易会在广州开幕。今年佛山市共有63家企业参展...[阅读全文]
2025-08-18 09:40:21 人气:2588
2025湾区综合材料绘画邀请展在佛山举办
2025湾区综合材料绘画邀请展在广东省新石湾美术馆启幕。这是粤港澳大湾区的首次高规格全国性综合材料绘画展,汇聚了全国近130件综合材料绘画作品...[阅读全文]
2025-08-08 08:52:54 人气:3147
2025 年亚洲陶瓷展,规模空前的陶瓷盛宴盛大开场!
佛山潭洲陶瓷展向来是陶瓷行业的风向标,亦是陶瓷品牌的超级秀场。在此,我们向亲临展会以及通过直播参与的全球朋友展示陶瓷的新产品.........[阅读全文]
2025-04-18 15:58:24 人气:4870
2025华南开春首展圆满收官!佛山国际机床展明年再会
第5届佛山国际机床展作为华南开春首场机床展,吸引了来自广东、浙江、北京、江苏、上海、河北、河南等全国各地以及韩国...[阅读全文]
2025-03-17 15:13:09 人气:5538
龙江家具“两展”携六大亮点震撼登场,全球瞩目!
第47届国际龙家具展览会、第37届亚洲国际家具材料博览会媒体见面会在龙江镇政府举行。第47届国际龙家具展览会和第37届亚洲国际家具材料博览会将于2025年3月17日至20日在龙江举行...[阅读全文]
2025-03-10 15:29:57 人气:9358
南海里水蝴蝶兰,香飘全球!3000款新品种免费赏→
里水镇万顷园艺世界农业示范区—岭南农业产业创意园内热闹非凡,2025广东蝴蝶兰新品种展正式开幕。活动汇聚全球100多家蝴蝶兰企业...[阅读全文]
2025-02-25 09:51:43 人气:6034
佛山国际机床展|2025华南开春首场机床展
本届佛山国际机床展聚焦家具家电零配件加工、新能源汽车零部件制造、模具加工等应用领域,将携手500+国内外机床产业链企业...[阅读全文]
2025-02-08 11:02:43 人气:10497
南海大吉·西樵工业艺术展开张了!
艺术化的表达方式,是此次展览最大的看点。展会围绕陶瓷、纺织、文旅、大健康等产业主题,策划了“天生地造”“应势而生”“结缔共生”及“新生不息”四大篇章...[阅读全文]
2025-01-10 10:06:23 人气:7332
广州地铁“看海专列”,安排上了
2025年8月11日至9月11日,《广州市海岸带及海洋空间规划(2021—2035年)》(公示草案)通过网站留言、邮件等渠道公开征求意见,该处公布了采纳的3条意见...[阅读全文]
2025-09-22 14:12:27 人气:12676
番禺-白云机场北即将通车!31分钟直达白云机场!
广州东环城际铁路(番禺-白云机场北)及琶莲城际铁路顺利完成按图行车以及“肇庆-飞霞”“惠州北-飞霞”长距离贯通测试...[阅读全文]
2025-09-18 11:00:55 人气:1738
增天高速穿越4个区,这条高速预计今年通车!
增天高速总体呈东西走向,起于增城区朱村街,终于白云区太和镇,线路全长约38.6公里,双向六车道,设计速度100公里/小时。...[阅读全文]
2025-08-27 16:09:45 人气:4040
广州首家市内免税店来了!刚刚开业,全场打折!
广州市内免税店由中国免税品(集团)有限责任公司、岭南集团旗下两家子公司广州市广百股份有限公司、广州岭南集团控股股份有限公司...[阅读全文]
2025-08-27 08:22:38 人气:4730
广州出台“商转公贷款”新政
广州住房公积金管理中心发布《广州住房公积金管理中心关于印发广州商业性个人住房贷款转住房公积金个人住房贷款实施办法(暂行)的通知》...[阅读全文]
2025-08-21 08:56:46 人气:2297
广州地铁十三号线鱼珠至天河公园段今年开通
广州地铁集团组织媒体记者前往十三号线二期天河公园、珠村等车站探营。线路二期首通段将开通至天河公园站,与环线(十一号线)、二十一号线实现三线换乘...[阅读全文]
2025-08-08 08:55:03 人气:8894
广州站⇄广州南站,这条线路有新进展!
新建广州站至广州南站联络线工程——设计开挖直径达12.86米的“天佑号”大型盾构机23日在广州正式始发,...[阅读全文]
2025-07-31 10:13:35 人气:6079
提前开放!广州地铁实施“弹性开站”!
今年7月1日,铁路广州白云站正式升级为广东普速列车核心枢纽,30对普速列车从广州站整体迁入。为更好地服务暑期出行旅客...[阅读全文]
2025-07-30 14:57:26 人气:4774
广州上半年外贸进出口总额创新高
广州名创优品装满潮玩潮品、生活家居用品的25个货柜,通过航运发往印度尼西亚、泰国以及欧美国家;2025亚洲时尚(泰国)展上,200家广州企业参展并收获超2万件意向订单...[阅读全文]
2025-07-24 09:33:07 人气:4912
广州增城区荔城街继枚社区居民委员会和平路西一巷6号商铺招标公告
荔城街社区建设办公室受增城区荔城街继枚社区居民委员会的委托,定于2025年7月31日 10:00在荔城街社区建设办公室对增城区荔城街继枚社区居民委员会的和平路...[阅读全文]
2025-07-24 09:33:04 人气:6310
广东紫芯光电科技有限公司落地南海桂城
广东紫芯光电科技有限公司(以下简称“紫芯光电”)开业仪式在瀚天科技城(宜安园区)举行。这也意味着,紫芯光电这家专注于高端光电器件封装技术的科创企业,正式开启在大湾区的新布局...[阅读全文]
2025-09-25 11:00:06 人气:5348
YEX佛山项目落户禅城美陶湾核心区
YEX佛山项目正式签约落户禅城美陶湾核心区。该项目定位为大湾区首个跨次元文化全场景潮玩街区,以“动漫+潮玩”为双核...[阅读全文]
2025-09-25 09:56:54 人气:4765
湖南长沙抖音短视频网络推广公司排行推荐之榜湖南蜂巢线索科技
在信息过载的当下,传统营销方式效果日渐式微,短视频已成为企业突破增长瓶颈的重要突破口。然而,许多企业在短视频营销过程中面临着内容同质化严重...[阅读全文]
2025-09-24 11:19:21 人气:5111
湖南长沙中小微企业短视频营销推广首选合作伙伴公司:湖南蜂巢线索科技有限公司
在数字化营销浪潮席卷各行各业的今天,短视频已成为企业获取客户、提升品牌影响力的重要渠道。对于湖南本地企业而言,选择一家深耕本土、技术过硬...[阅读全文]
2025-09-24 09:41:20 人气:4910
三山地埋式水质净化厂来了!
文翰湖国际科创合作区举行三山地埋式水质净化厂动工仪式。现场,三山公司总经理熊一详细介绍了项目基本情况、核心设计工艺及建成后对片区发展的深远影响...[阅读全文]
2025-09-23 15:10:34 人气:4141
南海企业主导制定两项国家标准正式发布!
由蒙娜丽莎集团股份有限公司牵头主导制定的两项国家标准GB/T 3810.18-2025《陶瓷砖试验方法 第18部分:光反射值(LRV)的测定》...[阅读全文]
2025-09-23 08:22:50 人气:2443
第28届广东省企业家活动日暨广东新型储能产业发展大会在佛山市举行
第28届广东省企业家活动日暨广东新型储能产业发展大会在佛山市举行。副省长王胜,中国企业联合会、中国企业家协会党委副书记兼纪委书记邵红亚,佛山市市长白涛...[阅读全文]
2025-09-19 10:33:29 人气:1538
佛山联塑、伊之密2家企业获得中国质量奖提名奖
中国质量奖是我国质量管理领域的最高荣誉,旨在表彰为建设质量强国作出突出贡献,在开展质量提升行动、创新质量管理...[阅读全文]
2025-09-18 16:07:09 人气:1533
佛山综保区进驻企业+1
佛山市骐凤贸易有限公司正式签约落户佛山综合保税区。这一重要举措,不仅为企业跨境贸易业务搭建了全新平台,更标志着其将在这片集“政策高地”...[阅读全文]
2025-09-18 09:29:03 人气:1401
高明又一地块出让,建设电力储能电池检测检验中心!
高明区杨和镇成功出让一宗面积40亩的工业地块。地块位于杨和镇大沙电排主涌以北、规划七路以东,由佛山方汇基业科技有限公司竞得...[阅读全文]
2025-09-17 11:04:09 人气:967
佛山市住房公积金管理中心关于下调个人住房公积金贷款利率的通知
根据《中国人民银行关于下调个人住房公积金贷款利率的通知》要求,自2025年5月8日起,调整个人住房公积金贷款利率,现就我市有关事项通知如下:...[阅读全文]
2025-05-08 09:36:06 人气:4587
佛山市个人住房公积金贷款利率下调!
佛山市住房公积金管理中心发布通知称,根据《中国人民银行关于下调个人住房公积金贷款利率的通知》要求,自2024年5月18日起,下调个人住房公积金贷款利率0.25个百分点...[阅读全文]
2024-05-20 09:41:59 人气:18843
佛山住房公积金提取有新变化→
为进一步整合民生服务资源,加快推进民生用卡服务集成融合,佛山市住房公积金管理中心增加“佛山市社会保障卡”作为住房公积金提取划账银行账户...[阅读全文]
2023-11-02 11:26:54 人气:35290
佛山住房公积金新政8月起实施
据佛山市住房公积金管理中心消息,《佛山市住房公积金管理中心关于阶段性提高个人住房公积金贷款额度的通知》将于8月1日起实施...[阅读全文]
2023-07-25 14:59:21 人气:37393
在外市缴存公积金,这样也能申请贷款!
登录佛山市住房公积金管理中心网站【个人网上办事大厅(入口)】→主借款人登录→【我要办理】→【异地缴存明细申报】...[阅读全文]
2023-07-04 12:25:37 人气:38742
租房提取公积金有变化!7月1日起,最高可提取超6万元!
根据《佛山市住房公积金管理中心关于调整佛山市提取住房公积金支付房租有关事项的通知》(佛房金管〔2023〕29号),现将佛山市2023年度...[阅读全文]
2023-06-30 08:08:22 人气:38932
佛山公积金贷款上限拟提至50万/人,夫妻最高可贷100万
佛山市住房公积金管理中心发布《关于阶段性提高个人住房公积金贷款额度的通知(征求意见稿)》。其中提出,缴存职工个人申请的...[阅读全文]
2023-06-28 15:09:15 人气:35659
7月起多孩家庭住房公积金额度更高!提取额度上调好消息!
为贯彻落实党中央“租购并举”的决策部署,支持职工合理住房需求,根据《住房公积金管理条例》有关规定以及《住房城乡建设部 财政部 人民银行关于放宽提取住房公积金支付房租条件的通知》...[阅读全文]
2023-06-26 01:12:36 人气:38122
佛山职工租房提取额度上调!下月起公积金有新变化
职工在本市连续足额缴存住房公积金满3个月,本人及配偶在本市无自有住房且租赁住房的,可提取夫妻双方住房公积金支付房租...[阅读全文]
2023-06-16 10:06:06 人气:39966
住房公积金最新相关问题解答
在本市连续足额缴存住房公积金满3个月”是指职工在本市开设账户满3个月且已连续足额缴存住房公积金满3个月...[阅读全文]
2023-06-02 09:05:55 人气:40990
育儿补贴申领正式全面开放!入口→
国家卫生健康委9月8日举行新闻发布会。会上介绍,今天开始,育儿补贴申领正式全面开放,可通过支付宝、微信和各省份政务服务平台线上申领...[阅读全文]
2025-09-09 08:15:03 人气:2025
高温作业补贴来了!每人每月300元!
最近的天气又湿又热;从事高温作业的小伙伴请注意;什么是高温津贴?高温津贴是从事高温作业的劳动者,依法享受的岗位津贴。...[阅读全文]
2025-05-09 10:50:01 人气:4012
每人2000元!佛山发放创业带动就业补贴!
根据佛山市创业带动就业补贴申领指南,初创企业招用3人(含3人)以下的,按每人2000元给予补贴;招用4人以上的...[阅读全文]
2025-03-27 09:05:32 人气:6094
2025年度佛山住院起付标准及报销比例公布!
起付标准及报销比例:(一)起付标准以上、最高支付限额以下的纳入统筹基金支付范围的医疗费用按以下比例进行报销:...[阅读全文]
2025-03-18 09:32:01 人气:10066
佛山人才,租房有补贴!别忘了复核→
您此前已领取过租房补贴,但当前工作单位与资格申请时不一致,发生过同区工作单位变更,此时您应先完成【同区变更单位申请】后...[阅读全文]
2024-07-06 07:43:33 人气:29204
禅城区祖庙街道上门提供养老待遇资格认证服务
在祖庙街道行政服务中心工作人员的耐心服务和指导下,通过智能手机人脸识别等操作或现场收件等形式,60多名老人顺利完成了养老待遇资格认证...[阅读全文]
2024-03-31 08:42:27 人气:26674
3月21日开放参保!2024年“健康·佛医保”来啦
连续参保四年、三年或者两年无理赔的,医保目录内个人负担费用补偿、医保目录外个人自费费用补偿起付线分别下调...[阅读全文]
2024-03-19 14:57:59 人气:16822
一次申报、待遇直享!工伤保险“多件事一次办”全面升级
在佛山市社会保险基金管理局、市政务服务数据管理局、市行政服务中心的指导下,南海区作为争先示范区,从职工办事的难点堵点出发...[阅读全文]
2024-01-16 09:47:33 人气:31790
佛山新市民在支付宝办理居住证等业务,可领取专属医疗保险!
符合相关条件的新市民通过支付宝“佛山新市民服务通”在线办理相关业务,专享医疗保险投保后前两个月免费体验,包含好医保·门诊险产品以及好医保·长期医疗(0免赔)产品...[阅读全文]
2024-01-09 10:43:45 人气:30640
禅城社保推行“智能语音客服” 实现“政策找人”精准高效
养老保险待遇核定、养老资格认证,关系着养老待遇能否按时发放,是退休长者最为关切的事情。为满足群众需求...[阅读全文]
2023-12-30 11:21:11 人气:32899
禅城区2025年度积分入户指标数和分配方案的公告
根据《佛山市人民政府办公室关于印发佛山市2025年度积分入户指标数和分配方案的通知》(佛府办函〔2025〕1号)的文件精神...[阅读全文]
2025-01-14 15:16:01 人气:9831
佛山市2025年度积分入户指标数最新出炉
2025年度积分入户指标数为5000个,其中禅城区800个、南海区1900个、顺德区2000个、高明区100个、三水区200个...[阅读全文]
2025-01-10 09:30:45 人气:7590
租房也能入户!符合条件当场办理!
申请人、随迁人的居民身份证(年满16周岁或以上必须提供)、居民户口簿。属集体户的,提供本人的常住人口登记卡...[阅读全文]
2024-10-18 12:23:09 人气:11521
佛山实施新政后,居住半年以上就能入户!
本市持自有合法产权住宅房屋的非本市户籍人员,可以在房屋所在地申请入户,共同居住生活的配偶、未成年子女可以随迁...[阅读全文]
2024-07-11 07:45:23 人气:27321
佛山户籍新政实施首月,申请人数升升升
佛山市发布了《佛山市人民政府办公室关于稳定居住就业入户事项调整的通知》(佛府办〔2024〕7号),自发布之日起施行...[阅读全文]
2024-06-28 07:57:44 人气:30419
佛山迎来新市民入户高峰
自5月13日佛山开始实施稳定居住就业入户新政以来,新市民入户申请积极性爆棚,佛山不少行政服务中心预约爆满。数据显示...[阅读全文]
2024-05-17 14:58:43 人气:17156
佛山入户新政解答:持有公寓可以入户吗?在哪办理?
从5月13日开始就可以申请办理。线上请到“粤居码”微信小程序申请(选择“其他户籍业务”—“市外迁入”—“稳定居住就业”)...[阅读全文]
2024-05-16 08:31:46 人气:16656
南海桂城新市民积分入户申请须知→
具有大学本科以上学历或者中级及以上专业技术资格且年龄在50周岁以下的,不受1年社保限制,申请时上1个自然月起在我市缴纳社会保险费即可按照...[阅读全文]
2024-05-13 09:47:07 人气:16531
佛山市孩子入学,入户要趁早!盘点入户方式→
在我市合法稳定就业满3年(连续缴纳社会保险满3年,或连续经商满3年,可互补叠加),并有合法稳定住所(含租赁)的人员,本人及其共同居住生活的配偶...[阅读全文]
2024-02-29 08:26:15 人气:17748
“佛山新市民积分计算器”帮你一键估算积分
本系统结果仅供参考,真实结果需前往佛山新市民通提交资料申请。本系统暂时只收录了全市积分,各区的加分项请参考区政策文件。...[阅读全文]
2023-12-31 10:52:27 人气:22018
广东2026年高考报名时间定了!
普通高考考生、“3+证书”考试考生、高职院校依据普通高中学业水平成绩录取考生、高等学校单独组织考试(含免试)及单独录取的保送生等拟参加2026年春季高考和夏季高考的考生...[阅读全文]
2025-09-25 11:21:34 人气:9238
禅城区2025年下半年中小学教师资格认定工作即将开始
(二)持有佛山市禅城区居住证并在有效期内的外区户籍人员;(三)佛山市禅城区内普通高等学校在读研究生(佛山大学在读研究生须在南海区教育局申请认定教师资格);...[阅读全文]
2025-09-18 10:44:43 人气:947
佛山一中三水学校揭牌,扩建工程即将启动
佛山市第一中学三水学校揭牌仪式在三水区原河口中学举行,标志着三水区在环两江先行区基础教育扩优提质迈出坚实一步。记者获悉,该校扩建工程有望在下月动工...[阅读全文]
2025-09-18 08:49:33 人气:1260
2025顺德科普嘉年华科普研学活动持续报名中
2025顺德科普嘉年华科普研学活动于9月-11月举行。从亲手制作非遗鲮鱼饼,到走进智能工厂探秘“黑科技”……18条科普研学路线等你报名。...[阅读全文]
2025-09-15 09:38:20 人气:1542
佛山中心城区拟新建2所高中!还有一批新校在路上
禅城区在教育高质量发展大会暨庆祝2025年教师节大会上透露,拟新建禅城区三龙湾高级中学、佛山市实验学校高中部...[阅读全文]
2025-09-12 09:25:07 人气:2098
佛山138位教师获评省特级、南粤优秀教师
广东表彰新一批南粤优秀教师、南粤优秀教育工作者和特级教师共计2344人。其中,佛山市有34名教师上榜省特级教师...[阅读全文]
2025-09-12 09:05:45 人气:1667
事关中小学生午休,新国标将实施!
上课时,小学课桌高度在455mm至730mm之间,中学课桌高度在565mm至790mm之间,椅子的座面宽至少达到360mm,以保证坐姿端正...[阅读全文]
2025-09-10 10:05:54 人气:2348
佛山市实验学校将新建港口路分校区!总投资2.2亿元!
港口路12号地块(以下简称“12号地块”)成功摘牌。合肥瑞伦房地产开发有限公司、广东佰业泰建设工程有限公司以47700万元竞得12号地块...[阅读全文]
2025-09-09 09:19:52 人气:1818
2026年度空军招飞来了!同学、家长速看→
比陆地宽广的是海洋,比海洋宽广的是天空,比天空更宽广的是飞行员的情怀和理想!欢迎广大有志青年参加空军招飞选拔...[阅读全文]
2025-09-09 08:54:17 人气:1093
广东省逐步推行免费学前教育政策有关问题解答
免除全省公办幼儿园学前一年(在读大班以及混龄班5岁以上儿童)在园儿童的保育教育费;在经教育部门批准设立的民办幼儿园就读的适龄儿童...[阅读全文]
2025-09-09 08:06:56 人气:1932
南海西樵香云纱亮相国家级年会,惊艳丹寨!
第三届中国非物质文化遗产保护年会暨第四届丹寨非遗周 “风起岭南・云纱入时” 非遗时尚之夜在丹寨万达小镇开启。西樵 “万象有衣” 品牌亮相...[阅读全文]
2025-09-23 09:20:54 人气:12419
关帝出巡“好墟冚”,汾江河再现彩龙竞渡
当天上午,水上关帝庙前旌旗招展、鼓乐喧天,河岸两旁挤满了前来一睹庙会风采的市民游客。悠扬粤剧乐声中,彩龙龙船护送“一王五将”...[阅读全文]
2025-09-15 15:06:21 人气:2043
来禅城祖庙赴一场庙会之约,寻一城古镇风情!
从地道小吃到潮流餐厅,从文艺小店到复古茶馆,每一处都能给你带来不一样的惊喜。玩累了也不用担心,贴心的住宿推荐帮你解决后顾之忧...[阅读全文]
2025-09-11 09:45:53 人气:2256
塔坡庙会将于9月12日-9月14日开锣
2025乙巳年塔坡庙会定于9月12日-14日14:00-22:00在禅城区塔坡公园、兆祥公园举行,现场将有鱼灯巡游、龙狮比赛、功夫表演等精彩活动...[阅读全文]
2025-09-03 09:00:15 人气:3249
三水十大好食材领“鲜”湾区!地标土特产集结!
材出三水,鲜在三水! 为进一步推介特色农产品,提升“土特产”附加值,中共佛山市三水区委宣传部、佛山市三水区农业农村局联合南方+三水频道开展“三水区十大好食材评选”...[阅读全文]
2025-08-28 15:26:16 人气:3990
龙江乌酱“香”进顺德区非物质文化遗产代表性项目
早前,央视纪录片《辣椒的征途》就将目光聚焦过顺德龙江乌酱,展示了其独特魅力。有别于川菜、湘菜的重口味,顺德菜流露的是一种岭南水乡特色味道,既要保持食材鲜味,...[阅读全文]
2025-08-21 08:45:55 人气:3575
南海西樵举行“大仙诞”非遗民俗活动→
西樵“大仙诞”非遗民俗活动于2009年被列入佛山市非物质文化遗产名录,2013年被列入广东省非物质文化遗产名录...[阅读全文]
2025-05-09 09:23:39 人气:5369
顺德乐从举行“葛仙诞”!巡游方阵+万人宴席超热闹!
本年度的巡游路线别出心裁,亮点纷呈,起于新时代文明实践站,止于岑氏大宗祠,象征着传统民俗演绎时代精神。这场延续近千年的文化庆典,以“传承葛洪文化...[阅读全文]
2025-04-22 09:33:41 人气:5369
2025佛山祖庙庙会开启!这些“庙”趣亮点不容错过!
当天上午九点半,在祖庙门前,庄严肃穆的春祭大典吸引了大批市民游客的关注。在佛山古老的八音锣鼓柜奏乐下...[阅读全文]
2025-04-01 09:24:39 人气:5934
禅城石湾这条村超热闹!开启伍佰年盛典!
作为广东省文物保护单位,霍氏家庙承载着500年的家族荣光与礼义精神,此次盛典以“礼义石头 世代传承”为主题,通过百年礼制、文化沙龙...[阅读全文]
2025-03-30 09:21:41 人气:5695
国庆中秋环高明皂幕山趁圩生活节好戏连连
举办环皂幕山项目一期落成典礼,进行皂幕·美学馆揭幕开业、上山皂乜野——“圩”日不落幕环皂幕山趁圩生活节主题活动启动仪式及皂幕山登山积分挑战赛颁奖仪式等...[阅读全文]
2025-09-23 14:32:40 人气:2151
三水乐平镇“贺国庆迎中秋”国潮游园集市7天精彩不重样!
光影交织,浪漫升级。活动的重头戏是精彩的无人机表演。活动晚间,数百架无人机将以天为幕,以光为笔,在乐平夜空中呈现各式精彩画面,氛围感拉满。...[阅读全文]
2025-09-23 11:01:55 人气:2285
佛山南风古灶国庆大事件!宏宇文创园超多福利免费送~
国庆双节将至,宏宇文创园特地整理了一份南风古灶最强省钱攻略,带你花最少的钱享受最棒的出游体验,建议收藏随时查看。...[阅读全文]
2025-09-23 10:50:32 人气:2482
源林·九江龙舟公园将于10月1日开园
源林·九江龙舟公园将于10月1日开园,现场设地道龙船饭。该公园是“儒林湾活力中心建设规划”的首个示范工程,以“龙舟文化传承”为定位...[阅读全文]
2025-09-23 08:49:35 人气:2336
顺德勒流文旅再添打卡地,永兴潮创园启航!
永兴潮创园由勒流本土90后海归廖业杨主导改造,其前身为一座承载勒流“五金重镇”记忆的老五金电器厂...[阅读全文]
2025-09-18 09:20:07 人气:1186
顺德这里超适合放空!从“治水美岸”到“经济旺岸”!
漫步顺德大良苏岗社区 1300 米滨水步道,蓝绿交织的岸线蜿蜒向前,昔日零散的岸线断点变身市民打卡的 “风景窗”...[阅读全文]
2025-09-15 08:32:06 人气:1902
顺峰山公园上新!可以坐观光车兜风→
顺峰山公园观光车助力打造顺峰山公园新名片,未来将融合园区内各景点特色,推出多元、新潮的园区服务,打造具有顺德传统特色的综合性文旅公园。...[阅读全文]
2025-09-13 10:00:06 人气:1952
2025年佛山市文化和旅游特色村名单出炉
加上2021年认定的禅城区罗格孔家村、禅城区湖涌村、南海区鲁岗村、南海区璜矶村、南海区烟桥村、顺德区碧江村...[阅读全文]
2025-09-13 09:18:29 人气:1873
佛山多个景区官宣:免票!优惠!
教师凭本人教师资格证或教师职工有效工作证件,完成关注微信公众号、转发推文等步骤即可免费入园畅游影城...[阅读全文]
2025-09-09 09:56:44 人气:1500
南海西樵镇青少宫(新宫)10月开业!揭秘→
西樵镇青少年宫(有为馆宫)藏在佛山市南海区西樵镇听音湖广场南侧地段的“有为馆”负一层,一进去就是1250平方米的超大空间,就像走进了一个神秘的青少年王国。...[阅读全文]
2025-09-05 09:47:48 人气:2919
佛山市顺德区佛山福盈酒店:豪华与舒适的典范
酒店的外观气势恢宏,内部装饰豪华典雅,充满了现代时尚的气息。步入大堂,高挑的空间、璀璨的水晶吊灯以及精美的大理石地面,营造出奢华而温馨的氛围...[阅读全文]
2024-09-18 08:38:46 人气:16618
佛山市顺德区凤佛山依家精品酒店:精致体验,宾至如归
酒店的外观设计独具特色,融合了现代与当地文化元素,给人留下深刻的印象。步入大堂,宽敞明亮的空间、高雅的装饰和热情的服务人员...[阅读全文]
2024-09-18 08:02:05 人气:15964
佛山新颖宾馆:舒适与便捷的休憩之所
宾馆地理位置优越,交通便利。周边有多条公交线路,临近[主要交通枢纽],方便宾客前往顺德区的各个景点和商业中心...[阅读全文]
2024-09-06 08:31:10 人气:18493
佛山雅致宾馆:顺德的温馨驿站
宾馆地处顺德区的繁华地段,周边交通十分便利,距离[主要交通枢纽或地标]仅[距离]。无论是商务出行还是休闲旅游...[阅读全文]
2024-09-06 08:28:28 人气:19050
维也纳酒店(佛山顺德伦教店):舒适与品质的栖息之所
酒店地理位置优越,交通便利。周边配套设施齐全,临近商业中心、旅游景点和交通枢纽,方便宾客出行和购物娱乐...[阅读全文]
2024-09-05 11:19:42 人气:19047
佛山泓丰酒店:舒适与品质的完美邂逅
酒店的外观设计独具特色,融合了现代与传统的元素,给人留下深刻的印象。步入大堂,宽敞明亮的空间、精致的装饰和热情的服务...[阅读全文]
2024-09-01 15:26:59 人气:19430
城市便捷酒店(龙江会展中心店):顺德的舒适驿站
酒店的外观设计简约大方,内部装修精致典雅。步入大堂,宽敞明亮的空间和热情周到的服务人员给人宾至如归的感觉...[阅读全文]
2024-08-27 10:49:03 人气:11036
佛山旺业酒店(龙江会展中心店):顺德的温馨港湾
旺业酒店的外观气派,内部装饰精美。步入大堂,宽敞明亮的空间、优雅的装饰和热情友好的工作人员,让人立刻感受到温馨与舒适...[阅读全文]
2024-08-27 10:47:22 人气:20207
维纳斯国际酒店(龙江会展中心店):顺德的奢华休憩之所
酒店坐落于顺德区的核心地段,临近龙江会展中心,交通网络发达,出行极为便利。其优越的地理位置使它成为商务人士和游客的理想选择...[阅读全文]
2024-08-27 10:46:08 人气:19842
品质之选:佛山市顺德区亿湖烟酒店
亿湖烟酒店堪称丰富多样。香烟品牌涵盖了国内众多知名品牌以及一些特色地方品牌,能够满足不同消费者的需求...[阅读全文]
2024-08-21 08:38:30 人气:20746
佛山市第一人民医院肿瘤科(肿瘤医院)入选国家临床重点专科
广东省卫生健康委与财政厅联合印发《2025年医疗服务与保障能力提升(医疗卫生机构能力建设)国家临床重点专科能力建设项目实施方案》...[阅读全文]
2025-09-23 09:01:29 人气:11274
佛山医院国家自然科学基金立项数创历史新高
佛山市卫生健康局高度重视医学科研管理,先后成立佛山市医疗机构临床研究专家委员会、学术委员会、医学伦理委员会和医学科研质量控制中心...[阅读全文]
2025-09-12 09:31:55 人气:1754
南海九江医院新增中西医结合科!医疗服务再升级!
南海区第九人民医院中西医结合科(住院病区)正式开科,将为群众提供更加优质、全面、独具特色的健康服务...[阅读全文]
2025-09-05 13:11:58 人气:2806
南海大沥部分社区卫生站开诊时间有变
为满足人民群众的医疗服务需求,结合实际情况,大沥镇社区卫生服务中心自9月2日起,对部分社区卫生服务站的开诊时间作以下调整...[阅读全文]
2025-09-04 08:39:52 人气:2444
30张床位!南海大沥社卫也有住院服务了!
联合病房正式揭牌,这是由三级医院与社区卫生服务机构联手打造的南海区首家社区住院病房,为“小病在社区、大病进医院、康复回社区”...[阅读全文]
2025-08-19 08:51:02 人气:4377
佛山市一医院将启用“先就诊后付诊查费”
佛山市第一人民医院将正式推出“先就诊后付诊查费”惠民服务。患者无论采取哪种挂号方式,挂号时都可选择先不交诊查费(俗称挂号费)...[阅读全文]
2025-08-18 10:10:26 人气:2213
南海九院“无假日门诊”全面开启
南海区第九人民医院开启“无假日门诊”服务,服务时间为每天8:00-12:00、14:30-17:30,市民可在“南海区第九人民医院服务号”预约...[阅读全文]
2025-08-05 10:07:45 人气:6136
在佛山药店购买这47种药物须实名登记
根据佛山市疫情防控工作统一部署,即日起,全市所有零售药店将严格执行销售重点管控药品登记报告制度。现将有关事项告知如下...[阅读全文]
2025-08-05 09:46:01 人气:5540
禅城区社区卫生服务机构增设全周夜诊和门诊延时服务
社区卫生服务中心全周夜诊服务时间最晚可至23:00,社区卫生服务站门诊延长开诊时间至18。各社区卫生服务机构...[阅读全文]
2025-08-01 07:43:08 人气:3991
顺德区中医院新院区10月底将完工
广州中医药大学顺德医院(顺德区中医院)易地新建项目正在稳步推进中,目前医院内部整体装修进度已达85%,预计2026年上半年医院将完成主体搬迁...[阅读全文]
2025-07-24 10:18:52 人气:7037
广东这60个高速路段受影响大!存在易积水、边坡滑塌等风险
今年第18号台风“桦加沙”预计于24日在珠三角或粤西沿海一带登陆,台风具有来势猛、影响范围广、破坏力大等特点,...[阅读全文]
2025-09-24 09:17:10 人气:2479
禅城区首个智能充换电站正式揭牌使用
禅城区首个智能充换电站正式揭牌使用。用户通过手机APP即可在柜前实现“扫码开柜、取出满电电池、放入亏电电池”的全程操作,整个过程仅需不到一分钟...[阅读全文]
2025-09-24 09:00:43 人气:2805
时间定了!油价或将上调!
2025年的油价到目前为止已经进行快9个月的调整,马上就要进行国庆假期放假之前的最后一次油价调整。在9月共有2次油价调整...[阅读全文]
2025-09-23 15:42:34 人气:1701
注意!24日广东省内所有高铁及普速列车停运
旅客可通过12306网站(APP)查询最新列车开行信息,合理安排出行计划。由于台风天气原因,部分列车将出现不同程度的晚点...[阅读全文]
2025-09-23 09:37:47 人气:1777
三水区污水厂配套管网综合建设工程9月-12月交通管制通告
为提升我区污水收集能力,切实解决环境突出问题,持续改善生态环境质量,助力新城市体系建设,经区政府批准,启动实施三水区污水厂配套管网综合建设工程...[阅读全文]
2025-09-23 09:31:21 人气:1184
南海这些公交线路有调整→
里07高峰:首末站调整:金沙公馆至金沙公馆;取消行驶:树人路(一纵路至洲洲线段)、凤江路、善贤路(往金沙公馆方向)...[阅读全文]
2025-09-22 14:33:44 人气:1650
9月22日起,高明区526路取消,529路优化调整
撤销线路:526路。撤销原因:该线路存在里程过长、与其他线路重复率高、客流量低下等问题,为避免公共资源浪费,决定予以取消。...[阅读全文]
2025-09-22 10:14:23 人气:1145
南海这些道路封闭施工!注意绕行!
根据佛山市城市轨道交通三号线工程西约站附属D出入口工程施工需要,自2025年9月21日22:00时起,地铁三号线西约站将调整围蔽范围...[阅读全文]
2025-09-22 10:05:08 人气:1144
珠肇高铁项目取得重大突破!新进展!
跨广明高速公路特大桥全长7645米,此次施工的159#-162#墩3孔现浇简支梁段,安全管控难度极高。其中160#-161#墩上跨广湛高铁...[阅读全文]
2025-09-22 09:53:59 人气:943
高明沿江路完成改造提升!全线完工通车!
高明沿江路,作为见证着高明城市发展历史的交通主干道,城市元素被一一串联,串起高明深入实施“百千万工程”的实践样本。当前,立于全市环两江先行区的时代风口...[阅读全文]
2025-09-19 08:32:54 人气:851
中国护照可免签或落地签进入90多个国家地区
国务院新闻办公室举行“高质量完成‘十四五’规划”系列主题新闻发布会,介绍“十四五”时期中国移民管理工作发展成就...[阅读全文]
2025-07-31 09:18:55 人气:4385
8月1日起,居住登记和居住证业务办理方式有新变化!
根据工作部署,自2025年8月1日起,在佛山市居住、生活、就业的非佛山户籍人员(港澳台同胞及外籍人士除外)需线上办理居住登记和居住证业务的...[阅读全文]
2025-07-25 14:40:37 人气:9936
好消息!婚姻登记将全国通办!不用再跑老家了
为满足人民群众异地办理婚姻登记需求,经国务院批准,自2021年6月起,全国陆续有21个省(自治区、直辖市)开展了2轮婚姻登记“跨省通办”试点...[阅读全文]
2025-03-24 08:35:27 人气:5168
港澳台居民可线上申办来往内地电子临时通行证
两项便利措施的具体内容为,一是港澳台居民因遗失损毁或忘记携带通行证,需紧急乘坐飞机、火车在内地(大陆)城市间出行的...[阅读全文]
2025-03-21 14:55:38 人气:4348
佛山五区已落地实施!居住权登记来了!
居住权登记服务已在全市五区落地实施,共办理38宗居住权设立登记。此项业务的高效开展既是我局践行“以人民为中心”发展理念的生动实践...[阅读全文]
2025-02-22 09:33:21 人气:6123
新市民服务管理中心可以办理居住证业务了
为进一步加强新市民服务管理,向新市民提供更加优质、便捷、高效的政务服务,白坭镇新市民服务管理中心将增设新市民事务服务点,受理新市民相关政务业务...[阅读全文]
2024-08-21 15:03:49 人气:21176
顺德户政、不动产和商事登记业务办理量呈井喷式增长
当前,顺德区户政、不动产和商事登记业务办理需求呈现井喷式增长,据悉,顺德区、镇(街道)两级强联动,出实招、解民忧,通过加号源...[阅读全文]
2024-06-21 10:24:04 人气:11775
学生出入境业务办理有变化!
1.预约禅城、南海、高明、三水区专场服务的,可通过“广东出入境”微信公众号预约;2.预约顺德区专场服务的,可通过“顺德政务百事通”微信公众号预约...[阅读全文]
2024-06-13 09:46:08 人气:14382
庄子素解 第二章 徐无鬼
徐无鬼因女商见魏武侯,武侯劳之曰:“先生病矣!苦于山林之劳,故乃肯见于寡人。”徐无鬼曰:“我则劳于君,君有何劳于我!君将盈耆欲...[阅读全文]
2023-02-09 09:38:10 人气:49873
庄子素解 第一章 庚桑楚
老聃之役有庚桑楚者,偏得老聃之道,以此居畏垒之山。其臣之画然知者去之,其妾之挈然仁者远之。拥仲之与居,鞅掌之为使。居三年,畏垒大壤...[阅读全文]
2023-02-08 10:52:56 人气:47253
庄子素解 第十五章 知北游
知北游于玄水之上,登隐弅之丘,而适遭无为谓焉。知谓无为谓曰:“予欲有问乎若:何思何虑则知道?何处何服则安道?何从何道则得道?...[阅读全文]
2023-02-07 08:44:53 人气:48283
庄子素解 第十四章 田子方
田子方侍坐于魏文侯,数称谿工。文侯曰:“谿工,子之师耶?”子方曰:“非也,无择之里人也;称道数当,故无择称之。”文侯曰:“然则子无师邪?...[阅读全文]
2023-02-06 09:41:31 人气:47575
庄子素解 第十三章 山木
【原文】庄子行于山中,见大木枝叶盛茂,伐木者止其旁而不取也。问其故,曰:“无所可用。”庄子曰:“此木以不材得终其天年。...[阅读全文]
2023-02-02 08:43:02 人气:47879
庄子素解 第十二章 达生
达生之情者,不务生之所无以为;达命之情者,不务知之所无奈何。养形必先之以物,物有余而形不养者有之矣;有生必先无离形...[阅读全文]
2023-01-31 09:26:23 人气:51523
[东方哲学] 一处不立 处处能立
一处不立 处处能立;亦即任何角度与立场都不立,任何角度与立场都能立;也即全然地、无条件地接纳与随机(缘)起用;云门禅三句:涵盖乾坤,截断众流,随波逐流...[阅读全文]
2022-06-08 08:31:38 人气:52564
获取深度世界真相信息的两种途径
人获取外部信息的最原始、最基础的方式就是感觉;感觉信息来源的最初端口就是感觉器官;感觉器官的阀域与自身承受力决定了人感知外部环境的上下极限...[阅读全文]
2022-06-08 08:26:00 人气:50490
物理学遇到意识素解(7)
如果一位值得信赖的朋友告诉你一些似乎可笑的事情,你会尝试着揣摩他或她可能的真实意思。值得信赖的物理学演示就告诉了我们某些看似荒谬的东西。因此,我们试图解释这些结果可能的真正意思。...[阅读全文]
2019-12-16 09:48:47 人气:39257
海外需求萎靡背后:美国进口全面收缩、欧盟现结构性变化
5月中国进出口商品总值为5011.91亿美元,同比下降6.2%。其中出口总值2834.99亿美元,同比下降7.5%;进口总值2176.92亿美元...[阅读全文]
2023-06-24 20:30:07 人气:33343
欧洲议会已批准通过《新电池法》,新能源卖家将面临更加严格的考验
近日,欧洲议会议员以 587 票赞成、9 票反对和 20 票弃权通过了与理事会达成的一项协议(针对在欧盟销售的所有类型电池的设计、生产和废物管理的新规定-《新电池法》)...[阅读全文]
2023-06-24 20:28:34 人气:19983
美国亚马逊的销售税和免税的州有哪些?
美国的销售税是美国州和地方政府对商品及劳务,按其销售价格的一定比例征收的一种税款,是在美国发生消费的时候,由消费者一方缴纳的税款...[阅读全文]
2023-06-24 20:27:41 人气:33363
Amazon 店铺代运营案例:家居类目
窗帘,浴帘的工厂,工厂OEM实力非常强,专注于传统外贸贴牌,国内天猫京东都有店,想要扩展海外渠道...[阅读全文]
2023-06-24 21:41:21 人气:22926
Amazon 店铺代运营案例:户外类目
效果:宏那运营团队进行账户诊断后,重新调整了广告,优化了产品线。进行2个月的调整后,销售额增长180%...[阅读全文]
2023-06-24 21:38:22 人气:22280
Amazon 店铺代运营案例:家居类目
吸尘器类目,宏那团队根据客户工厂优势,放弃竞争激烈的美国站点,选择切入日本站点,第三个月单品达到7W美金销售额...[阅读全文]
2023-06-24 21:36:20 人气:22433
Amazon 店铺代运营案例:饰品类目
目前效果:通过半年的测试留存,和铺货老链接的优化,日出单在平均700单左右,同比增长100%;由单SKU日均平均出单5-10单左右...[阅读全文]
2023-06-24 21:34:33 人气:13906
Amazon 店铺代运营案例:宠物类目
目前效果:运营人员一年内通过选品测试留存,现平均日销售额8000美金,每天单款SKU出单60个左右,SKU12个,月度销售额在30W美金+...[阅读全文]
2023-06-24 21:31:31 人气:10156
Amazon运营团队老师介绍:simon
有8年的亚马逊运营经验,为20+ 多个品牌工作过,其中包括类目 Top10的卖家。擅长运营广告...[阅读全文]
2023-06-24 21:16:54 人气:10454
Amazon运营团队老师介绍:Fanny
Fanny:7年亚马逊操盘经验,擅长广告,运营策略制定,并着手从0-1打造过多个百万级别的项目;统筹各个项目的开展计划...[阅读全文]
2023-06-24 21:11:52 人气:6720
卧室家居风水布局:打造舒适与和谐的睡眠环境
卧室作为我们日常休息和恢复精力的场所,其家居风水布局对于居住者的身心健康和家庭和谐有着不可忽视的影响。了解并遵循卧室的风水原则,可以为您打造一个舒适、和谐的睡眠环境...[阅读全文]
2024-02-20 09:46:18 人气:15713
客厅家居风水布局:营造和谐与繁荣的社交空间
客厅作为家庭的核心区域,是家人聚会、招待客人的重要场所。一个和谐的客厅家居风水布局,不仅可以提升居住者的生活品质,还能为家庭带来好运和繁荣。...[阅读全文]
2024-02-20 09:44:52 人气:17185
餐厅家居风水布局:打造美味与和谐的用餐环境
餐厅作为家庭中重要的功能区域,不仅是家人用餐的地方,也是与亲朋好友聚会交流的场所。一个好的餐厅家居风水布局,能够提升家庭成员的食欲,增强家庭和谐氛围...[阅读全文]
2024-02-20 09:43:33 人气:16362
卫生间家居风水布局:打造舒适与和谐的卫浴空间
卫生间作为家庭中私密且重要的功能区域,其家居风水布局对于家庭成员的身心健康和家庭和谐有着不可忽视的影响。一个好的卫生间家居风水布局,能够提升家庭成员的幸福感,增强家庭的正能量。...[阅读全文]
2024-02-20 09:39:02 人气:15332
为什么家居不宜挂太多红色装饰物?
健康平安人生,一定要认识和拥有3个贵人:西医(治标)、中医(治本)、易医(治根)。当西医不行就要找中医...[阅读全文]
2022-06-25 21:03:39 人气:66557
如何将一间旧厂房催旺吉运?
企业新入驻旧厂房,如何做到催旺吉运,达至丁财两旺的效果?这就需要风水的综合策划:大门口形象包装,出入口的八卦方位...[阅读全文]
2022-06-25 21:01:04 人气:70372
装修前规划风水,好处多多
现在越来越多的人认识科学风水的好处,看风水已经是很平常的事。在装修前,先邀请风水师前来勘察毛坯房环境...[阅读全文]
2022-06-25 20:58:23 人气:65274
三角形的办公室如何化解?
方正规整的办公室气场稳定,三角形或不规整的办公室气场混杂,卦位不全,锐气回冲,形成老总思维不定,判断能力减弱。将三角形地方加上屏风...[阅读全文]
2022-06-21 20:33:27 人气:67493
工厂机器为什么不能放在车间中心点
工厂老板由于对风水不熟悉,为了方便,将重型机器设备放在车间〈宅)中心。宅中心为太极点,玄空风水叫“五黄大煞”,只能静不能动,如遇某年的流年凶星飞临该位...[阅读全文]
2022-06-21 20:29:46 人气:64216
南海桂城豪派300万!二手同享车补!
2025桂城湾区第三届带“电”爱车节将于9月30日至10月3日在佛山顺联公园里和佛山鹏瑞利季华广场同时举行。...[阅读全文]
2025-09-14 10:34:08 人气:1996
买新能源汽车这些车型,减免购置税→
根据《中华人民共和国行政许可法》、《国务院对确需保留的行政审批项目设定行政许可的决定》、《财政部 税务总局 工业和信息化部 交通运输部关于节能...[阅读全文]
2025-05-27 10:36:35 人气:7410
补贴500元/辆!佛山市2025年电动自行车以旧换新指引来了!
对个人消费者在佛山市内交售报废老旧电动自行车(含蓄电池)并换购销售价格1500元(含)以上的电动自行车新车的,给予一次性补贴500元...[阅读全文]
2025-05-05 08:50:50 人气:8478
2025年老旧营运货车报废更新看这里→
根据《交通运输部 国家发展改革委 财政部关于实施老旧营运货车报废更新的通知》(交规划发〔2025〕17号)...[阅读全文]
2025-04-24 14:44:14 人气:6199
福田卡文乐福中山上市,智慧绿流打通珠三角新格局
自福田卡文乐福在东莞荣耀上市以后,广东地区绿色物流产业再添新华章。4月18日,以“乐汇湾区 福享未来”为主题的福田卡文乐福上市发布会在中山盛大举行...[阅读全文]
2025-04-21 14:56:28 人气:4507
电动汽车电池新国标!明年开始实施!
标准是由工业和信息化部组织制定的强制性国家标准——《电动汽车用动力蓄电池安全要求》,包括7项单体测试,17项电池包或系统测试等内容...[阅读全文]
2025-04-17 15:10:30 人气:3072
2025佛山汽车报废更新补贴申领!最高20000元/辆!
2025年,对个人消费者报废登记在本人名下的2012年6月30日前注册登记的汽油乘用车、2014年6月30日前注册登记的柴油及其他燃料乘用车...[阅读全文]
2025-03-25 07:52:28 人气:5736
最新召回!涉及车辆的这些进口车型→
日前,斯泰兰蒂斯(上海)汽车有限公司根据《缺陷汽车产品召回管理条例》和《缺陷汽车产品召回管理条例实施办法》的要求...[阅读全文]
2025-03-04 09:35:09 人气:3089
新能源汽车车辆购置税减免!减免!减免!
新一批《道路机动车辆生产企业及产品》减免车辆购置税的新能源汽车车型等目录公告;其中减免车辆购置税的新能源汽车车型目录(第十四批)纯电动汽车-乘用车车型如下...[阅读全文]
2025-03-03 14:58:24 人气:6567
召回!市场监管总局发布通告,涉及多款汽车
日前,丰田汽车(中国)投资有限公司根据《缺陷汽车产品召回管理条例》和《缺陷汽车产品召回管理条例实施办法》的要求...[阅读全文]
2025-02-19 15:50:38 人气:3274
家具盛宴!第 45 届国际龙家具展览会震撼启幕!
全球家具看顺德,顺德家具看龙江。家具产业是龙江的根基,也是龙江和顺德的亮丽名片。经过五十多年的发展...[阅读全文]
2024-03-17 09:55:30 人气:16640
佛山机场重建航站楼进度刷新!效果图曝光!
按照建设目标和设计规划,由中国联合航空出资建设的新航站楼预计在2024年上半年完成建设并投入使用...[阅读全文]
2023-12-25 09:23:04 人气:31376
佛山国家高新技术产业开发区
佛山高新技术产业开发区(以下简称“佛山高新区”)于1992年12月经国务院批准成立,是全国最早的53个国家高新区之一...[阅读全文]
2023-08-27 21:28:39 人气:11131
佛山意美家卫浴陶瓷世界
意美家,全称意美家卫浴陶瓷世界(Casa Ceramics&Sanitarywares Mall),位于广东省佛山市禅城区季华四路与雾岗路口交汇处,原名为“河宕陶瓷批发直销仓”...[阅读全文]
2023-08-27 21:26:18 人气:11110
澳大利亚技术移民移民
澳洲技术移民是为了引进海外人才,促进澳洲劳动力市场平衡和发展而推出的移民政策,不仅适用于国内有专业技能的技术人才,也适用于在澳留学生,且移民成本低...[阅读全文]
2022-07-07 22:07:38 人气:54800
加拿大BC省雇主担保移民
新政策自2015年1月1日起开始实施。新政后增加了SIRS打分系统,每月公布2次分数,达到此分数的要求的申请人将被移民局选中。因此只要你的职业在加拿大NOC职业列表或职业列表中...[阅读全文]
2022-07-07 22:03:09 人气:55201
美国eb3雇主担保移民
美国eb3雇主担保移民 Other works按照美国移民法,职业移民划分为五类。而EB-3就属于职业移民的第三优先。EB-3职业移民的第三优先类别包括熟练工人、学士学位持有人以及其它工人...[阅读全文]
2022-07-07 21:59:21 人气:53506
马来西亚永久居留(红卡)
PR是PermanentResident的英文缩写,中文是永久居留的意思。获得PR, 就是获得永久居留身份证。 马来西亚永久居留(红卡)是大马政府授予给外国人士的永久居留身份证...[阅读全文]
2022-07-07 21:41:23 人气:54903
南鲲枢纽水运码头开发建设项目,“首签”完成
南海南鲲枢纽水运码头开发建设项目(一号地块)国有土地上房屋征收补偿签约仪式在九江镇举行,由镇土地征收部门与原码头经营方佛山市九江南鲲码头有限公司完成签约...[阅读全文]
2025-09-23 09:17:44 人气:4533
三龙湾智造谷 · 新质园完成预交楼
文翰湖片区重点产业园三龙湾智造谷 · 新质园完成预交楼,一期项目将于9月底全面竣备,现正招商中。该项目占地约83亩,总建面约18.66万㎡...[阅读全文]
2025-09-23 08:42:08 人气:4662
全球规模最大!国内首个!世界级赛车场在佛山启用
项目以三大专业赛道,构建起“速度王国”:3300平方米柏油沥青国际主赛场、1300平方米下沉式黏土泥地越野场(由世界冠军御用赛道大师Miguelo亲手设计,为其亚洲首作)...[阅读全文]
2025-09-12 09:19:15 人气:2370
佛山北滘机器人谷智造产业园入选省特色产业园
佛山北滘机器人谷智造产业园凭借“工业机器人制造”特色产业成功入选,成为全省新增的16个特色产业园之一...[阅读全文]
2025-09-12 09:07:34 人气:1676
南方康谷(南海园)展示馆启用
南方健康五谷(南海园)在佛山建发平北数智科创园正式揭牌启用,同期举办健康产业推介与学术交流活动。南方康谷(南海园)由市属国企佛山建发集团下属企业佛山建发产业公司运营管理...[阅读全文]
2025-09-10 08:54:22 人气:2060
佛山三水加速宠物经济集聚
近日,佛山市雷米高动物营养保健科技有限公司成功摘得佛山云东海医药健康产业园50亩地块,将投资5亿元建设宠物大健康总部项目...[阅读全文]
2025-09-09 09:31:51 人气:1418
顺德乐从乐熙苑康养中心预计年底竣工
顺德区乐从镇乐熙苑康养中心运营暨增进老年人福祉项目发布签约仪式举行。项目总占地约4.2万平方米,一期用地1.8万平方米...[阅读全文]
2025-08-29 08:30:56 人气:2973
全国首个世界级RC遥控赛车竞速中心,就在桂城!
宏宇·GDC由宏宇集团与GDC遥控赛车俱乐部携手打造,坐落于佛山市南海区桂城街道千灯湖板块,依托宏宇地标商务楼珑裕中心...[阅读全文]
2025-08-29 08:21:21 人气:1330
“智造链接全球”!佛山综保区正式封关运作!
关当天,两辆满载货物的货车成为佛山综保区“首单访客”:一辆装载库卡机器人产品,另一辆搭载跨境电商商品。与传统通关不同,司机无需下车...[阅读全文]
2025-08-28 09:05:35 人气:2665
中通集团大湾区(佛山)空地一体智慧运营中心项目落户佛山顺德
佛山市顺德区人民政府与中通快递集团签订投资协议,中通集团大湾区(佛山)空地一体智慧运营中心项目落户佛山。市委书记唐屹峰,中通集团联合创始人...[阅读全文]
2025-08-27 15:28:32 人气:3040
南海丹灶城市商业新坐标五一开业,多重好礼!
5月1日,佰汇盈广场二期将携手嘉荣超市、华美达酒店等多元业态盛大开业,构筑“商业+生活+社交”多维体验空间...[阅读全文]
2025-04-30 14:07:04 人气:4394
顺德万象汇即将开业!5折起吃大餐,还有100%中奖福利!
华润万象生活旗下有着“万象城”“万象汇”“万象天地”这三大商业核心产品线。华润万象生活商业布局佛山的首站,正是位于大良中心地带的顺德万象汇...[阅读全文]
2025-04-14 10:18:50 人气:5287
南海大沥这一重磅项目封顶!坐标广佛交界!
大沥镇环球水产工贸一体项目商业楼封顶仪式顺利举行,标志着大沥在推动传统商贸转型升级中的又一标杆项目取得新的进展。大沥镇人大主席李柏添出席活动...[阅读全文]
2025-04-02 10:52:56 人气:5027
禅城石湾黎冲状元文化广场奠基仪式举行
2月18日,石湾镇街道举办黎冲状元文化广场奠基仪式。项目位于魁奇路南侧,一期工程于2024年12月28日开工...[阅读全文]
2025-02-19 10:16:01 人气:5475
三水将新增一个高端酒店综合体!总投资5.3亿元!
三水乐平高端酒店综合体项目正式动工,项目总面积20.8亩,总投资5.3亿元,将进一步推动乐平镇第三产业发展...[阅读全文]
2024-12-27 10:32:46 人气:7217
禅城东基·禅西环宇城 将于12月28日开业!
东基·禅西环宇城位于季华二路北侧,紧邻佛山地铁2号线智慧新城站。东基·禅西环宇城是东基控股与中海商业在禅西新城板块联合打造的超10万㎡的品质型购物中心...[阅读全文]
2024-12-24 09:44:37 人气:33522
顺德大良一商贸综合体正式动工!总投资4000万→
在喜乐喧天、鞭炮齐鸣的热烈氛围中,备受瞩目的苏岗商贸综合体(暂定名)建设项目正式破土动工,标志着这一重要民生工程的全面启动...[阅读全文]
2024-11-14 15:30:49 人气:4632
繁华新地标:佛山市顺德区凯盛广场
凯盛广场地理位置优越,交通便捷,周边配套设施完善。它坐落在顺德区的核心地段,多条主要道路在此交汇,无论是驾车还是乘坐公共交通都能轻松抵达...[阅读全文]
2024-10-03 08:33:48 人气:10721
魅力之城:佛山市顺德区宏汇城
宏汇城的建筑设计独具匠心,融合了现代美学与实用功能。外观宏伟壮观,内部装修精致典雅,营造出了舒适且高端的商业氛围...[阅读全文]
2024-10-03 08:31:52 人气:10601
佛山市顺德区印象城购物中心:购物与娱乐的天堂
印象城购物中心占地面积广阔,拥有多层建筑,内部布局合理。一层通常设有国际知名品牌的专卖店和时尚精品店;二层和三层则汇聚了众多流行服饰...[阅读全文]
2024-09-26 08:17:34 人气:11252
三水区独树岗市场升级投用,绘写强农惠农富农新图景!
备受瞩目的芦苞镇独树岗市场升级改造项目圆满完成,以崭新的姿态正式投入使用,为当地村民带来了更加优质便捷的生活体验,赢得了村民们的纷纷点赞...[阅读全文]
2025-03-21 11:47:07 人气:5663
高明大茶泵站主厂房封顶!事关河江片区!
“大茶泵站重建工程项目主厂房的封顶,预示着这个项目的主厂房主体结构已经完成,也预示着项目水下部分基本完成。”...[阅读全文]
2025-01-06 15:06:42 人气:6968
禅城祖庙南堤街市阔别5年旧址重开!街坊:终于等到了!
新开业的南堤街市位于南堤路和升平交界路口,即中山桥桥底处,市场面积约2600平方米。市场内部分区明确,包含蔬菜、水果、肉类、海鲜...[阅读全文]
2024-11-26 09:48:10 人气:7032
繁华市井——佛山市顺德区永丰市场
永丰市场位于顺德区的核心地段,交通便利,周边居民众多。市场占地面积较大,内部摊位布局合理,通道宽敞整洁...[阅读全文]
2024-09-26 07:50:24 人气:15023
佛山市顺德区番村市场:充满烟火气的生活舞台
番村市场内部布局合理,划分清晰。主要分为蔬菜区、水果区、肉类区、水产区、熟食区、干货区等多个区域,方便顾客快速找到所需商品...[阅读全文]
2024-09-25 07:32:43 人气:17255
佛山市顺德区富裕市场:繁华热闹的民生之所
富裕市场内部空间宽敞明亮。市场布局清晰,分为蔬菜区、水果区、肉类区、水产区、粮油副食区、熟食区等多个区域,方便顾客快速找到所需商品...[阅读全文]
2024-09-25 07:18:06 人气:15318
佛山市顺德区南水市场:繁华市井中的生活百态
南水市场占地面积较大,布局合理清晰。市场内划分了多个区域,包括蔬菜区、水果区、肉类区、水产区、粮油副食区等...[阅读全文]
2024-09-23 15:28:08 人气:15507
汇鲜市场:顺德的美味之源
走进汇鲜市场,首先映入眼帘的是宽敞整洁的布局。市场内部划分清晰,摊位排列有序,通道宽敞明亮,让顾客能够轻松自如地穿梭其中...[阅读全文]
2024-09-22 15:34:02 人气:15251
佛山市顺德区桑麻市场:繁华热闹的生活舞台
市场内部布局合理,摊位规划整齐。蔬菜、水果、肉类、水产、粮油副食等各类商品琳琅满目,应有尽有。新鲜的蔬菜水灵灵地摆放着...[阅读全文]
2024-09-18 15:40:09 人气:15944
顺德光中市场:繁华市井中的生活百态
市场内部布局合理,摊位分类明确。蔬菜区、水果区、肉类区、水产区、干货区等一应俱全,商品琳琅满目。这里的蔬菜水果新鲜水灵,种类丰富...[阅读全文]
2024-09-17 08:23:44 人气:16967
佛山消委会:网络直播套路深,翡翠消费需谨慎!
秦女士浏览某购物网站时,发现某玉石直播间正在直播销售翡翠手镯,主播称该翡翠种水为冰种...[阅读全文]
2022-03-21 15:24:43 人气:65968
机器视觉人才供应链第一梯队:清远市万金目视科技有限公司
清远市万金目视科技有限公司,定位为机器视觉人才供应链第一供应商。首先,以基于机器视觉和深度学习的实战实训平台。为高职高专,大学,提供机器视觉实战实训的人才...[阅读全文]
2021-07-05 15:21:34 人气:99363
跨境电商脱口秀:炮哥刘智勇
炮哥的跨境电商六脉神剑理论、炮哥的跨境电商1357创业模型、炮哥的跨境电商行业快速传播方法论、炮哥的跨境电商合伙人模型...[阅读全文]
2021-07-03 20:33:52 人气:68726
建材家居短视频直播达人——陈宣平
建材家居短视频直播达人——陈宣平,2011年从事互联网行业,2012年进入建材行业媒体工作,主要负责新媒体事业部...[阅读全文]
2021-07-03 20:29:36 人气:93589
广东金麦福餐饮管理服务有限公司
广东金麦福餐饮管理服务有限公司有着多年来连锁经营、机关食堂承包、学校食堂承包、工厂食堂承包、厨房设计经验。致力于食堂承包经营管理...[阅读全文]
2021-07-03 20:25:31 人气:86252
颛孙宏鸽(净雨):书法艺术跨界探索与禅悟
颛孙宏鸽,法名净雨,圣贤名门之后裔,为颛孙子张第七十三代传人,祖籍山东省,中国著名作家、书画家,新闻工作者和社会活动者,公益热心人...[阅读全文]
2021-12-05 20:21:15 人气:71121












































































































































































































































