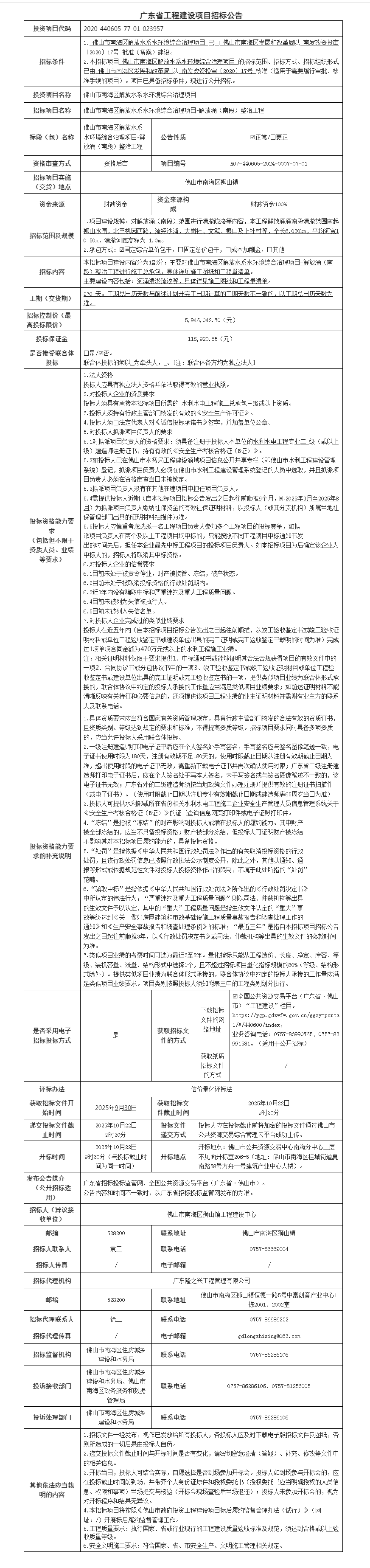
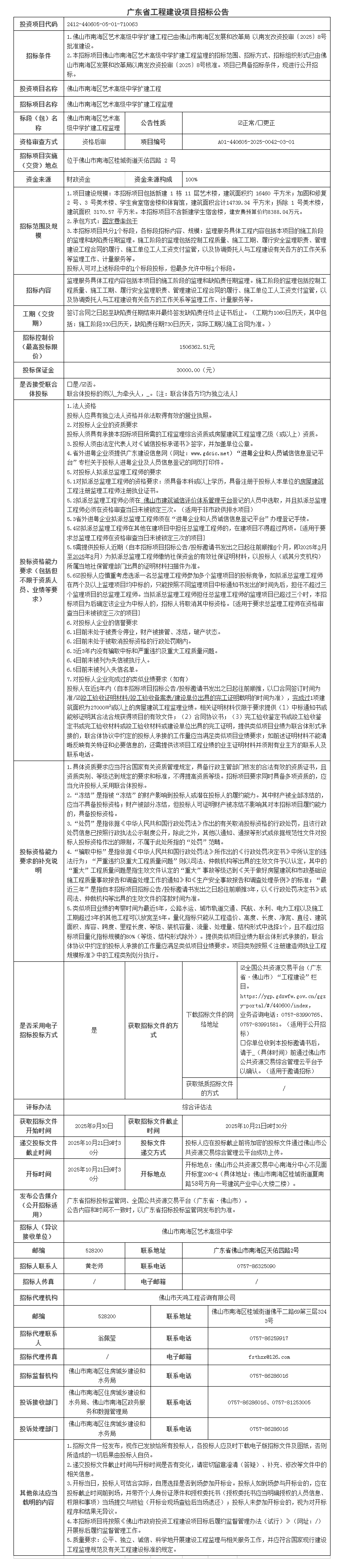
佛山市南海区解放水系水环境综合治理项目-解放涌(南段)整治工程招标公告
这个国庆,何必远行?
城市不远,绿野很近
南海首届「全电」露营美食节
将于10月4日至5日开展
这是一场全程“带电”的露营美食派对!
没有液化气罐,没有明火油烟
假期一起来桂城半月岛生态公园
体验全程用电、零碳环保的假日新玩法!
10月4日至5日,首届“全电”露营美食节火热开展,打造“露营+美食+安居+绿色科技”多元场景,带你解锁绿色低碳新生活。
什么是“全电”?
此次“好房子·南海造,好日子·南海享”露营美食节活动,充分响应南海区正在推行的“气改电”政策,现场所有展位和厨房设备均使用电能设备,让市民群众直观感受绿色能源的便捷与环保,不仅开启一场美食露营派对狂欢,更是为市民提供一次绿色生活方式深度体验的机会。
近年来,南海区着眼于世界自动化、智能化的发展趋势,以变革传统美食制作模式为目标,创造及扩大经济增长新领域,大力推进餐饮场所“气改电”工作,出台《餐饮等场所“瓶改电”工作实施方案》,在商业餐饮、公共餐饮服务中推广使用磁电炉具。政策推行以来,区内大型商业体、单位食堂、教育卫生系统等厨房积极响应,推行“全电厨房”改造。
主题展区,“电”力全开
全电美食区:多家本地品牌酒楼现场搭建全电厨房,名厨现场复刻招牌菜,餐饮企业“十分钟上桌”魔法同步开放,还有免费试吃!
露营体验区:提供50套露营装备(天幕+桌椅)开放预约,前20名家庭免费入驻,后30名仅需499元即可扎营。(预约请咨询资女士15602221700)“0负担”拎包入驻即可让身体释放充电,享受chill假期,现场还设有亲子游戏,拉近与孩子的距离。
互动表演区:环岛水上飞人表演、非遗醒狮、少年武狮、龙狮说唱轮番上演,还有月光草地Live乐队,给你全天候的嗨翻体验;
好房子展区:房企、设计、智能家居企业联合展出,一站式体验“好房子·南海造,好日子·南海享”生活理念;
科技体验区:VR好房子沉浸式体验、智慧房车、电动卡丁船等新奇体验,边玩边感受绿色科技。
活动详情
活动日程安排
10月4日17:00:开营仪式|非遗醒狮热力开场,拉开48小时狂欢序幕!
10月4日—5日:白天整点水上飞人表演|月光草地live乐队演出|全电美食秀|亲子游戏
地点
桂城半月岛生态公园
门票
入场免费,露营需提前预约。预约请咨询15602221700,名额有限,先到先得。
交通指引
🚗自驾车:导航到桂城半月岛生态公园P1地上停车场或P2停车场,车位可供市民停放。
♻️绿色出行:桂02、桂03均停靠“半月岛站”,下车后步行300米到达。
露营记得提前预约哦
来南海解锁零碳环保新玩法
我们一起“电”亮这个假期💡
微信
新浪微博
QQ空间
QQ好友
豆瓣
Facebook
Twitter












































































































































































































































