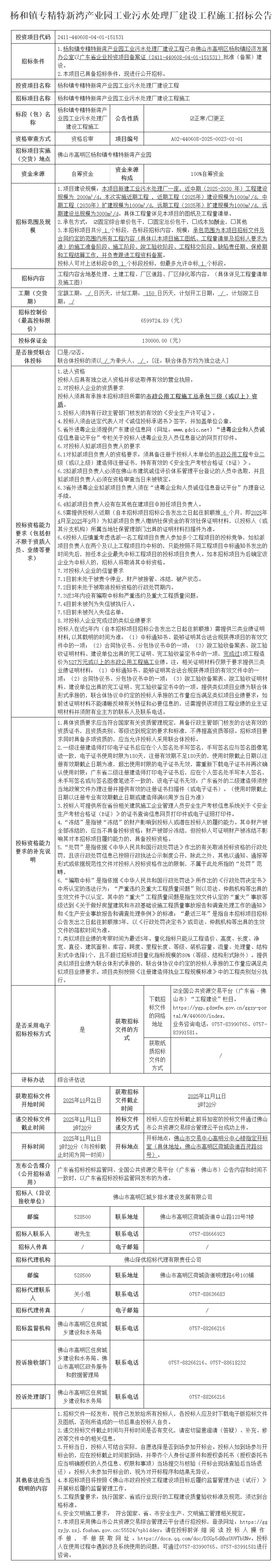
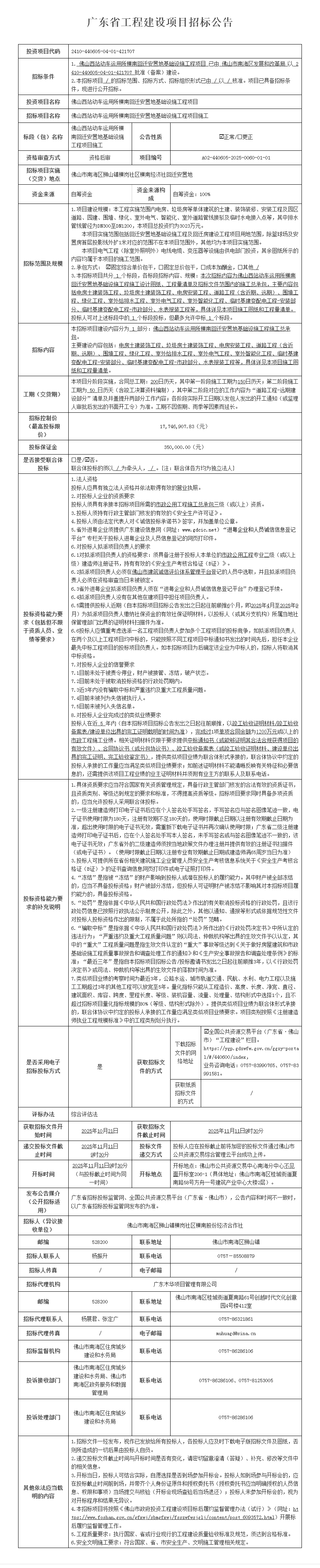
高明杨和镇专精特新湾产业园工业污水处理厂建设工程施工招标公告
(一)项目基本情况
1.招/出租人:佛山市南海区邦文旅游开发有限公司
2.项目信息:
3.产权证照情况:土地证:国用(1998)120007_。
4.租金收取方式:竞得人应在合同签订后的5天内一次性支付完毕首期租金。
(二)竞买资格及要求
1.中华人民共和国境内的企业法人、个体经营者、自然人,除法律、法规另有规定外,均可申请参加竞投活动。
申请人必须以自己的名义交纳竞买保证金,不得由他人代交。申请人为企业法人、个体工商户的,须以企业法人、个体工商户开立的银行账户交纳保证金;未开立银行账户的个体工商户不能参加竞买,只能以自然人(经营者)名义申请和交纳保证金;申请人为自然人的,须以其本人名下开立的银行账户交纳保证金。
2.本次网上竞价采用增价方式进行报价,按照价高者得原则确定竞得人。
3.意向人可登录广东省公共资源交易平台(佛山市)>交易公开>国有产权>交易公告页面(网址:https://ygp.gdzwfw.gov.cn/ggzy-portal/#/440600/index)下载本项目交易文件。如有关于本项目交易文件的修改、澄清、说明等,将通过上述网址发布,不再另行通知,请意向人密切留意。
4.意向人需要现场查看交易资产状况的,请与招/出租人联系。
5.申请人提交竞买申请参与竞价的,请点击进入佛山市公共资源交易信息化综合平台-交易平台页面(网址:http://jy.ggzy.foshan.gov.cn:3680/TPBank/newweb/framehtml/onlineTradex/indexzcjy.html)进行登录操作(操作指引详见交易须知)。
意向人、申请人、竞买人在网上交易使用电脑操作过程中,仅能使用IE9/IE10/IE11以上的IE浏览器,请勿使用其它浏览器,如出现不正确使用浏览器导致出现的问题,由意向人、申请人、竞买人自行负责承担。
6. 本次网上竞价仅接受网上竞买申请和报价,不接受书面、邮寄、电子邮件、电话、传真、口头等其他形式的申请。
(三)其他要求
1.租赁标的物的交付标准为按现状交付。
2.租金和管理费标准、递增情况:
租金:竞得人应在合同签订后的5天内一次性支付完毕租金,逾期支付的,甲方有权按日千分之一计收违约金。
递增情况:第三年起每年递增5%。
3.租赁保证金按照竞得价的25%收取,竞得人应在签订《租赁合同》之日起5个工作日内一次性支付完毕给出租人,待租赁期满终止或双方协商同意提前解除《租赁合同》时,由出租人在竞得人按照《租赁合同》的约定完全履行完毕相关义务后十日内全额退还(上述租赁保证金的退还均不计利息)。
4.竞得人可根据本合同约定的经营范围,将租赁物全部或部分转租或转借,但须提前向出租方报备并提交相关租赁合同备案。
5.转租合同不得超过本合同的租赁期限,超过部分无效。
6.在租赁期届满时,租赁土地地上的建(构)筑物和附属设施全部归出租人所有,竞得人不得擅自拆除、破坏,否则因此造成损失由竞得人负责赔偿。
(四)交易时间
1.提交竞买申请时间:2025年10月20日至2025年10月24日17时30分止;(交易前2天)
2.竞买保证金到账截止时间为2025年10月25日16时;(交易前一天)
3.网上报价时间:2025年10月27日9时30分至10时,网上报价时间结束后,如有竞买人愿意参加网上限时竞价的,则系统自动进入网上限时竞价环节。
(五)特别提示
1.招/出租人承诺已如实披露项目信息,并对其披露信息的真实性、完整性、有效性负责。佛山市公共资源交易中心南海分中心对招/出租人披露的信息及其后果不承担任何法律责任。
2.佛山市公共资源交易中心南海分中心通过佛山市资产交易网上交易系统及粤公平网站发布的项目信息(包括但不限于公告信息、交易文件、合同条款等)并不构成佛山市公共资源交易中心南海分中心对项目的任何交易建议。意向竞买人应不依赖于已披露的项目信息并自行对项目的相关情况进行必要的尽职调查和充分了解,对是否竞买该项目及项目成交后可能发生的费用和存在的风险自行作出充分评估,并独立承担所有风险。意向竞买人一经申请参加竞买,即视为知晓、认可项目现状,佛山市公共资源交易中心南海分中心对此不承担任何法律责任。
(五)招/出租人对本《交易文件》拥有解释权,招/出租人主管部门对交易过程进行监督管理,对质疑投诉进行处理。
(六)联系方式
1.佛山市公共资源交易信息化综合平台系统使用咨询电话:0757-83990765
2.佛山市公共资源交易中心南海分中心
联系电话:0757-86322057、86396255
地址:佛山市南海区桂城街道夏南路58号公共资源交易中心
3.出租人:佛山市南海区邦文旅游开发有限公司
联系人:朱小姐 联系电话:0757-86565628
地址:佛山市南海区九江镇吴家大院B座
微信
新浪微博
QQ空间
QQ好友
豆瓣
Facebook
Twitter












































































































































































































































