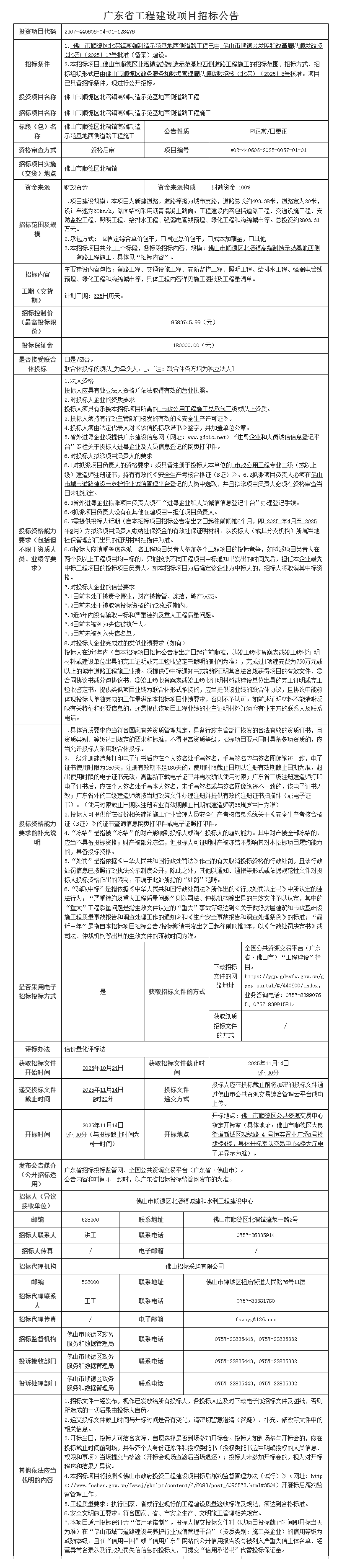
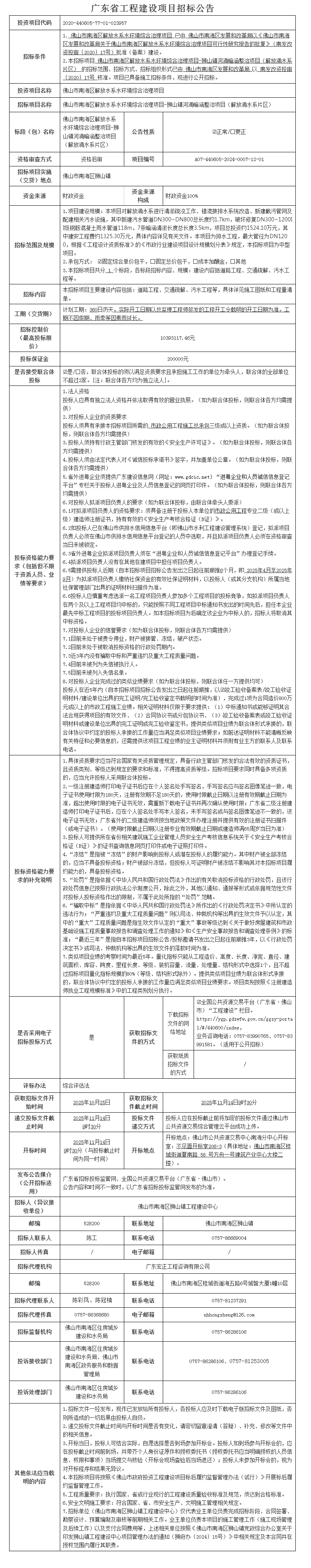
佛山市顺德区北滘镇高端制造示范基地西侧道路工程施工招标公告
10月22日,华为正式发布新一代鸿蒙操作系统HarmonyOS 6。HarmonyOS 6系统全面进化,无论是流畅度、智能化程度,还是跨设备协同等,都能让你感受到无缝、便捷的交互体验。
鸿蒙速度,越来越快。截至10月22日,搭载HarmonyOS 5的终端设备数量,已突破2300[ 数据来源于华为内部统计数据。]万台。
前所未有的鸿蒙智能体验
“超级助理”小艺,不仅懂16种方言[ 具体支持的设备、机型、服务和界⾯以实际为准。部分方言需HOTA升级支持。],还能轻松做深度研究[ 具体支持的设备、机型、服务和界⾯以实际为准。此功能目前适用于鸿蒙电脑、小艺网页版。]、一句话修图[ 功能需HOTA升级支持,具体支持的设备、机型、服务和界⾯以实际为准。]、帮助视障用户看世界4,一句话在后台帮你执行复杂任务。基于鸿蒙智能体框架,首批80+鸿蒙应用智能体已经上线,小艺和TA的智能体朋友们,紧密协同,带来了与传统AI助手截然不同的新体验。动动嘴,不仅能办事,还能办专业的事。携程AI行程助手、大麦智能体4,蚂蚁健康管家、讯飞晓医等,帮你轻松搞定旅行攻略、值机选座、挂号就医等生活小事。图库、备忘录、文件管理等系统级应用带来了“AI”不释手的全新体验。
隐私保护体验引领行业
HarmonyOS 6带来了更智能的主动安全防护,星盾安全架构再升级,从底层内核到应用生态进行颠覆式安全创新。截至2025年9月,99%的鸿蒙应用已支持鸿蒙首创的安全访问机制。HarmonyOS已经拦截了超过240亿1次不合理的权限索取。全新的AI防诈[ 防诈保护提醒结果仅供参考,不作为专业检测依据。],支持亲情防诈,更好地帮助用户和家人防范诈骗风险。更多应用接入AI防窥能力,当旁人注视你手机时,自动隐藏应用内容,保护用户屏幕隐私。升级的加密分享功能,重要信息“仅可查看一次4”,并支持加密图片、文件、音视频。
更好用更便捷
全新的鸿蒙星河互联架构,连接更强,感知更强。HarmonyOS 6 支持手机一碰多分享与一碰多游戏组队,60+应用支持碰一碰,甚至手机与电脑轻轻碰一碰[ 功能需多设备登录同一华为账号。]也可以分享文件、视频、图片等各种精彩内容,跨设备手眼协同再升级,更方便好用。实况窗信息更丰富,实况窗卡片直达应用中的各种功能。同时具有更强大的扫码能力,能识别破损4、反光、褶皱、曲面等特殊二维码。
流畅度再提升
基于方舟引擎,HarmonyOS 6让多品类设备的性能提升了15%[ 性能数据来源于华为实验室,“多品类”包含的测试产品为HUAWEI Mate 60 Pro+,HUAWEI Mate 70 Pro+,HUAWEI Pura X,HUAWEI Mate X6,HUAWEI Mate XT,HUAWEI MateBook Pro,HUAWEI MatePad Pro 13.2 2025,对比版本为HarmonyOS 6出厂版本与HarmonyOS 5出厂版本,测试应用为2025年9月版本,数据仅供参考,具体体验请以实际为准。],续航提升了35min[ 续航数据来源于华为实验室,多品类具体指测试产品包含HUAWEI Mate 60 Pro+,HUAWEI Mate 70 Pro+,HUAWEI Pura X,HUAWEI Mate X6,HUAWEI Mate XT,HUAWEI MatePad Pro 13.2 2025,对比版本为HarmonyOS 6出厂版本与HarmonyOS 5出厂版本,测试应用为2025年9月版本,数据仅供参考,具体体验请以实际为准。]以上,带来了更加流畅跟手的操作体验。HarmonyOS 6还带来了“秒启秒开秒加载”,应用启动速度、页面切换速度、内容加载速度显著提升。同时,分屏体验、视频拍摄、长时间游戏、高清直播等高频场景的性能体验大幅提升。
好看好玩更温暖
全新的“智慧光感”让界面和交互更灵动、更智慧。元气心情[ 具体支持的设备、机型、服务和界⾯以实际为准。部分功能需HOTA升级支持。]让你的设备锁屏不仅更好玩,还充满了情绪价值。基于AIGC能力,锁屏艺术签名将书法字体融入到你的个性化桌面。此外HarmonyOS 6坚持为更多人提供无障碍能力关怀,视障用户也能使用小艺看世界。全新远程守护4功能也为老人和儿童提供暖心支持。
鸿蒙应用体验,越来越好
鸿蒙生态的发展离不开每一位鸿蒙合伙人的支持。互联网头部应用已全面适配、迅速完善,中长尾应用也加速冲刺。腾讯、阿里、字节等伙伴带来了许多创新体验,微信、QQ、淘宝、支付宝、抖音、今日头条、美团外卖、京东等多款应用重磅升级,航旅纵横、高德地图、大麦、《三角洲行动》、《原神》等应用也打造出多项鸿蒙独有体验,出境旅游使用鸿蒙设备也很方便。

10月22日起,HarmonyOS 6面向首批90多款机型陆续开放升级。用户可以在系统设置软件更新和“我的华为”App首页直接申请升级尝鲜。加入公测,抢先体验新一代鸿蒙操作系统的强大魅力!更多信息可到华为智能生活馆·佛山禅城王府井咨询!


微信
新浪微博
QQ空间
QQ好友
豆瓣
Facebook
Twitter












































































































































































































































