25日起广东城际运行有变,加开56列次、上线8.1折优惠票
10月25日起,广惠、广肇、广清、广州东环和琶莲城际铁路将启用新版运行图。
此次调图将进一步优化运行交路、加强重点区段运能投放,并同步推出全线网“计次票”“定期票”,提升旅客出行体验。
优化开行交路
整体运能提升31%
启用新版运行图后,广东城际每日将开行列车239列次,较此前增加56列次,整体运能提升31%。
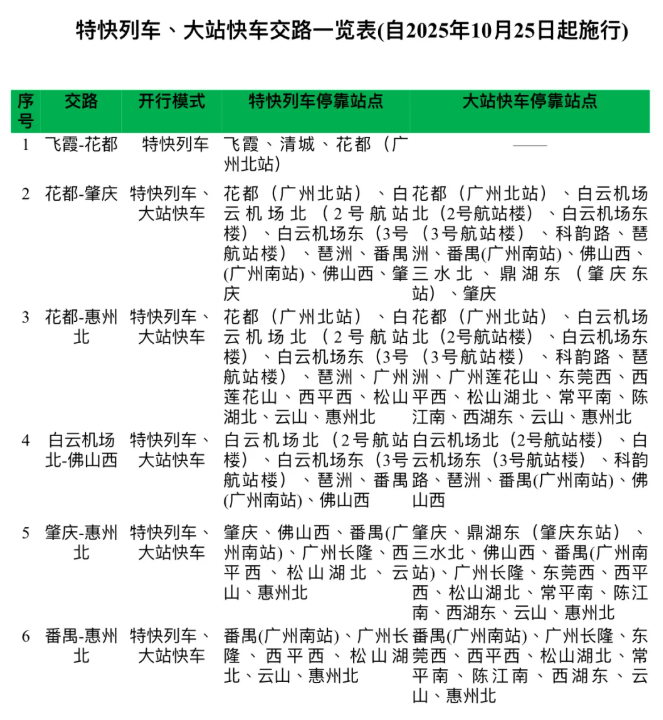
新版运行图沿用“站站停+大站快车+特快列车+直达列车”公交化开行模式。
在开行交路设置上,单条城际铁路主要开行站站停列车,方便沿线各站旅客出行;城际铁路之间则主要开行大站快车、特快列车,以更好地满足旅客的跨城出行需求。
调整后,广东城际全天将开行“飞霞-竹料”“花都-东莞西”“白云机场北-佛山西”“肇庆-惠州北”等四条“站站停”交路,以及“飞霞-花都”“花都-肇庆”“花都-惠州北”“白云机场北-佛山西”“肇庆-惠州北”“番禺-惠州北”特快列车、大站快车交路,实现“线路-客流-运力”的精准匹配,构建更高效的珠三角城际网络。
针对“番禺-白云机场北”“番禺-惠州北”客流较大区段,将加大运能投放。
其中,“番禺至白云机场北”区段大站快车、特快列车由5列次增加至10列次;每天开行3班“番禺至白云机场北”单向直达列车,全程35分钟。在周末及节假日客流高峰时段,“番禺-惠州北”区段增加1-2组动车组开行高峰线路。
调整快车停靠站
部分跨城出行需“分段乘车”
结合客流数据分析,广东城际新版运行图将调整快车停靠站点。特快列车将新增停靠广州长隆、松山湖北站;取消大站快车与特快列车停靠白云机场南站(1号航站楼)、竹料站。
此外,待广州白云机场T3航站楼投入运营后,将新增白云机场东站(3号航站楼)为大站快车及特快列车停靠点,作为唯一接驳T3航站楼的轨道交通站点,届时白云机场东站的平均行车间隔将压缩至17分钟以内。
上线优惠票
出行可享8.1折优惠
目前,广东城际全线网执行9折票价,在此基础上同步推出“城际铁路公交化多元支付票务系统”全线网优惠票,旅客可享受8.1折乘车优惠。优惠票包括20次“计次票”和30日“定期票”,其中,“计次票”适合3个月内往返不超过20次的旅客,购买后90日内可乘坐20次指定发到站范围内的往返列车;“定期票”更适合1个月内通勤超过34次的旅客,购买后30日内可乘坐42次指定发到站范围内的往返列车。例如购买“肇庆-番禺”优惠票后,可在该区间任意两站乘车,出行更灵活。
广东城际温馨提醒,运行图调整后,列车开行时间将相应有所调整,旅客可通过“广东城际”微信公众号、12306等提前了解列车发车时间,预留充足换乘时间,以免耽误行程。
知多D:
广东城际新版运行图有什么变化?
优惠票怎么买?
优惠票怎么购买,乘车有哪些新变化,怎么接驳地铁?针对市民的一系列问题,广东城际推出乘车问答百科。
启用新版运行图后,有哪些交路?
启用新版运行图后,广东城际全天将开行“飞霞-竹料”“花都-东莞西”“白云机场北-佛山西”“肇庆-惠州北”等四条“站站停”交路,以及“(清远)飞霞-花都”“花都-肇庆”“花都-惠州北” “白云机场北-佛山西”“肇庆-惠州北”“番禺-惠州北”等六条大站快车、特快列车交路。
有哪些大站快车停靠站点?以及特快列车停靠站点?
如何购票?
广东城际均支持“12306+城际铁路公交化多元支付”双票务系统,旅客搭乘城际铁路可选择12306或者城际铁路公交化多元支付票务系统或者进行购票,也可通过线下车站人工售票窗口和自动售票机购买车票。
有哪些优惠票?如何购买优惠票?
目前,广东城际全线网执行9折票价,在此基础上同步推出“城际铁路公交化多元支付票务系统”全线网优惠票,旅客可享受8.1折乘车优惠。优惠票包括20次“计次票”和30日“定期票”,“计次票”购买后90日内可乘坐20次指定发到站范围内的往返列车;“定期票”购买后30日内可乘坐42次指定发到站范围内的往返列车。
如何购买?打开广州地铁官方APP-乘车码-城际乘车码,点击右上角“+”即可按提示购买,也可点选右下角“卡包”-“去购买”进行购买。两种优惠票仅向已在广州地铁官方APP通过实名认证并开通城际乘车服务的用户开放,优惠票仅限本人使用。
10月25日起,铁路12306客户服务中心(以下简称“12306客服中心”)新增团体旅客车票(以下简称“团体票”)电话受理服务,铁路12306客户端(含网站)单笔购票数量上限调至19张,单个铁路12306账户可添加的“乘车人”数量由15人调至30人,同时,铁路各客运车站继续现场受理团体旅客购买火车票业务,各类旅游、研学、演出、赛事等团体旅客集中购票出行更加方便。
10月25日起,12306客服中心开通团体票电话受理服务,为开车前3天及以上且乘车日期、车次相同的20人及以上团体旅客提供购买火车票咨询和办理服务,业务受理时间为每日8时至18时。申请团体票的旅客可拨打铁路12306客服电话,按“3”键接入团体票客服专席人工服务,提报日期、车次、席别、人数等具体需求以及订票联系人的联系方式和身份信息。12306客服中心受理团体票购票需求后,将根据余票情况主动与订票旅客沟通,如票额能够满足需求,将生成团体票订单号并通过“短信+电话”方式告知旅客,如票额无法满足需求,将主动与旅客沟通调整方案。订票旅客在接到通知的次日24时前凭团体票订单号,持所有乘车人身份证件(原件或复印件)至全国任一铁路客运车站窗口支付全部票款完成购票;未在时限内支付购票的,订单自动取消。同时,铁路12306客户端(含网站)将单笔订单购买火车票数量上限由原有的9张调至19张,单个铁路12306账户可添加的“乘车人”数量由原有的15人调至30人。铁路各客运车站继续现场受理团体旅客购买火车票的相关业务。
下一步,铁路部门将密切关注各类出行需求,认真听取广大旅客的意见建议,统筹考虑运能供给、客流规律、市场需求等因素,及时优化团体票办理业务流程,持续提升铁路客运服务品质,努力为广大旅客创造更加美好的出行体验。
★ 新线开通
★ 余票查询
★ 失物查找
★ 重点旅客服务预约
★ 获取更多铁路资讯
一键抵达
丹灶一批店铺正招租
欢迎老板们前来竞租
👇👇👇
本次招租物业共15项,采用网上竞买租赁方式进行出租,定于2025年10月29日10:00在佛山市公共资源交易信息化综合平台进行竞投,欢迎各位有意者拨打招租热线或前来公司咨询,报名截止时间为2025年10月27日17:30。物业详细信息如下所示,有意者请联系:张先生,电话:0757—85406028,手机:18902899227。
01、丹灶兰苑一街4号之二首层商铺(内编号:丹灶商业046号)
用途:商业;
建筑面积(平方米):94.16;
起始价(含税)(元/月):1500;
增价幅度(竞价阶梯)(元/次):100;
租赁期限:物业交付之日起5年;
竞买保证金(元):5000;
物业使用费收取方式:物业使用费采用先缴交后使用的方式,承租人每月28日前缴交下一个月物业使用费。租赁期内,物业使用费每36个月环比递增8%。
交易时间(以下时间均以网上交易系统的服务器时间为准):
1.提交竞买申请(报名)时间:2025年10月22日至2025年10月27日17时30分截止(北京时间),竞买人须于竞买申请(报名)截止时间前登录网上交易系统提交竞买申请;
2.竞买保证金到账截止时间为2025年10月28日16时,超过截止时间达账则不能参加竞买;
3.网上报价时间:2025年10月29日10时至10时30分(注:网上报价时间结束后,若有竞买人愿意参加网上限时竞价的,则自动进入网上限时竞价环节)。
02、丹灶工业大道29号丹教楼9号楼首层5号铺(内编号:丹灶商业086号)
用途:商业;
建筑面积(平方米):18.9;
起始价(含税)(元/月):420;
增价幅度(竞价阶梯)(元/次):50;
租赁期限:物业交付之日起5年;
竞买保证金(元):1000;
物业使用费收取方式:物业使用费采用先缴交后使用的方式,承租人每月28日前缴交下一个月物业使用费。租赁期内,物业使用费每36个月环比递增8%。
交易时间(以下时间均以网上交易系统的服务器时间为准):
1.提交竞买申请(报名)时间:2025年10月22日至2025年10月27日17时30分截止(北京时间),竞买人须于竞买申请(报名)截止时间前登录网上交易系统提交竞买申请;
2.竞买保证金到账截止时间为2025年10月28日16时,超过截止时间达账则不能参加竞买;
3.网上报价时间:2025年10月29日10时至10时30分(注:网上报价时间结束后,若有竞买人愿意参加网上限时竞价的,则自动进入网上限时竞价环节)。
03、丹灶工业大道29号丹教楼9号楼首层1至2号铺(内编号:丹灶商业089至090号)
用途:商业;
建筑面积(平方米):41.58;
起始价(含税)(元/月):900;
增价幅度(竞价阶梯)(元/次):50;
租赁期限:物业交付之日起5年;
竞买保证金(元):2000;
物业使用费收取方式:物业使用费采用先缴交后使用的方式,承租人每月28日前缴交下一个月物业使用费。租赁期内,物业使用费每36个月环比递增8%。
交易时间(以下时间均以网上交易系统的服务器时间为准):
1.提交竞买申请(报名)时间:2025年10月22日至2025年10月27日17时30分截止(北京时间),竞买人须于竞买申请(报名)截止时间前登录网上交易系统提交竞买申请;
2.竞买保证金到账截止时间为2025年10月28日16时,超过截止时间达账则不能参加竞买;
3.网上报价时间:2025年10月29日10时至10时30分(注:网上报价时间结束后,若有竞买人愿意参加网上限时竞价的,则自动进入网上限时竞价环节)。
04、丹灶商业大道40号首层铺(内编号:丹灶商业068号①)
用途:商业;
建筑面积(平方米):40;
起始价(含税)(元/月):2000;
增价幅度(竞价阶梯)(元/次):100;
租赁期限:物业交付之日起5年;
竞买保证金(元):10000;
物业使用费收取方式:物业使用费采用先缴交后使用的方式,承租人每月28日前缴交下一个月物业使用费。租赁期内,物业使用费每36个月环比递增8%。
交易时间(以下时间均以网上交易系统的服务器时间为准):
1.提交竞买申请(报名)时间:2025年10月22日至2025年10月27日17时30分截止(北京时间),竞买人须于竞买申请(报名)截止时间前登录网上交易系统提交竞买申请;
2.竞买保证金到账截止时间为2025年10月28日16时,超过截止时间达账则不能参加竞买;
3.网上报价时间:2025年10月29日10时至10时30分(注:网上报价时间结束后,若有竞买人愿意参加网上限时竞价的,则自动进入网上限时竞价环节)。
05、丹灶富民路8号丹灶鸿发市场内1号铺【内编号:丹灶商业211①(改)】
用途:商业;
建筑面积(平方米):25;
起始价(含税)(元/月):3500;
增价幅度(竞价阶梯)(元/次):100;
租赁期限:物业交付之日起5年;
竞买保证金(元):10000;
物业使用费收取方式:物业使用费采用先缴交后使用的方式,承租人每月28日前缴交下一个月物业使用费。租赁期内,物业使用费每36个月环比递增8%。
交易时间(以下时间均以网上交易系统的服务器时间为准):
1.提交竞买申请(报名)时间:2025年10月22日至2025年10月27日17时30分截止(北京时间),竞买人须于竞买申请(报名)截止时间前登录网上交易系统提交竞买申请;
2.竞买保证金到账截止时间为2025年10月28日16时,超过截止时间达账则不能参加竞买;
3.网上报价时间:2025年10月29日10时至10时30分(注:网上报价时间结束后,若有竞买人愿意参加网上限时竞价的,则自动进入网上限时竞价环节)。
06、丹灶富民路8号丹灶鸿发市场内2号铺【内编号:丹灶商业211②(改)】
用途:商业;
建筑面积(平方米):25;
起始价(含税)(元/月):3500;
增价幅度(竞价阶梯)(元/次):100;
租赁期限:物业交付之日起5年;
竞买保证金(元):10000;
物业使用费收取方式:物业使用费采用先缴交后使用的方式,承租人每月28日前缴交下一个月物业使用费。租赁期内,物业使用费每36个月环比递增8%。
交易时间(以下时间均以网上交易系统的服务器时间为准):
1.提交竞买申请(报名)时间:2025年10月22日至2025年10月27日17时30分截止(北京时间),竞买人须于竞买申请(报名)截止时间前登录网上交易系统提交竞买申请;
2.竞买保证金到账截止时间为2025年10月28日16时,超过截止时间达账则不能参加竞买;
3.网上报价时间:2025年10月29日10时至10时30分(注:网上报价时间结束后,若有竞买人愿意参加网上限时竞价的,则自动进入网上限时竞价环节)。
07、丹灶富民路8号丹灶鸿发市场内9号铺【内编号:丹灶商业211⑨(改)】
用途:商业;
建筑面积(平方米):29.9;
起始价(含税)(元/月):3800;
增价幅度(竞价阶梯)(元/次):100;
租赁期限:物业交付之日起5年;
竞买保证金(元):10000;
物业使用费收取方式:物业使用费采用先缴交后使用的方式,承租人每月28日前缴交下一个月物业使用费。租赁期内,物业使用费每36个月环比递增8%。
交易时间(以下时间均以网上交易系统的服务器时间为准):
1.提交竞买申请(报名)时间:2025年10月22日至2025年10月27日17时30分截止(北京时间),竞买人须于竞买申请(报名)截止时间前登录网上交易系统提交竞买申请;
2.竞买保证金到账截止时间为2025年10月28日16时,超过截止时间达账则不能参加竞买;
3.网上报价时间:2025年10月29日10时至10时30分(注:网上报价时间结束后,若有竞买人愿意参加网上限时竞价的,则自动进入网上限时竞价环节)。
08、丹灶富民路8号丹灶鸿发市场内10号铺【内编号:丹灶商业211⑩(改)】
用途:商业;
建筑面积(平方米):29.5;
起始价(含税)(元/月):3800;
增价幅度(竞价阶梯)(元/次):100;
租赁期限:物业交付之日起5年;
竞买保证金(元):10000;
物业使用费收取方式:物业使用费采用先缴交后使用的方式,承租人每月28日前缴交下一个月物业使用费。租赁期内,物业使用费每36个月环比递增8%。
交易时间(以下时间均以网上交易系统的服务器时间为准):
1.提交竞买申请(报名)时间:2025年10月22日至2025年10月27日17时30分截止(北京时间),竞买人须于竞买申请(报名)截止时间前登录网上交易系统提交竞买申请;
2.竞买保证金到账截止时间为2025年10月28日16时,超过截止时间达账则不能参加竞买;
3.网上报价时间:2025年10月29日10时至10时30分(注:网上报价时间结束后,若有竞买人愿意参加网上限时竞价的,则自动进入网上限时竞价环节)。
09、丹灶大道38号(内编号:丹灶商业208号②)
用途:商业;
建筑面积(平方米):24.7;
起始价(含税)(元/月):1300;
增价幅度(竞价阶梯)(元/次):50;
租赁期限:物业交付之日起5年;
竞买保证金(元):2000;
物业使用费收取方式:物业使用费采用先缴交后使用的方式,承租人每月28日前缴交下一个月物业使用费。租赁期内,物业使用费每36个月环比递增8%。
交易时间(以下时间均以网上交易系统的服务器时间为准):
1.提交竞买申请(报名)时间:2025年10月22日至2025年10月27日17时30分截止(北京时间),竞买人须于竞买申请(报名)截止时间前登录网上交易系统提交竞买申请;
2.竞买保证金到账截止时间为2025年10月28日16时,超过截止时间达账则不能参加竞买;
3.网上报价时间:2025年10月29日10时至10时30分(注:网上报价时间结束后,若有竞买人愿意参加网上限时竞价的,则自动进入网上限时竞价环节)。
10、丹灶镇金沙泰安市场H座1号铺(内编号:沙边商业003号)
用途:商业;
建筑面积(平方米):80;
起始价(含税)(元/月):2250;
增价幅度(竞价阶梯)(元/次):100;
租赁期限:物业交付之日起5年;
竞买保证金(元):5000;
物业使用费收取方式:物业使用费采用先缴交后使用的方式,承租人每月28日前缴交下一个月物业使用费。租赁期内,物业使用费每36个月环比递增8%。
交易时间(以下时间均以网上交易系统的服务器时间为准):
1.提交竞买申请(报名)时间:2025年10月22日至2025年10月27日17时30分截止(北京时间),竞买人须于竞买申请(报名)截止时间前登录网上交易系统提交竞买申请;
2.竞买保证金到账截止时间为2025年10月28日16时,超过截止时间达账则不能参加竞买;
3.网上报价时间:2025年10月29日10时至10时30分(注:网上报价时间结束后,若有竞买人愿意参加网上限时竞价的,则自动进入网上限时竞价环节)。
11、丹灶镇金沙泰安市场H座2号铺(内编号:沙边商业004号)
用途:商业;
建筑面积(平方米):80;
起始价(含税)(元/月):2250;
增价幅度(竞价阶梯)(元/次):100;
租赁期限:物业交付之日起5年;
竞买保证金(元):5000;
物业使用费收取方式:物业使用费采用先缴交后使用的方式,承租人每月28日前缴交下一个月物业使用费。租赁期内,物业使用费每36个月环比递增8%。
交易时间(以下时间均以网上交易系统的服务器时间为准):
1.提交竞买申请(报名)时间:2025年10月22日至2025年10月27日17时30分截止(北京时间),竞买人须于竞买申请(报名)截止时间前登录网上交易系统提交竞买申请;
2.竞买保证金到账截止时间为2025年10月28日16时,超过截止时间达账则不能参加竞买;
3.网上报价时间:2025年10月29日10时至10时30分(注:网上报价时间结束后,若有竞买人愿意参加网上限时竞价的,则自动进入网上限时竞价环节)。
12、丹灶镇商业大道38号(内编号:丹灶商业067号)
用途:商业;
建筑面积(平方米):194.9;
起始价(含税)(元/月):3200;
增价幅度(竞价阶梯)(元/次):100;
租赁期限:物业交付之日起5年;
竞买保证金(元):10000;
物业使用费收取方式:物业使用费采用先缴交后使用的方式,承租人每月28日前缴交下一个月物业使用费。租赁期内,物业使用费每36个月环比递增8%。
交易时间(以下时间均以网上交易系统的服务器时间为准):
1.提交竞买申请(报名)时间:2025年10月22日至2025年10月27日17时30分截止(北京时间),竞买人须于竞买申请(报名)截止时间前登录网上交易系统提交竞买申请;
2.竞买保证金到账截止时间为2025年10月28日16时,超过截止时间达账则不能参加竞买;
3.网上报价时间:2025年10月29日10时至10时30分(注:网上报价时间结束后,若有竞买人愿意参加网上限时竞价的,则自动进入网上限时竞价环节)。
13、丹灶镇横江大道49号二层(内编号:横江商业051号)
用途:商业;
建筑面积(平方米):505.79;
起始价(含税)(元/月):4380;
增价幅度(竞价阶梯)(元/次):100;
租赁期限:物业交付之日起5年;
竞买保证金(元):10000;
物业使用费收取方式:物业使用费采用先缴交后使用的方式,承租人每月28日前缴交下一个月物业使用费。租赁期内,物业使用费每36个月环比递增8%。
交易时间(以下时间均以网上交易系统的服务器时间为准):
1.提交竞买申请(报名)时间:2025年10月22日至2025年10月27日17时30分截止(北京时间),竞买人须于竞买申请(报名)截止时间前登录网上交易系统提交竞买申请;
2.竞买保证金到账截止时间为2025年10月28日16时,超过截止时间达账则不能参加竞买;
3.网上报价时间:2025年10月29日10时至10时30分(注:网上报价时间结束后,若有竞买人愿意参加网上限时竞价的,则自动进入网上限时竞价环节)。
14、丹灶镇横江大街3号之1之2(内编号:横江商业079至080号)
用途:商业;
建筑面积(平方米):37.2;
起始价(含税)(元/月):1600;
增价幅度(竞价阶梯)(元/次):50;
租赁期限:物业交付之日起5年;
竞买保证金(元):5000;
物业使用费收取方式:物业使用费采用先缴交后使用的方式,承租人每月28日前缴交下一个月物业使用费。租赁期内,物业使用费每36个月环比递增8%。
交易时间(以下时间均以网上交易系统的服务器时间为准):
1.提交竞买申请(报名)时间:2025年10月22日至2025年10月27日17时30分截止(北京时间),竞买人须于竞买申请(报名)截止时间前登录网上交易系统提交竞买申请;
2.竞买保证金到账截止时间为2025年10月28日16时,超过截止时间达账则不能参加竞买;
3.网上报价时间:2025年10月29日10时至10时30分(注:网上报价时间结束后,若有竞买人愿意参加网上限时竞价的,则自动进入网上限时竞价环节)。
15、丹灶富民路8号丹灶鸿发市场内11至12号铺【内编号:丹灶商业2⑪(改)至⑫(改)】
用途:商业;
建筑面积(平方米):30.87;
起始价(含税)(元/月):4800;
增价幅度(竞价阶梯)(元/次):100;
租赁期限:物业交付之日起5年;
竞买保证金(元):10000;
物业使用费收取方式:物业使用费采用先缴交后使用的方式,承租人每月28日前缴交下一个月物业使用费。租赁期内,物业使用费每36个月环比递增8%。
交易时间(以下时间均以网上交易系统的服务器时间为准):
1.提交竞买申请(报名)时间:2025年10月22日至2025年10月27日17时30分截止(北京时间),竞买人须于竞买申请(报名)截止时间前登录网上交易系统提交竞买申请;
2.竞买保证金到账截止时间为2025年10月28日16时,超过截止时间达账则不能参加竞买;
3.网上报价时间:2025年10月29日10时至10时30分(注:网上报价时间结束后,若有竞买人愿意参加网上限时竞价的,则自动进入网上限时竞价环节)。
注意事项
1.意向人可登录广东省公共资源交易平台(佛山市)>国有产权>交易公告页面(https://ygp.gdzwfw.gov.cn/ggzy-portal/#/440600/index)下载本项目交易文件。如有关于本项目交易文件的修改、澄清、说明等,将通过上述网址发布,不再另行通知,请意向人密切留意。其他未尽事宜,详见本项目网上竞买租赁文件。
2.申请人提交竞买申请参与竞价的,请点击进入佛山市公共资源交易信息化综合平台-交易平台页面(http://jy.ggzy.foshan.gov.cn:3680/TPBank/newweb/framehtml/onlineTradex/indexzcjy.html)进行登录操作(操作指引详见交易须知)。
3.本次网上竞价仅接受网上竞买申请和报价,不接受书面、邮寄、电子邮件、电话、传真、口头等其他形式的申请。
4.意向人可自行联系招租人到实地勘察竞价标的物,了解实际情况。
5.本项目最终解释权归招租人所有。
微信
新浪微博
QQ空间
QQ好友
豆瓣
Facebook
Twitter












































































































































































































































