南海区石门中学2022年自主招生综合评价相关工作安排
石门中学欢迎你
尊敬的家长们、亲爱的同学们:
大家好!感谢你们对石门中学的信任和支持。现将石门中学2022年自主招生综合评价的相关工作安排公布如下,请知悉。
石门中学欢迎你!
佛山市南海区石门中学
2022年6月28日
01、综合评价时间
自主招生综合评价时间为7月2日全天,具体安排如下:
02、打印准入证
使用学生姓名中文全名和密码(中考准考证号码后6位),进入网址http://www.shimen.org/(或扫描以下二维码)打印准入证,查看准入证上的姓名、初中学校是否正确。
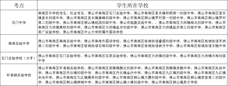
03、考点安排
为做好疫情防控工作,同时方便考生就近参加综合评价,今年设置石门中学、南海实验中学、石门实验学校(太平)和听音湖实验学校(西樵)四个考点。考生考试场地主要按初中毕业学校编排,其中南海区外的所有考生安排在石门中学考点。请考生务必根据初中毕业学校准确到达相应考点(详见下表)。
04、考前须知
考生7月2日上午7:50前必须进入对应考点(即石中、南实、石实和听实),每科开考前20分钟到达考场。参加考试需带准入证、身份证(如无身份证请带户口本或有照片的学生证)。考试工具有2B铅笔、书写黑色字迹的钢笔或签字笔、直尺、圆规、三角板、橡皮、无字透明水杯等物品,请家长和考生提前做好准备。
05 、准确填涂答题卡
考生“答题卡”上的信息(准考证号、考场号和座位号)见准入证。特别提醒:答题卡上的“准考证号”不是中考的准考证号,而是我校自编的准入证号(必须准确填涂)。
06、用餐安排
考试当天,各考点均为考生提供免费午餐。为做好防疫和食品安全工作,考生均在考点用餐和午休。
07、防疫要求
考点只允许考生进入,考生进入考点需测体温、戴口罩和出示打印好的粤康码。若发现身体异常考生则由专人引领入场等候处置,由校医等专业人员进行复核,经防疫评估具备考试条件的考生由专人引导前往备用考场或隔离考场。考试当天有发热、咳嗽等呼吸道症状者,须安排在备用隔离考场考试。考生要自觉服从考点防疫工作安排,注意个人卫生和防护。不服从安排的,取消考试资格,故意隐瞒病情和相关接触史的,由相关部门依法追究责任。
08、停车安排
石门中学考点的家长车辆可停放到正门(北环路东北门)两侧停车场和南门(洪湖路)旁社会停车场,其他考点根据指引有序停放。考点为学生提供午休场所,建议家长无须在考点等候。
09、导航地点
石门中学:佛山市南海区大沥镇黄岐洪湖路或北环路
石门实验学校(太平):佛山市南海区大沥镇太平社区体育南路20号
南海实验中学:佛山市南海区桂城街道东平路5号
听音湖实验学校:佛山市南海区西樵镇崇民路48号
咨询电话:0757-85935202
0757-85930324
尊敬的家长:
您好!
感谢您一直以来对顺德一中的支持与信任,现就2022年我校自主招生综合评价的相关安排公告如下:
一、时间与地点
1. 综合评价时间:2022年7月2日(星期六)全天(入场时间为早上7:00-7:50);
2. 地点:顺德第一中学(佛山市顺德区南国东路)
午餐: 12:25--12:55 学校饭堂(2-3楼餐厅)
午休: 13:00--13:40 学校礼堂、学校图书馆
温馨提示:
学生戴口罩、凭身份证原件、入场证和粤康码、行程卡(请提前一天打印好),从学校正门(南门)进校,进校时间为早上7:00-7:50。校门口有专门测量体温的通道,请听从指挥,有序进入。学生在校用餐(免费)和午休,家长送孩子到校南门处即可离开,下午18:00准时接孩子。
二、入场证打印
学生进入顺德一中微信公众号自主招生端口,输入姓名和身份证号,提前打印好入场证。
方法一:点击下方按钮查询考场信息并打印入场证
查询并打印入场证
方法二:关注顺德一中微信公众号,点击【查询】—【自主招生】,查询后将出现打印入场证的界面
三、温馨提示
1. 查询:学生可进入顺德一中微信公众号查询端口查询试室和座位安排(方法同上);学校大门入口处会详细张贴考场安排,每一间试室外面同样有考场安排张贴表可查询。
2. 凭证:学生务必携带身份证原件、打印好的入场证、粤康码和行程卡进入校门,参加综合评价时需凭身份证和入场证进入试室。
3. 停车:学校南门和西门附近都可以停车。家长需在早上7:50之前送小孩到达学校,下午18:00来学校门口接小孩,期间学生不离开学校,家长也不得进入考场范围(届时车多人多,请家长提前规划好时间,注意交通安全)。
4. 饮水:学校有饮水机提供茶水,学生可自带水杯。
5. 午餐:学校免费提供美味的午餐。
6. 茶点:学校上午和下午休息时间各提供免费点心和水果。
7. 用品:学生需带2B铅笔、黑色字迹的钢笔或签字笔、橡皮、数理化作图工具等用品。
8. 考场纪律:学生考前要接受金属探测仪扫描,除考试用品外,其他任何物品不准带入考场。严禁携带各种通讯工具、电子存储记忆录放设备以及涂改液、修正带等物品进入考场。
9. 学校地址:顺德第一中学(佛山市顺德区大良南国东路)。
学校周边临时停车示意图
四、防疫要求
考生必须携带本人身份证及提前打印好的入场证、粤康码和行程卡,戴好口罩并配合体温检测,方能进入校园(家长不允许进入校园)。
1.考生赴考点出行时提前准备好口罩(一次性使用医用口罩或医用外科口罩)、纸巾、透明水杯等物品。
2. 考生完成考点入口体温检测,通过专用通道直接前往考场,不得在考点内随意走动。
3. 身体异常考生由专人引领入场等候安排,由校医等专业人员进行复核。经防疫评估具备条件的考生,由专人引导前往备用考场或隔离考场。当天有发热、咳嗽等呼吸道症状者,须安排在备用隔离考场考试。
五、结果查询
自主评价结束后三天内,考生可在顺德一中微信公众号自主招生端口查询自己的自主招生综合评价成绩。自主招生综合评价的录取工作将在中考提前批录取分数线公布之前进行。具体时间将根据上级教育主管部门的通知确定。
六、联系与咨询
1.学校地址:佛山市顺德区大良街道南国东路(邮编:528300)
2.学校网址:http://www.yeschool.net/
3.微信公众号:yeschool
4.咨询电话:
颜老师(招生指导中心) 0757-22912600
李老师(教务与教学督导处)0757-22912832
佛山市顺德区第一中学
2022年6月28日
6月27日
由14个商协会、168家会员单位跨界组建的
顺德区预制菜产业发展联合会正式成立
贯彻落实广东省“菜十条”和顺德“六个一”工程
顺德这样做
会上,进行了会长单位以及第一届监事长、监事、执行会长、秘书长、常务副会长、副会长、理事任命授牌仪式。168家现有会员单位涵盖了种养殖、加工、物流、设备制造、金融保险、联合研发平台等行业企业,还有广东省农业科学院、华南农业大学、顺德职业技术学院和广东省预制菜产业联合研究院顺德分院4家机构作为联合会的顾问团体。业界表示,这将有效促进资源共享、链条共建、品牌共创,形成企业主体、社会参与、科研助力、金融支撑的预制菜产业生态,以功能拓展带动业态融合,健全联农带农利益联结机制。
在群雄逐鹿的预制菜赛道
顺德如何一马当先?
会长单位代表、顺峰山庄创始人何光表示,发挥群体力量、制定顺德标准、打造顺德品牌、彰显顺德特色,这是后续联合会工作中要着重思考和探索解决的问题。“接下来,联合会将以‘服务会员、服务企业、服务政府、服务社会’为己任,支持产业全方位健康发展,搭建政府和企业沟通的桥梁,引领行业高质量发展。”
何光还倡仪,要有“中国预制菜看广东,广东预制菜看顺德”的担当,要借力中国国际预制菜(佛山)产业大会的平台,把顺德打造成为全球预制菜的“博鳌”、全球预制菜的高地。
“预制菜产业联合会的成立,将有助于顺德打造全省乃至全国的产业高地。”顺德区农业农村局局长谭逢显寄望联合会找准定位,形成合力,打通生产、加工、冷链、储存、配送、销售渠道,构建线上线下整体推进局面,才能更好产生集群效应。
顺德区工商联副主席林小波表示,联合会要发挥好思想引领作用,积极为广大企业家创造更好的学习条件,提供更多的考察、研究机会,强化企业服务意识,帮助企业提升在国内外市场的竞争力。同时加强自身建设,积极承担政府委托的职能。
今年,顺德积极加码布局预制菜,大动作频频。不仅成功争取到首届中国国际(佛山)预制菜产业大会落户顺德,还成功申报了预制菜省级现代农业产业园等,为顺德预制菜产业发展搭建了大平台,提供了历史新机遇。
顺德预制菜产业发展大动作
微信
新浪微博
QQ空间
QQ好友
豆瓣
Facebook
Twitter

