佛山市民办招生方案官方反馈来了!这些意见将被采纳!
《佛山市义务教育民办学校2021年招生工作实施方案(公开征求意见稿)》自发布以来,受到广大家长的高度关注,通过市政府网站留言、电子邮件、信件等共提出意见建议1097条。
近日,佛山市教育局对公开征求意见进行反馈,对公众关于义务教育民办学校招生计划和招生范围、招生对象、招生方式、直升招生、单列直招等提出的意见建议采纳情况进行说明,看看你关心的问题解决了没?
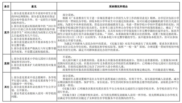
一、招生方式:当年新设立学校能否不参加摇号?
1.部分意见反对摇号,认为应该按照成绩录取学生。
2.部分意见建议给予民办学校10%的自主招生比例。
3.部分意见建议当年新设立学校不参加摇号。
4.部分意见建议当年新设立学校与其它学校同一时间摇号。
教育局反馈:不采纳。
说明如下:
免试就近入学是《中华人民共和国义务教育法》确立的基本入学制度。所有公办民办学校都要严格遵守并全面落实义务教育免试入学规定。《中共中央 国务院关于深化教育教学改革全面提高义务教育质量的意见》要求严禁以各类考试、竞赛、培训成绩或证书证明等作为招生依据,不得以面试、评测等名义选拔学生。
《广东省教育厅关于进一步规范普通中小学招生入学工作的指导意见》要求严禁学校通过举办相关培训班或与社会机构合作提前选拔或特殊培养学生,严禁以各类考试、竞赛、夏(冬)令营、研学活动、培训成绩或证书证明等作为招生依据或参考,不得以面试、评测等名义选拔学生。根据上述两份上级文件的规定,无论是现有民办学校还是新设立民办学校,只要报名人数超过招生计划的,都应当实行电脑随机摇号录取。
对于摇号录取时间,如果新设立学校在统一报名时已取得办学许可证,就与其它学校同步填报志愿、同时摇号。如果新设立学校在统一报名时尚未取得办学许可证,但在8月15日(含)前取得了办学许可证,就参加征集志愿录取。8月15日(含)前未取得办学许可证的,当年不得招生。
二、招生范围:是否可增加区外招生计划?
1.部分意见认为应增加区外招生计划或不分区内区外招生。
2.部分意见认为应首先面向本区招生,在本区不能完成招生计划的学校才能面向区外招生。
3.部分意见认为华英学校应增加面向禅城区的招生比例。
教育局反馈:不采纳。
说明如下:
《广东省教育厅关于进一步规范普通中小学招生入学工作的指导意见》要求民办义务教育阶段学校原 则上主要面向学校所在县(市、区)招生。佛山市结合民办学校历史生源结构特点、五区同城地理空间界线模糊、民办学校多布局不同区交界区域、市民跨区生活工作就近入学需求等实际,综合分析了去年的政策执行情况,确定了义务教育民办学校主要面向所在区招生,各区辖学校在保障住宿条件的前提下,经市、区教育局批准,可预设不超过普通招生计划10%(含)的计划数面向区外招生。
经批准,学校也可只面向所在镇街招生。市直学校预设不少于普通招生计划50%(含)的计划数面向所在区招生。上述办法符合省教育厅有关义务教育民办学校招生范围的规定。
三、直升:直升能否不设初中招生计划的50%比例限制?
1.部分意见要求直升不设初中招生计划的50%比例限制;部分意见要求应保证民办初中除直升外,有一定招生计划面向校外招生。
2.部分意见建议衔接政策中的“2021年3月31日前已具有该校学籍的其他年级在读学生”时间点修改为政策正式发布之日起或发布几个月后。
3.部分意见要求取消直升。
4.部分意见建议直升不要求本校小学六年完整学籍。
5.部分意见要求严格执行六年完整学籍直升政策,不设置过渡衔接政策。
教育局反馈:部分采纳。
说明如下:
根据《广东省教育厅关于进一步规范普通中小学招生入学工作的指导意见》精神,办学层次包括小学和初中的一贯制民办学校,招收本校小学毕业生可以通过直接录取,也可以通过电脑随机摇号的方式进行录取。为落实中央和省的政策,营造良好的基础教育生态,考虑一贯制学校小学初中贯通培养的实际,同时避免学校通过转学进行掐尖招生,在参考上级文件和公办学校小学直升初中政策的基础上,确定了“对一贯制学校中自愿选择小学初中贯通培养,且具有本校小学学段连续六年完整学籍的应届毕业生,按直升招生计划首先进行直升录取或摇号录取。”
同时,本着新政策不溯及以往的原则,设置了衔接过渡政策。2021年3月31日(不含)以后转学,不具备本校六年完整学籍的学生,虽不能参加本校直升,但可以参加本校的公开摇号录取。
为满足不同群体入读民办初中的需求,《实施方案》对直升比例进行了优化调整,要求各区教育局结合本区公民办学位结构、供求情况和学校实际等,按照“一校一策”原则,合理设置一贯制学校初中校内直升招生比例,满足不同群体报读民办初中的需求。
四、直招:小学幼儿园直招政策能否延续?
1.部分意见要求小学幼儿园对口直招政策延续至2024年。
2.部分意见要求扩大政策性优待对象直招范围。
教育局反馈:不采纳。
幼儿园不属于义务教育阶段,是基本公共服务的重要组成部分,坚持公益普惠原则,主要服务300米范围内居民就近入园。在佛山市2020年义务教育民办学校招生政策解读中,已明确小学幼儿园对口直招是过渡政策。目前的过渡政策已包含了2020年入读小班的儿童。
政策性优待对象直招范围是根据上级和市政府有关教育优待政策规定确定的,不应随意进行增减。
五、补录能否也在统一招生平台公开计划、公开报名?
1.部分意见要求不设志愿顺序,各学校平行进行录取。部分意见要求每个学生只能摇中一所学校。
2.部分意见要求补录也要在平台公开计划、公开报名。
3.建议考虑兄弟姐妹入读同一所学校的问题。
教育局反馈:部分采纳。
普通招生志愿设置顺序是在去年招生流程基础上的优化,有利于学生、家长提前明确入读意愿,减少后期误操作的可能性,保护学生、家长权益。学生仍同时参加全部所报志愿学校的录取,录取机会和平行志愿是一样的。
《实施方案》已明确各区教育局需在招生平台公布尚未完成招生计划的学校名单,各学校在招生平台进行补录。
《实施方案》已明确学校补录时,应当优先照顾兄弟姐妹入读同一所学校、优先照顾录取公办学校无法满足学位的所在区随迁子女和居住在学校服务半径范围内的学生。


佛山新闻网讯 记者岑炽晖 通讯员陈村镇宣办报道:4月29日上午,经过现场竞拍,陈村镇仙涌工业区地块以总价67308万元被佛山市顺集科技产业发展有限公司以及佛山市顺高企业经营管理有限公司的联合体竞得,成为陈村镇首宗顺利成交的以“工改工”为主导的挂帐收储项目。
出让地块俯瞰图(来源:陈村镇宣办)
本次挂牌出让的地块占地面积约259亩,一方面,临近白陈公路、环镇西路(伦桂路)、文登路等多条城市主干线,可快速连接广台高速及接驳广佛江珠、广珠西线等高速公路;另一方面,毗邻仙涌站、陈村新城站,2站即可到达广州南站,优越的地理位置和便捷的区位交通,将为产业聚集和产业发展注入澎湃动能。
据了解,项目计划总投资25亿元,以人工智能为引领,积极布局智能装备、智能终端两大应用产业,配套发展创新服务业,通过技术赋能引领产业发展,形成“1+2+1”产业生态体系,力争今年5月动工,预计一期工业部分2022年12月竣工,一期商业部分2023年6月竣工,全面建成后达产预计年实现纳税额不低于9700万元,致力于打造为集研发办公、生产制造、孵化加速、创意展示、商业休闲于一体的大湾区人工智能创新产业社区,推动产、城、人、文深度融合。
项目效果图(来源:陈村镇宣办)
自吹响决战村改总攻冲锋号角以来,陈村镇坚持“改、拆、建、招”有序衔接,坚决通过“头号工程”释放优质产业空间,并保持战略定力,在优先服务好本地企业增资扩产的同时,着力引进更多引领示范项目,高质量用好村改腾出的宝贵空间。今天成功挂牌出让的仙涌工业区,是千亩现代主题产业城的启动区,将通过发展先进智能装备制造、新一代信息技术等产业,为千亩产业城建设点燃加速引擎,并为农村产业振兴孕育新动能,助力仙涌村打造全国乡村振兴示范村。
百尺竿头更进一步。接下来,陈村镇将持续锚定目标,系统谋划村改“后半篇文章”,严格按照“四定”要求,靠前服务,强化保障,以更大力度更强担当落实土地出让后的载体建设、招商协调等工作,确保项目按期竣工投产、产生更大效益。同时,着力加快项目周边基础设施配套及交通路网建设,匠心打造“轨道上的新发展理念城”,努力实现村改价值最大化。

2021年4月26日,“曲直之间 重构未来”——马可波罗岩板2021新品发布会·沈阳站在胡桃里隆重举行。唯美集团马可波罗1295及大板事业部总经理助理代传奇、辽宁销区总监秦兴、沈阳分公司总经理咸士银、副总经理刘利亭出席了本次活动,与到场的沈阳设计精英们共同探讨岩板这一新型科技材料在室内设计中的运用与发展。
▲伴随着欢乐的互动小游戏和LIVE音乐SHOW,发布会拉开序幕
本次活动特别选在“青年新生活地标”——胡桃里举行,餐厅将音乐、文艺、川菜馆、红酒吧融于一体,设计更是遵循“让一切可见自然”的理念,保留了原始空间里的混泥土、钢结构、红砖等自然结构,减少人为的设计感,着重自然的装饰,利用绿植、实木等元素,营造一种原始自然建立起来的美好感。
▲唯美集团马可波罗沈阳分公司总经理咸士银
咸总在发言中感谢了到场设计师们一直以来对沈阳马可波罗的支持,未来希望能继续搭建分享交流以及学习成长的平台,为大家做好“设计配套服务”。本次活动特别选址胡桃里也是想在繁忙的工作之余为大家带来一些来自自然的惬意与放松。
▲唯美集团马可波罗1295及大板事业部总经理助理代传奇
接下来由代总为大家讲解马可波罗岩板2021年的全新产品,马可波罗岩板将美学与技术技能完美地结合,使得岩板成为一款理想的万能材料,应用方式扩展到橱柜、浴室台、桌面、墙地等几乎所有家居空间及建筑外墙等户外领域中。给各位设计师朋友以及中国广大消费者带来高端艺术文化内涵的品质生活方式,引领行业大规格产品新风尚。
▲唯美集团马可波罗沈阳分公司副总经理刘利亭
刘总则是介绍了马可波罗岩板为设计师们定制的一系列丰富多维的活动:最美时尚空间设计奖、意大利/台湾/大湾区游学、一座城的新文艺复兴、行业顶级展会等等,马可波罗岩板始终坚持为设计师提供高端学习交流的平台,助力中国设计复兴。
▲What‘sFUTUREDESIGN?「曲」直之间重构未来——2021⻢可波罗岩板新品发布会暨【2021广州设计周红棉中国设计奖·最美时尚空间设计奖】沈阳站焕新盛启
▲幸运获奖设计师
至此,“曲直之间 重构未来”——马可波罗岩板2021新品发布会·沈阳站圆满落幕,马可波罗岩板这一革新性、高端、多元、跨界的应用材料,正在我们共同的努力和推动之下,加速重构未来产业格局,践行美好生活方式。
更多精彩画面:
微信
新浪微博
QQ空间
QQ好友
豆瓣
Facebook
Twitter
