禅城再启用4个“红色驿站”办事不用来回跑!
休闲区里配备空调沙发,疲惫时歇歇脚;图书角里书籍琳琅满目,闲暇时“充充电”;还定期举办政务、工会服务和技能培训……这是位于石湾镇街道深宁路1号深村的“快递小哥红色驿站”,该驿站11月19日正式启用。
当天,除了位于深村的驿站,石湾镇街道石梁、湖景、泷景3个“快递小哥红色驿站”同时揭牌启用,为快递小哥提供宣传教育、休息娱乐、充电饮水、政务服务等一站式服务。
让快递小哥感受家的温馨
“快递小哥红色驿站”深村站面积约200平方米,走进驿站,党旗、入党誓词、党员权利、党员义务等党建元素丰富。驿站内包括休闲区、健身及体感游戏区、阅览室、会议室、办公室和茶水间等六大功能区域,并安排专职人员驻点管理和服务,保证快递小哥“休息有书读、渴了有水喝,热了能乘凉,冷了能取暖” ,服务周到贴心。
驿站内还配备一台智慧政务服务自助机,并定期派驻行政服务中心的工作人员现场提供咨询指引和事项办理服务,让快递小哥在工作间隙,了解入户等业务办理流程,快捷预约政务服务,真正做到“累了可以歇歇脚,办事不用来回跑”。
驿站内还特别设置快递业相关人才、创业优惠政策的申报指引,增强快递小哥的政策申领意识,并定期组织工会服务活动和技能培训,激励快递物流从业人员成长成才。
值得一提的是,由于各驿站主要设置在村居,将成为快递小哥参与基层治理的重要阵地,通过红色驿站,快递小哥可以反映问题诉求,参与所在社区的区域党建联席会议和社会事务协商。
“以前工作间隙休息,我们只能在街边台阶坐坐,或是在便利店歇歇。有了这个驿站后,我们不仅渴了有水喝、热了能乘凉,还能看书学习,休闲娱乐,上网充电。最重要的是还可以预约政务服务,不用为办事专门请假。” 快递小哥欧阳海锋说,这让他感觉到禅城这座城市对快递小哥群体越来越重视。
加强快递行业党建引领
“快递小哥红色驿站”的设立,是石湾公共服务配套向快递行业延伸的重要举措,全方位保障快递骑手各方面权益,办实“小包裹”里的“大民生”。
据了解,驿站还将为快递从业人员提供思想理论学习阵地,为快递行业流动党员参加组织生活提供场所,通过讲“专题党课”、看“红色书籍”,派驻党建指导员、打造党员阵地等方式,进一步扩大快递物流企业党的组织和工作覆盖,为推进行业持续健康发展提供强有力的组织保证。
石湾镇街道党工委副书记侯乐安
希望驿站的设立能为快递小哥更快地融入石湾、参与基层治理提供平台,让他们获得社会理解认同的同时,提升个人参与感、获得感和归属感。
近年来,禅城区快递物流行业蓬勃发展,目前从业人员已超过1万人。在今年4月,禅城成立了区快递物流行业党委,并依托行业党委迅速开展快递物流行业党建和“快递小哥红色驿站”建设工作。7个月以来,已建立红色驿站15间,到年底将实现全区覆盖20多间。
禅城区委常委、组织部部长李叶平表示,在快递物流行业全面开展党建工作十分必要,今后要继续坚持党建与行业发展“双轮驱动”,推动党建与经营相融互促;建立完善的党群组织和工作体系,把党员、职工、青年等群体紧密聚拢在党组织周围;多开展符合行业特点、真正对企业发展有利、对党员成长有益、对职工发展有效的党建活动;发挥行业党委综合协调作用,多为快流物流企业、从业人员办实事,增强党委号召力、凝聚力。
你被APP软件悄悄扣过费吗?
近日,国内7家视频网站承诺:
年内完成整改
取消强制自动续费!
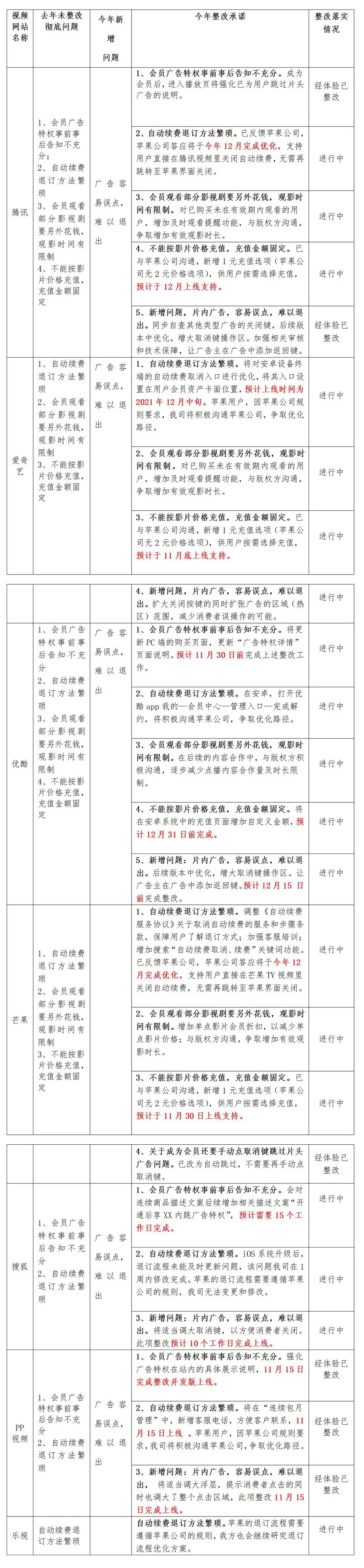
自7家视频网站(腾讯、爱奇艺、优酷、芒果、搜狐、PP视频、乐视)就会员服务问题提交整改报告的7天后,11月19日,浙江省消保委在其官方微信公众号将各视频网站的整改承诺及整改进展情况予以公开,并请广大消费者共同监督。
据了解,去年,浙江省消保委约谈提出的7项问题,7家视频网站全部整改有3项:
1、取消强制自动续费,用户可以自行选择是否自动续费;
2、自动续费前,会通过手机短信、站内消息等方式提前3-5天告知用户;
3、不再使用“开通会员免广告”等绝对宣传用语。
今年各视频网站
整改报告及整改落实情况汇总如下:
浙江省消保委消费调查监督部主任李嘉表示,这段时间,他与各视频网站保持紧密沟通,从7家视频网站的整改进展情况来看,不少网站整改迅速;从承诺情况来看,大部分网站整改事项将于11月底或12月中旬完成,请广大消费者共同监督。
11月19日,大沥举行河西沿江项目拆除改造“清租”行动集中签约仪式,数位河西沿江片区土地承租方与土地整理方签订了“清租”协议,该片区攻坚总任务已完成近九成。
继19日完成近九成“清租”任务后,“大沥铁军”20日继续开展工作,一方面连同相应职能部门协助已签约的承租户进行物品清理,另一方面对划定范围内的厂企进行清退。晚上8点,签约室内又来了一位租户。在现场工作人员的见证下,租户与土地整理方正式签订了“清租”协议。“河西沿江片区改造项目剩余厂房租约‘清零’啦!”签订协议结束后,这一好消息便一下在指挥部内传播开来。
而这份协议的签订,也标志着大沥河西沿江项目拆除改造指挥部进驻至今,仅用8天的时间,南海城市中轴北延过河“第一站”——河西沿江片区改造项目厂房租约已实现“全清零”。
“大沥铁军”又再次在河西上演了“大沥速度”。在快速完成签约的背后,其实是大沥镇坚强有力的组织领导。11月17日,河西沿江项目拆除改造项目指挥部成立了临时党委,由南海区委常委、镇党委书记任临时党委书记,下设19个临时党支部,从各层面强化了党的组织领导,将党旗插在村改攻坚的最前线。19日上午,大沥还安排15个有村改任务的村居书记全部到场,带人带物带资源前来协助工作组开展群众工作。
作为千灯湖北延过河的“第一站”,河西沿江片区是大沥城市更新最重要的据点。与一河之隔的广东金融高新区相比,这片区域内却分布着低矮破旧的厂房、低产值高污染的落后产业。城市更新成为大沥未来发展的必走之路。
为加速落实区党代会提出的“大沥要大刀阔斧推进城市更新、商贸转型,争当城市中轴北延的桥头堡,走在广佛全域同城最前列”目标任务,大沥镇成立河西沿江项目拆除改造指挥部,这支“大沥铁军”由何春云担任总指挥,大沥党政班子挂帅形成19个工作组,从11月12日起进驻河西社区,开展该片区租约未解除租户的群众工作。
为了加快河西沿江片区改造速度,11月17日,大沥镇成立河西沿江项目拆除改造指挥部临时党委,同时向河西社区和经济社派驻第一书记,以党建引领全力打赢城市中轴北延“第一战”。
按照规划,河西沿江片区项目南至佛山水道、东至佛山一环、西至桂和路、北至穗盐路,规划用地约1256亩,目前已拆除地上建筑土地面积约1033亩。其核心项目——南海艺术中心,占地250亩,是未来南海乃至佛山重要的文化艺术载体。该片区将以水体为纽带建设中心,打造公共空间与城市景观相融合的都市休闲区。
美好的设计蓝图,也让不少河西村民对此充满期待。“晚上大家去河堤散步,经常觉得我们这里低端的建筑形态和对面的高楼大厦像是差了几十年,村民其实很希望能改造。”河西社区陆东经济社村民梁国赞满怀期待地说,“改造后,这里的环境道路都会变好,绿化可以像对面的金融高新区那样绿树成荫,一水之隔的一河两岸也就相匹配了。”
值得一提的是,除了成立“大沥铁军”、以党建引领全力打赢城市中轴北延“第一战”外,目前大沥也在河西片区内,通过文明智慧广播、LED宣传车播报,悬挂宣传横幅等方式进行宣传,同时还在河西社区举办首场《城市更新面对面》,直面群众,倾听群众声音,与群众一起为河西发展出谋划策。
此外,大沥还将在一环辅道上实施广佛江珠高速(穗盐路-河西大道段)辅道连接工程和广佛江珠高速(海八路北出西口侧)辅道连接工程。计划在11月底前解决一环穗盐路辅道路口交通拥堵问题和城市中轴北延主干路出口拥堵问题,同时为加速河西片区旧改提供更便利的交通条件。
“大沥速度”不断在加快河西沿江片区项目的蝶变进程。目前,大沥已对划定范围内的厂企进行清退,大沥还将组织土整方于近期对已签约的厂房、物业进行集中拆除。
按照这一“大沥速度”,相信再过不久,河西沿江片区将发生翻天覆地的变化。俗话说,三十年河东,三十年河西。未来,我们展望河西,期待作为南海重要艺术载体的南海艺术中心,早日在这里建成,也期待这里将来承接到像广东金融高新区一样的高端产业,期待河西人们的生活更加幸福美好!
微信
新浪微博
QQ空间
QQ好友
豆瓣
Facebook
Twitter
