连接佛山西站和白云机场,广佛环线城际铁路有新进展!
好消息!
连接高铁站与机场的
广佛环线城际铁路
有新进展啦~
东环线
无砟道床施工取得新突破
西环段
全线将新建7座车站
南环段
接触网冷滑“试跑”成功
广佛环线城际铁路
由四段线路组成,主要连接广州南站、佛山西站、广州北站及白云机场四大交通枢纽。分别为:
➤南环段:佛山西站至广州南站;
➤东环段:广州南站至白云机场;
➤北环段:白云机场北至广州北站;
➤西环段:佛山西站至广州北站。
东环线
11月12日,由广东珠三角城际轨道交通有限公司建设、中铁二十五局施工的珠三角城际广佛东环线无砟道床施工取得新突破。珠三角城际广佛东环线2标一工区无砟轨道整体道床,经过业主、设计、监理等单位综合检查验收合格,评估一次通过,为无砟轨道后续全面快速施工奠定了基础。
广佛东环线广州南站至白云机场段全长46.75公里,设计速度为每小时200公里。该段设车站8座,分别为大石站、科学中心站、琶洲站、金融城站、智慧城站、龙洞站、大源站和太和站。
建成后,将西联佛肇城际、东接佛莞城际铁路,是东西向交通干线的关键线路,将佛莞线、穗莞深线、广惠线、广清线、佛肇线和广佛江珠等6条城际线路衔接起来。
届时,广州南站至白云机场只需半小时,天河中央商务区至广州南站仅需10分钟,至白云机场仅需20分钟,实现高铁和飞机的无缝对接。
西环段
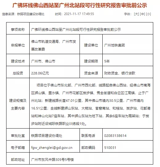
11月17日,广东省发改委发布了《广佛环线佛山西站至广州北站段可行性研究报告审批前公示》,建设期限为5年。
项目位于佛山市东北部、广州市西北部,线路起自佛山西站,经佛山市南海区狮山镇、里水镇、广州市花都区炭步镇、秀全街道和白云区江高镇,止于广州北站;
新建线路长度47.01公里,其中佛山市境内30.5公里,广州市境内16.51公里;
全线新建狮山东站、大榄站、官窑南站、和桂站、炭步站、花都港站和神山北站7座车站,其中狮山东站为地下站,其余6座车站为高架站;于炭步站附近设城际铁路职业训练段1处。
▲ 批前公示截图(来源:省发改委)
南环段
10月19日,广佛环城际铁路南环段站后工程全线冷滑“试跑”任务顺利完成,这标志着接触网工程整体质量检测达标,为全面开启接触网电通、热滑和联调联试新阶段奠定了坚实基础。
广佛南环西起佛山西站佛肇城际场,终达广州南站,全长35.001公里,沿途设车站5座,设计时速200公里。
此次冷滑“试跑”范围涵盖佛山西站(不含)至广州南站正线及车站道岔、侧线,接触网在不受电时,通过检测车受电弓的滑行,动态检测弓网运行中的导高、拉出值及导线有无弯曲、物体侵限等情况,及时消除安全隐患。
通车后
街坊们玩转广州佛山更方便啦!
11月23日, “同城同源,艺术湾区——广佛美术名家邀请展”在南海区文化馆拉开帷幕。展览展出美术作品约120件,种类繁多、题材丰富,生动展现广佛同城化发展的蓬勃面貌,一览人文湾区艺术风采。
本次展览由佛山市南海区文化广电旅游体育局携手广州市文学艺术界联合会、佛山市文学艺术界联合会共同举办,将持续到11月30日。
百位名家齐上阵
各路精品惊艳亮相
山水画充满生气,富有情趣;人物画逼真传神,气韵生动,形神兼备;雕塑作品既写实,又栩栩如生……走进展览厅,展出的精品让观众眼前一亮。
广佛美术文化在发展进程中一直勇立潮头、人才辈出,不断涌现出与时代进程相连、引领潮流的美术经典之作。自邀请展启动以来,受到美术界广泛关注。广州市文联、广州市美协、佛山市文联、佛山市美协、佛山市艺术创作院等单位踊跃参与,众多美术名家齐上阵,其中超半数为中国美术家协会会员。
既有广州市文联副主席汪晓曙、广州市美术家协会副主席兼油画艺委会主任陈铿、广州美术学院油画系副主任林锋、中国工艺美术大师钟汝荣、南海画院院长梁国荣、南海区大沥美术家协会会长莫松年,也有前辈名家梁根祥、叶其青、陆驰,还有崔勇强、黄汝祥等优秀中青年画家。
现场超过120件美术精品亮相,涵盖了中国画、油画、版画、水彩、雕塑、综合材料等多种美术形式,人物、花鸟、山水等题材全面开花。其中,不乏紧贴时代脉搏、凸显时代特征的主题性作品。
钟汝荣的作品《解放区的天》特别为纪念中国共产党百年华诞而创作,画面以国画没骨法大写意形式绘画,生动形象刻画了解放区人民兴高采烈、载歌载舞庆祝胜利的欢乐之情。他介绍,全画以红色为调子,目的是表现出浓郁的民族性和强烈的时代性。
在汪晓曙的油画作品《晌午》中,一个女青年利用午休之余认真阅读,充分表现了新时代青年人对知识孜孜不倦的精神境界,表达了作者对新时代新青年的赞美与期许。“画面主体运用暖色调,传递着日常生活的安宁静谧和温暖。” 汪晓曙介绍道。
此外,陈玉莲《海在呼唤》、韦燕桂《峥嵘岁月》、梅劲旅《中国纺织第一人·陈启沅》、郑现锋《众志成城》、胡宇鸣《凤城粤韵》等作品,注重梳理现实生活、调动文化积淀,充分传递作品的时代性和故事性。
广佛携手擘画岭南图景
探索人文湾区建设
广州与佛山历史渊源深厚,文化交流密切。自粤港澳大湾区发展战略落地以来,同处大湾区腹地的广佛两地更是借助地缘优势,交流互鉴、携手并进,成为塑造湾区人文精神、共同推动湾区文化繁荣的重要力量。
为进一步贯彻落实《粤港澳大湾区发展规划纲要》,推动“人文湾区”建设,南海举办“同城同源,艺术湾区——广佛美术名家邀请展”,抢占地域品牌先机,全方位开展广佛文化交流合作,助推广佛区域一体化向纵深发展,探索打造具有岭南特色的湾区文化新形态。同时,也契合当前佛山建设文化强市、打造高质量文化导向型名城的发展目标。在这里,广佛两地文化交流碰撞,共同擘画湾区艺术的时代图景,担当培根铸魂的初心使命。
粤港澳大湾区美术家联盟主席、广州市文学艺术界联合会副主席、广州市美术家协会主席汪晓曙表示,2021年是国家“十四五”规划的开局之年,也是粤港澳大湾区融合大发展的开局之年。此次展览为广佛两地美术创作进一步交流融合搭建了平台。希望借此机会共同探讨艺术创作新思路、新形式、新内容,使得广佛两地艺术家能够交流互通,携手并进,成为塑造粤港澳大湾区艺术精神的重要力量。
南海作为广佛同城的先行区,一直不遗余力打造产业、环境、交通、人文等领域同城化合作平台和标杆项目。在文化先行方面,从去年起,于2010年在广州创办的“艺术广东交流展”正式落户南海西樵;即将建成的有为馆将与广州美术学院合作,打造成“广府美术馆”;南海第二届公共艺术展将于明年1月举办,将再度携手国内外艺术名家为广佛两地市民带来超惊艳的视觉盛宴。接下来,南海将以本次展览为契机,不断深化同广州乃至大湾区兄弟城市间的交流合作。
南海区委宣传部副部长、南海区文化广电旅游体育局副局长游远荣表示,南海区广佛两地的文化艺术交流共建,既有利于文化艺术从深厚的民族文化土壤中汲取丰富的营养,也有利于文化艺术具备更加开放的国际视野。通过本次展览,进一步开拓文化交流的新思路、新途径,为未来文化交流合作搭建更高更好的平台。
广东省美术家协会秘书长叶正华,广州市文学艺术界联合会副主席胡子英,粤港澳大湾区美术家联盟主席、广州市文学艺术界联合会副主席、广州市美术家协会主席汪晓曙,佛山市文学艺术界联合会党组书记孙向阳,南海区委宣传部常务副部长、南海区文化广电旅游体育局局长梁惠颜,粤港澳大湾区美术家联盟常务副秘书长谭国灿等嘉宾以及广州市美术家协会、佛山市美术家协会等代表出席了本次邀请展。
三措并举
南海着力构筑文艺高地
“同城同源,艺术湾区——广佛美术名家邀请展”的成功举办,是推动广佛两地文化交流、活跃本地艺术氛围的重要体现。近年来,南海坚持“以文塑城,以文化人”,以奋进姿态全面打造现代化活力新南海。通过“三措并举”搭建展示平台、锻造品牌活动、撬动政策扶持等形式,擦亮南海文化新形象名片,提升南海城市精神品格。
搭建平台育文艺人才发展
2018年,现代工笔画院华南创作基地落户南海,该画院是唯一以工笔画为创作载体的国家级工笔画院,由中国当代工笔画界极具影响力的近百位工笔画家组成。通过与现代工笔画院联合举办各类采风培训、强化创作班、知识讲座、名家邀请展等活动,为本土书画艺术家提供更多高层次创作指导,搭建起南海书画艺术学习交流的国家级平台。此外,持续开展成人国画培训班、书法骨干教师创作培训班、书画文化志愿服务等多种类活动,由南海文艺骨干授课辅导,进一步活跃文化艺术氛围,发掘培养优秀文艺新人,为文艺团队输送新鲜血液
锻造品牌提文艺活动质量
南海通过持续增加高质量的艺术产品供给,让南海市民的“文化餐桌”更加丰盛。据了解,2020年—2021年超1500场文艺活动深入群众、深入基层、深入人心,线上线下惠及人群超1600万人次,高端的文化和交流盛会轮番上演:包括高雅艺术进剧场、南海公共艺术展、广东省有为文学奖、“伯奇杯”中国创意摄影展、艺术广东·国际艺术交流展等。
政策扶持助文艺精品提升
充分利用市、区、镇三级扶持政策,灵活撬动各类文艺发展扶持资金,助力文艺作品打磨提质,激发文艺创作者的创造力和创新力。其中,2021年度市区两级扶持资金超800万元,奖励区内优秀文艺创作个人及单位,不断为南海文艺工作者注入活力,努力打造思想精深、艺术精湛、制作精良的新时代文艺精品。
最新工资价位表来了!
看看哪些职业吸金能力强?
2020年企业薪酬调查信息出炉
人社部近日发布2020年企业薪酬调查信息,披露了不同职业从业人员工资价位数据。来看看你的工资是什么段位?
企业从业人员工资价位出炉
先来看看这份分职业中类企业从业人员工资价位(2020年)。
分职业中类企业从业人员工资价位(2020年)。来自人社部
所谓工资价位,是指企业从业人员在报告期内的工资水平,包括基本工资、奖金、津贴和补贴、加班加点工资和特殊情况下支付的工资等。它在一定程度上体现了劳动力市场价格水平。
哪些职业吸金能力强?
什么职业赚钱比较多呢?
从工资价位高位数来看,企事业单位负责人排第一,年工资为26.19万元;金融服务人员排第二,年工资为23.9万元;经济和金融专业人员排第三,年工资为17.42万元。
在2019年工资价位表中排第三的信息传输、软件和信息技术服务人员,此次则位居第四,年工资为17.34万元。
除了高位数外,在其他分位的工资水平方面,金融服务人员均为最高,高于其他职业,分别为4.83万元、7.16万元、10.86万元、16.11万元。
可见,整体来看,金融业吸金能力依然强大,金融服务人员工资也是整体段位最高。
分岗位等级企业从业人员工资价位(2020年)。来自人社部
学历依然拉高工资价位
那么,学历在提升工资价位方面,还有作用吗?知识还能改变命运吗?答案依然是肯定的。
丽水市分学历企业从业人员工资价位。
比如,根据丽水市发布的分学历企业从业人员工资价位,从工资总体情况来看,研究生(含博士、硕士)>大学本科>大学专科>高中、中专或技校>初中及以下学历。
也就是,学历越高,工资价位越高。毋庸置疑,提升工资段位,学历依然很重要。
你在哪个行业工作?
工资属于什么价位?
微信
新浪微博
QQ空间
QQ好友
豆瓣
Facebook
Twitter
