南海区推出退休、就业、失业全流程网办服务
11月22日,南海区在佛山市率先推出“退休一件事”“就业一件事”“失业一件事”全流程网办服务。今后,群众办理相关业务时只需登录广东省政务服务网即可一次性申请办理,实现“一件事一次办”。
过去,群众要办理退休、就业、失业等业务时要到行政服务中心逐项业务申请办理,重复提交各种材料,费时又麻烦。改革后,群众可以足不出户在网上一次性申请办理多个事项,实行“一套材料”“一表申请”“一网通办”“一次办结”,大大减少群众跑腿次数及时间。如失业一件事,审批时间从法定时限40天压减到4天,材料压减率为66.7%,跑出便民加速度。
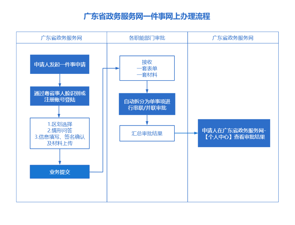
如何进行申请办理呢?以“退休一件事”为例,符合条件的群众办理业务时,先登录广东省政务服务网,选择南海区,然后输入“退休一件事:退休养老”,即可进入相关的服务界面,按照提示选择区划、完成信息填写和材料上传,确认申请信息无误并完成相关文件签署后提交申请。
广东省政务服务网一件事网上办理流程。南海政数局供图
申请提交后,群众申请信息及部门审批数据归集共享,按流程联动办理。其间,市民可通过“广东省政务服务网-个人中心-我的一件事”查看办理情况和进度,同时可接收短信通知。
相关负责人介绍,南海区通过推行“一件事一次办”,打破原有单一审批事项办事流程,将“多事项多次办”整合为“多事项一次办”,最大化“减材料、减时限、减跑动”,实现政务办事“线上办、一次办、零跑动、无纸化”。接下来,南海区将继续加快推进“一件事一次办”工作,推出更多的一件事主题服务,进一步提升企业群众办事满意度。
各位市民注意啦!
因工贸大道一期工程
跨桂丹路立交桥施工需要
2021年11月25日至2021年12月5日
(夜间24点~早上5点占道施工)
将对桂丹路白沙桥路段主路
南北两侧主路8车道实行封闭
过往车辆请从南北侧辅路通行(双向4车道)
白天恢复交通
预计需用时11个夜间
施工围蔽区域
施工占道交通疏解图
封闭主路8车道示意图
(1)丹灶往桂城方向:
桂城方向主路车辆由白沙桥大岗工业区杭州叉车处路口驶入辅路(2车道),由贵广高铁西侧处路口驶出辅路,进入主路,正常行驶。
丹灶至桂城方向主路并入辅路示意图
丹灶至桂城方向辅路并入主路示意图
(2)桂城往丹灶方向:
丹灶方向主路车辆由白沙桥村环村南路入口驶入辅路(2车道),由白沙桥居委会处路口驶出辅路,进入主路,正常行驶。
桂城至丹灶方向主路并入辅路示意图
桂城至丹灶方向辅路并入主路示意图
(3)封闭区域绕行路径:
由于施工期间需要封闭桂丹路主路双方向车道,桂丹路(贵广高铁-桂丹路立交)通行能力大幅下降,为避免交通拥堵,建议来往于三水、丹灶、桂城狮山与广州之间的过境车辆可绕行外围的兴业路、佛山一环、下柏路、罗村大道、环站东路。
封闭区域绕行路径示意图
另外
12月2号晚上22点30分至次日清晨6时
南海区交通运输局将对大沥镇黄岐大桥
进行桥梁荷载试验检测
检测作业期间
黄岐大桥双向车道实施全封闭
封闭区域及绕行路径示意图
届时将禁止一切机动车通行(消防车、救护车、公安等应急救援车辆可以通行)。行人可步行过桥,非机动车、二轮摩托车可下车推行过桥。检测期间需要途经黄岐大桥的机动车,请提前规划出行路线,绕行广州西环高速、广佛高速、北村公路和鄱阳路等道路行驶。
请各位市民相互知照
记准时间
提早规划出行线路哦~
今天,
珠海市新型冠状病毒肺炎疫情防控指挥部办公室发布
《关于调整珠澳口岸疫情防控措施的通告》,
具体内容如下:
根据当前疫情防控需要,经珠澳联防联控机制协商一致,自2021年11月23日1时起,经珠澳口岸入境人员需持7日内核酸检测阴性结果证明。现有出境疫情防控措施保持不变。
微信
新浪微博
QQ空间
QQ好友
豆瓣
Facebook
Twitter
