顺德区乐从镇河涌疏浚工程(一期)(01标段)招标公告
1.招标条件
乐从镇河涌疏浚工程(一期) 已由 佛山市顺德区发展和改革局 以 顺发改资(乐从)〔2022〕9号 批准(备案)建设,招标人为佛山市顺德区乐从镇城建和水利办公室,建设资金来自财政资金。
本项目 乐从镇河涌疏浚工程(一期) 的招标范围、招标方式、招标组织形式已由 佛山市顺德区政务服务数据管理局 以 顺政数招核(乐从)〔2022〕8号 核准。项目已具备招标条件,现进行公开招标。
2.工程概况与招标范围
2.1 建设地点:佛山市顺德区乐从镇
2.2 项目建设规模:本项目为岸坡整治,河道清淤疏浚,主要包括:英雄河、沙良河、细海河、堤围及河涌清淤疏浚,清淤疏浚工程量约为18.5万平方米;沙良河岸坡整治、填平坑塘及新建岸墙10.5米。
2.3 本工程计划工期:施工总工期122日历天,工期不因雨天、假期(含春节假期)、汛期等因素而延长;实际开工日期以招标人同意、监理人发布的开工通知或开工批复为准,完工时间以监理人和招标人确认为准。
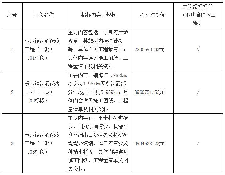
2.4 本招标工程共分 3 个标段,各标段招标内容、规模和招标控制价(最高投标限价):
各投标人均可就本招标工程上述标段中的 3 个标段投标,但最多允许中标 1 个标段。评标委员会按照各标段的评审顺序依次分别推荐中标候选人,按开标评标时间先后顺序,前一标段的第一中标候选人如同时参与后续标段投标的,其投标文件参与后续标段评审,但不参与后续标段的中标候选人推荐。
2.5 承包方式:包工、包料、包工期、包安全、包文明施工,☑综合单价包干 □固定总价包干。
2.6 工程质量要求:执行国家、省或行业现行的工程建设质量验收标准及规范,须达到《水利水电建设工程验收规程(SL223—2008)》及《水利水电工程施工质量检验与评定规程》(SL176-2007)验收质量等级标准:合格或以上。
2.7 安全文明施工要求: 符合国家、省、市安全生产、文明施工管理相关规定,承诺达到
合格或以上标准。
3.资格审查方式
本工程采用“资格后审”合格全数入围的方式确定合格投标人。
4.投标人资格要求
投标人应具备承担本工程施工的资质条件、能力和信誉,具体要求如下:
4.1 本项目属于专门面向中小微企业的项目,中小微企业须按招标文件规定格式提供【《中小企业声明函(工程)》(或《残疾人福利性单位声明函》)】,残疾人福利性企业视同为小微企业,非中小微企业将被拒绝投标。(所属行业:建筑业)
4.2 法人资格
投标人应具有独立法人资格并依法取得营业执照,营业执照处于有效期。
4.3 对投标人企业的资质要求
4.3.1 投标人须具有承接本工程所需的水利水电工程施工总承包三级(或以上)资质,且该资质证书应在有效期限范围内。
4.3.2 本工程不接受联合体投标。
4.4 投标人须持有有效的《安全生产许可证》。
4.5 投标人应有良好信誉,必须通过佛山市公共资源交易信息化综合平台和佛山市水利工程建设管理系统办理信用信息登记备案。
4.5.1 凡是参与佛山市水利工程招投标活动的水利建设市场主体均应按照省水利厅《关于印发<广东省水利厅关于水利建设市场信用的管理办法>的通知》(粤水规范字〔2019〕1号)及《佛山市水利局 佛山市发展和改革局 佛山市政务服务数据管理局关于印发《佛山市水利建设市场信用管理办法》的通知》要求在省水利厅水利建设市场信用信息平台录入信用信息和在佛山市公共资源交易信息化综合平台、佛山市水利工程建设管理系统办理信用信息登记备案。
4.5.2 凡在佛山市公共资源交易信息化综合平台、佛山市水利局工程建设领域项目信息公开 共享专栏、广东省水利厅门户网站公布禁止参加市内或省内水利工程建设投标期限内的单位(企业)不得参加佛山市水利工程的投标。
4.5.3投标人须按照《佛山市发展和改革局等六部门关于规范招投标市场秩序、遏制弄虚作假等违规行为的意见》(佛发改招〔2013〕11号)的要求,在投标文件首页签署《诚信投标承诺书》,由法定代表人签字并盖单位公章。对于拒签或不按要求签署承诺书的投标人,评标委员会将否决其投标。
4.6 对投标人拟派项目负责人的要求
4.6.1 对拟派项目负责人的资格要求:1人,须具有注册于投标人本单位的水利水电工程(或水利)专业二级(或以上级)注册建造师执业资格证书(在广东省外注册的建造师必须是一级建造师。一级建造师须按《住房和城乡建设部办公厅关于全面实行一级建造师电子注册证书的通知》要求提供一级建造师注册证书电子证照,否则招标人不予认可。广东省二级建造师须按《广东省建设执业资格中心关于启用新版二级建造师注册证书电子证照的通知》要求提供新版二级建造师注册证书电子证照,否则招标人不予认可。)并持有有效的《安全生产考核合格证(B证)》(广东省内投标人可提供“广东省建筑施工企业管理人员安全生产考核信息系统”的证书查询信息网页打印件;广东省外已开通网上查询打印的投标人可提供相关企业管理人员安全生产考核合格证书的查询信息网页打印件(或电子证照打印件))。
4.6.2 投标人拟派驻项目负责人必须在佛山市水利工程建设管理系统登记备案的人员中选取。省外进粤企业,拟派驻项目负责人还必须在省水利厅办理了信用信息录入手续,并提供相应的证明材料。
4.6.3 拟派项目负责人不得在其他在建水利项目中担任项目负责人(备注:在建水利项目是指在开标之日前主体工程尚未通过单位工程验收的中标价大于或等于400万的水利工程项目)。
4.6.4 需提供投标人近半年(扣除发布招标公告当月往前顺推6个月,即2022年01月至2022年06月)为拟派项目负责人缴纳社保资金的有效的社保证明材料。以投标人(或其分支机构)所属当地社保管理部门出具的证明材料的扫描件为准。注:1)投标人因所在地区社保查询的不同规定,如只能查询至查询日的上上月,不能提供规定社保区间的社保证明的,投标人如提供了政府部门的社保管理相应文件,其所提供的社保可以按当地的文件要求相应顺推,否则,不予认可。2)疫情期间,投标人能提供政府相关部门发布的通知文件或相关证明文件,证明投标人符合政府暂缓缴交或减免社会保险费用政策的,可根据政策的要求无需提供暂缓缴交或减免月份的社保,否则必须按招标文件要求提供社保。
4.6.5 拟派项目负责人如有参与其他工程投标的情况,必须在投标文件中说明。投标人应慎重考虑选派一名项目负责人参加多个工程项目的投标竞争,如拟派项目负责人在两个及以上工程项目均中标的,只能按照不同工程项目中标通知书发出的时间先后,担任本企业最先中标项目的投标项目负责人。后确定该企业为中标人的工程项目的招标人将取消其中标资格。投标人隐瞒中标项目获取中标的,按弄虚作假骗取中标查处。
4.7 对投标人企业的信誉要求
4.7.1 没有处于被责令停业,财产被接管、冻结,破产状态。(此处所指的“冻结”,是指被“冻结”的财产影响到投标人或潜在投标人的履约能力。其中财产被全部冻结的,应当不具备投标资格;财产被部分冻结但不影响投标人对本项目履约能力的,具备投标资格)。
4.7.2 没有受到取消投标资格的行政处罚。(此处所指的“处罚”,是指依据《中华人民共和国行政处罚法》作出的有关取消投标资格的行政处罚,且该行政处罚信息已按照行政执法公示制度公开,除此之外,其他以通知、通报等形式或依据规范性文件对投标人投标资格作出的限制,不属于此处所指的“处罚”范畴)。
4.7.3 在最近三年内没有骗取中标和严重违约及重大工程质量问题或重大安全生产事故。(此处“骗取中标”是指依据《中华人民共和国行政处罚法》所作出的《行政处罚决定书》中所认定的违法行为;“严重违约及重大工程质量问题或重大安全生产事故”则以司法、仲裁机构等出具的生效文件予以认定,其中的“重大”工程质量问题或“重大”安全生产事故,是指生效文件认定的“重大”事故等级达到《生产安全事故报告和调查处理条例》的标准;“最近三年”是指该项目招标公告/投标邀请书发出之日起往前顺推三年,以《行政处罚决定书》或司法、仲裁机构等出具的生效文件的落款时间为准)。
4.7.4 根据佛山市中级人民法院《启用执行联动机制决定书》和《协助执行通知书》的要求,投标人若为名单上的失信被执行人,不得参加本项目投标。
4.7.5 根据《佛山市发展和改革局等8部门关于在公共资源交易事项中进行信用信息查询和实施联合奖惩的通知》(佛发改信用〔2019〕1号),对被佛山市公共信用信息管理系统列入失信名单的投标人,不得参加投标。
5.招标文件、图纸等资料的获取
5.1 凡有意参加投标者,可于2022年 07 月 25 日至投标截止时间前登录佛山市公共资源交易信息化综合平台下载招标文件、图纸等资料。具体操作方法请浏览“佛山市公共资源交易网”网站“交易指南”中的工程交易栏目。网址:http://ggzy.foshan.gov.cn,业务咨询电话:0757-83990765、0757-83991581。
5.2 招标文件一经在佛山市公共资源交易网发布,视作已发放给所有投标人,各投标人应及时下载电子版招标文件及图纸(供下载的招标文件有PDF和WORD版本时,若有不一致,以招标人盖章的PDF版本招标文件为准)。否则所造成的一切后果由投标人自负。
6.投标保证金
6.1 本工程要求投标人提交 4.4万元的投标保证金。
6.2 投标人可自行选择采用现金或投标担保(电子保函/电子保单)的形式提交投标保证金。
7.投标文件的递交
7.1 投标文件递交的截止时间
7.1.1 投标文件递交的截止时间:2022年08月15日9时30分。
7.1.2 开标时间:2022年08月15日9时30分。
7.1.3 递交投标文件起止时间与开标时间是否有变化,请密切留意澄清(答疑)、补充、
修改等文件中的相关信息。本项目采用远程解密,投标人无需到达顺德区公共资源交易中心参与开标会议。
7.2 投标人须在投标截止前将加密的投标文件通过佛山市公共资源交易网成功上传,开标地点:佛山市顺德区大良街道新城区观绿路4号恒实置业广场1号楼裙楼顺德区公共资源交易中心4楼(具体开标室以交易中心4楼大厅电子屏显示为准)。
8.发布公告的媒介(适用于公开招标)
本次招标公告同时在佛山市顺德区公共资源交易中心网页以及广东省招标投标监管网、佛山市公共资源交易网等网站发布。公告内容和时间不一致时,以佛山市公共资源交易网发布的为准。
9.其他
9.1 递交投标文件的投标人少于3个的,招标人应当依法重新招标。
9.2 参与投标的法定代表人或授权代理人须具有交易员资格。
9.3 本次招标采用的评定标办法是综合评估法。
10.联系方式
招标人:佛山市顺德区乐从镇城建和水利办公室
地 址: 广东省佛山市顺德区乐从镇沿江路2号
邮 编:528315
联 系 人:何工
电 话:0757-29238678
招标代理机构:广东人信工程咨询有限公司
地 址:佛山市顺德区大良碧水路置业广场3号楼13层
邮 编:528300
联 系 人:潘工
电 话:0757-22317106
电子邮件:1022328205@qq.com
招标监督部门:佛山市顺德区政务服务数据管理局
电 话:0757-22836334、0757-22832272、0757-22836721、0757-22835428
地 址:佛山市顺德区大良德民路行政服务中心东座3楼交易监管科
邮 编:528000
1.招标条件
佛山市顺德区第三人民医院旧院区景观改造提升工程 已由 佛山市顺德区发展和改革局 以 顺发改资(北滘)[2022]8号 批准建设,招标人为 佛山市顺德区第三人民医院(佛山市顺德区北滘医院),建设资金来自财政资金及自有资金 。
本项目 佛山市顺德区第三人民医院旧院区景观改造提升工程 的 招标范围、招标组织形式、招标方式 已由 佛山市顺德区政务服务数据管理局 以 顺政数招核(北滘)[2022]10号 核准,已具备招标条件,现进行公开招标。
2.工程概况与招标范围
2.1 建设地点: 顺德区北滘镇君兰社区诚德路8号
2.2 项目建设规模:本工程为佛山市顺德区第三人民医院旧院区景观改造提升工程,位于顺德区北滘镇君兰社区诚德路8号,新建车行道沥青道路约11328m2;新建植草砖停车位约8018m2;新建绿化总面积约8253m2;新建门卫室建筑面积约42m2。主要内容包括:院区内新建沥青路面、新建停车位、花池车棚、入口水景;新建门卫室等配套建筑;现状乔灌木迁移;完善景观电气、景观给排水及停车场管理系统、监控系统等工程。具体详见招标人提供的工程量清单及设计图纸。
2.3 计划工期:105日历天,计划开工时间: / ,计划竣工日期: /
2.4 招标控制价(最高投标限价):16155287.73(元)
2.5 本招标工程共分 1个标段,各标段招标内容、规模:具体内容详见工程量清单及相关设计图纸。
2.6 承包方式:包工、包料、包工期、包安全、包文明施工,☑综合单价包干□固定总价包干。
2.7 工程质量要求:执行国家、省或行业现行的工程建设质量验收标准及规范,须达到合格标准,承诺达到合格标准。
2.8 安全文明施工要求: 符合国家、省、市安全生产、文明施工管理相关规定,承诺达到合格标准。
3.资格审查方式
本工程采用“资格后审”的方式确定合格投标人。
4.投标人资格要求
投标人应具备承担本工程施工的资质条件、能力和信誉,具体要求如下:
4.1 法人资格
投标人应具有独立法人资格并依法取得营业执照,营业执照处于有效期。
4.2 对投标人企业的资质要求
4.2.1 投标人须具有承接本工程所需的市政公用工程施工总承包三级或以上资质,且该资质证书应在有效期限范围内。
[注:资质证书有效期延续符合《住房和城乡建设部办公厅关于建设工程企业资质统一延续有关事项的通知》(建市办函〔2021〕510号)文件规定的按其执行。]
4.2.2 本工程 不接受 联合体投标。
4.3 投标人须持有有效的《安全生产许可证》。
4.4 投标人须按照《佛山市发展和改革局等六部门关于规范招投标市场秩序、遏制弄虚作假等违规行为的意见》的要求签署《诚信投标承诺书》,由法定代表人签字并盖单位公章。
4.5 投标人应在佛山市建筑诚信评价体系管理平台中办理登记并获得对应行业的建筑行业诚信档案。
4.5.1 佛山市建筑诚信评价体系管理平台的考评等级为C级或以上且状态显示为“正常”(以资格审查当天的查询结果为准)。
4.5.2 广东省以外的投标人,须提供在广东建设信息网(网址:www.gdcic.net)“进粤企业和人员诚信信息登记平台”专栏关于投标人进粤企业及人员信息登记的网页打印件。
4.6 对投标人拟派项目负责人的要求
4.6.1 对拟派项目负责人的资格要求:具备注册于投标人本单位的市政公用工程专业二级(或以上级)注册建造师执业资格证书(在广东省外注册的建造师必须是一级建造师;一级建造师须按《住房和城乡建设部办公厅关于全面实行一级建造师电子注册证书的通知》要求提供一级建造师注册证书电子证照,否则招标人不予认可。在广东省内注册的二级建造师须按《广东省建设执业资格注册中心关于启用新版二级建造师注册证书电子证照的通知》要求提供新版二级建造师注册证书电子证照打印件,否则招标人不予认可),并持有有效的《安全生产考核合格证(B证)》(投标人可提供所在省份相关建筑施工企业管理人员安全生产考核信息系统的证书查询信息网页打印件或电子证照打印件)。
4.6.2 拟派项目负责人必须在佛山市建筑诚信评价体系管理平台登记的人员中选取,并且拟派项目负责人必须在资格审查当日未被锁定。省外进粤企业,拟派项目负责人须在“进粤企业和人员诚信信息登记平台”办理了登记手续。
4.6.3 拟派项目负责人没有在其他在建项目中担任项目负责人。
4.6.4 需提供投标人近期(扣除发布招标公告/投标邀请书当月往前顺推 6 个月,即2022 年 1 月至 2022 年 6 月)为拟派项目负责人缴纳社保资金的有效的社保证明材料。以投标人(或其分支机构)所属当地社保管理部门出具的证明材料的原件或复印件的扫描件为准。
4.6.5 投标人应慎重考虑选派一名工程项目负责人参加多个工程项目的投标竞争,如拟派项目负责人在两个及以上工程项目均中标的,只能按照不同工程项目中标通知书发出的时间先后,担任本企业最先中标工程项目的投标项目负责人。如本工程项目为后确定该企业为中标人的,招标人将取消其中标资格。
4.7 专职安全人员 1 名,须具有《安全生产考核合格证(C证)》或《安全生产考核合格证(综合类C3证)》(投标人可提供所在省份相关建筑施工企业管理人员安全生产考核信息系统的证书查询信息网页打印件或电子证照打印件),且为投标单位在职人员。需提供投标人近期(扣除发布招标公告当月往前顺推 6 个月,即 2022年 1 月至2022年 6月)为拟派专职安全人员缴纳社保资金的有效的社保证明材料。以投标人(或其分支机构)所属当地社保管理部门出具的证明材料的原件的扫描件为准。
4.8 对投标人企业的信誉要求
4.8.1 没有处于被责令停业,财产被接管、冻结,破产状态。
4.8.2 没有受到取消投标资格的行政处罚。(此处所指的“处罚”,是指依据《中华人民共和国行政处罚法》作出的有关取消投标资格的行政处罚,且该行政处罚信息已按照行政执法公示制度公开,除此之外,其他以通知、通报等形式或依据规范性文件对投标人投标资格作出的限制,不属于此处所指的“处罚”范畴)
4.8.3 在最近三年内没有骗取中标和严重违约及重大工程质量问题或重大安全生产事故。(此处“骗取中标”是指依据《中华人民共和国行政处罚法》所作出的《行政处罚决定书》中所认定的违法行为;“严重违约及重大工程质量问题或重大安全生产事故”则以司法、仲裁机构等出具的生效文件予以认定,其中的“重大”工程质量问题或“重大”安全生产事故,是指生效文件认定的“重大”事故等级达到《关于做好房屋建筑和市政基础设施工程质量事故报告和调查处理工作的通知》和《生产安全事故报告和调查处理条例》的标准;“最近三年”是指该项目招标公告/投标邀请书发出之日起往前顺推三年,以《行政处罚决定书》或司法、仲裁机构等出具的生效文件的落款时间为准)
4.8.4 根据佛山市中级人民法院《启用执行联动机制决定书》和《协助执行通知书》的要求,投标人若为名单上的失信被执行人,不得参加本工程项目投标。
4.8.5 根据《佛山市发展和改革局等8部门关于在公共资源交易事项中进行信用信息查询和实施联合奖惩的通知》(佛发改信用〔2019〕1号),对被佛山市公共信用信息管理系统列入失信名单的投标人,不得参加投标。
5.招标文件、图纸等资料的获取
5.1 凡有意参加投标者,可于 2022 年 7 月 26 日至投标截止时间前登录佛山市公共资源交易信息化综合平台下载招标文件、图纸等资料。具体操作方法请浏览“佛山市公共资源交易网”网站“交易指南”中的工程交易栏目。网址:http://ggzy.foshan.gov.cn,业务咨询电话:0757-83990765、0757-83991581。
5.2 招标文件一经在佛山市公共资源交易网发布,视作已发放给所有投标人,各投标人应及时下载电子版招标文件及图纸(供下载的招标文件有PDF和WORD版本时,若有不一致,以招标人盖章的PDF版本招标文件为准)。否则所造成的一切后果由投标人自负。
6.投标保证金
6.1 本工程要求投标人提交 30万 元的投标保证金。
6.2投标人可自行选择采用现金或电子投标保函(保单)的形式提交投标保证金。投标保证金为现金形式时,投标人应在投标截止时间之前(以银行到账时间为准)提交,投标人应提前办理投标保证金手续,自行承担银行到帐延误风险。投标保证金以电子投标保函(保单)形式提交的,投标人应在投标截止时间之前,通过“佛山市公共资源交易信息化综合平台”登录保证机构业务系统办理。投标人应提前办理电子投标保函(保单)手续,自行承担网络堵塞等其他延误风险。
7.投标文件的递交
7.1.1 投标文件递交的截止时间: 2022年 8 月 16 日 9 时 30 分。
7.1.2 开标时间: 2022年 8 月 16 日 9 时 30 分。
7.1.3 递交投标文件起止时间与开标时间是否有变化,请密切留意招标澄清(答疑)、补充、修改等文件中的相关信息。
7.2 投标人须在投标截止前将加密的电子投标文件通过佛山市公共资源交易网成功上传,开标地点:佛山市顺德区公共资源交易中心指定开标室(地址:佛山市顺德区大良街道新城区观绿路4号恒实置业广场1号楼裙楼顺德区公共资源交易中心4楼,具体开标室以交易中心4楼大厅电子屏显示为准)。
开标当日,投标人无需到场参加开标会。
7.3 投标人须按照《佛山市发展和改革局等六部门关于规范招投标市场秩序、遏制弄虚作假等违规行为的意见》(佛发改招〔2013〕11号)的要求,在投标文件首页签署《诚信投标承诺书》,由法定代表人签字并盖单位公章。对于拒签或不按要求签署承诺书的投标人,评标委员会将否决其投标。
8.发布公告的媒介(适用于公开招标)
本次招标公告同时在 佛山市顺德区公共资源交易中心网 以及广东省招标投标监管网、佛山市公共资源交易网发布。公告内容和时间不一致时,以佛山市公共资源交易网发布的为准。
9.其他
9.1 递交投标文件的投标人少于3个的,招标人应当依法重新招标。
9.2 参与投标的法定代表人或授权代理人须具有交易员资格。
9.3 本次招标采用的评定标办法是 综合评估法 。
9.4 投标人要求澄清招标文件,以及招标人的澄清(答疑)、补充、修改等文件一律通过佛山市公共资源交易网提交和发布。各投标人应随时关注项目信息,及时登录佛山市公共资源交易网下载相关文件,否则所造成的一切后果由投标人自负。
10. 联系方式
招标人:佛山市顺德区第三人民医院(佛山市顺德区北滘医院)
地 址: 佛山市顺德区北滘新城东一路2号
邮 编:528311
联 系 人:周先生
电 话:0757-26601984
招标代理机构:新誉时代工程咨询有限公司
地 址:广州市天河区体育西路123号新创举大厦1102-1103
邮 编:528300
联 系 人:彭小姐
电 话:0757-26613120
电子邮件:1136938649@qq.com
招标监督部门:佛山市顺德区政务服务数据管理局
电 话:0757-22836334、0757-22832272、0757-22836721、0757-22835428
地 址:佛山市顺德区大良德民路行政服务中心东座3楼交易监管科
邮 编:528000
1.招标条件
乐从镇河涌疏浚工程(一期) 已由 佛山市顺德区发展和改革局 以 顺发改资(乐从)〔2022〕9号 批准(备案)建设,招标人为佛山市顺德区乐从镇城建和水利办公室,建设资金来自财政资金。
本项目 乐从镇河涌疏浚工程(一期) 的招标范围、招标方式、招标组织形式已由 佛山市顺德区政务服务数据管理局 以 顺政数招核(乐从)〔2022〕8号 核准。项目已具备招标条件,现进行公开招标。
2.工程概况与招标范围
2.1 建设地点:佛山市顺德区乐从镇
2.2 项目建设规模:本项目为岸坡整治,河道清淤疏浚,主要包括:英雄河、沙良河、细海河、堤围及河涌清淤疏浚,清淤疏浚工程量约为18.5万平方米;沙良河岸坡整治、填平坑塘及新建岸墙10.5米。
2.3 本工程计划工期:施工总工期122日历天,工期不因雨天、假期(含春节假期)、汛期等因素而延长;实际开工日期以招标人同意、监理人发布的开工通知或开工批复为准,完工时间以监理人和招标人确认为准。
2.4 本招标工程共分 3 个标段,各标段招标内容、规模和招标控制价(最高投标限价):
各投标人均可就本招标工程上述标段中的 3 个标段投标,但最多允许中标 1 个标段。评标委员会按照各标段的评审顺序依次分别推荐中标候选人,按开标评标时间先后顺序,前一标段的第一中标候选人如同时参与后续标段投标的,其投标文件参与后续标段评审,但不参与后续标段的中标候选人推荐。
2.5 承包方式:包工、包料、包工期、包安全、包文明施工,☑综合单价包干 □固定总价包干。
2.6 工程质量要求:执行国家、省或行业现行的工程建设质量验收标准及规范,须达到《水利水电建设工程验收规程(SL223—2008)》及《水利水电工程施工质量检验与评定规程》(SL176-2007)验收质量等级标准:合格或以上。
2.7 安全文明施工要求: 符合国家、省、市安全生产、文明施工管理相关规定,承诺达到
合格或以上标准。
3.资格审查方式
本工程采用“资格后审”合格全数入围的方式确定合格投标人。
4.投标人资格要求
投标人应具备承担本工程施工的资质条件、能力和信誉,具体要求如下:
4.1 本项目属于专门面向中小微企业的项目,中小微企业须按招标文件规定格式提供【《中小企业声明函(工程)》(或《残疾人福利性单位声明函》)】,残疾人福利性企业视同为小微企业,非中小微企业将被拒绝投标。(所属行业:建筑业)
4.2 法人资格
投标人应具有独立法人资格并依法取得营业执照,营业执照处于有效期。
4.3 对投标人企业的资质要求
4.3.1 投标人须具有承接本工程所需的水利水电工程施工总承包三级(或以上)资质,且该资质证书应在有效期限范围内。
4.3.2 本工程不接受联合体投标。
4.4 投标人须持有有效的《安全生产许可证》。
4.5 投标人应有良好信誉,必须通过佛山市公共资源交易信息化综合平台和佛山市水利工程建设管理系统办理信用信息登记备案。
4.5.1 凡是参与佛山市水利工程招投标活动的水利建设市场主体均应按照省水利厅《关于印发<广东省水利厅关于水利建设市场信用的管理办法>的通知》(粤水规范字〔2019〕1号)及《佛山市水利局 佛山市发展和改革局 佛山市政务服务数据管理局关于印发《佛山市水利建设市场信用管理办法》的通知》要求在省水利厅水利建设市场信用信息平台录入信用信息和在佛山市公共资源交易信息化综合平台、佛山市水利工程建设管理系统办理信用信息登记备案。
4.5.2 凡在佛山市公共资源交易信息化综合平台、佛山市水利局工程建设领域项目信息公开 共享专栏、广东省水利厅门户网站公布禁止参加市内或省内水利工程建设投标期限内的单位(企业)不得参加佛山市水利工程的投标。
4.5.3投标人须按照《佛山市发展和改革局等六部门关于规范招投标市场秩序、遏制弄虚作假等违规行为的意见》(佛发改招〔2013〕11号)的要求,在投标文件首页签署《诚信投标承诺书》,由法定代表人签字并盖单位公章。对于拒签或不按要求签署承诺书的投标人,评标委员会将否决其投标。
4.6 对投标人拟派项目负责人的要求
4.6.1 对拟派项目负责人的资格要求:1人,须具有注册于投标人本单位的水利水电工程(或水利)专业二级(或以上级)注册建造师执业资格证书(在广东省外注册的建造师必须是一级建造师。一级建造师须按《住房和城乡建设部办公厅关于全面实行一级建造师电子注册证书的通知》要求提供一级建造师注册证书电子证照,否则招标人不予认可。广东省二级建造师须按《广东省建设执业资格中心关于启用新版二级建造师注册证书电子证照的通知》要求提供新版二级建造师注册证书电子证照,否则招标人不予认可。),并持有有效的《安全生产考核合格证(B证)》(广东省内投标人可提供“广东省建筑施工企业管理人员安全生产考核信息系统”的证书查询信息网页打印件;广东省外已开通网上查询打印的投标人可提供相关企业管理人员安全生产考核合格证书的查询信息网页打印件(或电子证照打印件))。
4.6.2 投标人拟派驻项目负责人必须在佛山市水利工程建设管理系统登记备案的人员中选取。省外进粤企业,拟派驻项目负责人还必须在省水利厅办理了信用信息录入手续,并提供相应的证明材料。
4.6.3 拟派项目负责人不得在其他在建水利项目中担任项目负责人(备注:在建水利项目是指在开标之日前主体工程尚未通过单位工程验收的中标价大于或等于400万的水利工程项目)。
4.6.4 需提供投标人近半年(扣除发布招标公告当月往前顺推6个月,即2022年01月至2022年06月)为拟派项目负责人缴纳社保资金的有效的社保证明材料。以投标人(或其分支机构)所属当地社保管理部门出具的证明材料的扫描件为准。注:1)投标人因所在地区社保查询的不同规定,如只能查询至查询日的上上月,不能提供规定社保区间的社保证明的,投标人如提供了政府部门的社保管理相应文件,其所提供的社保可以按当地的文件要求相应顺推,否则,不予认可。2)疫情期间,投标人能提供政府相关部门发布的通知文件或相关证明文件,证明投标人符合政府暂缓缴交或减免社会保险费用政策的,可根据政策的要求无需提供暂缓缴交或减免月份的社保,否则必须按招标文件要求提供社保。
4.6.5 拟派项目负责人如有参与其他工程投标的情况,必须在投标文件中说明。投标人应慎重考虑选派一名项目负责人参加多个工程项目的投标竞争,如拟派项目负责人在两个及以上工程项目均中标的,只能按照不同工程项目中标通知书发出的时间先后,担任本企业最先中标项目的投标项目负责人。后确定该企业为中标人的工程项目的招标人将取消其中标资格。投标人隐瞒中标项目获取中标的,按弄虚作假骗取中标查处。
4.7 对投标人企业的信誉要求
4.7.1 没有处于被责令停业,财产被接管、冻结,破产状态。(此处所指的“冻结”,是指被“冻结”的财产影响到投标人或潜在投标人的履约能力。其中财产被全部冻结的,应当不具备投标资格;财产被部分冻结但不影响投标人对本项目履约能力的,具备投标资格)。
4.7.2 没有受到取消投标资格的行政处罚。(此处所指的“处罚”,是指依据《中华人民共和国行政处罚法》作出的有关取消投标资格的行政处罚,且该行政处罚信息已按照行政执法公示制度公开,除此之外,其他以通知、通报等形式或依据规范性文件对投标人投标资格作出的限制,不属于此处所指的“处罚”范畴)。
4.7.3 在最近三年内没有骗取中标和严重违约及重大工程质量问题或重大安全生产事故。(此处“骗取中标”是指依据《中华人民共和国行政处罚法》所作出的《行政处罚决定书》中所认定的违法行为;“严重违约及重大工程质量问题或重大安全生产事故”则以司法、仲裁机构等出具的生效文件予以认定,其中的“重大”工程质量问题或“重大”安全生产事故,是指生效文件认定的“重大”事故等级达到《生产安全事故报告和调查处理条例》的标准;“最近三年”是指该项目招标公告/投标邀请书发出之日起往前顺推三年,以《行政处罚决定书》或司法、仲裁机构等出具的生效文件的落款时间为准)。
4.7.4 根据佛山市中级人民法院《启用执行联动机制决定书》和《协助执行通知书》的要求,投标人若为名单上的失信被执行人,不得参加本项目投标。
4.7.5 根据《佛山市发展和改革局等8部门关于在公共资源交易事项中进行信用信息查询和实施联合奖惩的通知》(佛发改信用〔2019〕1号),对被佛山市公共信用信息管理系统列入失信名单的投标人,不得参加投标。
5.招标文件、图纸等资料的获取
5.1 凡有意参加投标者,可于2022年 7 月 25 日至投标截止时间前登录佛山市公共资源交易信息化综合平台下载招标文件、图纸等资料。具体操作方法请浏览“佛山市公共资源交易网”网站“交易指南”中的工程交易栏目。网址:http://ggzy.foshan.gov.cn,业务咨询电话:0757-83990765、0757-83991581。
5.2 招标文件一经在佛山市公共资源交易网发布,视作已发放给所有投标人,各投标人应及时下载电子版招标文件及图纸(供下载的招标文件有PDF和WORD版本时,若有不一致,以招标人盖章的PDF版本招标文件为准)。否则所造成的一切后果由投标人自负。
6.投标保证金
6.1 本工程要求投标人提交 7万元的投标保证金。
6.2 投标人可自行选择采用现金或投标担保(电子保函/电子保单)的形式提交投标保证金。
7.投标文件的递交
7.1 投标文件递交的截止时间
7.1.1 投标文件递交的截止时间: 2022 年 8 月 18 日 9 时 30 分。
7.1.2 开标时间: 2022 年 8 月 18 日 9 时 30 分。
7.1.3 递交投标文件起止时间与开标时间是否有变化,请密切留意澄清(答疑)、补充、
修改等文件中的相关信息。本项目采用远程解密,投标人无需到达顺德区公共资源交易中心参与开标会议。
7.2 投标人须在投标截止前将加密的投标文件通过佛山市公共资源交易网成功上传,开标地点:佛山市顺德区大良街道新城区观绿路4号恒实置业广场1号楼裙楼顺德区公共资源交易中心4楼(具体开标室以交易中心4楼大厅电子屏显示为准)。
8.发布公告的媒介(适用于公开招标)
本次招标公告同时在佛山市顺德区公共资源交易中心网页以及广东省招标投标监管网、佛山市公共资源交易网等网站发布。公告内容和时间不一致时,以佛山市公共资源交易网发布的为准。
9.其他
9.1 递交投标文件的投标人少于3个的,招标人应当依法重新招标。
9.2 参与投标的法定代表人或授权代理人须具有交易员资格。
9.3 本次招标采用的评定标办法是综合评估法。
10.联系方式
招标人:佛山市顺德区乐从镇城建和水利办公室
地 址: 广东省佛山市顺德区乐从镇沿江路2号
邮 编:528315
联 系 人:何工
电 话:0757-29238678
招标代理机构:广东人信工程咨询有限公司
地 址:佛山市顺德区大良碧水路置业广场3号楼13层
邮 编:528300
联 系 人:潘工
电 话:0757-22317106
电子邮件:1022328205@qq.com
招标监督部门:佛山市顺德区政务服务数据管理局
电 话:0757-22836334、0757-22832272、0757-22836721、0757-22835428
地 址:佛山市顺德区大良德民路行政服务中心东座3楼交易监管科
邮 编:528000
微信
新浪微博
QQ空间
QQ好友
豆瓣
Facebook
Twitter

