佛山市顺德区实验中学扩容提质工程全过程造价咨询招标公告
1.招标条件
佛山市顺德区实验中学扩容提质工程 已经批准建设,招标人为 佛山市顺德区工程建设中心 ,建设资金来自 财政资金 ,已具备招标条件,现对该工程的 全过程造价咨询 进行公开招标。
2.项目概况与招标范围
2.1 建设地点: 广东省佛山市顺德区 。
2.2 项目建设规模:本项目位于位于佛山市顺德区桂畔路。总用地面积 53248.02 ㎡,包括原有用地面积 45697.43 ㎡,新征用地面积 7550.59 ㎡。总建筑面积约 95909.4 ㎡,包括保留建筑46631.40 平方米、新建体艺综合楼 31394 ㎡(同时兼顾启智学校及实验中学的新增场室需求)、新建宿舍综合楼 17417㎡(饭堂可提供1770人同时就餐、宿舍可提供 1448 个床位)、加建连廊 448㎡,加建观光电梯 19㎡。项目完成时启智学校办学规模增至400人,实验中学办学规模增至3000人。项目总投资约30873.86万元,其中工程建设费用约25000.68万元、其他费用约4403.00万元、预备费约1470.18万元。
2.3 服务周期:自合同签订之日起至本项目竣工决算批复且配合完成审计(如有)结束止。
2.4 招标控制价(最高投标限价):1,532,838.08(元)。
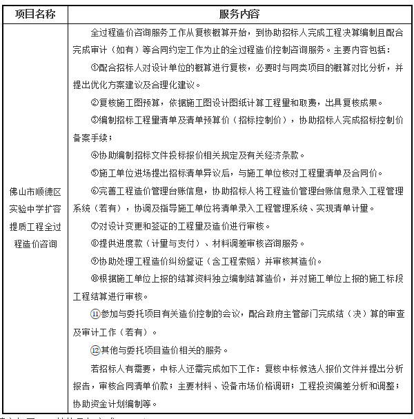
2.5 本招标项目共分 1 个标段,各标段招标服务范围:本项目服务内容如下(自本项目中标通知书发出之日起,之前已委托的造价咨询服务内容不纳入本次服务范围)。
2.6 承包方式:√固定费率包干 ¨其他承包方式: / 。
2.7 服务质量要求:造价咨询成果文件应符合现行国家标准、规范、造价咨询文件编制办法、技术经济指标、相关行业规定,并满足相关行业主管理部门及委托人的要求。
3.资格审查方式
本项目采用“资格后审”的方式确定合格投标人。
4.投标人资格要求
投标人应具备承担本工程 全过程造价咨询 服务的资格条件、能力和信誉,具体要求如下:
4.1 法人资格
投标人应具有独立法人资格并依法取得营业执照,营业执照处于有效期。
4.2 本项目 不接受 联合体投标。
4.3 投标人须按照《佛山市发展和改革局等六部门关于规范招投标市场秩序、遏制弄虚作假等违规行为的意见》的要求签署《诚信投标承诺书》,由法定代表人签字并盖单位公章。
4.4投标人应在佛山市建筑诚信评价体系管理平台中办理登记并获得对应行业的建筑行业诚信档案(资质类别:工程造价咨询企业)。
4.4.1佛山市建筑诚信评价体系管理平台的考评等级为 C 级或以上且状态显示为“正常”
(以资格审查当天的查询结果为准)。
4.4.2 广东省以外的投标人,须提供在广东建设信息网(网址:www.gdcic.net)“进粤企业和人员诚信信息登记平台”专栏关于投标人进粤企业及人员信息登记的网页打印件。
4.5 对投标人拟派项目负责人的要求
4.5.1 对拟派项目负责人的资格要求:具有造价相关专业中级(或以上)工程师职称(职称证书应以人社部门或者在人社部门核准备案的职称评审委员会颁发的为准,详见投标人须知前附表第10.1.2项规定),须具有住建部颁发的注册于投标人本单位的有效的注册造价工程师证或一级造价工程师证。
4.5.2 拟派项目负责人必须在 佛山市建筑诚信评价体系管理平台 登记的人员中选取。省外进粤企业,拟派项目负责人须在“进粤企业和人员诚信信息登记平台”办理了登记手续。
4.5.3需提供投标人近期(扣除发布变更公告当月往前顺推 6 月,即2022年 3月至2022年8月)为拟派项目负责人缴纳社保资金的有效的社保证明材料。以投标人(或其分支机构)所属当地社保管理部门出具的证明材料的原件或者复印件为准。
4.6 对投标人企业的信誉要求
4.6.1 没有处于被责令停业,财产被接管,破产状态。
4.6.2 没有受到取消投标资格的行政处罚。(此处所指的“处罚”,是指依据《中华人民共和国行政处罚法》作出的有关取消投标资格的行政处罚,且该行政处罚信息已按照行政执法公示制度公开,除此之外,其他以通知、通报等形式或依据规范性文件对投标人投标资格作出的限制,不属于此处所指的“处罚”范畴)
4.6.3 在最近三年内没有骗取中标和严重违约及重大工程质量问题或重大安全生产事故。(此处“骗取中标”是指依据《中华人民共和国行政处罚法》所作出的《行政处罚决定书》中所认定的违法行为;“严重违约及重大工程质量问题或重大安全生产事故”则以司法、仲裁机构等出具的生效文件予以认定,其中的“重大”工程质量问题或“重大”安全生产事故,是指生效文件认定的“重大”事故等级达到《关于做好房屋建筑和市政基础设施工程质量事故报告和调查处理工作的通知》和《生产安全事故报告和调查处理条例》的标准;“最近三年”是指该项目变更公告发出之日起往前顺推三年,以《行政处罚决定书》或司法、仲裁机构等出具的生效文件的落款时间为准)
4.6.4 根据佛山市中级人民法院《启用执行联动机制决定书》和《协助执行通知书》的要求,投标人若为名单上的失信被执行人,不得参加本项目投标。
4.6.5 根据《佛山市发展和改革局等8部门关于在公共资源交易事项中进行信用信息查询和实施联合奖惩的通知》(佛发改信用〔2019〕1号),对被佛山市公共信用信息管理系统列入失信名单的投标人,不得参加投标。
4.6.6根据《佛山市顺德区住房城乡建设和水利局关于进一步加强建筑行业诚信惩戒工作的通知》(顺住建发〔2020〕30号),对被列入黑名单的个人和企业,不得参加投标。
4.7 对投标人企业完成过的类似业绩要求
投标人在2019年1月1日至本项目投标截止时间(以合同签订时间为准),独立承接过单项合同建安费≥人民币2亿元的工程全过程造价咨询业绩。(全过程造价咨询业绩至少应包括估算、概算、预算、工程量清单、过程变更、结算、决算等的编制或审核中的任意三项(或以上)造价咨询工作。)
注:业绩证明材料须需提供造价咨询合同关键页的复印件并加盖投标人公章;如前述证明材料不能清晰反映有关特征和必要信息的,还须提供该项工程业绩的业主证明并须附有业主方的联系人及联系电话复印件并加盖投标人公章,否则不予认可。
5.招标文件等资料的获取
5.1 凡有意参加投标者,可于 2022 年 9 月 9 日至投标截止时间前登录佛山市公共资源交易信息化综合平台下载招标文件等资料。具体操作方法请浏览“佛山市公共资源交易网”网站“交易指南”中的工程交易栏目。网址:http://ggzy.foshan.gov.cn,业务咨询电话:0757-83990765、0757-83991581。
5.2 招标文件一经在佛山市公共资源交易网发布,视作已发放给所有投标人,各投标人应及时下载电子版招标文件及其他资料(供下载的招标文件有PDF和WORD版本时,若有不一致,以招标人盖章的PDF版本招标文件为准)。否则所造成的一切后果由投标人自负。
5.3 招标文件费用为每套人民币 500 元,在项目开标当天收取,售后不退。
6.投标保证金
6.1 本项目要求投标人提交 2.5万元的投标保证金。
6.2 投标人可自行选择采用现金或投标担保的形式提交投标保证金。
7.投标文件的递交
7.1 投标文件递交的截止时间
7.1.1 投标文件递交的截止时间: 2022 年 9 月 30 日 9 时 30 分。
7.1.2 开标时间: 2022 年 9 月 30 日 9 时 30 分。
7.1.3 递交投标文件起止时间与开标时间是否有变化,请密切留意澄清(答疑)、补充、
修改等文件中的相关信息。
7.2 投标文件递交地址:投标人应于投标截止时间前将投标文件密封送达佛山市顺德区 公共资源交易中心二楼“投标资料接收处”(正门右则,具体按工作人员指引)[地址:佛山市顺德区大良街道新城区观绿路4号恒实置业广场1号楼裙楼顺德区公共资源交易中心2楼]。
注:①因疫情防控需要,投标人法定代表人或授权代理人需佩戴口罩并出示“粤康码”绿码,自觉配合工作人员有序进行交易员签到(指纹或身份证签到)及投标文件递交在投标文件递交后,投标人代表即可离场,默认开标结果。投标人无需参加开标会,有关开标过程及结果将接受监督部门的全程监督。
②投标人法定代表人或授权代理人须具有交易员资格,且14天内未到达过疫情中、高风险地区。投标人可通过佛山市公共资源交易信息化综合平台及时新增、变更企业交易员。
8.发布公告的媒介(适用于公开招标)
本次招标公告同时在 佛山市顺德区公共资源交易中心网 以及广东省招标投标监管网、佛山市公共资源交易网发布。公告内容和时间不一致时,以佛山市公共资源交易网发布的为准。
9.其他
9.1 递交投标文件的投标人少于3个的,招标人应当依法重新招标。
9.2 参与投标的法定代表人或授权代理人须具有交易员资格。
9.3 本次招标采用的评定标办法是 评定分离办法 。
10.联系方式
招 标 人:佛山市顺德区工程建设中心
地 址:佛山市顺德区德民路行政服务中心西座四楼
邮政编码:528300
联 系 人:曾工、戴工
电 话:0757-22836885、22836879
招标代理:广东明润工程咨询有限公司
地址:广州市荔湾区桥中中路213-217号三楼自编之一房
邮编:528300
电话:0757-22660481
邮箱:1031813967@qq.com
联 系 人:梁工
招标监督部门:佛山市顺德区政务服务数据管理局
电 话:0757-22836334、0757-22832272、0757-22836721、0757-22835428
地 址:佛山市顺德区大良德民路行政服务中心东座3楼交易监管科
邮 编:528300
-
佛山市顺德区北滘医院改扩建工程——外电建设工程施工招标公告
-
佛山市南海区大沥危旧房改造项目(兴隆街项目)施工招标公告
-
佛山顺德中心城区城中村基础设施更新改造项目-大良红岗横四路建设工程施工招标公告
-
佛山顺德中心城区城中村基础设施更新改造项目-大良桃源路及周边道路改造工程施工招标公告
-
佛山顺德中心城区老旧小区改造项目-老旧小区无物业管理住宅建筑消防设施增设工程(三标段)施工招标公告
-
顺德云鹭北片区-伦教街道永丰南片区提升改造项目施工招标公告
-
季华实验室采购数控车削中心招标公告
-
南海经济开发区人民医院彩色超声设备采购项目招标公告
-
佛山市120急救指挥调度系统本国化改造项目(二次)竞争性磋商公告
-
佛山大学河滨校区21号楼、12号楼教学实验室装修竞争性谈判公告
1.招标条件
佛山市南海区桂城二中建设项目已由佛山市南海区发展和改革局以南发改资桂字投审〔2022〕23号批准建设,招标人为佛山市南海区桂城街道办事处,建设资金来自财政拨款。
本项目佛山市南海区桂城二中建设项目的招标范围、招标方式、招标组织形式已由佛山市南海区发展和改革局以南发改资桂字投审〔2022〕23号核准。项目已具备招标条件,现对本项目监理进行公开招标。
2.工程概况与招标范围
2.1 建设地点:佛山市南海区桂城街道岗中路主干道西侧,紧接三龙湾大道和港口路。
2.2 项目建设规模:本项目建设用地面积折合约35000平方米,规划总建筑面积约为70000平方米。主要建筑内容包括教学用房、教研室、游泳馆及篮球馆、学生公寓、学生食堂等。
2.3 监理服务期:本项目施工工期约540日历天,监理服务期从签订监理合同之日开始至项目质量保修期结束之日止。
2.4 本项目监理费费率招标控制价(最高投标限价):1.45%。
2.5 本招标工程共分1个标段,各标段招标内容、规模:
本项目招标内容包括佛山市南海区桂城二中建设项目施工阶段以及保修期的监理服务,包括但不限于以下内容:施工阶段、工程保修阶段的安全控制、质量控制、投资控制、进度控制、组织协调、合同管理、安全文明施工等;监督、管理建设工程合同的履行;做好控制工程款计量和支付、工程变更和签证等监理工作,协调招标人和工程建设有关各方的工作关系,以及配合项目移交和项目竣工结算审查等规范要求的全过程监理工作。
2.6 承包方式:þ固定费率包干。本工程监理费费率不因工程的工期延长、投资额增减、工程设计变更、国家政策或法规、标准及市场因素等变化而调整。
2.7 质量要求:公平、独立、诚信、科学地开展建设工程监理与相关服务工作,并应符合国家现行建设工程监理规范及有关工程建设标准的规定。
3.资格审查方式
本工程采用“资格后审”的方式确定合格投标人。
4.投标人资格要求
投标人应具备承担本工程监理的资质条件、能力和信誉,具体要求如下:
4.1 法人资格
投标人应具有独立法人资格并依法取得营业执照,营业执照处于有效期。
4.2 对投标人企业的资质要求
4.2.1 投标人须具有承接本项目所需的工程监理综合资质或房屋建筑工程监理甲级资质。
4.2.2 本工程不接受联合体投标。
4.3 投标人须按照《佛山市发展和改革局等六部门关于规范招投标市场秩序、遏制弄虚作假等违规行为的意见》的要求签署《诚信投标承诺书》,由法定代表人签字并盖单位公章。
4.4 投标人应在佛山市建筑诚信评价体系管理平台中办理登记并获得对应行业的建筑行业诚信档案。(企业类型:监理类企业)
4.4.1 佛山市建筑诚信评价体系管理平台的考评等级为C级或以上且状态显示为“正常”(以资格审查当天的查询结果为准)。
4.4.2 广东省以外的投标人,须提供在广东建设信息网(网址:www.gdcic.net)“进粤企业和人员诚信信息登记平台”专栏关于投标人进粤企业及人员信息登记的网页打印件。
4.5 对投标人拟派总监理工程师的要求
4.5.1 对拟派总监理工程师的资格要求:须具备注册于投标人本单位的房屋建筑工程注册监理工程师注册执业证书。
4.5.2 拟派总监理工程师必须在佛山市建筑诚信评价体系管理平台登记的人员中选取,并且拟派总监理工程师必须在资格审查当日未被锁定三次。省外进粤企业,拟派总监理工程师须在“进粤企业和人员诚信信息登记平台”办理了登记手续。
4.5.3 拟派总监理工程师在其他在建项目中担任总监理工程师的,在建项目不得超过两项。
4.5.4 需提供投标人近期(扣除发布招标公告当月往前顺推6个月,即2022年3月至2022年8月)为拟派总监理工程师缴纳社保资金的有效的社保证明材料。以投标人(或其分支机构)所属当地社保管理部门出具的证明材料的原件的扫描件为准。
4.5.5 投标人应慎重考虑选派一名总监理工程师参加多个项目的投标竞争,如拟派总监理工程师在两个及以上项目均中标的,只能按照不同项目中标通知书发出的时间先后,担任不超过三个项目的总监理工程师。当拟派总监理工程师担任总监理工程师的项目已超过三个时,后确定该企业为中标人的项目的招标人将取消其中标资格。
4.6 对投标人企业的信誉要求
4.6.1 没有处于被责令停业,财产被接管、冻结,破产状态。
4.6.2 没有受到取消投标资格的行政处罚。(此处所指的“处罚”,是指依据《中华人民共和国行政处罚法》作出的有关取消投标资格的行政处罚,且该行政处罚信息已按照行政执法公示制度公开,除此之外,其他以通知、通报等形式或依据规范性文件对投标人投标资格作出的限制,不属于此处所指的“处罚”范畴)
4.6.3 在最近三年内没有发生骗取中标或严重违约或重大监理质量问题。(此处“骗取中标”是指依据《中华人民共和国行政处罚法》所作出的《行政处罚决定书》中所认定的违法行为;“严重违约或重大监理质量问题”则以司法、仲裁机构等出具的生效文件予以认定,其中的“重大”监理质量问题,是指生效文件认定的“重大”事故等级达到《关于做好房屋建筑和市政基础设施工程质量事故报告和调查处理工作的通知》和《生产安全事故报告和调查处理条例》的标准;“最近三年”是指该项目招标公告发出之日起往前顺推三年,以《行政处罚决定书》或司法、仲裁机构等出具的生效文件的落款时间为准)
4.6.4 根据佛山市中级人民法院《启用执行联动机制决定书》和《协助执行通知书》的要求,投标人若为名单上的失信被执行人,不得参加本工程项目投标。
4.6.5 根据《佛山市发展和改革局等8部门关于在公共资源交易事项中进行信用信息查询和实施联合奖惩的通知》(佛发改信用〔2019〕1号),对被佛山市公共信用信息管理系统列入失信名单的投标人,不得参加投标。
4.6.6 据《佛山市政务服务数据管理局等10部门关于深化工程建设项目招标投标制度改革促进经济高质量发展若干措施的通知》(佛政数〔2022〕14号),对由于安全生产责任问题被应急管理部门、行业行政主管部门依法实施行政处罚的投标人,处以限制投标期内不得参加投标。
4.7 对投标人拟派其他监理人员的要求:
4.7.1专业监理工程师:至少1名,具有注册监理工程师注册执业证书或广东省专业监理工程师(培训)证书,且为投标单位在职人员。
4.7.2监理员:至少4名,具有注册监理工程师注册执业证书或广东省专业监理工程师证或广东省监理员证或广东省安全监理员证,且为投标单位在职人员。
4.7.3拟派本项目的管理人员中总监理工程师、专业监理工程师、监理员均不得兼任。
4.7.4需提供投标人近期(扣除发布招标公告当月往前顺推6个月,即2022年3月至2022年8月)为拟派其他监理人员缴纳社保资金的有效的社保证明材料。以投标人(或其分支机构)所属当地社保管理部门出具的证明材料的原件的扫描件为准。
5.招标文件、图纸等资料的获取
5.1 凡有意参加投标者,可于2022年 9 月 9 日至投标截止时间前登录佛山市公共资源交易信息化综合平台下载招标文件、图纸等资料。具体操作方法请浏览“佛山市公共资源交易网”网站“交易指南”中的工程交易栏目。网址:http://ggzy.foshan.gov.cn,业务咨询电话:0757-83990765、0757-83991581。
5.2 招标文件一经在佛山市公共资源交易网发布,视作已发放给所有投标人,各投标人应及时下载电子版招标文件及图纸(供下载的招标文件有PDF和WORD版本时,若有不一致,以招标人盖章的PDF版本招标文件为准)。否则所造成的一切后果由投标人自负。
6.投标保证金
6.1 本工程要求投标人提交95000.00元的投标保证金。
6.2 投标人可自行选择采用现金或投标担保的形式提交投标保证金。
7.投标文件的递交
7.1 投标文件递交的截止时间
7.1.1 投标文件递交的截止时间:2022年 9 月 30 日 9 时 30 分。
7.1.2 开标时间:2022年 9 月 30 日 9 时 30 分。
7.1.3 递交投标文件起止时间与开标时间是否有变化,请密切留意澄清(答疑)、补充、
修改等文件中的相关信息。
7.2 投标人须在投标截止前将加密的投标文件通过佛山市公共资源交易网成功上传,开标地点:佛山市公共资源交易中心南海分中心开标四室209(地址:佛山市南海区桂城街道夏南路58号方舟一号建筑产业中心大楼2层)。
7.3 疫情防控需要,取消投标人现场参加开标会议环节。本工程电子投标文件要求投标人采用远程解密。解密开始时间以开标现场招标人(或招标代理)在佛山公共资源交易信息化综合平台-交易平台本项目点击【开始解密】按钮的时间为准,投标人须在解密时间开始后60分钟内在佛山公共资源交易信息化综合平台-交易平台对本工程的电子投标文件完成解密工作。
7.4投标人应在本工程投标截止时间后密切关注佛山公共资源交易信息化综合平台-交易平台本项目远程解密界面信息,并按规定的时间和要求进行电子投标文件远程解密操作,因投标人自身原因导致电子投标文件在规定时间内未能成功解密的,视为无效投标。投标人采用远程解密方式解密电子投标文件的,视为默认开标结果。
7.5 投标人如采用纸质投标保函(保单)的形式提交投标保证金的,纸质投标保函(保单)的原件密封包须由投标人的法定代表人或授权代理人递交,且须提供以下身份证明文件:①法定代表人证明书、②授权委托书(法定代表人提交的不需提供)、③交件人身份证原件及复印件。招标人代表验证身份通过后接收其投标保函密封包,身份验证不通过的不接收其投标保函密封包。投标保函密封包递交后投标人代表可自行离场,不需参加开标会。疫情防控期间,递交投标保函的投标人代表不需具有交易员资格。
8.发布公告的媒介(适用于公开招标)
本次招标公告同时在佛山市公共资源交易中心南海分中心网页以及广东省招标投标监管网、佛山市公共资源交易网发布。公告内容和时间不一致时,以佛山市公共资源交易网发布的为准。
9.其他
9.1 递交投标文件的投标人少于3个的,招标人应当依法重新招标。
9.2 本次招标采用的评定标办法是综合评估法。
10.联系方式
招 标 人:佛山市南海区桂城街道办事处
地 址:佛山市南海区桂城街道平洲南港路10号
邮 编:528200
联 系 人:黄小姐
电 话:0757-81286992
招标代理机构:合晋项目管理(广东)有限公司
地 址:佛山市南海区桂城简平路7号南舜广场11座2栋10楼1001
邮 编:528200
联 系 人:陈世文、陈景铿
电 话:0757-86309986
电子邮件:hjxmglzb@163.com
项目概况
顺德职业技术学院智能微模块数据中心机房招标项目的潜在投标人应在广东省政府采购网https://gdgpo.czt.gd.gov.cn/获取招标文件,并于 2022年09月30日 09时30分 (北京时间)前递交投标文件。
一、项目基本情况
项目编号:GDZC-22GZ016
项目名称:顺德职业技术学院智能微模块数据中心机房
采购方式:公开招标
预算金额:3,646,848.00元
采购需求:
合同包1(顺德职业技术学院智能微模块数据中心机房):
合同包预算金额:3,646,848.00元
本合同包不接受联合体投标
合同履行期限:自合同签订之日起 90个工作日内验收合格并交付使用。
二、申请人的资格要求:
1.投标供应商应具备《政府采购法》第二十二条规定的条件,提供下列材料:
1)具有独立承担民事责任的能力:有效的营业执照(或事业单位法人证书,或社会团体法人登记证书,或其他具有独立承担民事责任的能力的有效证照)扫描件,如投标人为自然人的需提供自然人身份证明扫描件。(分支机构投标,须取得具有法人资格的总公司(总所)出具给分支机构的授权书,并提供总公司(总所)和分支机构的营业执照(执业许可证)复印件。总公司(总所)出具的授权书必须明确注明授权分公司可以使用总公司(总所)的内容(如授权分公司使用总公司(总所)的资质、人员、业绩等),否则分公司不能使用将总公司的资质、人员、业绩等,法律法规或者行业另有规定的除外。)
2)有依法缴纳税收和社会保障资金的良好记录:2022年度任意1个月依法缴纳税收和社会保障资金的相关材料。如依法免税或不需要缴纳社会保障资金的,提供相应证明材料。
3)具有良好的商业信誉和健全的财务会计制度:财务会计制度情况,须提供下列任一项证明材料: ① 2021年度经审计的财务报告及财务报表(资产负债表、利润表和现金流量表)扫描件(要求:审计报告由第三方会计师事务所或其它合法审计机构出具,须包含会计师事务所或审计机构的盖章页。) ② 基本开户银行出具2022年度任意1个月的资信证明,如资信证明不能体现基本开户账户的,应另附开户许可证。无开户许可证的,可提供由银行开具的《基本存款账户信息》(公户账户主档)或其他相关证明资料,以上文件均需加盖银行印章。
4)履行合同所必需的设备和专业技术能力:按投标(响应)文件格式填报设备及专业技术能力情况。
5)参加采购活动前3年内,在经营活动中没有重大违法记录:参照投标(报价)函相关承诺格式内容。重大违法记录,是指供应商因违法经营受到刑事处罚或者责令停产停业、吊销许可证或者执照、较大数额罚款等行政处罚。【对于“较大数额罚款”,根据《财政部关于<中华人民共和国政府采购法实施条例>第十九条第一款“较大数额罚款”具体适用问题的意见》(财库〔2022〕3号),明确《中华人民共和国政府采购法实施条例》第十九条第一款规定的“较大数额罚款”认定为200万元以上的罚款,法律、行政法规以及国务院有关部门明确规定相关领域“较大数额罚款”标准高于200万元的,从其规定】。
2.落实政府采购政策需满足的资格要求:
合同包1(顺德职业技术学院智能微模块数据中心机房)落实政府采购政策需满足的资格要求如下:
本项目不属于专门面向中小企业采购的项目。
3.本项目的特定资格要求:
合同包1(顺德职业技术学院智能微模块数据中心机房)特定资格要求如下:
(1)未被列入“信用中国”网站(www.creditchina.gov.cn)“记录失信被执行人或重大税收违法案件当事人名单(税收违法黑名单)或政府采购严重违法失信行为”记录名单;不处于中国政府采购网(www.ccgp.gov.cn)“政府采购严重违法失信行为信息记录”中的禁止参加政府采购活动期间。【以采购代理机构于投标截止日当天在“信用中国”网站(www.creditchina.gov.cn)及中国政府采购网(www.ccgp.gov.cn)查询结果为准,如相关失信记录已失效,供应商需提供相关证明资料】。
(2)单位负责人为同一人或者存在直接控股、管理关系的不同供应商,不得同时参加本采购项目(或采购包)投标(响应)。为本项目提供整体设计、规范编制或者项目管理、监理、检测等服务的供应商,不得再参与本项目投标(响应)。投标(报价)函相关承诺要求内容。(提供《投标函》)
(3)本采购包不接受联合体投标。
三、获取招标文件
时间: 2022年09月09日 至 2022年09月19日 ,每天上午 00:00:00 至 12:00:00 ,下午 12:00:00 至 23:59:59 (北京时间,法定节假日除外)
地点:广东省政府采购网https://gdgpo.czt.gd.gov.cn/
方式:在线获取
售价: 免费获取
四、提交投标文件截止时间、开标时间和地点
2022年09月30日 09时30分00秒 (北京时间)
递交文件地点:电子投标文件上传至广东省政府采购网https://gdgpo.czt.gd.gov.cn/
开标地点:佛山市顺德区大良街道新城区观绿路4号恒实置业广场1号楼裙楼区公共资源交易中心203开标室
五、公告期限
自本公告发布之日起5个工作日。
六、其他补充事宜
1.本项目采用电子系统进行招投标,请在投标前详细阅读供应商操作手册,手册获取网址:https://gdgpo.czt.gd.gov.cn/help/transaction/download.html。投标供应商在使用过程中遇到涉及系统使用的问题,可通过020-88696588 进行咨询或通过广东政府采购智慧云平台运维服务说明中提供的其他服务方式获取帮助。
2.供应商参加本项目投标,需要提前办理CA和电子签章,办理方式和注意事项详见供应商操作手册与CA办理指南,指南获取地址:https://gdgpo.czt.gd.gov.cn/help/problem/。
3.如需缴纳保证金,供应商可通过'广东政府采购智慧云平台金融服务中心'(http://gdgpo.czt.gd.gov.cn/zcdservice/zcd/guangdong/),申请办理投标(响应)担保函、保险(保证)保函。
4.云平台操作过程中如有相关问题可通过广东省政府采购网(http://gdgpc.czt.gd.gov.cn )下载操作手册查询,或通过云平台公布的在线客服、微信/QQ群、专线电话等方式咨询。
5.本项目采用远程电子开标,参与本项目的投标人可登录云平台通过“开标大厅”进行开标签到及投标文件解密,签到需在开标时间前30分钟内完成。各投标人在参加开启以前须自行对使用电脑的网络环境、驱动安装、客户端安装以及数字证书的有效性等进行检测,确保可以正常使用。投标人须在投标文件提交截止时间前,将电子投标文件成功完整上传到云平台项目采购系统,且取得响应回执。
6.请供应商特别注意:供应商提供虚假材料谋取中标、成交的,中标或者成交后无正当理由拒绝与采购人签订合同的行为均属于违法行为,将被有关部门处以采购金额千分之五以上千分之十以下的罚款,列入不良行为记录名单,在一至三年内禁止参加政府采购活动,有违法所得的,并处没收违法所得,情节严重的,由工商行政管理机关吊销营业执照;构成犯罪的,依法追究刑事责任。
7.本项目最高限价为人民币3,646,848.00元。
七、对本次招标提出询问,请按以下方式联系。
1.采购人信息
名 称:顺德职业技术学院
地 址:顺德大良德胜东路
联系方式:0757-22327110
2.采购代理机构信息
名 称:广东中采招标有限公司
地 址:广东省佛山市禅城区文华北路223号之一栋525、526、527单元(住所申报)
联系方式:0757-81993027
3.项目联系方式
项目联系人:区小姐
电 话:0757-81993027
微信
新浪微博
QQ空间
QQ好友
豆瓣
Facebook
Twitter

