佛山司机大佬,这些防护要点请记牢!
为筑牢疫情防控防线
切实保障司机朋友们健康
严格防范新冠肺炎疫情
通过道路货运渠道传播
各位司机大佬
这份防护指南请收下
↓↓↓

为了防晒、遮雨
不少人会选择在电动自行车上
加装一个遮阳篷(或雨蓬)
然而当电动自行车一旦发生
碰撞、翻倒等事故
这种篷就可能变成伤人的利器
01、车辆重心不稳,遇风难把控
电动自行车加装遮阳篷(雨蓬)后,重心改变,迎风阻力增加,侧风时骑行更加不稳,加装遮阳篷(雨蓬)也导致车身高度和车重变化,改变了电动自行车的主要技术参数和性能,遇到大风或者与大型车辆会车时的高速气流,电动自行车就会随着篷的飘动而左右摆动,影响骑行的稳定性。
02、降低灵活性,不利于避险
非机动车道内两侧车并排骑行,十分拥挤,加装遮阳篷(雨蓬)导致车体面积扩大,增加了碰撞事故的发生率,影响电动自行车转弯的灵活性,不利于驾驶者快速避险。
03、视线受阻,增加伤亡率
在发生交通事故时,限制了驾驶人跳车脱险的空间,增加了伤亡机率。同时加装遮阳篷(雨蓬)有碍电动车驾驶员的部分视线,在转弯的时候后视镜内看不清楚车后情况,即使是转过头看,视线也易受阻挡。
04、发生事故后易造成二次伤害
发生事故时,头部容易撞到支撑杆对驾驶人造成二次伤害。
法律链接
1、《中华人民共和国道路交通安全法》第18条第三款规定:非机动车的外形尺寸、质量、制动器、车铃和夜间反光装置,应当符合非机动车安全技术标准。
2、《佛山市电动自行车管理规定》第十二条规定,禁止任何单位和个人从事下列影响交通安全的行为:
(一)拼装电动自行车;
(二)改变电动自行车的结构、构造、特征、电动机功率或者其他主要技术参数;
(三)其他影响通行安全、产生高分贝噪音的加装、改装行为。
禁止任何单位和个人销售拼装、非法加装或者非法改装的电动自行车。
公安交警提醒
为了自己和他人的生命安全
驾驶电动自行车上路行驶
请不要擅自加装遮阳篷(雨蓬)
如已安装,请自行拆除!
这种童鞋
可能对儿童健康造成伤害!
快看看你家有没有
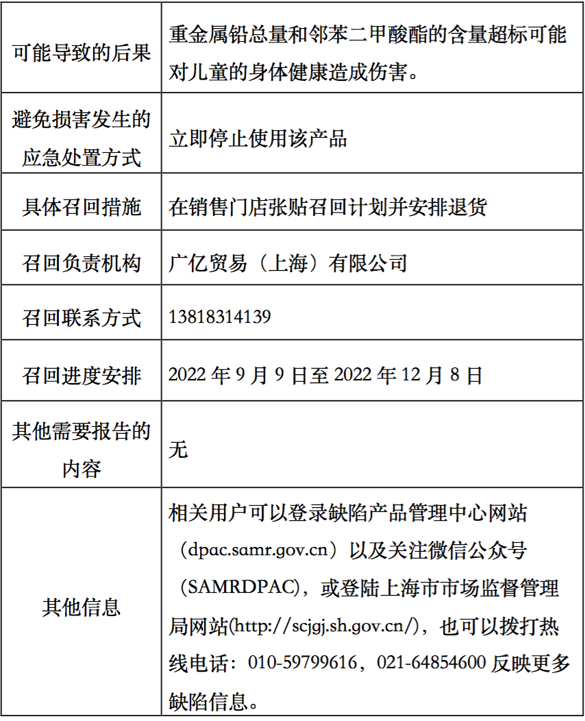
近日,上海市市场监管局发布信息称,因重金属铅总量和邻苯二甲酸酯的含量不符合GB30585-2014《儿童鞋安全技术规范》标准要求,广亿贸易(上海)有限公司召回360双“BELLE”儿童注塑鞋。
重金属铅总量和邻苯二甲酸酯含量
不符合标准要求
召回公告显示,广亿贸易(上海)有限公司召回2021年12月20日至2021年12月22日期间生产的型号为180(1.5)、185(1.5)、190(1.5)、195(1.5)、200(1.5)、205(1.5)、210(1.5)、215(1.5)、220(1.5),批号为R21932的“BELLE”儿童注塑鞋,涉及360双。
上海市市场监管局官网截图
召回原因为重金属铅总量和邻苯二甲酸酯的含量不符合GB30585-2014《儿童鞋安全技术规范》标准要求,可能对儿童的身体健康造成伤害。
公告显示,请消费者立即停止使用该产品,广亿贸易(上海)有限公司将会在销售门店张贴召回计划并安排退货。

微信
新浪微博
QQ空间
QQ好友
豆瓣
Facebook
Twitter

