顺德杏坛镇昌教村中心公路改造提升工程竞争性磋商公告
项目概况
杏坛镇昌教村中心公路改造提升工程采购项目的潜在供应商应在广东省政府采购网https://gdgpo.czt.gd.gov.cn/获取采购文件,并于 2023年01月03日 09时30分 (北京时间)前提交响应文件。
一、项目基本情况
项目编号:TF-G-22-C018
项目名称:杏坛镇昌教村中心公路改造提升工程
采购方式:竞争性磋商
预算金额:3,503,055.00元
采购需求:
合同包1(杏坛镇昌教村中心公路改造提升工程):
合同包预算金额:3,503,055.00元
本合同包不接受联合体投标
合同履行期限:自合同签订生效之日起90天。
二、申请人的资格要求:
1.投标供应商应具备《政府采购法》第二十二条规定的条件,提供下列材料:
1)具有独立承担民事责任的能力:具有独立承担民事责任的能力:在中华人民共和国境内注册的法人或其他组织或自然人,投标时提交有效的营业执照(或事业法人登记证或身份证等相关证明)副本复印件。
2)有依法缴纳税收和社会保障资金的良好记录:提供投标截止日前6个月内任意1个月(即2022年06月至2022年11月中任意一个月)依法缴纳税收和社会保障资金的相关材料。 如依法免税或不需要缴纳社会保障资金的, 提供相应证明材料。
3)具有良好的商业信誉和健全的财务会计制度:具有2020或2021年度经第三方会计师审计的财务报告【资产负债表、利润表、现金流量表、所有者权益变动表、附表及会计报表附注,和财务情况说明书(如有)】,或提供基本户开户行出具的资信证明。
4)履行合同所必需的设备和专业技术能力:提供书面承诺(格式自拟)。
5)参加采购活动前3年内,在经营活动中没有重大违法记录:提供书面承诺(格式自拟)。
2.落实政府采购政策需满足的资格要求:
合同包1(杏坛镇昌教村中心公路改造提升工程)落实政府采购政策需满足的资格要求如下:
采购包整体专门面向中小企业,全部货物的制造商应为中小微企业、监狱企业或残疾人福利性单位【依据《中小企业声明函》或由省级以上监狱管理局、戒毒管理局(含新疆生产建设兵团)出具的承接方属于监狱企业的证明文件或承接方的《残疾人福利性单位声明函》】。本项目采购标的根据《国家统计局关于印发<统计上大中小微型企业划分办法(2017)>的通知》(国统字〔2017〕213号)对应的大中小微型企业划分标准,划分为建筑业。
3.本项目的特定资格要求:
合同包1(杏坛镇昌教村中心公路改造提升工程)特定资格要求如下:
(1)供应商未被列入“信用中国”网站(www.creditchina.gov.cn)“记录失信被执行人或重大税收违法案件当事人名单或政府采购严重违法失信行为”记录名单;不处于中国政府采购网(www.ccgp.gov.cn)“政府采购严重违法失信行为信息记录”中的禁止参加政府采购活动期间。(以资格审查人员于投标(响应)截止时间当天在“信用中国”网站(www.creditchina.gov.cn)及中国政府采购网(http://www.ccgp.gov.cn/)查询结果为准,如相关失信记录已失效,供应商需提供相关证明资料)。
(2)单位负责人为同一人或者存在直接控股、 管理关系的不同供应商,不得同时参加本采购项目(或采购包) 投标(响应)。 为本项目提供整体设计、 规范编制或者项目管理、 监理、 检测等服务的供应商, 不得再参与本项目投标(响应)。 投标(报价) 函相关承诺要求内容。
(3)具有市政公用工程施工总承包乙级及以上资质。【注:根据《建设工程企业资质管理制度改革方案》,该项资质进行相应调整,为确保换证工作的平稳过渡,该项资质设置1年过渡期,若供应商的资质证书为旧资质证书且在有效期内的,须具备的资质为市政公用工程施工总承包叁级或以上资质。】
(4)具有建设主管部门颁发的有效安全生产许可证。
三、获取采购文件
时间: 2022年12月20日 至 2022年12月27日 ,每天上午 00:00:00 至 12:00:00 ,下午 12:00:00 至 23:59:59 (北京时间,法定节假日除外)
地点:广东省政府采购网https://gdgpo.czt.gd.gov.cn/
方式:在线获取
售价: 免费获取
四、响应文件提交
截止时间: 2023年01月03日 09时30分00秒 (北京时间)
地点:广东省政府采购网https://gdgpo.czt.gd.gov.cn/
五、开启
时间: 2023年01月03日 09时30分00秒 (北京时间)
地点:广东省政府采购网https://gdgpo.czt.gd.gov.cn/
六、公告期限
自本公告发布之日起3个工作日。
七、其他补充事宜
1.本项目采用电子系统进行招投标,请在投标前详细阅读供应商操作手册,手册获取网址:https://gdgpo.czt.gd.gov.cn/help/transaction/download.html。投标供应商在使用过程中遇到涉及系统使用的问题,可通过020-88696588进行咨询或通过广东政府采购智慧云平台运维服务说明中提供的其他服务方式获取帮助。
2.供应商参加本项目投标,需要提前办理CA和电子签章,办理方式和注意事项详见供应商操作手册与CA办理指南,指南获取地址:https://gdgpo.czt.gd.gov.cn/help/problem/。
3.如需缴纳保证金,供应商可通过'广东政府采购智慧云平台金融服务中心'(http://gdgpo.czt.gd.gov.cn/zcdservice/zcd/guangdong/),申请办理投标(响应)担保函、保险(保证)保函。
/
八、凡对本次采购提出询问,请按以下方式联系。
1.采购人信息
名 称:佛山市顺德区杏坛镇综合行政执法办公室
地 址:佛山市顺德区杏坛镇人民政府
联系方式:0757-27388344
2.采购代理机构信息
名 称:佛山市腾丰信息咨询有限公司
地 址:广东省佛山市顺德区大良街道新滘社区凤翔路41号顺德创意产业园C栋407号
联系方式:0757-26383926
3.项目联系方式
项目联系人:饶先生、梁先生
电 话:0757-26383926
佛山择优招标代理有限责任公司(以下简称“采购代理机构”)受佛山市高明区明城特色小镇建设有限公司(以下简称“采购人”)委托对佛山市高明区明城镇新东洲中学教育装备购置方案(非信息化部分)(项目编号:JG2022(GM)XZ0004)进行公开招标采购,欢迎符合资格条件的投标人参与投标。
一、项目编号:JG2022(GM)XZ0004
二、项目名称:佛山市高明区明城镇新东洲中学教育装备购置方案(非信息化部分)
三、预算金额:人民币6731223.15元
四、采购项目内容及需求
注:本项目共分为2个标包,投标人可同时参投本项目两个标包或只对其中某一标包进行投标,一个投标人只能成为一个标包的中标人。投标人如果选择多个标包投标,必须分别编制及递交投标文件,但对所投标的单包内容不允许再分拆投标。
2、详细内容见招标文件第二部分“项目需求”部分
3、投标人的投标报价超出预算金额的,其投标将被否决。
五、投标人资格:
1、投标人应具备以下条件:
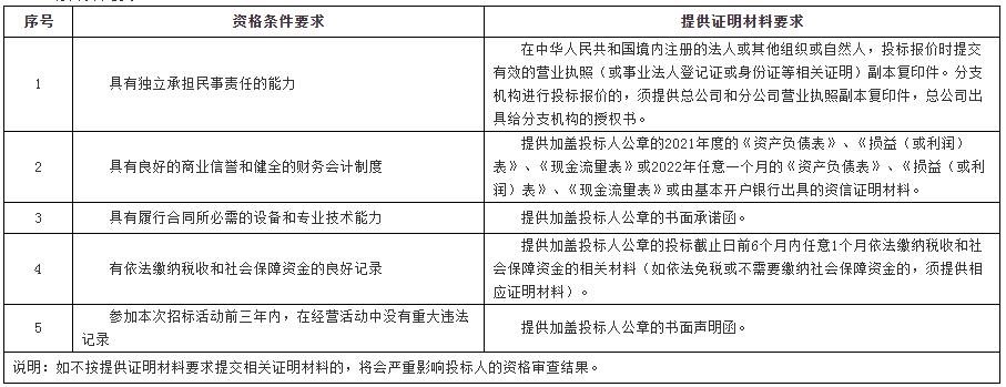
(1)具有独立承担民事责任的能力:在中华人民共和国境内注册的法人或其他组织或自然人, 投标(响应)时提交有效的营业执照(或事业法人登记证或身份证等相关证明) 副本复印件。分支机构投标的,须提供总公司和分公司营业执照副本复印件,总公司出具给分支机构的授权书。
(2)具有良好的商业信誉和健全的财务会计制度:须提供下列任一项证明材料:①提供2021年度经审计的财务状况报告复印件(2022年新成立的公司提供成立至今的月或季度财务报表复印件)。若已对接“粤省事”“粤商通” “粤信签”等系统的,可提供书面承诺声明函(格式自拟);②银行出具的资信材料证明复印件。
(3)具有履行合同所必需的设备和专业技术能力:提供声明函(格式自拟)。
(4)有依法缴纳税收和社会保障资金的良好记录:须提供以下两项证明材料:①近半年内(自招标公告发布之日起往前倒推)任1月份缴纳税收的证明材料(即:缴纳增值税的凭据等)复印件。
②近半年内(自招标公告发布之日起往前倒推)任1月份缴纳社会保险的凭证(即:专用收据或社会保险缴纳清单)复印件。注:依法免税或不需要缴纳社会保障资金的,应提供相应文件证明。若已对接“粤省事”“粤商通” “粤信签”等系统的,可提供书面承诺声明函(格式自拟)。
(5)参加政府采购活动前三年内,在经营活动中没有重大违法记录:提供声明函(格式自拟)。
2、投标人未被列入“信用中国”网站(www.creditchina.gov.cn)“失信被执行人或重大税收违法案件当事人名单或政府采购严重违法失信行为”记录名单;不处于中国政府采购网(www.ccgp.gov.cn)“政府采购严重违法失信行为信息记录”中的禁止参加政府采购活动期间。(以采购代理机构于投标响应截止日当天在“信用中国”网站(www.creditchina.gov.cn)及中国政府采购网(www.ccgp.gov.cn)查询结果为准,如相关失信记录已失效,投标人需提供相关证明资料)。
3、单位负责人为同一人或者存在直接控股、管理关系的不同供应商,不得参加同一合同项下的采购活动。为本项目提供整体设计、规范编制或者项目管理、监理、检测等服务的供应商,不得再参与本项目投标。(提供声明函(格式自拟))
4、本项目属于专门面向中小企业采购的项目。只允许中小微企业、监狱企业、残疾人福利性单位参与本项目投标。中小企业具体标准根据《工业和信息化部、国家统计局、国家发展和改革委员会、财政部关于印发中小企业划型标准规定的通知》(工信部联企业[2011]300号)文件进行划分;监狱企业根据(财库[2014]68号)的规定;残疾人福利性单位根据(财库[2017]141号)的规定。提供有效的中小企业声明函(或残疾人福利性单位声明函或监狱企业证明文件),否则不予认定。本项目标的按照《中小企业划分标准规定》[工信部联企业[2011]300号)划分行业为:工业。
5、本项目不接受联合体投标。
六、本项目采用电子化采购模式,投标人须按照招标文件要求,登录佛山市公共资源交易信息化综合平台进行网上获取招标文件和现场递交纸质投标文件。有关操作及要求详见其他事项说明。
七、其他事项说明:
网上获取招标文件
(1)本项目采用网上获取招标文件。获取招标文件时间:2022年12月20日17时30分至2022年12月27日17时30分。投标人须先办理投标人信息入库后,并通过登录交易系统“佛山市公共资源交易信息化综合平台”获取招标文件后,才能参与本项目的投标。
(2)投标人信息入库具体操作方法请浏览“佛山市公共资源交易网-监督监管-主体信息库-入库指引”栏目相关信息,入库咨询电话:4009280095。
(3) 已办理投标人信息入库的投标人应当在采购公告规定时间内,登录交易系统“佛山市公共资源交易信息化综合平台”,按照系统提示下载招标文件。(如项目附有附件的,需同时下载)。
询问、质疑
1.各投标人对招标文件(详见采购公告附件)存有任何疑问,可在采购公告期内及期限届满之日起七个工作日内,向采购人或者采购代理机构提出询问或质疑。
2.询问函、质疑函的内容和格式应符合法规及招标文件要求,并应按照招标文件规定方式进行提交。
询问受理方式
投标人登录“佛山市公共资源交易信息化综合平台”,进入“项目询问/质疑”填写相关信息,并将询问函及相关证明材料按综合平台要求进行提交,并查询和打印询问受理回执,通过现场面对面、传真、邮件、电话等非“佛山市公共资源交易信息化综合平台”方式提交的询问函均不受理。
质疑受理方式
投标人登录“佛山市公共资源交易信息化综合平台”,进入“项目询问/质疑”填写相关信息,并将质疑函及相关证明材料按综合平台要求进行提交,并查询和打印质疑受理回执,通过现场面对面、传真、邮件、电话等非“佛山市公共资源交易信息化综合平台”方式提交的质疑函均不受理。
投标文件递交要求
(1) 投标文件提交时间:北京时间2023年1月10日上午09:00-09:30
(2) 投标文件递交方式:投标人须在投标截止前将纸质投标文件提交到佛山市公共资源交易中心高明分中心一楼大堂 (地址:佛山市高明区荷城街道百灵路88号)。因疫情防控原因(如有最新防疫要求,则按最新要求执行,具体请留意相关公告),开标当日,投标人的法定代表人或授权代理人(携带《法定代表人/负责人授权书》、《法定代表人/负责人资格证明书》和本人身份证明原件)递交投标文件并核验身份后即可离场,不集中参加开标会议,投标人默认开标结果。
投标保证金截止时间
本项目不设置投标保证金
八、投标人通过网上获取和下载招标文件(具体获取招标文件及文件递交要求详见第七条“其他事项说明”),购买招标文件,招标文件每标包套售价500.00元(人民币),售后不退。在项目开标当天由采购代理机构现场收取。不缴纳招标文件费用的,均视为自动放弃投标权利。
九、投标截止:2023年1月10日9:30(北京时间)。
十、提交投标文件地点:佛山市公共资源交易中心高明分中心一楼大堂(佛山市高明区荷城街道百灵路88号)。
十一、开标时间:2023年1月10日9:30(北京时间)。
十二、开标地点:佛山市公共资源交易中心高明分中心四楼开标2室(佛山市高明区荷城街道百灵路88号)。
十三、本公告期限(5个工作日)自2022年12月20日至2022年12月27日止。
十四、联系事项
采购人:佛山市高明区明城特色小镇建设有限公司
地 址:佛山市高明区明城镇
电 话:88833135、88831501
联系人:何先生、黄先生
采购代理机构:佛山择优招标代理有限责任公司
地 址:佛山市高明区荷城街道荷富路783号高明体育中心综合体育馆C门一楼
电 话:0757-88636683
联 系 人:关小姐
广州群生招标代理有限公司佛山三水分公司(以下简称“招标代理机构”)受招标人的委托,就“三水区电动自行车安全充电实时联网监控型智能充电桩建设项目”进行国内公开招标,欢迎合格的投标人参加投标。有关事项公告如下:
一、项目简要
1、项目名称:三水区电动自行车安全充电实时联网监控型智能充电桩建设项目
2、项目编号:202211085411033
3、项目运营期:8年
4、项目实施内容为:建设电动自行车智能充电桩及其配套的系统设备,并组建服务团队负责在三水区公共区域范围内按照独立运营、自负盈亏、自担责任及风险的原则提供电动自行车智能充电桩运营服务(具体内容详见招标文件第二部分)。
二、投标人资格要求
1、符合以下要求:
2、未被信用中国网站(https://www.creditchina.gov.cn/)列入“失信被执行人、重大税收违法案件当事人、政府采购严重违法失信行为”的记录名单;
3、已登记报名并获取本项目公开招标文件。
说明:
(1)本项目不接受联合体投标。
(2)为本项目提供整体设计、规范编制或者项目管理、监理、检测等服务的投标人不得参与本项目投标。
(3)单位负责人为同一人或者存在直接控股、管理关系的不同投标人,不得参加同一合同项下的招标活动。
三、信息公告
1、本项目招标文件公告期为自发布招标公告之日起五个工作日,投标人认为招标文件的内容损害其权益的,可以在公告期内或者自期满之日起七个工作日内以书面形式向招标代理机构提出质疑。
2、本项目的所有相关公告会在中国招标投标公共服务平台(http://www.cebpubservice.com/)、佛山市公共资源交易信息化综合平台(http://ggzy.foshan.gov.cn/)和广州群生招标代理有限公司网站(www.gzqunsheng.com)上公布,公布之日即视为有效送达之日,不再另行通知。
四、获取公开招标文件的时间、地点、方式及公开招标文件售价
1、获取公开招标文件时间:2022年12月22日至2022年12月28日,上午9:00-12:00;下午14:30-17:30(北京时间,节假日除外)。
2、获取公开招标文件地点:佛山市三水区西南街道健力宝北路4号富城大厦6楼603室。
3、公开招标文件售价:人民币500元/套(自带U盘,售后不退)。
4、获取公开招标文件方式:现场购买。
5、购买公开招标文件时提供报名资料如下:
(1)营业执照复印件(加盖投标人公章);
(2)附有法定代表人身份证复印件的法定代表人证明文件(加盖投标人公章);
(3)附有授权代表身份证复印件的法定代表人授权文件(加盖投标人公章,如法定代表人到现
场报名,不需提交授权文件)。
五、投标文件递交时间和开标时间及地点
1、递交投标文件开始时间:2023年1月12日 上午9:30至10:00(北京时间);
2、递交投标文件截止时间:2023年1月12日 上午10:00(北京时间);
3、递交投标文件地点和开标地点:佛山市三水区西南街道健力宝北路4号富城大厦6楼603室。
六、招标人、招标代理机构的名称、地址和联系方式
招标人名称:佛山市三水区应急管理局
招标人地址:佛山市三水区西南街道碧堤路9号
招标人联系人:王先生 联系电话:0757-87709072
招标代理机构名称:广州群生招标代理有限公司佛山三水分公司
招标代理机构地址:佛山市三水区西南街道健力宝北路4号富城大厦6楼603室
招标代理机构联系人:谢先生
招标代理机构联系(传真)电话:0757-87720666
微信
新浪微博
QQ空间
QQ好友
豆瓣
Facebook
Twitter

