南海狮山公办中小学招生政策预告知书来了!
招生政策预告书
尊敬的家长:
有关2023年狮山镇义务教育阶段公办学校小学一年级和初中一年级新生招生政策预告如下(以当年公布为准!),请家长根据自身情况,及早做好小孩入学的准备。
狮山镇教育发展中心
2022年12月
招生对象
(一)公办小学一年级新生招生对象:符合招生条件且年龄满6周岁以上(2017年8月31日及之前出生)的适龄儿童。
(二)公办初中一年级新生招生对象:符合招生条件的2023年小学六年级应届毕业生。
招生类型
公办学校新生招生分为户籍生和借读生,借读生又分为政策性借读生和普通借读生。
(一)户籍生
狮山镇户籍适龄儿童少年。
(二)政策性借读生(政借生)
符合政策性借读生条件的非狮山镇户籍适龄儿童少年。申报条件详见附件1。
(三)普通借读生(积分生)
符合积分入学申请条件,在狮山镇参与积分入学排名入围的非佛山市户籍适龄儿童少年。
招生安排
1. 先招收户籍生,原则上在户籍地所在学区公办学校就读。户籍生数超招生计划的,由教育部门统筹安排学位。
2. 后招收政借生(保证有公办学校学位),但其学位由教育部门统筹安排。
3. 在招收完户籍生和政借生后,仍有学位剩余的,安排招收积分生。积分入围对象的学位由教育部门统筹安排。
招生条件
(一)户籍生
狮山镇户籍证明材料(户口本)。
(二)政借生
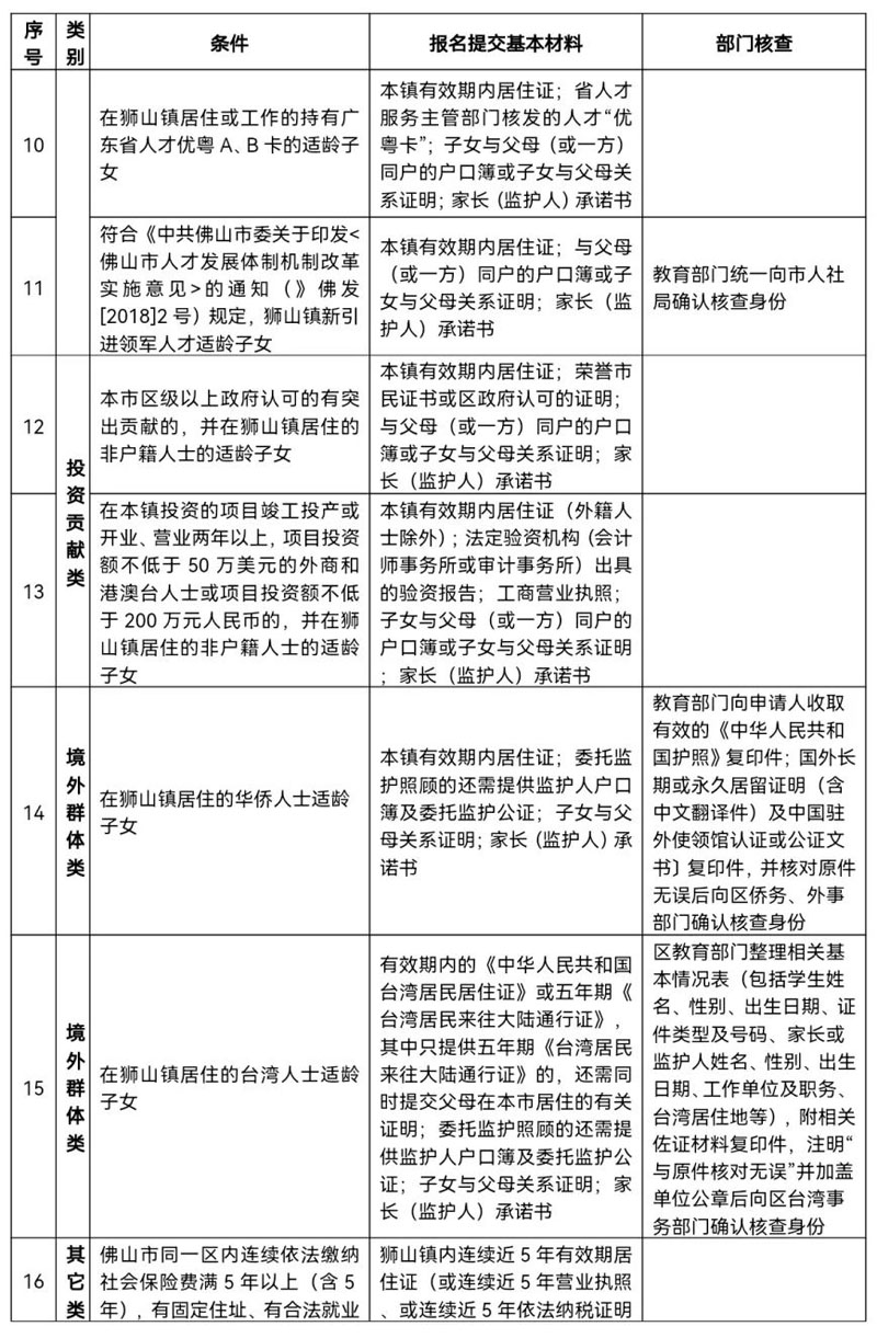
政借生共有17类申请条件(详见附件1),其中第16类、第17类申请的人数较多,有关条件说明如下:
PART 01
第16类“双五类”
佛山市同一区内连续依法缴纳社会保险费满5年以上(含5年),有固定住址、有合法就业或经营证明,且连续在狮山镇居住满5年以上(含5年)的非户籍人士的适龄子女。家长必须提供以下3份材料,缺一不可。
1.家长一方在同一区缴纳社保连续近5年以上证明。
社会保险费一般包括养老、失业、工伤、生育和医疗五项保险缴费,其中养老保险一项必须有且在有效期内。对于外市转入的社会保险、不依时依法缴纳社会保险的部分原则上不予以计算年限,但疫情期间2020年1月至4月的补缴记录视为有效。连续近5年社保年限计算时间:2018年4月至2023年3月期间,有连续缴纳60个月记录。
2.家长一方在狮山镇内连续近5年居住证明(包括连续近5年的居住证、营业执照、依法纳税证明,三选一)。
(1)狮山镇内连续近5年有效期居住证(或连续近5年营业执照)的年限计算时间:2018 年5 月1 日至2023年4 月30 日期间,有连续60个月记录。
(2)狮山镇内连续近5年依法纳税证明计算时间:2018 年4 月至2023年3 月期间,有连续缴纳60个月记录。
对于佛山市内(狮山镇外)户籍人士以“双五类”条件为其小孩申请政借生的,其连续近5年居住条件可以用连续近五年(2018年5月至2023年4月)在狮山镇内居住的证明材料(住宅房屋权属证书)代替。
(3)连续近5年社保均为狮山镇内购买的,可视为“狮山镇内连续近5年有效期居住证”。
3.子女与父母(或一方)同户的户口簿或子女与父母关系证明(出生医学证明或DNA证明)。
PART 02
第17类“父母一方类”
父母一方是狮山镇户籍的非户籍适龄子女。家长必须提供以下3份材料,缺一不可。
1.入学对象父或母的狮山镇户籍户口簿;
2.入学对象与非本镇户籍的父母一方同户的户口簿;
3.入学对象与狮山镇户籍的父或母之间的出生医学证明。
(三)积分生
家长要根据当年的南海区新市民积分指引,带齐有效期内居住证等证明材料,到居住证所在村(居)、社区、园区流管站,在规定时间参与积分排名。积分计分标准和证明材料,具体以2023年公布的为准。
温馨提示
1. 如果小孩不是狮山镇户籍的适龄儿童少年,建议家长创造条件把小孩户籍迁移到狮山镇,让小孩成为户籍生;或将小孩父母一方户籍迁移到狮山镇,让小孩成为政借生。
2. 不符合户籍生、政借生条件的,可参与狮山镇积分入学(须有狮山镇的居住证)。预测:2023年公办学校积分学位数量会比2022年的积分学位数量要少,特别是2023年公办初中积分学位。请家长及早为小孩做好报读其他学校的准备。
3. 对于小学一年级以政借生或积分生身份入读的学生,建议其家长在小孩就读小学期间继续做好公办初中一年级入学条件的准备。如:继续购买社保、办理居住证确保不间断,或做好迁移小孩户口到狮山镇,或将小孩父母一方的户口迁移到狮山镇……,以便小孩在报读初中一年级时,能符合狮山镇公办学校招生条件。
4. 今年的小学一年级和初一年级新生报名将继续沿用预报名系统,预报名系统预计将于2023年1月4日左右上线,请家长关注“南海教育”微信公众号,留意最新动向。
重要提醒!!!
◆本次预报名主要采集以下报读类型的学生信息:
①学生为狮山镇户籍
②学生的父母一方为狮山镇户籍
③在狮山镇连续居住并依法缴纳社会保险费满5年以上(含5年),有固定住址、有合法就业或经营证明的非户籍人士适龄子女(简称“双五类”)。
不符合以上条件的可根据自身条件先选报“其他”类型,具体能否录取以3、4月份正式报名后的审核结果为准。
招生咨询电话
工作日期间,家长可致电相关学校咨询招生入学政策。具体电话详见附件2。
附件1:政策性借读生申请入学证明材料一览表


附件2:公办学校招生咨询电话
2022年剩下不到一周时间
距离春节也只有不到一个月
据国务院办公厅消息
2023年元旦放假时间为
2022年12月31日(周六)
2023年1月1日(周日)
2023年1月2日(周一)
共3天
2023年1月日历。
据国务院办公厅此前消息,2023年元旦、春节、清明节、劳动节、端午节、中秋节和国庆节放假调休日期的具体安排如下:
元旦:2022年12月31日至2023年1月2日放假调休,共3天。
春节:1月21日至27日放假调休,共7天。1月28日(星期六)、1月29日(星期日)上班。
清明节:4月5日放假,共1天。
劳动节:4月29日至5月3日放假调休,共5天。4月23日(星期日)、5月6日(星期六)上班。
端午节:6月22日至24日放假调休,共3天。6月25日(星期日)上班。
中秋节、国庆节:9月29日至10月6日放假调休,共8天。10月7日(星期六)、10月8日(星期日)上班。
元旦假期高速不免费
根据《重大节假日免收小型客车通行费实施方案》安排,在春节、清明节、劳动节、国庆节四个国家法定节假日,7座及以下小型客车享受高速免费通行政策。所以,元旦假期高速不免费。
传统的医保支付方式是按项目付费,根据诊疗过程中药品、医疗服务项目、医用耗材等的使用情况,患者和医保基金根据实际费用分别承担各自需要支付的部分。治疗中需要使用的新项目,只要获得相关部门批准,医保基金就会承担一定比例的费用。
而在DRG支付方式下,每个病组都有相对应的医保支付标准。这意味着,医保为各病种设置了支付“天花板”,这也倒逼医院需要进行“精打细算”,加强病种成本核算管控,成为医院的绕不去的“坎”。这必将促使医院转变成本管理思维,推进成本管理创新。
DRG支付下
引入新技术的举措
北京大学肿瘤医院医疗保险服务处处长冷家骅表示,医院在引入新技术和新项目的时候需要纳入科学的决策理念。费用和效果之间不是简单的线性关系,费用高并不一定效果就好,费用低也不代表应被广泛应用。这说起来容易,转化为科学的管理理念并非易事,需要引入科学的评价工具,并建立符合实际的指标。行业管理者要组织专家,对新项目带来的费用增长与医疗结局之间的变化进行客观准确地评估。如果以ICER为标准决定医保支付项目,那么ICER标准的设定则很大限度上取决于医保筹资水平和基金运营状态。
临床技术创新针对的往往是具有高选择性的适应证患者群,并非全部患者都能从中受益。因此,创新效果很大程度上依赖于适应证的选择和医疗管理水平。对于医院来说,这绝不是引入一项新技术就能提高医疗水平。“举例来说,一家医院引入某项微创技术,如果管理不到位,缺乏对耗材使用的监督,不具备具有相应资质的人员,新技术学习掌握进展缓慢,技术成熟时间非常长,治疗结局缺乏必要的评估和总结,那么这项新技术带来的负面影响可能更大,甚至危害患者的生命安全。”冷家骅说。
新技术的引入往往伴随新型耗材的应用,这对医保耗材管理提出了新要求。医保医用耗材管理应有所侧重,实现差异化管理。我们可以参考医保药品管理理念和方法,重点管理高值医用耗材。对高值医用耗材的高度关注和监管并不代表限制临床使用,而是要对其安全风险、增量成本、增量效果等进行动态监测和评价,以促进临床合理使用。
医保支付方式改革的时间表和路线图已经清晰,各方的责任正在逐级压实,HTA技术应用也日趋成熟,学科和诊疗规范化程度越来越高,越来越多的医院在信息化建设方面取得长足进步,可为医保改革提供可靠的数据支撑。当前,医保支付方式改革的关键条件都已基本具备,作为医保支付方式改革终端的公立医院,应该在哪些方面发力?冷家骅也亮出了自己的观点。
公立医院的激励制度
变化
首先,公立医院应积极创新绩效管理机制,充分调动医务人员的积极性。激励机制可以通过绩效奖金的方式体现,也可以探索非薪酬激励手段,引导医务人员主动优化临床路径、审视医疗流程、调整诊疗费用结构,把医保改革的目标内化为医务人员的动力。
其次,公立医院要加强医生医疗行为的监管,提高医保基金使用效率。医保基金监管不仅是医保管理部门的职责,也是医院高质量发展的内在需要。“有人认为,实施DRG付费政策后,医保只需关注医保基金使用结果,但越来越多的事实告诉我们并非如此。”冷家骅说,除此之外,DRG改革还赋予医保监管新的内涵:既要防范欺诈骗保,也要遏制过度医疗,更要不断提高医疗服务的性价比,杜绝医疗资源浪费,不断提高医保资金的使用效率。
最后,医院要积极参与DRG改革,主动为政策的完善和优化提供支撑,实现改革的共建和成果的共享。冷家骅表示,在DRG改革政策中,无论是分组标准,还是支付标准,以及配套政策中的各项技术指标都并非一成不变。医保管理部门要不断优化指标,使其更加符合临床成本消耗和诊疗实际情况。同时,随着新技术的应用和新药的不断问世,临床路径的结构和成本也处于动态变化之中。
“让支付标准跟上医疗技术的进步、适应成本的变化,临床更应积极地应用医保的管理与服务功能。同时,结合医院的实际情况,医院医保管理部门应积极与医保经办机构互动,以高质量的信息和数据进行沟通,提出临床诉求,不断引导DRG支付制度改革政策的优化和调整。”冷家骅说道。
微信
新浪微博
QQ空间
QQ好友
豆瓣
Facebook
Twitter

