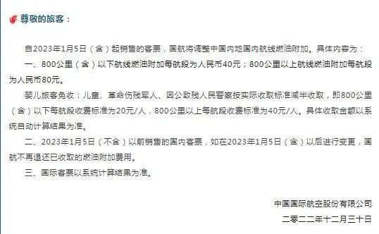
国内航线燃油附加费即将下调
国内航线燃油附加费要降了!自2023年1月5日起,800公里以下航段和800公里以上航段,成人旅客在燃油附加费上可分别省20元和40元。
12月30日至31日,中国国航、首都航空、幸福航空等多家航空公司相继宣布将下调国内航线燃油附加费。
图自“中国国际航空”公众号
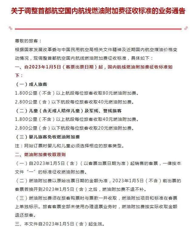
具体上,自2023年1月5日(含)起销售的客票,800公里(含)以下航线燃油附加费每航段为人民币40元;800公里以上航线燃油附加费每航段为人民币80元。
婴儿旅客免收;儿童、革命伤残军人、因公致残人民警察按实际收取标准减半收取,即800公里(含)以下每航段收费标准为20元/人,800公里以上每航段收费标准为40元/人。
首都航空的通告。
此次调整之前,国内航线燃油附加费收取标准为:800公里(含)以下航段,每位旅客收取人民币60元;800公里以上航段,每位旅客收取人民币120元。
另据媒体报道,12月30日,机票代理平台接到多家国内航司消息:自2023年1月5日(出票日期)起,调整国内航班燃油附加费征收标准,800公里及以下航段成人旅客的燃油附加费降至40元,800公里以上航段降至80元。

2023年大良街道迎春花市
时间:2023年1月14日—1月21日
地点:顺德欢乐海岸PLUS绿地停车场
特色:这是开在地铁站旁的花市;这是开在国家级夜间文旅消费集聚区的花市;这是开在大湾区明星景区的花市。花市将设盆花盆桔类、桃花吊钟类、百货/挥春/温室植物类、饮食类四大分区,约152个摊位。
2023年大良迎春花市规划图。
2023年容桂街道时光花市
时间:2023年1月12日—1月21日(农历十二月廿一至年三十)
地点:
主会场:容桂海尾社区文建路(碧桂路旁)
分会场:容桂龙涌口村沙滩路
特色:
主会场:现场设有温室植物区、户外植物区、挥春利是区、文化市集区、美食区等区域,还有“容桂时光”文创产品摊位,“年味”“美味”“玩味”一应俱全,快和家人、朋友一起来行花街、置办年货、品尝美食,过幸福大年。
分会场:“桃源·龙涌”第二届农耕文化节将同步举行;除花市摊位外,还有文艺表演、定向寻标、慈善义卖、桃花王竞选、乡村研学游赏、春联派送等活动(具体安排见现场时间为准),活动多多,让人期待值瞬间拉满。
2023年容桂时光花市规划图。
2023年伦教街道迎春花市
时间:2023年1月11日—1月21日
地点:伦教滨江中路
特色:本次迎春花市占地面积约6000平方米,将设置150个摊位,包括传统迎春花卉、年桔区、美食区、年货商品区等。
2023年伦教迎春花市位置图。
2023年勒流街道迎春花市
时间:2023年1月12日—1月21日
地点:
勒流社区:勒流汽车物流城停车场(君王酒店后面)
江村村:江村西三路(勒流港口路富华办公楼对面)
特色:
勒流社区迎春花市分别设立年花年桔摆卖区、枝花散花摆卖区、桃花摆卖区、精品杂货摆卖区及公益义卖区共65个摊位。
江村村迎春花市共有88个标准摊位,其中公益摊位(A区)12个,年货摊位(B区)30个,车尾箱杂货摊位(C区)13个,年花年桔摊位(D、E区)24个,绿色植物摊位(F区)9个。
2023年江村村迎春花市位置图。
2023年陈村镇迎春花市
时间:2023年1月11日—1月20日
地点:陈村花卉世界芳华大道靠牡丹路段
特色:年花大全,品种多多,共设58个花卉展位,其中A展位6个,B展位52个。
2023年陈村迎春花市展位图。
2023年北滘镇迎春花市
时间:1月7日—1月21日
A区:1月8日开市;B区:1月7日开市
地点:
A区:北滘华师附中门口
B区:北滘君兰潭州水道大桥下
碧江花市:碧江崇德路,金楼天地一带
特色:
本次花市会场设有年桔区、绿植区、精品区、美食区、公益区以及汽车尾箱市集。既可以置办年货,还可以品尝特色美食,感受北滘热热闹闹的过年味。
2023年北滘A区迎春花市展位图。
2023年北滘B区迎春花市展位图。
2023年北滘碧江花市位置图。
2023年乐从镇迎春花市
时间:2023年1月12日—1月21日
地点:佛山新城 坊塔+文化大街+新乐路
特色:岭南特色年俗年货琳琅满目、火爆全网的车尾箱集市、互动游乐区新春布景打卡区。
2023年龙江镇迎春花市
时间:2023年1月12日—1月21日
地点:龙江镇东华南路(登东路)龙江医院红绿灯至官田北路段(见位置图)
特色:本届花市计划设置年花区、年货区、美食区、车尾美食区等区域,引进特色非遗、文创摊档,还设有精彩游戏活动,务求让市民领略不一样的逛花市体验!
2023年龙江迎春花市位置图。
2023年杏坛镇迎春花市
时间:2023年1月12日—1月21日
地点:杏坛镇河北路东段(宏汇城至杏坛加油站红绿灯)区域组成(单边靠近河涌)
特色:本届花市有温室植物、盆花盆桔、桃花、支花等,现场还将设立指挥中心、公益广播等便民服务。
2023年杏坛迎春花市平面图。
2023年均安镇新春花市
地点:原仓门食街一带
特色:四季桔、朱砂桔、金弹果、菊花、兰花、水仙、剑兰......年桔年花应有尽有,欢迎各位市民前来采购!
2023年均安仓门迎春花市平面图。
微信
新浪微博
QQ空间
QQ好友
豆瓣
Facebook
Twitter

