禅城区张槎兴业路(塱沙路至禅西大道)雨污水主干管网及道路工程二期(塱沙路至玉带路段)电力迁改工程招标公告
1.招标条件
兴业路(塱沙路至禅西大道)雨污水主干管网及道路工程二期(塱沙路至玉带路段)已由佛山市禅城区发展和改革局以禅发改投审〔2020〕25号批准建设,招标人为佛山市禅城区通捷市政工程投资有限公司,建设资金来自财政资金。
2.工程概况与招标范围
2.1 建设地点:张槎街道塱沙路至玉带路
2.2 建设规模:兴业路(塱沙路至禅西大道)雨污水主干管网及道路工程二期(塱沙路至玉带路段)建设范围为塱沙路至玉带路,沿线经过槎湾路、仙槎路、东鄱路及多条规划支路,最后接至塱沙路路口,路线全长约2.2km,采用城市次干路标准,双向4车道,设计速度为40km/h,道路标准红线宽度25m,局部路段红线宽24.5m;本次招标的电力迁改工程建设范围为将受兴业路(塱沙路至禅西大道)雨污水主干管网及道路工程二期(塱沙路至玉带路段)施工影响的10kV电缆、配电房、0.4kV出线进行迁改。
2.3 计划工期:本项目需按主体工程施工情况分段实施,预计总体施工工期为62日历天,具体工期视主体工程施工情况确定。
2.4 招标控制价(最高投标限价):6,692,146.94(元)
2.5 本招标工程招标内容、规模和招标控制价(最高投标限价):本招标工程将受兴业路(塱沙路至禅西大道)雨污水主干管网及道路工程二期(塱沙路至玉带路段)施工影响的10kV电缆、0.4kV架空线、光缆拆除,利用原有10kV电缆接至新建电房,新建0.4kV电缆接通原有负荷等,具体内容详见工程量清单及施工招标图纸。
2.6 承包方式:包工、包料、包工期、包安全、包文明施工,综合单价包干。
2.7 工程质量要求:执行国家、省或行业现行的工程建设质量验收标准及规范,须达到合格标准。
2.8 安全文明施工要求: 符合国家、省、市安全生产、文明施工管理相关规定。
3.资格审查方式
本工程采用“资格后审”的方式确定合格投标人。
4.投标人资格要求
投标人应具备承担本工程施工的资质条件、能力和信誉,具体要求如下:
4.1法人资格
投标人应具有独立法人资格并依法取得营业执照,营业执照处于有效期。
4.2对投标人企业的资质要求
4.2.1投标人须具有承接本工程所需的电力工程施工总承包三级(或以上)资质或输变电工程专业承包三级(或以上)资质,且同时具有国家能源局(或国家电力监管委员会)或其派出机构颁发的《承装(修、试)电力设施许可证》五级(或以上)电力设施许可证。
4.2.2本工程不接受联合体投标。
4.3投标人须持有有效的《安全生产许可证》。
4.4投标人须按照《佛山市发展和改革局等六部门关于规范招投标市场秩序、遏制弄虚作假等违规行为的意见》的要求签署《诚信投标承诺书》,由法定代表人签字并盖单位公章。
4.5投标人应在佛山市建筑诚信评价体系管理平台中办理登记并获得对应行业的建筑行业诚信档案。(资质类别:建筑业企业)
4.5.1佛山市建筑诚信评价体系管理平台的考评等级为C级或以上且状态显示为“正常”(以资格审查当天的查询结果为准)
4.5.2广东省以外的投标人,须提供在广东建设信息网(网址:www.gdcic.net)“进粤企业和人员诚信信息登记平台”专栏关于投标人进粤企业及人员信息登记的网页打印件。
4.6对投标人拟派项目负责人的要求
4.6.1对拟派项目负责人的资格要求:须具备注册于投标人本单位的 机电工程 专业 二 级(或以上级)注册建造师执业资格证书(在广东省外注册的建造师必须是一级建造师),并持有有效的《安全生产考核合格证(B证)》(投标人可提供所在省份相关建筑施工企业管理人员安全生产考核信息系统的证书查询信息网页打印件或电子证照打印件)。
注:一级建造师证书须提供电子证书,且须符合《住房和城乡建设部办公厅关于全国实行一级建造师电子注册证书的通知》(建办市「2021」40号)”的要求 。
4.6.2拟派项目负责人必须在佛山市建筑诚信评价体系管理平台登记的人员中选取,并且拟派项目负责人必须在资格审查当日未被锁定。省外进粤企业,拟派项目负责人须在“进粤企业和人员诚信信息登记平台”办理了登记手续。
4.6.3拟派项目负责人没有在其他在建项目中担任项目负责人。
4.6.4需提供投标人近期(扣除发布招标公告当月往前顺推 6 个月)为拟派项目负责人缴纳社保资金的有效的保证明材料。以投标人(或其分支机构)所属当地社保管理部门出具的证明材料的原件的扫描件为准。
4.6.5投标人应慎重考虑选派一名工程项目负责人参加多个工程项目的投标竞争,如拟派项目负责人在两个及以上工程项目均中标的,只能按照不同工程项目中标通知书发出的时间先后,担任本企业最先中标工程项目的投标项目负责人。如本工程项目为后确定该企业为中标人的,招标人将取消其中标资格。
4.7专职安全人员 1 名,须具有《安全生产考核合格证(C证)》(投标人可提供所在省份相关建筑施工企业管理人员安全生产考核信息系统的证书查询信息网页打印件或电子证照打印件),且为投标单位在职人员。需提供投标人近期(扣除发布招标公告当月往前顺推 6 个月)为拟派专职安全人员缴纳社保资金的有效的社保证明材料。以投标人(或其分支机构)所属当地社保管理部门出具的证明材料的原件的扫描件为准。
4.8对投标人企业的信誉要求
4.8.1没有处于被责令停业,财产被接管、冻结,破产状态。
4.8.2没有受到取消投标资格的行政处罚。(此处所指的“处罚”,是指依据《中华人民共和国行政处罚法》作出的有关取消投标资格的行政处罚,且该行政处罚信息已按照行政执法公示制度公开,除此之外,其他以通知、通报等形式或依据规范性文件对投标人投标资格作出的限制,不属于此处所指的“处罚”范畴)
4.8.3在最近三年内没有骗取中标和严重违约及重大工程质量问题或重大安全生产事故。(此处“骗取中标”是指依据《中华人民共和国行政处罚法》所作出的《行政处罚决定书》中所认定的违法行为;“严重违约及重大工程质量问题或重大安全生产事故”则以司法、仲裁机构等出具的生效文件予以认定,其中的“重大”工程质量问题或“重大”安全生产事故,是指生效文件认定的“重大”事故等级达到《关于做好房屋建筑和市政基础设施工程质量事故报告和调查处理工作的通知》和《生产安全事故报告和调查处理条例》的标准;“最近三年”是指该项目招标公告发出之日起往前顺推三年,以《行政处罚决定书》或司法、仲裁机构等出具的生效文件的落款时间为准)
4.8.4根据佛山市中级人民法院《启用执行联动机制决定书》和《协助执行通知书》的要求,投标人若为名单上的失信被执行人,不得参加本工程项目投标。
4.8.5根据《佛山市发展和改革局等8部门关于在公共资源交易事项中进行信用信息查询和实施联合奖惩的通知》(佛发改信用〔2019〕1号),对被佛山市公共信用信息管理系统列入失信名单的投标人,不得参加投标。
5.招标文件、图纸等资料的获取
5.1 凡有意参加投标者,可于 2022 年 5 月 19日至投标截止时间前登录佛山市公共资源交易信息化综合平台下载招标文件、图纸等资料。具体操作方法请浏览“佛山市公共资源交易网”网站“交易指南”中的工程交易栏目。网址:http://ggzy.foshan.gov.cn,业务咨询电话:0757-83990765、0757-83991581。
5.2 招标文件一经在佛山市公共资源交易网发布,视作已发放给所有投标人,各投标人应及时下载电子版招标文件及图纸(供下载的招标文件有PDF和WORD版本时,若有不一致,以招标人盖章的PDF版本招标文件为准)。否则所造成的一切后果由投标人自负。
5.3 招标文件费用为每套人民币500元,在项目开标当天收取。
6.投标保证金
6.1 本工程要求投标人提交 60000 元的投标保证金。
6.2 投标人可自行选择采用现金或投标担保的形式提交投标保证金。
7.投标文件的递交
7.1 投标文件递交的截止时间
7.1.1 投标文件递交的截止时间:2022年 6月 9日 9 时 30 分。
7.1.2 开标时间:2022年 6月 9日 9 时 30 分。
7.1.3 递交投标文件起止时间与开标时间是否有变化,请密切留意澄清(答疑)、补充、修改等文件中的相关信息。
7.2 投标人须在投标截止前将加密的投标文件通过佛山市公共资源交易网成功上传,开标地点:佛山市公共资源交易中心禅城分中心指定开标室(地址:佛山市禅城区季华西路131号B1座,具体开标室详见交易综合平台“日程安排查询”)。
开标当日,投标人可结合实际选择是否到场参加开标会。投标人如到场参与开标会的,其参加开标会的法定代表人或授权代理人须具有交易员资格。
7.3 投标人须密切关注佛山市公共资源交易中心禅城分中心发布疫情防控要求及通知,并按照要求做好相应防控工作,承担主体责任。进入交易场所须按照要求做好口罩佩戴等防护措施并配合进行防疫检查,否则所造成的一切后果由投标人自负。
8.发布公告的媒介
本次招标公告同时在佛山市公共资源交易中心禅城分中心网 以及广东省招标投标监管网、佛山市公共资源交易网发布。公告内容和时间不一致时,以佛山市公共资源交易网发布的为准。
9.其他
9.1 递交投标文件的投标人少于3个的,招标人应当依法重新招标。
9.2 参与投标的法定代表人或授权代理人须具有交易员资格。
9.3 本次招标采用的评定标办法是 综合评估法 。
10.联系方式
招 标 人:佛山市禅城区通捷市政工程投资有限公司
地 址:佛山市禅城区张槎三路6号
邮 编: 528000
联 系 人: 曾工
电 话: 0757-82133362
招标代理机构:佛山聚友工程项目管理有限公司
地 址:佛山市季华五路金源街8号国贸大厦8楼
邮 编:528000
联 系 人:谭小姐
电 话:0757-83388785
传 真:0757-83388785
电子邮件:fsjuyou@163.com
-
佛山水都饮料食品产业园产城融合旧城区改造项目-旧漫江墟片区标段一施工招标公告
-
佛山水都饮料食品产业园产城融合旧城区改造项目-旧漫江墟片区标段一施工招标公告
-
佛山市临空经济区普通高中基础设施建设项目施工总承包招标公告
-
佛山国家高新区云东海医药健康产业园基础设施及配套项目(四期)(不含134.5亩工业用地项目)全过程造价咨询招标公告
-
佛山三龙湾科技城核心区城中村改造项目一期——佛山新城古村带城中村改造项目(大墩村细海片区)施工招标公告
-
佛山国家高新区云东海生物港污水处理厂(首期)建筑及常规机电工程、场外配套管道工程施工总承包招标公告
-
顺德区妇幼保健院马冈院区周边配套道路勘察设计招标公告
-
南海九江镇梅圳梅东一连片鱼塘项目
-
佛北战新区(白坭)聚龙湾产业园--园区服务中心智能化工程施工招标公告
-
佛山市顺德区北滘医院改扩建工程——外电建设工程施工(二次)招标公告
一、项目基本情况
项目编号:440606-2022-03741
项目名称:容桂土地发展中心2022年土地、房屋及其他测量服务采购
首次公告日期:2022年4月28日
二、更正信息:
更正事项:采购文件
更正原因:系统与采购文件描述相矛盾
更正内容:
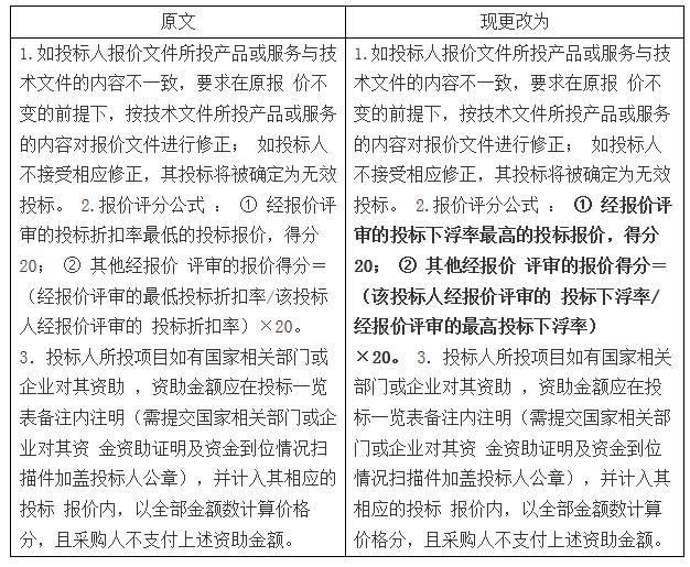
1. 采购文件中描述的“投标折扣率”有误,本项目采购文件中所有“投标折扣率”字眼,现更正为“投标下浮率”。相应的“中标折扣率”现更正为“中标下浮率”。
2. 采购文件中的“中标人实际收取费用=按计费标准计算所得金额×投标折扣率”,现更正为:“中标人实际收取费用=按计费标准计算所得金额×(1-投标下浮率)”。
3. 更正投标报价得分方法,具体如下:
4. 原公告的投标文件提交截止时间:2022-05-25 09:30:00,更正为:2022-06-06 09:30:00。
其他内容不变。
更正日期:2022年5月19日
三、其他补充事项
本项目采取线上投标方式,线上流程如下:
(1)供应商访问广东省政府采购网(http://www.gdgpo.gov.cn/),从“政府采购供应商”处登录广东省政府采购综合管理系统并找到项目采购电子交易系统菜单,点击进入系统进行投标。(供应商如果没有广东政府采购网账号的需要提前注册,没有CA的需要提前办理,用以制作标书和开标时解密)
(2)供应商进入系统后,依次点击“项目电子交易→应标→项目投标”菜单,选择“未参与项目”选择要投标项目,点击进入项目详情页面。在投标项目详情页面,填写联系人、联系方式;若存在联合体投标,输入供应商名称关键字,查找并关联其他联合体供应商。信息确认无误后,点击“确认参与”完成参与并获取采购文件。
(3)供应商根据采购文件要求,使用投标客户端制作电子投标文件并上传完成网上投标。具体步骤详见智慧采购云平台项目电子交易系统资料下载的操作指南中的供应商指南。
(4)本项目采用远程开标,各投标人在参加开启以前须自行对使用电脑的网络环境、驱动安装、客户端安装以及数字证书的有效性等进行检测,确保可以正常使用。
(5)投标人的法定代表人或其授权代表应当按照磋商文件有关要求参加开启。在递交响应文件截止时间前30分钟,应当登录云平台开标大厅进行签到,并且填写授权代表的姓名与手机号码。若因签到时填写的授权代表信息有误而导致的不良后果,由投标人自行承担。
四、凡对本次公告内容提出询问,请按以下方式联系
1.采购人信息
名称:佛山市顺德区容桂土地发展中心
地址:佛山市顺德区容桂街道桂新路25号
联系电话:0757-28386215
2.采购代理机构信息
名称:广东志佳工程顾问有限公司
地址:佛山市顺德区大良街道新桂北路金桂中心301室
联系方式:0757-22979038
3.项目联系方式
项目联系人:梁小姐
电话:0757-22979038
项目概况
顺德区南国东路延伸线工程(顺兴大桥)配电设施迁改工程采购项目的潜在供应商应在广东省政府采购网https://gdgpo.czt.gd.gov.cn/获取采购文件,并于2022年05月30日 09时30分(北京时间)前提交响应文件。
一、项目基本情况
项目编号:RXCG20220518001
项目名称:顺德区南国东路延伸线工程(顺兴大桥)配电设施迁改工程
采购方式:竞争性磋商
预算金额:2,465,871.92元
采购需求:
合同包1(顺德区南国东路延伸线工程(顺兴大桥)配电设施迁改工程):
合同包预算金额:2,465,871.92元
本合同包不接受联合体投标
合同履行期限:90个日历天。
二、申请人的资格要求:
1.投标供应商应具备《政府采购法》第二十二条规定的条件,提供下列材料:
1)具有独立承担民事责任的能力:投标人必须是具有独立承担民事责任能力的在中华人民共和国境内注册的法人或其他组织,提交法人或者其他组织的营业执照等证明文件;
2)有依法缴纳税收和社会保障资金的良好记录:①提供投标截止日前6个月内任意1个月依法缴纳税收相关材料。如依法免税的,提供相应证明材料; ②提供投标截止日前6个月内任意1个月依法缴纳社会保险凭证(专用收据或社会保险缴纳清单)的相关材料。如依法不需要缴纳社会保险的,提供相应证明材料。
3)具有良好的商业信誉和健全的财务会计制度:(提供下列材料复印件之一即可) ①经审计的2020年度(或2021年度)财务状况报告或2022年任意1个月的财务状况报告(要求:由第三方会计师事务所出具并加盖其公章,且能反映审计结论); ②基本开户银行出具的资信证明(要求:磋商截止之日前6个月内出具的,如成立时间不足6个月的,按成立时间提供,如资信证明不能体现基本开户账户的,应另附开户许可证);
4)履行合同所必需的设备和专业技术能力:按投标(响应)文件格式填报设备及专业技术能力情况。
5)参加采购活动前3年内,在经营活动中没有重大违法记录:按投标(响应)文件格式提供《响应承诺函》。重大违法记录,是指供应商因违法经营受到刑事处罚或者责令停产停业、吊销许可证或者执照、较大数额罚款等行政处罚。(较大数额罚款按照“财政部发出关于《中华人民共和国政府采购法实施条例》第十九条第一款“较大数额罚款”具体适用问题的意见”财库【2022】3号的标准来认定)
2.落实政府采购政策需满足的资格要求:
合同包1(顺德区南国东路延伸线工程(顺兴大桥)配电设施迁改工程)落实政府采购政策需满足的资格要求如下:
采购包整体专门面向中小企业,根据《政府采购促进中小企业发展管理办法》(财库[2020]46 号)的规定,本项目属于专门面向中小企业采购的项目,只允许中小微企业、监狱企业、残疾人福利性单位参与本项目投标。 中小企业具体标准根据《工业和信息化部、国家统计局、国家发展和改革委员会、 财政部关于印发中小企业划型标准规定的通知》(工信部联企业〔2011〕300 号) 文件进行划分;监狱企业根据(财库〔2014〕68号)的规定;残疾人福利性单 位根据(财库〔2017〕141 号)的规定。提供有效的中小企业声明函(或残疾人 福利性单位声明函或监狱企业证明文件),否则不予认定。本项目采购标的对应的中小企业划分标准所属行业为:建筑业。
3.本项目的特定资格要求:
合同包1(顺德区南国东路延伸线工程(顺兴大桥)配电设施迁改工程)特定资格要求如下:
(1)提供有效的建设行政主管部门颁发的电力工程施工总承包三级以上(含三级)资质或输变电工程专业承包三级以上(含三级)资质的资质证书。
(2)供应商须具有国家能源局(或国家电力监管委员会)或其派出机构颁发的《承装 (修、试)电力设施许可证》承装类五级(或以上)电力设施许可证。
(3)供应商须通过2020年佛山供电局B类生产项目合格承包商(线路附属设施维护专业)审查备案(备案名单以佛供电生【2021】2号文为准,如有最新的文号,则按最新的文号执行)。供应商需提供佛供电生部【2021】2号或之后的文件复印件,标明供应商所在页面并加盖供应商公章。
(4)提供有效的《安全生产许可证》。
(5)单位负责人为同一人或者存在直接控股、管理关系的不同供应商,不得参加同一合同项下的政府采购活动;(提供《响应承诺函》)
(6)为采购项目提供整体设计、规范编制或者项目管理、监理、检测等服务的供应商,不得再参加该采购项目的其他采购活动;(提供《响应承诺函》)
(7)供应商未被列入“信用中国”网站(www.creditchina.gov.cn)“记录失信被执行人或重大税收违法案件当事人名单或政府采购严重违法失信行为”记录名单;未被列入中国政府采购网(www.ccgp.gov.cn)“政府采购严重违法失信行为信息记录”。【以采购代理机构于磋商响应截止日当天在“信用中国”网站、中国政府采购网查询结果为准,如相关失信记录已失效,供应商需提供相关证明资料】
(8)本项目不接受联合体磋商。
三、获取采购文件
时间: 2022年05月19日 至 2022年05月26日 ,每天上午 00:00:00 至 12:00:00 ,下午 12:00:00 至 23:59:59 (北京时间,法定节假日除外)
地点:广东省政府采购网https://gdgpo.czt.gd.gov.cn/
方式:在线获取
售价: 免费获取
四、响应文件提交
截止时间: 2022年05月30日 09时30分00秒 (北京时间)
地点:广东省政府采购网https://gdgpo.czt.gd.gov.cn/
五、开启
时间: 2022年05月30日 09时30分00秒 (北京时间)
地点:远程开标,请登录广东省政府采购网https://gdgpo.czt.gd.gov.cn/
六、公告期限
自本公告发布之日起3个工作日。
七、其他补充事宜
1.本项目采用电子系统进行招投标,请在投标前详细阅读供应商操作手册,手册获取网址:https://gdgpo.czt.gd.gov.cn/help/transaction/download.html。投标供应商在使用过程中遇到涉及系统使用的问题,可通过400-1832-999进行咨询或通过广东政府采购智慧云平台运维服务说明中提供的其他服务方式获取帮助。
2.供应商参加本项目投标,需要提前办理CA和电子签章,办理方式和注意事项详见供应商操作手册与CA办理指南,指南获取地址:https://gdgpo.czt.gd.gov.cn/help/problem/。
3.如需缴纳保证金,供应商可通过'广东政府采购智慧云平台金融服务中心'(http://gdgpo.czt.gd.gov.cn/zcdservice/zcd/guangdong/),申请办理投标(响应)担保函、保险(保证)保函。
4.本项目采用远程电子开标,参与本项目的响应供应商可登录云平台通过“开标大厅”进行开标签到及响应文件解密,签到需在开标时间前30分钟内完成。各供应商在参加开启以前须自行对使用电脑的网络环境、驱动安装、客户端安装以及数字证书的有效性等进行检测,确保可以正常使用。供应商须在响应文件提交截止时间前,将电子响应文件成功完整上传到云平台项目采购系统,且取得响应回执。响应文件在广东省政府采购网https://gdgpo.czt.gd.gov.cn/线上提交,开标地点为佛山市顺德区容桂街道桂新西路22号容桂街道公共资源交易中心会议室。
5.请供应商特别注意,供应商提供虚假材料谋取中标、成交的,成交或者成交后无正当理由拒绝与采购人签订合同的行为均属于违法行为,将被处以采购金额千分之五以上千分之十以下的罚款,列入不良行为记录名单,在一至三年内禁止参加政府采购活动,有违法所得的,并处没收违法所得,情节严重的,由工商行政管理机关吊销营业执照;构成犯罪的,依法追究刑事责任。
八、凡对本次采购提出询问,请按以下方式联系。
1.采购人信息
名 称:佛山市顺德区容桂街道城建和水利办公室
地 址:佛山市顺德区容桂街道
联系方式:0757-26385313
2.采购代理机构信息
名 称:广东人信工程咨询有限公司
地 址:佛山市顺德区大良街道碧水路置业广场3号楼13层
联系方式:0757-22317106
3.项目联系方式
项目联系人:马先生
电 话:0757-22317106
微信
新浪微博
QQ空间
QQ好友
豆瓣
Facebook
Twitter
