佛山科学技术学院江湾校区及河滨校区物业管理服务采购项目采购更正公告(第一次)
一、项目基本情况
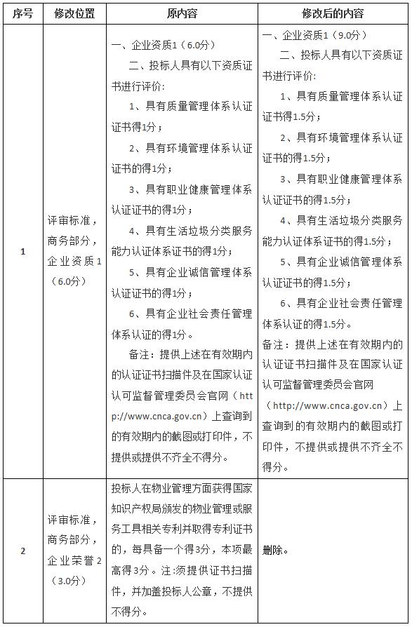
原公告的采购项目编号:TC2022(SZ)WZ0008
原公告的采购项目名称:佛山科学技术学院江湾校区及河滨校区物业管理服务采购项目
首次公告日期:2022年05月09日
二、更正信息:
更正事项:采购公告
更正原因:经采购人综合考虑,对部分评审标准与方法作适当修改。
更正内容:
原公告的投标文件提交截止时间:2022-05-31 09:00:00,更正为:2022-06-07 09:00:00。
原公告的开标时间:2022-05-31 09:00:00,更正为:2022-06-07 09:00:00。
原公告的开标地点:佛山市禅城区季华五路28号公交大厦六楼开标室(6),更正为:佛山市禅城区季华五路28号公交大厦六楼开标室(5)。
其他内容不变
更正日期:2022年05月20日
三、其他补充事项
1.已完成项目投标登记并在线获取招标文件的供应商,应登录云平台项目采购系统下载最新发布的电子招标文件制作投标文件。
2.线上开标地点:广东省政府采购网https://gdgpo.czt.gd.gov.cn/ 现场开标地点:佛山市禅城区季华五路28号公交大厦六楼开标室(5)
3.本项目的开标方式为远程电子开标,投标人无需到达现场参加开标活动。
四、凡对本次公告内容提出询问,请按以下方式联系。
1.采购人信息
名 称:佛山科学技术学院
地 址:佛山市南海区狮山镇广云路33号
联系方式:0757-82773631
2.采购代理机构信息
名 称:佛山市公共资源交易中心
地 址:广东省佛山市禅城区季华五路公交大厦六楼
联系方式:0757-83209100
3.项目联系方式
项目联系人:赖婧
电 话:0757-83209100
-
佛山水都饮料食品产业园产城融合旧城区改造项目-旧漫江墟片区标段一施工招标公告
-
佛山水都饮料食品产业园产城融合旧城区改造项目-旧漫江墟片区标段一施工招标公告
-
佛山市临空经济区普通高中基础设施建设项目施工总承包招标公告
-
佛山国家高新区云东海医药健康产业园基础设施及配套项目(四期)(不含134.5亩工业用地项目)全过程造价咨询招标公告
-
佛山三龙湾科技城核心区城中村改造项目一期——佛山新城古村带城中村改造项目(大墩村细海片区)施工招标公告
-
佛山国家高新区云东海生物港污水处理厂(首期)建筑及常规机电工程、场外配套管道工程施工总承包招标公告
-
顺德区妇幼保健院马冈院区周边配套道路勘察设计招标公告
-
南海九江镇梅圳梅东一连片鱼塘项目
-
佛北战新区(白坭)聚龙湾产业园--园区服务中心智能化工程施工招标公告
-
佛山市顺德区北滘医院改扩建工程——外电建设工程施工(二次)招标公告
1.招标条件
乐从污水处理厂三期厂区项目已由佛山市顺德区发展和改革局备案建设,招标人为广东顺控水务投资建设有限公司,建设资金来自自筹资金。本项目已具备招标条件,现对该项目的勘察设计服务进行公开招标。
2.工程概况与招标范围
2.1建设地点:佛山市顺德区乐从镇。
2.2项目建设规模:乐从污水处理厂三期厂区项目位于顺德区乐从镇,项目占地面积约2.58公顷,主要在乐从镇现状污水处理厂东侧地块扩建规模为6万m3/d的生活污水处理厂,主要新建粗格栅及提升泵房,改良型A2/O生化池、二沉池、配水井及污泥回流泵房、高效沉淀池、纤维转盘滤池、紫外消毒池、出水流量计井、贮泥池、加药间及出水仪表间等建构筑物。项目总投资估算约2.78亿元,建安费约21961.36万元。上述建设规模、内容及投资以招标人提供的最终建设需求及书面通知为准(若有)。
2.3服务期限:
中标人为本合同项目的服务期自合同签订生效且招标人发出勘察设计书面通知开始工作之日起至工程竣工验收之日止,具体的勘察设计周期最终以招标人发出的任务书为准,若招标人要求对上述勘察设计周期进行调整的,中标人须无条件接受。相关阶段成果提交时间要求如下:
(1)勘察阶段
①自勘察设计合同签订且招标人发出勘察设计书面通知开始工作之日起,30日历天内出具地形测量、管线物探成果文件。
②自勘察设计合同签订且招标人发出勘察设计书面通知开始工作之日起,70日历天内完成项目初步勘察成果文件。
③自勘察设计合同签订且招标人发出勘察设计书面通知开始工作之日起,100日历天内完成项目详细勘察成果文件。
(2)初步设计(含修编)
①自勘察设计合同签订且招标人发出勘察设计书面通知开始工作之日起,90日历天内完成初步设计文件送审稿成果(含方案设计(含效果图)、概算编制)并提交至招标人处。
②专家评审后15天内完成初步设计修编,并通过初步设计成果评审,且将最终成果提交至招标人处。
(3)施工图设计(含修编)
①自勘察设计合同签订且招标人发出勘察设计书面通知开始工作之日起,120个日历天内完成施工图设计,并提交施工图(送审版)至招标人处。
②出具施工图审查意见后15天内完成施工图设计修编,并通过施工图审查,且将最终成果提交至招标人处。
(4)施工阶段
按要求配合完成变更设计,并提交变更设计成果,协助解决施工现场出现的有关技术问题,按招标人要求派驻设计驻场代表;工程竣工后,在指定期限内配合完成竣工图审核。
如勘察设计周期因非中标人原因导致勘察设计计划调整的,以招标人确定的具体勘察设计周期时间为准。
2.4招标控制价(最高投标限价):¥6,507,524.49元。
2.5本招标项目共分 1 个标段,各标段招标内容、规模和招标控制价:
2.5.1各标段招标内容、规模
乐从污水处理厂三期厂区项目的工程勘察(包括详勘和补充勘察、工程测量和工程物探)、初步设计、施工图设计、设计变更、竣工图审核及工程施工期间的设计跟踪服务及其它相关工作等内容。包括但不限于以下工作:完成乐从污水处理厂三期厂区项目相关的各设计阶段勘察测量、设计任务以及后续服务等,具体内容包括:根据发包人提供的勘察设计任务书和相关需求文件,按照相关文件规定完成包括各设计阶段地形测量、地质钻探(含初勘、详勘及补充勘察)、地下管线探测、可行性研究报告复核与优化、初步设计及评审修编(含方案设计(含效果图)、相应拆迁总图和管线拆迁图、概算编制)、施工图设计及送审、施工招标及施工配合服务以及按发包人要求配合提交各项报审资料,与施工单位配合工作服务及其他配合服务等,并根据发包人要求选派专业设计人员驻场提供专业设计咨询与配合服务等。具体设计内容包括本工程建设范围内全部专业,包括但不限于:提出可行性研究报告的复核与优化建议、土建工程、给排水工程、强弱电工程、供配电工程(含临电工程设计及高可靠性供电(双回路供电)系统的设计)、景观工程(含效果图)、道路工程、市政及配套工程、装饰装修、规范性排污口、管线综合规划设计、海绵城市、结构设计、基坑工程、自动化控制工程、智能化工程、绿色建筑、人防工程、防雷工程、节能工程、征地拆迁红线图、综合管线迁改设计等。
2.6承包方式:□固定折率包干 □固定单价包干 □固定总价包干 √其他承包方式:工程勘察部分按中标综合单价承包,工程设计部分按中标折率承包。
2.7质量要求:
2.7.1设计应体现招标人的建设意图,应符合现行的有关法律、法规的规定,符合建设工程质量、安全标准,符合建设工程勘察设计的技术规范(尤其是强制性规范),达到设计任务书的要求,满足本合同工程的功能需求。在控制投资的同时,践行新发展理念,做到美观、适用、安全、先进,并具备良好的节能环保特性,取得良好的社会效益。
2.7.2中标人的设计成果文件应满足现行《建筑工程设计文件编制深度规定》、《市政公用工程设计文件编制深度规定》编制深度要求,并按照项目实际情况、专家评审意见和招标人要求对设计进行深化、优化。中标人对本合同范围内的勘察、设计成果文件达到合同约定的相应设计深度负总体责任。
2.7.3中标人在设计过程中应考虑工程实施的可操作性,对工序方案提出相应的技术要求,应明确提出关键工序的工艺要求、质量控制要求及安全技术措施方案。
2.7.4勘察、设计成果文件的计量单位均应采用国际标准计量单位。
2.7.5设计图纸必须按照国家对工程图纸规格的规定绘制,保持同类图纸规格统一。
2.7.6中标人应根据政府主管部门、招标人及招标人委托的第三方对勘察、设计成果文件的审核意见,对勘察、设计文件进行必要的修改。当中标人提交的勘察、设计成果文件不符合本合同所约定的质量要求时,中标人应在收到政府主管部门、招标人或招标人委托的第三方的通知后5天内将经过修改的符合规定的勘察、设计文件交付招标人。
3.资格审查方式
本工程采用“资格后审”的方式确定合格投标人。
4.投标人资格要求
投标人应具备承担本工程设计的资质条件、能力和信誉,具体要求如下:
4.1 法人资格
投标人应具有独立法人资格并依法取得营业执照,营业执照处于有效期内。
4.2 对投标人企业的资质要求
4.2.1投标人须同时具有承接本项目所需的以下(1)、(2)两项资质:
(1)具有以下①、②、③项设计资质之一:
①工程设计综合甲级资质。
②工程设计市政行业乙级或以上资质,或工程设计市政行业(燃气工程、轨道交通工程除外)乙级或以上资质。
③工程设计市政行业排水工程专业乙级或以上资质。
(2)具有以下①、②、③项勘察资质之一:
①工程勘察综合甲级资质。
②工程勘察(工程测量专业和岩土工程专业)乙级或以上资质。
③工程勘察(工程测量专业和岩土工程专业(岩土工程勘察)和岩土工程专业(岩土工程设计))乙级或以上资质。
上述两项资质证书均由建设行政主管部门颁发,且该资质证书应在有效期限范围内。
注:资质证书有效期延续应符合《住房和城乡建设部办公厅关于建设工程企业资质统一延续有关事项的通知》(建办市函〔2021〕510号)文件规定的按其执行。
4.2.2本项目不接受联合体投标。
4.3投标人须按照《佛山市发展和改革局等六部门关于规范招投标市场秩序、遏制弄虚作假等违规行为的意见》的要求签署《诚信投标承诺书》,由法定代表人签字并盖单位公章。
4.4投标人应有良好信誉,且在佛山市建筑诚信评价体系管理平台中办理登记并获得对应行业的建筑行业诚信档案,须同时具有“勘察类企业”和“设计类企业”的诚信档案。
4.4.1佛山市建筑诚信评价体系管理平台的考评等级为C级或以上且状态显示为“正常”(以资格审查当天的查询结果为准)。
4.4.2广东省以外的投标人,须提供在广东建设信息网(网址:www.gdcic.net)“进粤企业和人员诚信信息登记平台”专栏关于投标人进粤企业及人员信息登记的网页打印件。
4.5 对投标人拟派项目负责人的要求
4.5.1对拟派项目负责人的资格要求:具有注册公用设备工程师(给水排水)执业证书,项目负责人必须在佛山市建筑诚信评价体系管理平台中登记备案。广东省外投标人拟派项目负责人必须在“进粤企业和人员诚信信息登记平台”中录入相关信息并通过数据规范检查,提供相关登记信息的网页打印件。
4.5.2需提供投标人近半年(扣除发布招标公告当月往前顺推 6 个月,即2021年11月至2022年4月)为拟派项目负责人缴纳社保资金的有效的社保证明材料。以投标人(或其分支机构)所属当地社保管理部门出具的证明原件或复印件为准。【注:①投标人(或其分支机构)如因所在地区社保查询的不同规定,只能查询至查询日的上上月,不能提供规定社保区间的社保证明的,投标人如提供了当地政府部门的社保管理相应文件,其所提供的社保可以按当地的文件要求相应顺推。否则,不予认可。②疫情期间,投标人能提供相关证明文件证明符合国家减免政策的,可根据政策的要求无需提供减免月份的社保,否则必须按招标文件要求提供社保。】
4.5.3根据《佛山市顺德区住房城乡建设和水利局关于进一步加强建筑行业诚信惩戒工作的通知》(顺住建发〔2020〕30号),对被列入黑名单的个人,不得参加投标。
4.6对投标人企业的信誉要求
4.6.1没有处于被责令停业,财产被接管、冻结,破产状态。
4.6.2没有受到取消投标资格的行政处罚。(此处所指的“处罚”,是指依据《中华人民共和国行政处罚法》作出的有关取消投标资格的行政处罚,且该行政处罚信息已按照行政执法公示制度公开,除此之外,其他以通知、通报等形式或依据规范性文件对投标人投标资格作出的限制,不属于此处所指的“处罚”范畴)。
4.6.3在最近三年内没有骗取中标和严重违约及重大工程质量问题或重大安全生产事故。(此处“骗取中标”是指依据《中华人民共和国行政处罚法》所作出的《行政处罚决定书》中所认定的违法行为;“严重违约及重大工程质量问题或重大安全生产事故”则以司法、仲裁机构等出具的生效文件予以认定,其中的“重大”工程质量问题或“重大”安全生产事故,是指生效文件认定的“重大”事故等级达到《关于做好房屋建筑和市政基础设施工程质量事故报告和调查处理工作的通知》和《生产安全事故报告和调查处理条例》的标准;“最近三年”是指该项目招标公告发出之日起往前顺推三年,以《行政处罚决定书》或司法、仲裁机构等出具的生效文件的落款时间为准)。
4.6.4根据佛山市中级人民法院《启用执行联动机制决定书》和《协助执行通知书》的要求,投标人若为名单上的失信被执行人,将被列入工程交易黑名单,且不得参加本项目投标。
4.6.5根据《佛山市发展和改革局等8部门关于在公共资源交易事项中进行信用信息查询和实施联合奖惩的通知》(佛发改信用〔2019〕1号),对被佛山市公共信用信息管理系统列入失信名单的投标人,不得参加投标。
4.6.6根据《佛山市顺德区住房城乡建设和水利局关于进一步加强建筑行业诚信惩戒工作的通知》(顺住建发〔2020〕30号),对被列入黑名单的企业,不得参加投标。
4.7 半年内(自本项目招标公告发布当日往前推半年)投标人已获得广东顺控水务投资建设有限公司及其下属广东兴成环保有限公司负责的污水处理厂勘察设计招标项目的中标权后,不能再获得广东顺控水务投资建设有限公司及其下属广东兴成环保有限公司负责的其他污水处理厂勘察设计招标项目的中标权。
5.招标文件、图纸等资料的获取
5.1凡有意参加投标者,可于2022年 5 月 21 日至投标截止时间前登录佛山市公共资源交易信息化综合平台下载招标文件、图纸等资料。具体操作方法请浏览“佛山市公共资源交易网”网站“交易指南”中的工程交易栏目。网址:http://ggzy.foshan.gov.cn,业务咨询电话:0757-83990765、0757-83991581。
5.2招标文件费用为每套人民币500.00元,在项目开标当天收取。
5.3招标文件一经在佛山市公共资源交易网发布,视作已发放给所有投标人,各投标人应及时下载电子版招标文件(供下载的招标文件有PDF和WORD版本时,若有不一致,以招标人盖章的PDF版本招标文件为准)。否则所造成的一切后果由投标人自负。
6.投标保证金
6.1本工程要求投标人提交人民币 10 万元的投标保证金。
6.2投标人可自行选择采用现金或投标担保的形式提交投标保证金。
7.投标文件的递交
7.1投标文件递交的截止时间
7.1.1投标文件递交的截止时间:2022 年 6 月 10 日 9 时 30 分。
7.1.2开标时间:2022 年 6 月 10 日 9 时 30 分。
7.1.3递交投标文件起止时间与开标时间是否有变化,请密切留意招标澄清(答疑)、补充、修改等文件中的相关信息。
7.2 投标文件递交地址:投标人应于投标截止时间前将投标文件密封送达佛山市顺德区公共资源交易中心二楼“投标资料接收处”(佛山市顺德区公共资源交易中心正门右则,具体按工作人员指引)(地址:佛山市顺德区大良街道新城区观绿路4号恒实置业广场1号楼裙楼顺德区公共资源交易中心)。投标文件递交后请即离场,默认开标结果。
7.3投标人授权代理人需佩戴口罩并出示“粤康码”绿码,自觉配合工作人员有序进行交易员签到(指纹或身份证签到)及投标文件递交。投标文件递交后请即离场,默认开标结果。
7.4投标人授权代理人须具有交易员资格,且14天内未到达过疫情中、高风险地区。投标人可通过佛山市公共资源交易信息化综合平台及时新增、变更企业交易员。
8.发布公告的媒介
本次招标公告同时在 佛山市顺德区公共资源交易中心网 以及广东省招标投标监管网、佛山市公共资源交易网发布。公告内容和时间不一致时,以佛山市公共资源交易网发布的为准。
9.其他
9.1递交投标文件的投标人少于3个的,招标人应当依法重新招标。
9.2 参与投标的法定代表人或授权代理人须具有交易员资格。
9.3 本次招标采用的评定标办法是综合评估法。
10.联系方式
招标人:广东顺控水务投资建设有限公司
联系人:吴工
电 话:0757-22320025
传 真:/
地 址:佛山市顺德区大良新城区观绿路4号恒实置业广场1号楼13A楼
邮 编:528300
招标代理机构:建成工程咨询股份有限公司
地 址:佛山市禅城区季华路15号(禅城绿地中心)三座1001-1004室
邮 编:510095
联 系 人:邓小姐
电 话:0757-22917298
传 真:/
电子邮件:841269721@qq.com
招标监督部门:佛山市顺德区政务服务数据管理局
电 话:0757-22836334、0757-22832272、0757-22836721、0757-22835428
地 址:佛山市顺德区大良德民路行政服务中心东座3楼交易监管科
各有关投标人:
佛山市广优工程咨询有限公司于2022年5月19日发布的2022-2023年度地下管线探测(含规划放线)采购项目(项目编号:JG2022(SZ)XZ0031)(公开招标)采购公告,现将部分内容作如下更正/变更:
1、原招标文件第15页“第三章 投标人须知—投标人须知前附表”中:
2、原招标文件第23页“24.评标方法、步骤及标准”中:
24.2评标步骤:评标委员会将按照招标文件的要求和条件,比照投标文件进行评审,评审分为资格性检查、符合性检查二部分。通过评审,评出有效投标报价,且按照价格得分由低到高的顺序进行排列。最后评标委员会出具评标报告。
24.3评标委员会只就投标文件中所载明的情况进行评审,严格按照招标文件规定的评标方法和评标标准进行评标,独立对每个有效投标人的投标文件进行评审。
24.4评标委员会根据符合招标需求、质量和服务且评审价格最低的原则确定中标人。
24.5 若出现两个或两个以上投标报价相同且均符合成为中标候选人的条件时,采用抽签的方式确定中标候选人。
现更正为:
24.2评标步骤:评标委员会将按照招标文件的要求和条件,比照投标文件进行评审,评审分为资格性检查、符合性检查、价格审查三部分。通过评审,评出有效投标报价,且按照有效投标报价得分由高到低的顺序进行排列。最后评标委员会出具评标报告。
24.3评标委员会只就投标文件中所载明的情况进行评审,严格按照招标文件规定的评标方法和评标标准进行评标,独立对每个有效投标人的投标文件进行评审。
24.4评标委员会根据符合招标需求、质量和服务且评审价格得分最高的原则确定中标人。
24.5 若出现两个或两个以上投标报价得分相同且均符合成为中标候选人的条件时,采用抽签的方式确定中标候选人。
3、原招标文件第25页“27.推荐中标候选人名单”中:
27.1 本项目评审方法为最低评标价法,以评审有效报价由低到高的顺序进行排序,以评审有效报价最低者推荐为第一中标候选人,评审有效报价次低者推荐为第二中标候选人。若出现两个或两个以上投标报价相同且均符合成为中标候选人的条件时,采用抽签的方式确定中标候选人。
现更正为:
27.1 本项目评审方法为最低评标价法,以评审有效报价得分由高到低的顺序进行排序,以评审有效报价得分最高者推荐为第一中标候选人,评审有效报价得分次高者推荐为第二中标候选人。若出现两个或两个以上投标报价得分相同且均符合成为中标候选人的条件时,采用抽签的方式确定中标候选人。
4、原招标文件第25页“符合性审查表”后补充“价格审查表”:
5、招标公告、招标文件如涉及上述内容的亦作相应修改。原招标公告、招标文件与本文件有矛盾的地方,以本文件为准,招标公告、招标文件其他内容不变。
6、联系事项
(一)采购人:佛山市高明佛水供水有限公司
联系人:罗国坚
联系电话:0757-88637808
联系地址:佛山市高明区荷城沧江路142号
(二)采购代理机构:
采购代理机构名称:佛山市广优工程咨询有限公司
采购代理机构地址:佛山市高明区荷城街道荷香路张学村张学写字楼五楼
采购代理机构联系人:谭雪冰
采购代理机构联系电话:0757-83622199
采购代理机构传真:0757-83622199
微信
新浪微博
QQ空间
QQ好友
豆瓣
Facebook
Twitter
