佛山高明购房优惠和补贴来了!快看→
为进一步优化高明区营商环境
支持刚性和改善型住房需求消费
高明区计划组织
房地产开发企业开展岁末年初
新建商品住房销售优惠补贴活动
通过企业让利、政府补贴、政企互动的形式
有效提振房地产市场信心
促进房地产业健康平稳发展
现就相关事宜通告如下~
购房优惠及购房补贴活动!
现就相关事宜通告如下~
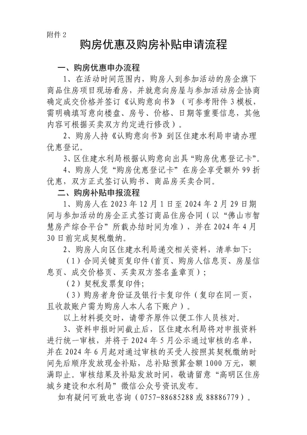
一、优惠及补贴活动时间:
2023年12月1日至2024年2月29日(为期3个月)
二、活动内容:
(一)参加活动的房企向购房者给予额外99折购房优惠。
活动期间,参加活动的各房地产开发企业对意向购买其旗下新建商品住房项目的购房者推出额外优惠活动。购房者与参加活动的房企在签订《认购意向书》的基础上,凭区住建水利局出具的“购房优惠登记卡”可额外享受该房企给予的99折购房优惠。
(二)政府向广大群众推出购房补贴。
自然人在活动期间购买参加活动的房企旗下商品住房,正式签订网签合同(以“佛山市智慧房产综合平台”所载办结时间为准),并在2024年4月30日前完成契税缴纳的,可向政府申领一次性购房现金补贴(商品住房建筑面积为90平方米以下的,按购房成交总价的1%计算;新建商品住房建筑面积为90平方米及以上的,按购房成交总价的1.5%计算),单套房屋最高补贴为10000元。本次活动总补贴预算金额1000万元,额满即止。
参加活动的房企名单详见图一
三、参与方式:
(一)购房优惠:
活动期间,购房者凭与参加活动的房企签订的《认购意向书》向区住建水利局申请办理优惠登记,区住建水利局根据认购意向出具“购房优惠登记卡”。
(二)购房补贴:
购房者在活动时间内签订合同并在2024年4月30日前完成契税缴纳的,可向区住建水利局递交相关资料申请购房补贴。资料申报时间自活动开始起至2024年4月30日截止,超期未申报的视为自动放弃该项补贴。
购房优惠或购房补贴具体的申请流程详见图二
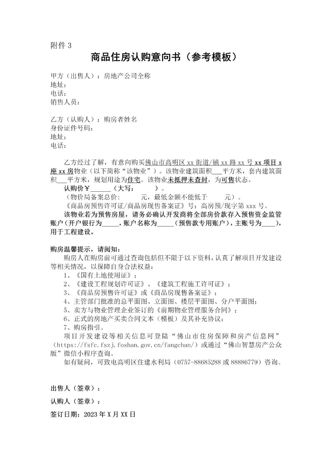
商品住房认购意向书(参考模板)详见图三
四、相关要求:
(一)申领购房补贴的购房人如发生退房的,则视为放弃相关补贴,办理退房前,购房人需将补贴资金退回指定账户。
(二)在法律规定范围内如发生不可抗力等因素,购房补贴发放出现变更或调整的,以政府相关公告为准。
(三)为保证活动有序进行,如开发企业及购房人出现作弊违规行为(如刷单、套现等),将取消其活动参与资格,并收回已取得的购房补贴。构成违法犯罪的,提请公安机关依法依规查处。
温馨提示:
鉴于商品住房销售是一个动态过程,若广大市民对本次活动或有关参加活动的房企旗下商品住房项目有疑问的,请致电高明区住房城乡建设和水利局咨询详情(0757-88685288或88886779)。



进入11月底,三水区约1.6万亩晚造水稻已进入大面积收割阶段,农田里一片丰收景象,广大种植户抢抓农时开展机械化收割作业。
进入11月底,三水晚造水稻迎来丰收,11月30日开始,位于三水云东海街道的惠泰农业种植基地开始收割晚造水稻,现场收割机正在金色的稻田中作业。王澍摄
11月30日,走进位于云东海街道的佛山市惠泰农业有限公司(以下简称“惠泰农业”)种植基地,只见金黄色的稻田铺满田间,沉甸甸的稻穗随风摇曳。稻田里,数台收割机正开足马力在田间来回穿梭,空气中弥漫着阵阵稻香。
机械化作业让割稻、脱粒、秸秆粉碎、装车等环节一气呵成,不到一会儿工夫,装满了金灿灿的稻谷卡车,便开往惠泰农业的粮食烘干中心进行烘干。
“我们今年种植了约1200亩的晚造水稻,平均亩产量约700斤,经过烘干、脱壳、去麸等环节加工成大米,将销往佛山周边市区。”惠泰农业公司总经理郭文裕说。今年,惠泰农业继续探索“稻-稻-麦”的种植模式,在收割水稻的同时,完成小麦的播种。
2021年,利用冬歇期,惠泰农业在全区率先试点种植冬小麦,探索一年三季“稻-稻-麦”模式的可行性,为农民提供多种一造粮食作物,实现增收增产。郭文裕告诉记者,学习北方小麦种植技术,今年公司还在云东海街道伏户村100多亩稻田实验垄作栽培技术,希望以此提高小麦的亩产量。
据了解,今年三水全区晚造水稻种植面积约1.6万亩,较去年增加0.2万亩。
项目概况
佛山市高明区人民医院健康体检车采购项目采购项目的潜在供应商应在广东省政府采购网https://gdgpo.czt.gd.gov.cn/获取采购文件,并于 2023年12月15日 09时30分 (北京时间)前提交响应文件。
一、项目基本情况
项目编号:440608-2023-02671
项目名称:佛山市高明区人民医院健康体检车采购项目
采购方式:竞争性磋商
预算金额:1,350,000.00元
采购需求:
合同包1(佛山市高明区人民医院健康体检车采购项目):
合同包预算金额:1,350,000.00元
本合同包不接受联合体投标
合同履行期限:合同签订之日起至2024年1月31日前。
二、申请人的资格要求:
1.投标供应商应具备《中华人民共和国政府采购法》第二十二条规定的条件,提供下列材料:
1)具有独立承担民事责任的能力:在中华人民共和国境内注册的法人或其他组织或自然人,投标(响应)时提交有效的营业执照(或事业法人登记证或身份证等相关证明) 副本复印件。如响应供应商为自然人的提供自然人身份证明复印件;如国家另有规定的,则从其规定。分支机构投标的,须提供总公司和分公司营业执照副本复印件,总公司出具给分支机构的授权书。
2)有依法缴纳税收和社会保障资金的良好记录:须提供下列任一项证明材料:①近半年内(自磋商公告发布之日起往前倒推)任1月份缴纳税收的证明材料(即:缴纳增值税的凭据等)复印件及近半年内(自磋商公告发布之日起往前倒推)任1月份缴纳社会保险的凭证(即:专用收据或社会保险缴纳清单)复印件。注:依法免税或不需要缴纳社会保障资金的,应提供相应文件证明。若已对接“粤省事”“粤商通” “粤信签”等系统的,可提供书面承诺声明函(格式自拟)。②提供《政府采购供应商资格信用承诺函》,承诺函格式见附件。
3)具有良好的商业信誉和健全的财务会计制度:须提供下列任一项证明材料:① 提供 2022年度经第三方审计的财务状况报告复印件(财务状况报告须由第三方会计师事务所出具,能清晰显示第三方会计师事务所的印章,并能反映审计结论)。如为新成立的公司,应提供响应截止时间前三个月内任意一个月的公司财务报表复印件。若已对接“粤省事”“粤商通” “粤信签”等系统的,可提供书面承诺声明函(格式自拟)。②基本开户行出具的资信证明复印件。③提供《政府采购供应商资格信用承诺函》,承诺函格式见附件。
4)履行合同所必需的设备和专业技术能力:按投标(响应)文件格式填报设备及专业技术能力情况。
5)参加采购活动前3年内,在经营活动中没有重大违法记录:重大违法记录,是指供应商因违法经营受到刑事处罚或者责令停产停业、吊销许可证或者执照、较大数额罚款等行政处罚。(根据财库〔2022〕3号文,“较大数额罚款”认定为200万元以上的罚款,法律、行政法规以及国务院有关部门明确规定相关领域“较大数额罚款”标准高于200万元的,从其规定)。参照投标(报价)函相关承诺格式内容或提供《政府采购供应商资格信用承诺函》,承诺函格式见附件。
2.落实政府采购政策需满足的资格要求:
合同包1(佛山市高明区人民医院健康体检车采购项目)落实政府采购政策需满足的资格要求如下:
本项目不属于专门面向中小企业采购的项目。对于中小微企业、监狱企 业、残疾人福利性单位等参与本项目所享受的优惠政策,详见本项目磋商文件。本项目标的按照《中小企业划分标准规定》[工信部联企业[2011]300号)划分行业为:工业。
3.本项目的特定资格要求:
合同包1(佛山市高明区人民医院健康体检车采购项目)特定资格要求如下:
(1)供应商未被列入“信用中国”网站(www.creditchina.gov.cn)“记录失信被执行人或重大税收违法案件当事人名单或政府采购严重违法失信行为”记录名单;不处于中国政府采购网(www.ccgp.gov.cn)“政府采购严重违法失信行为信息记录”中的禁止参加政府采购活动期间。(以采购代理机构于投标(响应)截止时间当天在“信用中国”网站(www.creditchina.gov.cn)及中国政府采购网(http://www.ccgp.gov.cn/)查询结果为准,如相关失信记录已失效,供应商需提供相关证明资料)。
(2)单位负责人为同一人或者存在直接控股、 管理关系的不同供应商,不得同时参加本采购项目(或采购包) 投标(响应)。 为本项目提供整体设计、 规范编制或者项目管理、 监理、 检测等服务的供应商, 不得再参与本项目投标(响应)。 投标(报价) 函相关承诺要求内容。
(3)具有有效期内的《医疗器械生产许可证》或《医疗器械经营许可证》或《医疗器械经营备案凭证》。
三、获取采购文件
时间: 2023年12月04日 至 2023年12月11日 ,每天上午 00:00:00 至 12:00:00 ,下午 12:00:00 至 23:59:59 (北京时间,法定节假日除外)
地点:广东省政府采购网https://gdgpo.czt.gd.gov.cn/
方式:在线获取
售价: 免费获取
四、响应文件提交
截止时间: 2023年12月15日 09时30分00秒 (北京时间)
地点:加密的电子投标(响应)文件请于截止时间前成功上传至“云平台项目采购系统”。
五、开启
时间: 2023年12月15日 09时30分00秒 (北京时间)
地点:佛山市公共资源交易中心高明分中心四楼开标室(2)(地址:佛山市高明区荷城街道百灵路88号)。本项目采用远程开标。
六、公告期限
自本公告发布之日起3个工作日。
七、其他补充事宜
1.本项目采用电子系统进行招投标,请在投标前详细阅读供应商操作手册,手册获取网址:https://gdgpo.czt.gd.gov.cn/help/transaction/download.html。投标供应商在使用过程中遇到涉及系统使用的问题,可通过020-88696588进行咨询或通过广东政府采购智慧云平台运维服务说明中提供的其他服务方式获取帮助。
2.供应商参加本项目投标,需要提前办理CA和电子签章,办理方式和注意事项详见供应商操作手册与CA办理指南,指南获取地址:https://gdgpo.czt.gd.gov.cn/help/problem/。
3.如需缴纳保证金,供应商可通过'广东政府采购智慧云平台金融服务中心'(http://gdgpo.czt.gd.gov.cn/zcdservice/zcd/guangdong/),申请办理投标(响应)担保函、保险(保证)保函。
4.发布公告的媒介:中国政府采购网(www.ccgp.gov.cn)、广东省政府采购网(https://gdgpo.czt.gd.gov.cn/);佛山市公共资源交易网(http://ggzy.foshan.gov.cn/)。
八、凡对本次采购提出询问,请按以下方式联系。
1.采购人信息
名 称:佛山市高明区人民医院
地 址:佛山市高明区康宁路1号
联系方式:0757-88882021
2.采购代理机构信息
名 称:佛山择优招标代理有限责任公司
地 址:佛山市高明区荷城街道荷富路783号高明体育中心综合体育馆C门一楼
联系方式:0757-88636683
3.项目联系方式
项目联系人:关小姐
电 话:0757-88636683

微信
新浪微博
QQ空间
QQ好友
豆瓣
Facebook
Twitter











































































































































































