佛山市中医院中医特色重点医院建设项目(变配电工程及10kv高压电缆工程)招标公告
经佛山市顺德区人民政府批准,佛山市自然资源局顺德分局委托佛山市顺德区公共资源交易中心以“限地价,竞无偿移交给龙江镇公有资产管理办公室的项目公司股权份额”的方式现场挂牌竞买出让下列地块的国有建设用地使用权,现将公开挂牌竞买的有关事宜公告如下:
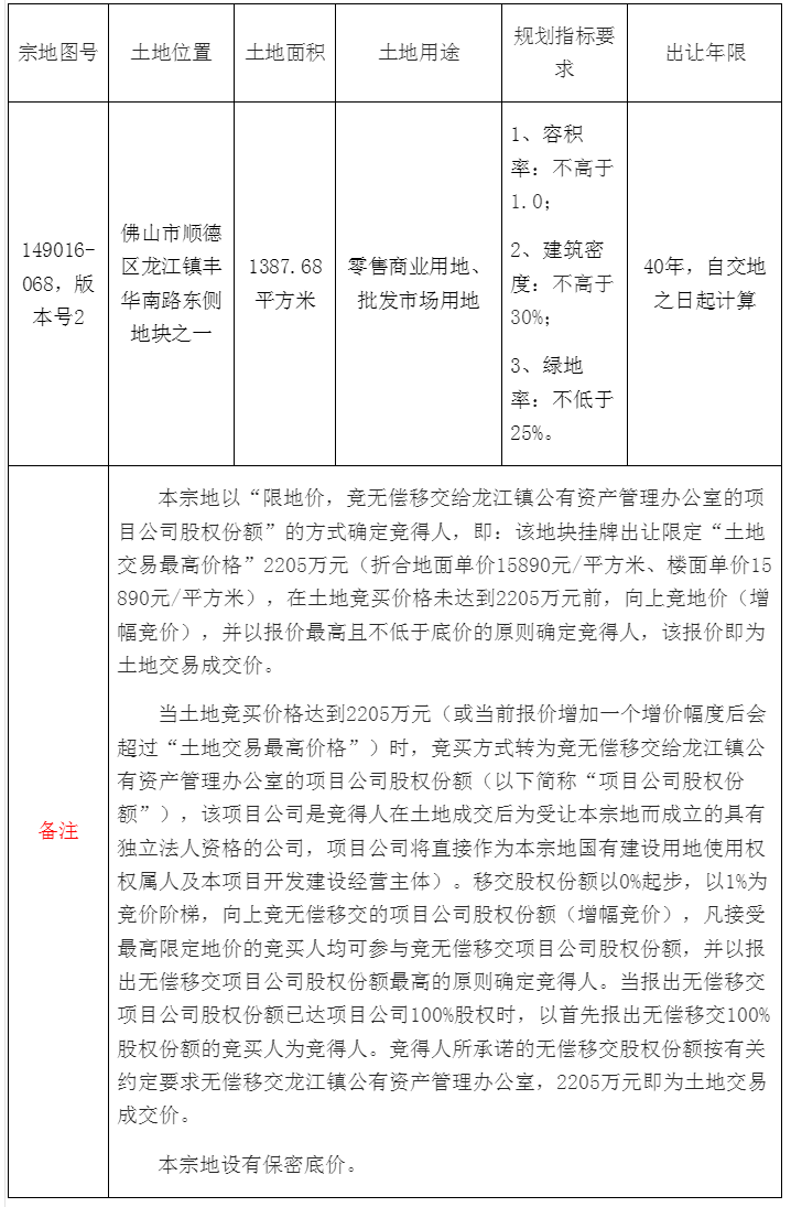
一、挂牌地块的基本情况和规划指标要求:
其他土地使用条件详见顺规条件(2023)0018号《佛山市顺德区建设用地规划条件》、《国有建设用地使用权出让合同》及《顺德区龙江镇丰华南路东侧地块之一投资开发建设协议》。
二、竞“地价”以1470万元起步,以15万元为竞价阶梯,向上竞地价(土地交易最高价格为2205万元)。竞“无偿移交给龙江镇公有资产管理办公室的项目公司股权份额”以移交股权份额0%起步,以1%为竞价阶梯。挂牌地块的竞买保证金为人民币294万元,交纳竞买保证金的截止时间为2024年2月20日上午9时正。
三、挂牌时间安排:
(一)挂牌公告期:2024 年 1 月18日至2024 年2月9日。
(二)挂牌时间:2024 年2月10日至2024 年2月20日10时止。挂牌人将于2024 年2月20日9时正在佛山市顺德区大良街道新城区观绿路4号恒实置业广场1号楼裙楼顺德区公共资源交易中心开标室404举行本次国有建设用地使用权挂牌现场会议,挂牌人在现场为申请人办理竞买登记手续及接受报价。
(三)挂牌现场竞价:挂牌时间截止时,有竞买人表示愿意继续竞价的,挂牌转入现场竞价程序,通过现场竞价确定竞得人。没有竞买人愿意继续竞价的,挂牌竞价结束。
四、竞买资格及要求:
1、中华人民共和国境内外的法人、自然人和其他组织均可申请参与本次竞买,法律、法规另有规定者除外。
2、申请人可单独申请,也可联合申请。
3、申请人存在下列违法违规违约行为的,在结案和问题查处整改到位前,申请人及其控股股东不得参与本地块挂牌竞买活动:
(1)存在伪造公文骗取用地和非法倒卖土地等犯罪行为的;
(2)存在非法转让土地使用权等违法行为的;
(3)被佛山市自然资源局顺德分局认定因用地者自身原因导致土地闲置、尚未处理完毕的土地使用人;
(4)被佛山市中级人民法院列入《启动执行联动机制决定书》和《协助执行通知书》内的失信被执行人;
(5)列入顺德区违法建设失信联合惩戒管理的对象;
(6)列入重大欠薪失信联合惩戒管理的对象;
(7)法律法规规定的其他情形。
五、本次国有建设用地使用权是以公开挂牌竞买的方式出让,成交后竞得人除缴纳成交地价款即国有建设用地使用权出让价款外,还另须按规定向政府缴纳契税和印花税。
契税、印花税缴纳要求等涉税事项请咨询区财税局相关工作人员(咨询电话:12366)
六、本次挂牌地块的详细资料和具体要求,详见TD2024(SD)XG0001号挂牌出让文件。竞买人可通过互联网(佛山市顺德区公共资源交易中心网址:http://www.shunde.gov.cn/ggzy/)获取本次国有建设用地使用权挂牌出让文件。本次公告后至挂牌现场会开始期间,如有关于本地块竞买文件的修改、澄清、说明等将通过上述网站发布,请有意竞买人密切留意。
中心地址:佛山市顺德区大良街道新城区观绿路4号恒实置业广场1号楼裙楼
联系电话:0757-22837810(梁先生)、22837811(陈小姐)、22837812(欧阳先生)

新塘镇综合保障中心(农村集体资产组)受增城区新塘镇长巷村股份经济联合社的委托,于2024年1月16日上午10:00就增城区新塘镇长巷村股份经济联合社万田花园以西地块出租项目,采用现场递交报价文件方式进行招标。现就本次招标的结果信息公示如下:
一 | 项目名称 | 新塘镇长巷村股份经济联合社万田花园以西地块 | ||
发包单位 | 新塘镇长巷村股份经济联合社 | |||
二 | 竞得者 | 广州增城科新产业园开发管理有限公司 | ||
中标金额 | 2200元/亩/年 | |||
三 | 参与投标单位或个人及排名 | 名次 | 投标单位或个人 | 最高报价 (元/亩/年) |
1 | 广州增城科新产业园开发管理有限公司 | 2200 | ||
四 | 交易地点 | 交易机构:新塘镇综合保障中心(农村集体资产组) 交易地址:新塘镇人民政府 | ||
五 | 公示时间 | 公示时间为:2024年 1月17日至2024年1 月19日, 联系电话:020-82702510。 | ||
新塘镇综合保障中心(农村集体资产组)
2024年1月16日
微信
新浪微博
QQ空间
QQ好友
豆瓣
Facebook
Twitter





















































































































































































