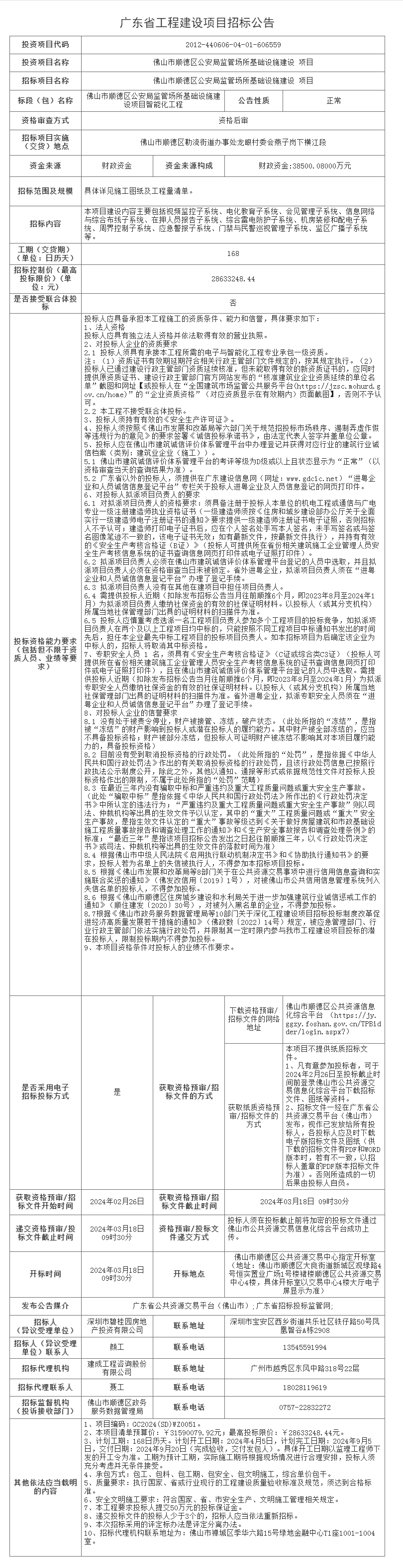
佛山仙湖实验室二期基础设施建设工程项目(1期)设计施工总承包(EPC)招标公告
时间:2024-02-27 人气:2311 来源:佛山市公共资源交易信息化综合平台 作者:
概述:项目建设规模:拟建建筑面积约2.7万平方米,全部用途为实验室,具体包括新建复合动力及整车实验室、多缸共轨燃料电池发动机实验室、氨氢融合零碳内燃机实验室......

(声明: 网站所收集的部分公开资料来源于互联网,转载的目的在于传递更多信息及用于网络分享,并不代表本站赞同其观点和对其真实性负责,也不构成任何其他建议。本站部分作品是由网友自主投稿和发布、编辑整理上传,对此类作品本站仅提供交流平台,不为其版权负责。如果您发现网站上有侵犯您的知识产权的作品,请与我们取得联系,我们会及时修改或删除。 )
上一条:
南海中医院:中医之光,健康之源
南海中医院,坐落于风景秀丽、文化底蕴深厚的南海之滨,是一家集医疗、教学、科研为一体的现代化综合性中医医院。作为南海地区知名的中医医疗机构,南海中医院致力于传承和发扬中医文化,为广大患者提供高品质的医疗服务。
医院拥有一支经验丰富、技术精湛的医疗团队,涵盖了中医内科、外科、妇科、儿科、针灸推拿等多个专业领域。医院坚持中医为主、中西医结合的治疗方法,积极开展各种中医特色诊疗项目,如中药熏蒸、穴位贴敷、针灸减肥等,为广大患者提供个性化的诊疗方案。
南海中医院重视医疗技术的创新与发展,不断引进先进的医疗设备和技术,提高诊疗水平。医院设有高标准的临床实验室和医学影像中心,配备了先进的医疗设备,如数字化X线机、彩色多普勒超声仪等,为临床诊断和治疗提供了强有力的支持。
在服务质量方面,南海中医院始终坚持以患者为中心,提供人性化的服务。医院设有导医台、免费茶水等便民设施,为患者提供贴心的服务。同时,医院还开通了网上预约挂号、在线咨询等服务,方便患者随时随地享受便捷的医疗服务。
南海中医院以其卓越的医疗技术、温馨的服务态度赢得了广大患者的信赖和好评。未来,南海中医院将继续秉承“厚德精医、博学笃行”的院训精神,为广大患者提供更加优质的医疗服务,为中医药事业的发展做出更大的贡献。

分享
微信
新浪微博
QQ空间
QQ好友
豆瓣
Facebook
Twitter
取消
资讯
招标
招聘
租售
美食
房产
展会
广佛
企业
积金
社保
户口
教育
特色
旅游
酒店
医疗
交通
办证
书院
代运营
风水
车辆
图片
移民
产业
综合体
市场
网红
画展
佛山全城汇聚佛山之心 往来通达冇闭翳
2024元宵公益慈善文化人人行活动盛大举行。传统舞龙、醒狮开道,八面大旗扬起,“通”“济”两辆花车开路,在热闹的锣鼓声、欢呼声、音乐声中...[阅读全文]
2024-02-27 01:32:05 人气:4161
佛山南海首个“新环保+绿色能源”新模式项目在狮山开工
该项目由中鹏未来有限公司旗下子公司投资建设运营,达产后每天可处理生活垃圾约500吨,每小时可产生纯度达99.97%的绿氢超9100标准立方米...[阅读全文]
2024-02-26 15:43:45 人气:5164
全国首个生活垃圾制氢项目落地南海狮山!
佛山市南海区垃圾资源化项目在狮山镇开工,这是南海首个“新环保+绿色能源”的新模式项目,也是全国首个生活垃圾制氢项目。佛山市市长白涛...[阅读全文]
2024-02-26 15:27:38 人气:5612
13对CP牵手成功,这场青年交友联谊活动“甜度”拉满!
2024年2月14日下午,华为智能生活馆·佛山岭南天地前锣鼓喧天、人潮涌动,“华灯初上,心动频率”--2024年首个情人节脱单大作战在此开始。活动现场设置了众多脱单任务环节...[阅读全文]
2024-02-26 10:26:20 人气:4934
佛山顺德举行首届粤菜厨师传刀典礼,传承中华厨艺
第一届粤菜厨师传刀典礼在北滘岭南和园举行,来自顺德职业技术学院的18名学生参与了庄严而隆重的传刀礼,正式接过文武双刀,将传承和发扬粤菜文化...[阅读全文]
2024-02-26 08:08:28 人气:4447
美高梅复活节周末派送“惊喜彩蛋”呈献2024年首场“郑伊健与你在一起”音乐会
【2024年2月22日,澳门】适逢复活节周末,美高梅剧院将为旅客带来惊喜复活节“彩蛋”,于2024年3月30日携手影视歌三栖巨星郑伊健...[阅读全文]
2024-02-23 18:00:00 人气:5831
顺德爱尔开学护眼第一课:中小学生这些近视防控要点要牢记
愉快的寒假如约结束,又是一年开学季,儿童、青少年即将展开新的学习旅程。“新学期该如何科学护眼?”“如何避免近视成为孩子追梦路上的‘拦路虎’...[阅读全文]
2024-02-23 17:50:05 人气:4749
佛山市迎来首家零碳工厂—容声塑胶有限公司荣获“零碳工厂”认证
1月2日,佛山市顺德区容声塑胶有限公司(简称容声塑胶)获得上海英格尔认证有限公司(简称ICAS英格尔认证)颁发的零碳工厂认证证书,在塑料制品行业中展现了卓越的环保领导力。这也是ICAS英格尔认证获得中国节能协会授权成为最早一批零碳工厂认证评价服务机...[阅读全文]
2024-02-23 13:47:02 人气:4410
住长隆企鹅酒店,中大奖!
主题亲子酒店预约“爆满”,乐园“年味”浓郁,长隆旅游度假区游人如织……农历龙年春节,珠海浓浓新春气氛和浪漫气息相互交织的独特魅力吸引着八方来客,文旅市场持续火爆,各地游客对珠海留下美好而深刻印象,纷纷为珠海点赞。...[阅读全文]
2024-02-21 18:34:06 人气:5694
《舞侠Online》:打造你专属的萌宠!
踏入《舞侠Online》的世界,你不仅仅是在跳舞,你是在与你的小伙伴们一起编织一个多彩的宠物梦!在这里,每一只宠物都不只是你的战斗伙伴,还能随着你一起成长。而我们的宠物系统,更是将个性化推向了新高度!...[阅读全文]
2024-02-19 16:44:25 人气:6110
佛山市禅城区粮食储备库关于采购粮用皮带输送机的公告
为提高我单位佛山市禅城区粮食产业园储备粮入库效率,拟采购三台粮用皮带输送机,现需询价采购,特发布公告邀请社会符合资质的企业参与报价,具体内容如下:...[阅读全文]
2024-02-23 11:54:54 人气:3610
禅城区发展和改革局关于2024年禅城区高质量发展大会策划服务采购项目的公告
禅城区发展和改革局关于2024年禅城区高质量发展大会策划服务采购项目的公告...[阅读全文]
2024-02-22 08:18:14 人气:4269
2024年星级服务窗口考核暗访检查项目采购公告
因工作需要,佛山市禅城区行政服务中心(采购人)拟采购2024年星级服务窗口考核暗访检查项目服务,现向社会公开采购服务单位...[阅读全文]
2024-02-07 08:52:21 人气:4504
高明杨和镇2023-2025年生物防火林带维修项目(第三次)结果公告
一、项目编号:YHCG2023-37-2;二、项目名称:杨和镇2023-2025年生物防火林带维修项目(第三次)...[阅读全文]
2024-02-05 15:17:28 人气:9615
佛山市三水区西南街道南岸三甲村“大基”(土名)出租公告
本地块网上挂牌起始价按宗地面积15元/平方米·月,增价幅度为0.5元/次。按照价高者得原则确定竞得人及成交价。宗地不设保密底价...[阅读全文]
2024-02-05 11:13:58 人气:5244
【三水妇幼】人体成份分析仪采购项目废标公告
三、采购结果:废标:废标理由:符合专业条件的供应商或者对招标文件作实质响应的供应商不足2家。...[阅读全文]
2024-02-05 10:33:39 人气:3622
【三水妇幼】佛山市三水区妇幼保健院胃肠镜洗消设备采购项目中标结果公告
【三水妇幼】佛山市三水区妇幼保健院胃肠镜洗消设备采购项目中标结果公告;一、项目编号:C2023012;二、项目名称:胃肠镜洗消设备采购项目...[阅读全文]
2024-02-05 10:33:37 人气:8579
佛山220千伏旭升至大良第二回线路(电缆管沟土建)工程招标公告
本项目起点位于容桂街道大岗山北侧,接拟建的中山东部外环高速公路佛山段220千伏、110千伏高压线路迁改工程,终点位于大良街道大良变电站西侧...[阅读全文]
2024-02-02 15:28:29 人气:4976
货站西路(佛罗路-海五西路)道路工程勘察设计招标公告
货站西路(佛罗路-海五西路)道路工程,位于佛山市禅城区城北片区,道路起于汾江北路与佛罗路交叉口位置桥下辅路,整体线位往北延伸...[阅读全文]
2024-02-02 15:26:45 人气:4270
南海桂城平东沿江路(平东大道-新石路段)道路工程(二期)施工招标公告
本次为二期实施,范围为:以道路中心线为界K0+680~K1+144.5 段右幅,主要内容包括:道路工程、交通工程、排水(雨污水)工程、结构工程...[阅读全文]
2024-02-02 15:24:35 人气:3457
禅城石湾镇街道残疾人专职委员招聘合成成绩及体检安排的公告
根据《石湾镇街道残疾人专职委员招聘公告》要求,现将工作人员招聘合成成绩进行公告(详见附件)。进入体检的考生请于2024年2月6号前携带本人身份证...[阅读全文]
2024-01-31 10:37:00 人气:5531
佛山市美陶湾城市更新有限公司工作人员招聘公告
佛山市美陶湾城市更新有限公司是禅城区石湾镇街道全资公有企业,公司主要负责石湾镇街道美陶湾片区城市更新项目的建设...[阅读全文]
2024-01-24 10:58:48 人气:6494
佛山市三水云东海创智城产业发展有限公司公开招聘人员综合成绩公示
根据《佛山市三水云东海创智城产业发展有限公司员工招聘公告》的有关规定,现对本次公开招聘人员综合成绩进行公示...[阅读全文]
2024-01-24 10:12:29 人气:7110
高明明城镇2024年招聘森林消防综合救援队(专职消防队)队员公告
根据《佛山市高明区森林消防综合救援队组建方案》,明城镇2024年拟面向社会公开招录森林消防综合救援队(专职消防队)队员...[阅读全文]
2024-01-19 09:33:35 人气:6097
佛山市三水海江怡乐建设投资有限公司2024年第一批公开招聘企业工作人员公告
佛山市三水海江怡乐建设投资有限公司是佛山市三水区乐平镇属国有企业二级子公司,因业务发展需要,诚向社会公开招聘工作人员,有关事项公告如下...[阅读全文]
2024-01-17 10:46:20 人气:7204
佛山市三水中心科技工业园发展有限公司2024年第一批公开招聘企业工作人员公告
佛山市三水中心科技工业园发展有限公司为佛山市三水区乐平镇一级公有企业,因业务发展需要,诚向社会公开招聘工作人员,有关事项公告如下:...[阅读全文]
2024-01-17 10:45:11 人气:6606
招17307人!广东省公务员招考公告来了
广东省2024年考试录用公务员公告正式公布!有意向报名的小伙伴请收好这份时间表;今年都有哪些职位?...[阅读全文]
2024-01-16 10:57:37 人气:4689
佛山禅城诚邀海内外英才
佛山地处珠江三角洲腹地,东倚广州,毗邻深圳、香港、澳门,是粤港澳大湾区重要节点城市、珠三角地区西翼经贸中心和综合交通枢纽...[阅读全文]
2024-01-15 10:42:22 人气:4627
2024年金本敬老院招聘护理服务岗、后勤服务岗工作人员公告
西南街金本敬老院是西南街道办事处开设的公立养老机构,因工作需要,按照公开、平等、竞争、择优的原则,现向社会公开招聘护理服务岗工作人员1名...[阅读全文]
2024-01-14 09:52:37 人气:4113
佛山仙湖实验室诚聘海外英才
佛山仙湖实验室是广东省重点建设的省实验室,聚焦氢能和氢氨融合新能源领域关键材料与核心技术的研发及产业化...[阅读全文]
2024-01-10 14:46:31 人气:5883
吉利工业园通用标准厂房D座首层D-13、D-14、D-15厂房公开竞租公告
佛山禅城水乡新城物业管理有限公司定于2024年3月1日上午10:00于佛山市禅城区南庄镇公共资源交易所开标室,对其属下物业进行公开竞租,本项目采用现场举牌方式进行,欢迎有意参加单位或个人前来竞租。...[阅读全文]
2024-02-23 12:13:02 人气:5299
2024年佛山市高明区明城镇公有资产招租项目(第三次) -招租公告
受委托,我司将对2024年佛山市高明区明城镇公有资产招租项目(第三次)商铺进行公开竞投招租,现就有关事项公告如下:...[阅读全文]
2024-02-01 10:09:35 人气:6132
南海桂城街道平洲夏教罗芳圩口(夏教商场仓库)(GZB0004)物业租赁项目
租金按月缴纳。根据先缴付租金后使用租赁物的原则,承租方必须于每月10日前交付当月租金。租赁期内,租金不递增...[阅读全文]
2024-01-29 16:11:18 人气:5943
南海大沥豪美路口沥华大厦之二首层1号铺(第二次)网上竞投出租
租金收取方式:租金采用先交付后使用的方式,承租人于每月10日前向招租人缴清当月租金。租赁期内,租金每满一年在上一期租金基础上递增3%...[阅读全文]
2024-01-29 15:57:39 人气:4881
南海大沥环镇路自编A、B铺(首层商铺) 网上竞投出租
租金收取方式:租金采用先交付后使用的方式,承租人于每月10日前向招租人缴清当月租金。租赁期内,租金从第三年开始每年在上一期租金基础上递增3%...[阅读全文]
2024-01-29 15:35:59 人气:5768
南海桂城南海大道北56号1幢第56-7、56-8、56-9、56-10号及二楼办公楼物业租赁项目
竞投人通过网上交易系统提交的报价一经报出,不得撤回。在报价期间,竞投人可多次报价,首次报价不得低于起始价,每次加价的幅度不得小于交易方案规定的增价幅度...[阅读全文]
2024-01-29 15:22:24 人气:5853
佛山市禅城区南庄镇公有资产管理办公室公有物业竞租禅乡渔歌农业公园基塘竞租公告
佛山市禅城区南庄镇公有资产管理办公室定于2024年2月4日上午10:00,于佛山市禅城区南庄镇公共资源交易所开标室...[阅读全文]
2024-01-28 09:12:18 人气:5615
禅城祖庙市东上路67号(北饭堂)地块物业出租项目竞租公告
佛山市粤创招标代理有限公司受委托,现就市东上路67号(北饭堂)地块物业出租采用公开竞租方式进行出租...[阅读全文]
2024-01-25 10:30:20 人气:3688
佛山市禅城区南庄镇晋泰资产开发有限公司公有物业竞租(2024年第1期)竞租公告
佛山市禅城区南庄镇晋泰资产开发有限公司定于2024年1月31日上午10:00于佛山市禅城区南庄镇公共资源交易所开标室...[阅读全文]
2024-01-24 10:56:04 人气:3987
顺德北滘镇慧聪家电城1座201、202、217三个商铺及2座701房、702房等68套公寓租赁竞投项目竞投公告
佛山市顺德区公共资源交易中心北滘分中心受佛山市顺德区北滘镇怡兴物业管理有限公司的委托,对北滘镇慧聪家电城1座201、202、217三个商铺及2座701房...[阅读全文]
2024-01-23 11:16:07 人气:3865
佛山柱侯酱:一道美食背后的传奇故事
柱侯酱是佛山地区的特产之一,其名字来源于创始人梁柱侯。在清朝嘉庆年间,梁柱侯最初在佛山祖庙摆摊卖牛杂,因其发明了柱候酱...[阅读全文]
2024-02-02 15:47:47 人气:13383
石湾鱼腐:金黄鲜嫩,香滑可口
石湾鱼腐是一道源自中国广东省佛山市石湾镇的传统名菜,其历史悠久,口感独特,被誉为“岭南第一锅”...[阅读全文]
2024-02-02 15:46:11 人气:14275
岭南蒸水饺:皮薄馅嫩,鲜香可口
岭南蒸水饺是一道色香味俱佳的传统小吃,以其皮薄馅嫩、鲜香可口而著名。岭南蒸水饺的馅料通常包括猪肉、韭菜...[阅读全文]
2024-02-02 15:45:18 人气:17058
佛山沙口笋:美味与健康的完美结合
佛山沙口笋是广东省著名的特产,以其独特的口感和品质而受到广泛欢迎。沙口笋的产地位于佛山市内的东平河和汾江河交界处,这里土壤肥沃...[阅读全文]
2024-02-02 15:44:00 人气:11821
佛山祖传浸猪腰:一道美味的历史传承
佛山祖传浸猪腰是一道具有地方特色的传统美食,以其独特的制作工艺和口感而著名。在佛山地区,很多人都喜爱这道美食...[阅读全文]
2024-02-02 15:43:07 人气:9535
品味三水:探寻佛山市三水区的地道美食
官家豉油鸡。被评为“西南十大名菜”之一,是三水老字号金爪皇的特色菜。创始人官海文是三水粤菜大师之一...[阅读全文]
2024-01-23 14:43:28 人气:16556
禾杆盖珍珠:白坭疍家人的美食传奇
禾杆盖珍珠是一道传统美食,主要食材为禾秆、绿豆和五花肉。这道菜起源于白坭疍家先民所处的环境条件...[阅读全文]
2024-01-23 14:41:50 人气:14050
乐平大包:一道口感与文化并重的传统美食
制作乐平大包需要经过五个步骤:切、炒、和、封、蒸。首先,将所有馅料切成适当的大小,鸡肉、五花腩、鸡蛋、香菇、沙葛等...[阅读全文]
2024-01-23 14:36:27 人气:13543
三水黑皮冬瓜:营养丰富,口感绝佳的广东省传统农产品
三水黑皮瓜是广东省佛山市三水区的传统名牌农产品之一,呈长圆柱形,瓜长50~60厘米,瓜肩宽25厘米左右,皮色墨绿三水黑皮瓜是广东省佛山市三水区的传统名牌农产品之一...[阅读全文]
2024-01-23 14:32:39 人气:13953
乐平雪梨瓜:盛产于广东省三水区的营养美味佳品
乐平雪梨瓜是广东省佛山市三水区乐平镇的特产,是中国国家地理标志产品。它是香瓜的一种,也被称为三水本土的名优特产...[阅读全文]
2024-01-23 14:28:51 人气:15536
佛山万科又一城:开启都市生活的绿色篇章
佛山万科又一城,位于广东省佛山市的黄金地段,是一个集住宅、商业、休闲于一体的综合性社区。作为万科集团旗下的高端住宅项目...[阅读全文]
2024-02-26 09:33:11 人气:3130
佛山美的时光:感受生活的美好与品质
佛山美的时光,位于广东省佛山市的核心区域,是一个集住宅、商业、休闲于一体的综合性社区。作为美的集团旗下的高端住宅项目...[阅读全文]
2024-02-26 09:32:29 人气:3523
佛山港宏世家:体验都市生活的宁静与品质
佛山港宏世家,坐落于广东省佛山市的繁华地带,是一个集住宅、商业、休闲于一体的综合性社区。作为港宏集团旗下的高端住宅项目...[阅读全文]
2024-02-26 09:31:18 人气:3670
佛山帝景蓝湾:繁华与宁静的完美融合
佛山帝景蓝湾,坐落于广东省佛山市的核心地带,是一个集合高端住宅、商业中心、休闲娱乐于一体的综合性社区。作为城市中心的一部分...[阅读全文]
2024-02-26 09:29:22 人气:2379
佛山万科城:繁华都市中的理想生活之选
佛山万科城,坐落于广东省佛山市禅城区,是一个集住宅、商业、休闲等多种功能于一体的现代化城市综合体。作为万科集团在佛山的又一力作...[阅读全文]
2024-02-26 09:27:07 人气:2196
佛山世茂望德公馆:繁华与静谧的完美融合
佛山世茂望德公馆位于佛山市中心地带,是世茂集团精心打造的高端住宅项目。以下是佛山世茂望德公馆的详细介绍...[阅读全文]
2024-02-25 09:15:10 人气:2394
佛山鹏瑞三龙湾1号:城市之心,生活之选
佛山鹏瑞三龙湾1号是鹏瑞集团在佛山市中心打造的高端住宅项目,以其优越的地理位置、精美的建筑设计、丰富的配套设施和人性化的服务,成为了当地居民心中的理想住所。...[阅读全文]
2024-02-25 09:11:56 人气:2591
佛山保利碧桂园天星公馆:繁华中的静谧绿洲
佛山保利碧桂园天星公馆,作为保利和碧桂园两大知名开发商的联手之作,为佛山这座历史与现代交融的城市带来了全新的居住体验。它不仅占据了城市的核心地段,也以其卓越的建筑设计、完善的社区设施和贴心的物业服务,成为当地居民心中的理想居所。...[阅读全文]
2024-02-25 09:10:39 人气:2423
佛山绿城桂语兰庭:自然与人文的和谐之居
佛山绿城桂语兰庭,作为绿城集团在佛山精心打造的高品质住宅项目,将自然、人文与现代生活完美融合。它不仅坐拥佛山市中心的核心地段,更以其独特的景观设计、精良的建筑工艺和贴心的物业服务,成为当地居民心中的理想家园。...[阅读全文]
2024-02-25 09:08:56 人气:2369
佛山五矿崇文金城:人文与自然的和谐之居
佛山五矿崇文金城,位于佛山市中心地带,是一个集住宅、商业、教育于一体的综合性高端社区。项目占地广阔,建筑密度低,环境优美,是城市中的一方净土。...[阅读全文]
2024-02-25 09:06:52 人气:2533
第二届中国国际(佛山)预制菜产业大会3月15日-17日举办
2月21日,据第二届中国国际(佛山)预制菜产业大会新闻发布会消息,第二届中国国际(佛山)预制菜产业大会将于3月15日-17日在佛山潭洲国际会展中心举办,规划超3万平方米展区,打造预制菜产业国际化合作交流、展示交易大平台,推动广东预制菜产业发展走在全国前列。目前,大会已吸引超1000家预制菜产业链企业参会参展,超1000家知名预制菜采购商报名“看展选菜”。...[阅读全文]
2024-02-23 11:59:37 人气:5812
提前预登记,抢占华南印刷展标签展入场名额!
2024年3月4-6日,华南印刷展标签展将再次在广州琶洲绽放光彩。作为印包行业的开年大秀,华南印刷展标签展始终站在行业前沿,引领着潮流的发展...[阅读全文]
2024-01-31 15:29:03 人气:8746
华南展三十载辉煌,融入智能力量,引领行业新征程!
【第30届华南国际印刷工业展览会(Printing South China 2024)】暨【2024中国国际标签印刷技术展览会(Sino-Label 2024)】(简称“第30届华南国际印刷展/标签展”或“第30届华南展”)...[阅读全文]
2024-01-25 14:35:42 人气:13405
三十载华章,开启包装行业新纪元 —2024华南包装展预登记通道已开启
华南包装展自创办以来,已逐步发展为华南地区乃至范围内颇具影响力的包装行业盛会。华南包装展的三十年历程,犹如一部描绘中国包装行业发展的画卷,见证了行业的飞速发展...[阅读全文]
2024-01-25 10:17:24 人气:15014
CCLE第六届中国教育后勤展览会圆满落幕!下一站,明年4月上海见!
本届展会期间,展览展示、嘉宾巡馆、系列论坛、供需对接、食韵校园品鉴打卡等精彩活动轮番上演,让大家领略了一场精彩绝伦的教育后勤行业盛会!...[阅读全文]
2023-12-09 20:39:03 人气:12357
2024第三届中国(济南)国际化工产业博览会
“2024第三届中国(济南)国际化工产业博览会”旨在加强化工全产业链对接交流合作,促进山东化工产业双招双引和产业链上下游协同发展...[阅读全文]
2023-12-06 09:08:42 人气:14096
2023工业安全与应急创新技术暨南海产品展览会举行
2023工业安全与应急创新技术暨南海产品展览会在南海国际会展中心举行,进一步推动南海区工业安全及应急技术创新发展...[阅读全文]
2023-12-04 10:03:02 人气:14775
“南岭伏脉——粤湘美术作品联展”在三水区举办
“南岭伏脉——粤湘美术作品联展”在佛山市三水区文化馆开幕,本次展览为“探寻湾区源头”写生节第二期活动,以独有的艺术视角与笔触...[阅读全文]
2023-12-01 10:33:37 人气:13269
第五届平洲玉器珠宝文化周来袭!11月28日启幕→
中国翡翠看平洲。由中国珠宝玉石首饰行业协会、佛山市南海区桂城街道联合主办的“东方翡翠 耀聚平洲”2023首届东方翡翠平洲论坛暨平洲玉器珠宝小镇第五届玉器珠宝文化周即将开幕!...[阅读全文]
2023-11-24 16:39:11 人气:11921
CCLE第六届中国教育后勤展览会
中国教育后勤展览会(简称“CCLE教育后勤展”)是由中国教育后勤协会、灵硕展览集团主办,上海傲展会展服务有限公司承办,全国唯一专注校园管理服务的品牌展会...[阅读全文]
2023-10-20 15:16:34 人气:11695
广州元宵节吸引“国际流量”
2月24日是元宵佳节,广州再度吸引了一波“国际流量”。2月21-25日,2024“广州过年·花城看花——国际旅游知名人士 花城广州幸福之旅”...[阅读全文]
2024-02-25 07:55:56 人气:3247
广州金融业亮目标、出实招 做好“五篇大文章”
力争新增上市公司中高新技术企业、专精特新企业占比超50%;推动南沙建设应对气候变化投融资试点;争取普惠机制下普惠贷款投放总额突破2000亿元...[阅读全文]
2024-02-25 07:55:05 人气:3432
广州中考报名3月5日开始
广州市招考办发布《关于做好2024年广州市高中阶段学校考试招生报名工作的通知》(下称《通知》)。《通知》明确了2024年广州中考报名时间是3月5日9:00至3月9日18:00...[阅读全文]
2024-02-25 07:54:29 人气:3359
广州新增3处省级工业遗产
根据《广东省工业和信息化厅关于开展第三批广东省工业遗产认定申报工作的通知》(粤工信生产合作函〔2023〕12号),省工业和信息化厅面向全省组织开展了相关申报工作...[阅读全文]
2024-02-25 07:54:27 人气:3110
广州海珠区全员下沉一线助力企业复工复产
一是压实主体责任。落实安全监管措施,压实企业安全生产主体责任,各职能部门、企业的所有安全监管力量和专业技术力量,全员下沉...[阅读全文]
2024-02-25 07:54:24 人气:3222
广州建设街“龙启盛年 古韵悠然”书画展开幕
近日,建设街2024年“迎春书画展”在榕树头文化艺术中心三楼开展。这也是我区“广府味 幸福年”广府文化系列活动之一...[阅读全文]
2024-02-06 17:12:13 人气:4932
“首届数据资产价值管理与实践创新论坛”在广州举办
为积极响应党中央、国务院最大化释放数据要素价值工作部署,推动广东数据产业和数据要素市场健康发展...[阅读全文]
2024-02-05 09:47:44 人气:4149
广州黄埔区公共文化服务评价全市第1,全省第5!
广东省文化和旅游厅公布了2022年度广东省公共文化服务评价结果,黄埔区在全省122个县(市、区)中位列全市第1,全省第5!...[阅读全文]
2024-02-05 09:47:25 人气:5480
广州黄埔出台既有住宅增设电梯“十条”!每梯补贴10万元!
近日,黄埔区印发《广州开发区广州市黄埔区关于进一步促进既有住宅增设电梯高质量发展的若干措施》(以下简称“措施”)...[阅读全文]
2024-02-03 09:17:11 人气:6129
深耕镁合金开发佛山镁利好今年一体压铸车架有望百万件
佛山镁利好自行车配件有限公司在我国自行车镁合金一体化压铸件的研发先行一步,技术创新,业绩喜人...[阅读全文]
2024-02-25 18:09:34 人气:4288
佛山信智汇专利申请代理量实现37%增长
在知识产权服务机构颇具影响力的佛山信智汇知识产权代理事务所,在2023年迎难而上,积极拓展市场份额,专利申请代理量实现37%的大幅增长...[阅读全文]
2024-02-05 15:03:56 人气:5593
唧唧复唧唧 张槎兴纺织 瑞蒽服装自动吊挂糸统投产
近曰,中国服装名镇张槎有三十年厂史的知名服装企业佛山市瑞蒽服装有限公司,新上全自动吊挂系统投产运转正常。瑞蒽此举同白涛市长所作的2024年佛山市政府工作报告中提到传统优势产业发展方向吻合...[阅读全文]
2024-02-01 16:29:07 人气:7331
扎根佛山 打造品牌 佛山自行车企洛梵狄获哈啰最佳质量奖
新年伊始,广东洛梵狄智能科技有限公司荣近日荣获哈啰出行“最佳质量奖”。 据悉, 洛梵狄自2013年成立以来,技术创新专注于二轮车智能锁和内变速器的研发...[阅读全文]
2024-01-30 21:58:44 人气:6772
元宇宙产业浪潮掀起 佛山首设元宇宙数字科技展厅
敢为人先的佛山民营科技企业空间计算(广东)智能科技有限公司,紧跟国家《元宇宙产业创新发展三年行动计划(2023—2025年)》战略部署...[阅读全文]
2024-01-22 13:31:36 人气:8551
孟加拉服装厂采用佛山设备新上无缝服装车间
中国企业积极参与“一带一路”建设,在孟加拉多年开设传统服装厂的基础上,紧跟世界潮流技术创新去年新上无缝服装车间。该新车间釆用广东佛山民营科技企业的无缝服装设备配置生产线...[阅读全文]
2024-01-18 20:05:23 人气:7088
川崎总部项目在顺德容桂全面封顶!总投资10亿元!
广东顺德川崎汽车零部件有限公司(下称“川崎公司”)总部项目全面封顶,从项目摘牌到动工建设再到全面封顶历时仅281天。项目总投资10亿元...[阅读全文]
2024-01-12 10:04:20 人气:10431
判决赔偿20万!罗浮宫打响打击家居短视频恶意侵权第一枪
罗浮宫国际家具博览中心(简称:罗浮宫家居)以商标侵权、不正当竞争为由,起诉某苏传播公司(抖音号:某苏家居)。法院最终支持罗浮宫家居的请求...[阅读全文]
2024-01-12 09:04:52 人气:7392
佛山市市长白涛调研无缝服装企业
1月10日,佛山市市长白涛到禅城区企业调研,深入了解企业发展现状,认真倾听企业心声,帮助解决企业发展面临的问题,助力企业加速发展壮大...[阅读全文]
2024-01-12 08:45:12 人气:6510
内地首家商业平台!罗浮宫家居获评香港Q唛环保认证!
香港Q唛绿色环保认证首度落户内地商业平台,国内专业的大型家居卖场——佛山罗浮宫家居获得该项认可,成为内地首家通过香港Q唛绿色环保认证的商业平台...[阅读全文]
2024-01-09 15:14:07 人气:6869
佛山住房公积金提取有新变化→
为进一步整合民生服务资源,加快推进民生用卡服务集成融合,佛山市住房公积金管理中心增加“佛山市社会保障卡”作为住房公积金提取划账银行账户...[阅读全文]
2023-11-02 11:26:54 人气:35290
佛山住房公积金新政8月起实施
据佛山市住房公积金管理中心消息,《佛山市住房公积金管理中心关于阶段性提高个人住房公积金贷款额度的通知》将于8月1日起实施...[阅读全文]
2023-07-25 14:59:21 人气:37393
在外市缴存公积金,这样也能申请贷款!
登录佛山市住房公积金管理中心网站【个人网上办事大厅(入口)】→主借款人登录→【我要办理】→【异地缴存明细申报】...[阅读全文]
2023-07-04 12:25:37 人气:38742
租房提取公积金有变化!7月1日起,最高可提取超6万元!
根据《佛山市住房公积金管理中心关于调整佛山市提取住房公积金支付房租有关事项的通知》(佛房金管〔2023〕29号),现将佛山市2023年度...[阅读全文]
2023-06-30 08:08:22 人气:38932
佛山公积金贷款上限拟提至50万/人,夫妻最高可贷100万
佛山市住房公积金管理中心发布《关于阶段性提高个人住房公积金贷款额度的通知(征求意见稿)》。其中提出,缴存职工个人申请的...[阅读全文]
2023-06-28 15:09:15 人气:35659
7月起多孩家庭住房公积金额度更高!提取额度上调好消息!
为贯彻落实党中央“租购并举”的决策部署,支持职工合理住房需求,根据《住房公积金管理条例》有关规定以及《住房城乡建设部 财政部 人民银行关于放宽提取住房公积金支付房租条件的通知》...[阅读全文]
2023-06-26 01:12:36 人气:38122
佛山职工租房提取额度上调!下月起公积金有新变化
职工在本市连续足额缴存住房公积金满3个月,本人及配偶在本市无自有住房且租赁住房的,可提取夫妻双方住房公积金支付房租...[阅读全文]
2023-06-16 10:06:06 人气:39966
住房公积金最新相关问题解答
在本市连续足额缴存住房公积金满3个月”是指职工在本市开设账户满3个月且已连续足额缴存住房公积金满3个月...[阅读全文]
2023-06-02 09:05:55 人气:40990
公积金提取额度上调,可按月提!多孩家庭额度更高!
职工在本市连续足额缴存住房公积金满3个月,本人及配偶在本市无自有住房且租赁住房的,可提取夫妻双方住房公积金支付房租...[阅读全文]
2023-06-02 08:59:27 人气:39472
佛山公积金:买自建房、公寓能申请公积金贷款吗?
通过合规合法的房屋买卖手续购买房屋,而且又符合《佛山市住房公积金住房抵押贷款办法》的规定,可以申请公积金贷款...[阅读全文]
2023-05-30 15:20:38 人气:40186
一次申报、待遇直享!工伤保险“多件事一次办”全面升级
在佛山市社会保险基金管理局、市政务服务数据管理局、市行政服务中心的指导下,南海区作为争先示范区,从职工办事的难点堵点出发...[阅读全文]
2024-01-16 09:47:33 人气:31790
佛山新市民在支付宝办理居住证等业务,可领取专属医疗保险!
符合相关条件的新市民通过支付宝“佛山新市民服务通”在线办理相关业务,专享医疗保险投保后前两个月免费体验,包含好医保·门诊险产品以及好医保·长期医疗(0免赔)产品...[阅读全文]
2024-01-09 10:43:45 人气:30640
禅城社保推行“智能语音客服” 实现“政策找人”精准高效
养老保险待遇核定、养老资格认证,关系着养老待遇能否按时发放,是退休长者最为关切的事情。为满足群众需求...[阅读全文]
2023-12-30 11:21:11 人气:32899
佛山南海在全市首推!港澳居民可“掌上办”居民医保
据南海区政务服务数据管理局消息,南海在全市首推港澳居民参加城乡居民基本医疗保险“掌上办”,在南海生活的港澳人员可通过线上操作...[阅读全文]
2023-12-08 10:25:50 人气:21026
跨省异地看病怎么走医保,领你全流程办理→
推出“高效办成一件事”系列服务,助力提升办事便利和效率。今天推出“高效办成一件事”第1期:跨省就医直接结算...[阅读全文]
2023-12-05 11:12:02 人气:20226
佛山医保新规出台!事关住院、大病保险→
《佛山市基本医疗保险住院管理办法》按照“分类保障、统一管理,优化待遇、保障权益,提升服务、完善细节”的原则,对待遇和管理进行全面优化提升...[阅读全文]
2023-12-05 11:10:59 人气:18081
2024年度佛山居民医保申报开始啦!
为深入贯彻落实习近平总书记关于医疗保障事业的重要指示批示和重要讲话精神,提升居民医保参保率...[阅读全文]
2023-11-04 10:54:57 人气:15251
佛山2024年居民医保启动参保
2024年度佛山居民医保参保启动,11月1日至12月15日,广大市民可进行参保申报。2024年度佛山居民医保参保缴费标准为596元/人·年...[阅读全文]
2023-11-04 10:19:32 人气:13678
佛山社保:“生育异地备案”等3项社保主题集成服务上线了
为进一步深化“一件事”改革,实现“集成办、一次办”,提升群众办事便捷度和体验感,10月31日,佛山市社保局联合市政务服务数据管理局...[阅读全文]
2023-11-04 02:45:06 人气:14390
佛山社保:如何享受门特病种待遇?申办指南→
确定需申请的病种(根据医院诊断) ;目前佛山市门诊特定病种有61个(详见下表),参保人可根据主诊医生诊断确定需要申请的病种...[阅读全文]
2023-11-04 02:45:01 人气:14398
“佛山新市民积分计算器”帮你一键估算积分
本系统结果仅供参考,真实结果需前往佛山新市民通提交资料申请。本系统暂时只收录了全市积分,各区的加分项请参考区政策文件。...[阅读全文]
2023-12-31 10:52:27 人气:22018
佛山积分新标准发布!落户更容易!
在佛山办理居住证(暂住证)累计每满1年积20分,最高可积240分;在佛山参加社会保险的(职工基本养老保险、职工基本医疗保险...[阅读全文]
2023-12-28 16:01:46 人气:21300
佛山新市民:居住证一年要签注一次!这样操作1分钟完成续签
近日,家住高明区荷城街道的区女士欲为其丈夫代办居住证续签,但却被告知该业务不可代办。区女士的丈夫正在外地,又赶上居住证即将到期...[阅读全文]
2023-12-04 09:42:17 人气:20986
佛山市完善积分制服务管理制度 帮助更多新市民落户佛山融入佛山
指出积分制服务管理制度实施以来,较好满足了新市民入户需求,保障了新市民随迁子女平等接受义务教育权利,是我市入户政策和入学政策的有益补充...[阅读全文]
2023-12-01 11:17:02 人气:17958
2023年第三季度南海区各镇(街道)新市民积分入户分数及名单公示
2023年第三季度南海区各镇(街道)新市民积分入户积分汇总工作已完成,根据《佛山市新市民积分制服务管理办法》(佛府办〔2018〕45号)...[阅读全文]
2023-10-26 10:49:27 人气:19109
佛山三水7月新入户人数迎爆发式增长
自全市7月1日实施调整部分区域稳定居住就业入户政策以来,三水7月份申请入户人数为8456人...[阅读全文]
2023-09-07 15:33:38 人气:16838
佛山稳定居住就业入户办事指引
2023年7月1日起,在本市高明区及高明河以南的西岸社区(属南海区)、三水区持自有合法产权住宅房屋(含二手房、自建房)的非本...[阅读全文]
2023-09-06 14:59:12 人气:14543
居住证没续签?影响积分入户入学!
居住证(暂住证)未按要求续期的断开时间不计算,其余有效居住证(暂住证)时间可连续计算,断开之前之后累计的时间满1年都可以加分...[阅读全文]
2023-08-25 22:07:15 人气:16976
佛山拟出台落户新政!
《佛山市引进人才落户管理办法(征求意见稿)》共5章18条,适用于符合佛山引进人才落户条件的非佛山户籍人员...[阅读全文]
2023-08-17 10:48:05 人气:15708
佛山禅城区2023年第二季度新市民积分入户分数公示
根据《佛山市新市民积分制服务管理办法》(佛府办〔2018〕45 号)和《关于禅城区2023年度积分入户指标数和分配方案的公告》的规定...[阅读全文]
2023-07-22 10:32:15 人气:18019
佛山市“积分入学”启动在即!担心积分不够?最新解答
新修订的《积分制管理办法》主要有以下几个方面的变化。首先,明确我市积分制服务包括积分入户和积分入学,不再将入住公租房纳入积分服务范畴...[阅读全文]
2024-02-26 16:07:07 人气:3135
佛山禅城南庄小学:用爱与智慧启迪学生的明天
在广东省佛山市禅城区南庄镇的中心,有一所充满活力与朝气的学校——佛山禅城南庄小学。这所学校以“以人为本,全面发展”为办学宗旨,致力于为...[阅读全文]
2024-02-26 09:16:39 人气:3054
佛山禅城张槎学校:培养全面发展人才的摇篮
佛山禅城张槎学校位于广东省佛山市禅城区张槎街道,是一所具有现代化设施和先进教育理念的民办学校...[阅读全文]
2024-02-26 09:15:48 人气:3175
佛山禅城光正实验学校:激发潜能,塑造未来领袖
佛山禅城光正实验学校位于广东省佛山市禅城区,是一所集小学、初中、高中为一体的民办寄宿制学校。学校以“培养具有创新精神和实践能力的未来领袖”为办学宗旨,致力于为学生提供优质...[阅读全文]
2024-02-26 09:14:38 人气:3514
佛山外国语学校北校区:引领未来,培养全球视野的英才
佛山外国语学校北校区,位于广东省佛山市,是一所集小学、初中、高中为一体的国际化外国语学校。学校以“培养具有国际视野...[阅读全文]
2024-02-26 09:13:35 人气:2566
佛山禅城育萃学校:培育智慧之花的摇篮
佛山禅城育萃学校位于广东省佛山市禅城区,是一所历史悠久、文化底蕴深厚的学校。作为禅城区一所知名的优质教育资源...[阅读全文]
2024-02-26 09:12:30 人气:2507
佛山科学技术学院附属学校:培育未来的科技之星
佛山科学技术学院附属学校位于广东省佛山市,是一所充满科技氛围和前瞻性的学校,与佛山科学技术学院紧密合作...[阅读全文]
2024-02-26 08:59:33 人气:2554
佛山禅城南庄镇吉利小学:培育未来的璀璨之星
吉利小学,位于广东省佛山市禅城区南庄镇吉利村,是一所历史悠久、充满活力的学校。自创办以来,吉利小学始终坚持“以人为本、育人为本”的教育理念...[阅读全文]
2024-02-26 08:57:52 人气:2953
佛山禅城南庄镇杏头小学:启迪心灵的温馨校园
佛山南庄镇杏头小学,位于广东省佛山市禅城区南庄镇杏头村,是一所历史悠久、充满活力的学校。自创办以来...[阅读全文]
2024-02-26 08:56:32 人气:3070
佛山禅城南庄镇醒群小学:培育梦想的温暖学园
佛山南庄镇醒群小学,位于广东省佛山市禅城区南庄镇,拥有丰富的历史底蕴和独特的教育理念。这所小学致力于为社区内的孩子们提供优质的教育环境...[阅读全文]
2024-02-26 08:54:44 人气:2462
梁氏宗祠:佛山梁氏家族的根与魂
梁氏宗祠,位于广东省佛山市,是梁氏族人共同祭祖、聚会的重要场所。这座古朴庄重的建筑,不仅是梁氏家族的象征,也是佛山地区历史文化的珍贵遗产。
梁氏宗祠始建于明朝中期,已有数百年的历史。祠堂建筑风格独特,采用典型的明清式建筑风格,以木材为主要建材,雕梁画栋,显得古朴典雅。整个祠堂分为前、中、后三进,前进为门楼,中进为拜殿,后进为正殿。门楼上的木雕精美绝伦,展现出梁氏家族对传统工艺的精湛技艺...[阅读全文]
2024-02-24 08:12:38 人气:9180
禾哇周公祠:佛山的历史印记与文化瑰宝
禾哇周公祠,位于广东省佛山市,是一座历史悠久、文化底蕴深厚的古建筑。它不仅见证了佛山地区的发展变迁,更是中华民族传统文化的珍贵载体。
禾哇周公祠始建于明朝中期,已有数百年的历史。它以供奉周公旦而得名,是当地周氏族人的祖祠。祠堂建筑风格独特,采用典型的明清式建筑风格,以木材为主要建材,雕梁画栋,飞檐翘角,显得古朴典雅。...[阅读全文]
2024-02-24 08:10:53 人气:7202
佛山南海开展“我们的节日·精神的家园·元宵”暨家庭文明建设活动
2月22日,2024年南海“我们的节日·精神的家园·元宵”暨家庭文明建设活动在大沥雅瑶社区新时代文明实践站举行,让群众在温馨和谐的氛围中感受元宵传统文化...[阅读全文]
2024-02-23 13:11:47 人气:6293
佛山市南海区九江实验中学:培养未来领袖的摇篮
佛山市南海区九江实验中学是南海区一所享有盛誉的实验学校,自成立以来,一直致力于培养具有创新精神和实践能力的优秀学生。学校位于九江镇,占地面积广阔,环境优美,设施齐全。...[阅读全文]
2024-02-22 08:31:29 人气:7525
佛山行通济:百年民俗的现代演绎
行通济是广东省佛山市一带的传统民俗活动,是在元宵节期间举行的游玩祈福活动。每到这一天,家家户户都会扶老携幼,自清晨到夜幕...[阅读全文]
2024-02-02 15:40:12 人气:7664
塔坡庙会:岭南民俗文化的盛宴
塔坡庙会的地点是佛山市禅城区福宁路京果街2号的塔坡古迹,这是佛山得名的重要物证。塔坡庙会一般在7月23日至7月30日之间举行...[阅读全文]
2024-02-02 15:37:29 人气:7462
佛山文昌诞:传承文化,共庆佳节
佛山文昌诞是一个充满文化气息的传统民俗活动。2023年2月19日,禅城区城央水乡百村千场万人文艺活动启动暨文昌诞庆典仪式在南庄镇罗格孔家村举行...[阅读全文]
2024-02-02 15:36:44 人气:7416
佛山市龙狮闹元宵:传统与创新的碰撞,热闹非凡
佛山市的龙狮闹元宵是一个非常热闹和传统的活动。在元宵佳节期间,人们可以欣赏到精彩的龙狮表演,感受到传统与创新的碰撞...[阅读全文]
2024-02-02 15:35:32 人气:7960
佛山咏春拳:中华武术的璀璨明珠
佛山咏春拳是一种中国传统武术,其历史可以追溯到清代中晚期。经过梁赞的整理、适应和改良,咏春拳逐渐成形...[阅读全文]
2024-01-29 11:06:05 人气:6977
佛山顺德伦教文旅项目启动!投资28亿元!
龙行龘龘,事业骎骎,顺德伦教文旅迎来“火红开局”。2月25日上午,在全省高质量发展大会召开仅仅一周后...[阅读全文]
2024-02-26 15:52:05 人气:3365
唐翠园:佛山之珠,翠绿明珠
唐翠园,位于广东省佛山市的心脏地带,是市民休闲、娱乐和亲近大自然的好去处。这座占地广阔的公园,以其优美的自然风光和丰富的文化底蕴吸引了无数游客前来游览。
唐翠园始建于20世纪90年代,经过多年的发展与改造,现已成为集生态、景观、文化于一体的综合性公园。公园内绿树成荫,花香四溢,湖泊、溪流、假山、亭台等景观元素相互辉映,为游客呈现出一幅美丽的画卷。...[阅读全文]
2024-02-24 08:17:23 人气:4155
鸿业公园:佛山绿肺,休闲胜地
鸿业公园,位于广东省佛山市的中心地带,是市民休闲、娱乐和亲近大自然的好去处。这座占地广阔的公园,以其优美的自然风光和丰富的文化底蕴吸引了无数游客前来游览。
鸿业公园始建于上世纪80年代,经过多年的发展与改造,现已成为集生态、景观、文化于一体的综合性公园。公园内绿树成荫,花香四溢,湖泊、溪流、假山、亭台等景观元素相互辉映,为游客呈现出一幅美丽的画卷。...[阅读全文]
2024-02-24 08:15:41 人气:3676
垂虹公园:佛山之心,城市绿洲
垂虹公园,位于广东省佛山市的中心地带,是市民休闲、娱乐和亲近大自然的好去处。这座占地广阔的公园,以其优美的自然风光和丰富的文化底蕴吸引了无数游客前来游览。
垂虹公园始建于20世纪80年代,经过多年的发展与改造,现已成为集生态、景观、文化于一体的综合性公园。公园内绿树成荫,花香四溢,湖泊、溪流、假山、亭台等景观元素相互辉映,为游客呈现出一幅美丽的画卷。...[阅读全文]
2024-02-24 08:14:12 人气:4000
今年元宵,禅城区博物馆将首次开放夜游,以梁园门票免费、精品活动免费的方式,邀请广大市民游客在禅城区博物馆欢度元宵。
赏灯猜谜、参观展览、品鉴古琴、观赏粤剧……2月22日,记者从禅城区博物馆获悉,今年元宵,禅城区博物馆将首次开放夜游,以梁园门票免费、精品活动免费的方式,邀请广大市民游客在禅城区博物馆欢度元宵。...[阅读全文]
2024-02-23 12:07:28 人气:3746
佛山参天宫圣庙:历史悠久,文化璀璨
参天宫圣庙位于广东省佛山市,是一座历史悠久、文化璀璨的古建筑。这座庙宇不仅是当地市民祈福的场所,也是游客了解佛山历史文化的重要景点。
参天宫圣庙始建于唐朝,经过多次修缮,至今仍保持着古朴典雅的风貌。庙宇建筑风格独特,采用传统的中国宫殿式结构,屋顶覆盖着黄色的琉璃瓦,显得庄重而神秘。大殿内供奉着各种神像,其中以观音菩萨和如来佛祖最为著名。...[阅读全文]
2024-02-23 09:30:46 人气:3440
佛山二村公园:绿意盎然,活力四溢
佛山二村公园位于佛山市中心地带,是一个充满活力、绿意盎然的休闲公园。这个公园以其美丽的自然风光、丰富的休闲设施和深厚的文化底蕴吸引了众多市民和游客前来游览。
二村公园占地面积广阔,园内种植了各种树木和花草,四季常绿。漫步在园内的小径上,可以感受到清新的空气和宁静的环境。公园内的湖泊、小溪、瀑布等水景也给游客带来了美的享受。...[阅读全文]
2024-02-23 09:29:31 人气:3140
佛山花社公园:繁花似锦,休闲胜地
佛山花社公园位于广东省佛山市中心,是一个集自然风光、休闲娱乐和历史文化于一体的公园。这里不仅有美丽的花卉景观,还有丰富的文化活动和设施,吸引了众多市民和游客前来游览。
花社公园占地面积广阔,园内种植了各种花卉,包括玫瑰、牡丹、菊花、杜鹃等,四季皆宜观赏。每逢花期,园内繁花似锦,芳香四溢,为市民和游客提供了一个赏花的好去处。...[阅读全文]
2024-02-23 09:27:37 人气:2729
佛山北帝庙:庇佑一方,传承千年
北帝庙,位于广东省佛山市,是一座历史悠久、文化底蕴深厚的古建筑。作为佛山地区重要的道教宫观,北帝庙承载着当地人民对神明的信仰和敬仰,也见证了佛山的历史变迁...[阅读全文]
2024-02-23 09:23:19 人气:3129
佛山奇槎滨江公园:城市绿肺,休闲胜地
奇槎滨江公园,位于广东省佛山市,是一个集休闲、娱乐、观光于一体的城市滨江公园。这个公园以其优美的自然风光和丰富的文化底蕴吸引了众多市民和游客前来游览。
奇槎滨江公园占地面积广阔,绿树成荫,花团锦簇。园内设有多个主题区域,如儿童游乐区、健身区、观景区等,满足了不同年龄层次的需求。在这里,市民可以与家人共度美好时光,享受大自然的清新与宁静。...[阅读全文]
2024-02-23 09:21:04 人气:2689
佛山鹰创园:培育创新与创业的摇篮
佛山鹰创园,位于广东省佛山市南海区,是一个集科技研发、企业孵化、人才培养于一体的创新园区。作为佛山市政府重点支持的创新创业平台...[阅读全文]
2024-02-27 11:05:31 人气:6196
佛山国际车城:华南地区的汽车产业高地
佛山国际车城,位于广东省佛山市南海区,是华南地区规模最大、功能最全的汽车产业基地。作为佛山市重点发展的产业集群之一...[阅读全文]
2024-02-27 10:56:12 人气:4497
佛山陶瓷展览中心:展示陶瓷艺术与文化的璀璨舞台
佛山陶瓷展览中心,位于中国陶瓷重镇——佛山市,是集陶瓷展示、交易、交流、研讨及创新于一体的国际化平台。这里不仅展示了中国深厚的陶瓷文化底蕴...[阅读全文]
2024-02-27 10:54:09 人气:4539
中国陶瓷产业基地:传承与创新共融的陶瓷王国
中国,作为陶瓷的发源地,拥有悠久的陶瓷历史和丰富的文化底蕴。如今,中国陶瓷产业基地已成为全球陶瓷产业的重要中心...[阅读全文]
2024-02-27 10:51:50 人气:6719
佛山瓷海国际中心:陶瓷产业的全球门户
位于佛山市的瓷海国际中心,是全球陶瓷产业的重要聚集地和交易平台。这里汇集了来自世界各地的陶瓷产品、技术和人才...[阅读全文]
2024-02-27 10:47:35 人气:4326
佛山智慧新城:科技与生态的融合之地
在广东省佛山市,有一座集科技、生态、产业于一体的现代化新城——佛山智慧新城。作为佛山市的重点发展区域...[阅读全文]
2024-02-27 10:46:04 人气:3888
佛山意美家卫浴世界:卫浴行业的璀璨明珠
在佛山市,有一家备受瞩目的卫浴企业——意美家卫浴世界。作为国内知名的卫浴品牌,意美家以其卓越的品质、创新的设计和完善的售后服务...[阅读全文]
2024-02-27 10:45:03 人气:3087
佛山国瑞升平里:古韵与现代的交融之地
在佛山市的中心,隐藏着一个融合了古今风情的地方——国瑞升平里。这里既有传统的岭南建筑风格,又融入了现代的设计元素,为市民和游客提供了一个感受佛山历史与现代交融的绝佳场所...[阅读全文]
2024-02-27 10:43:10 人气:4760
佛山华强广场:城市繁华的璀璨明珠
在佛山市的中心地带,有一座标志性的建筑——华强广场。作为城市的核心商业区,华强广场不仅是购物、休闲的理想之地...[阅读全文]
2024-02-27 10:37:23 人气:4131
南海中医院:中医之光,健康之源
南海中医院,坐落于风景秀丽、文化底蕴深厚的南海之滨,是一家集医疗、教学、科研为一体的现代化综合性中医医院...[阅读全文]
2024-02-27 11:30:46 人气:2788
顺德中医院:中医之典范,健康之守护
顺德中医院,位于广东省佛山市顺德区,是一家集医疗、教学、科研为一体的现代化综合性中医医院。作为顺德地区知名的中医医疗机构...[阅读全文]
2024-02-27 11:29:33 人气:2281
三水中医院:古韵今风,守护健康之源
三水中医院,位于广东省佛山市三水区,是一家历史悠久、技术精湛的中医医疗机构。作为三水地区知名的中医医院...[阅读全文]
2024-02-27 11:25:50 人气:2777
高明中医院:医术精湛,服务至上
高明中医院,位于广东省佛山市高明区,是一家集医疗、教学、科研为一体的现代化综合性中医医院。作为高明地区知名的中医医疗机构...[阅读全文]
2024-02-27 11:25:01 人气:2580
南海复星禅城医院:现代医疗与禅文化的融合
南海复星禅城医院,位于广东省佛山市禅城区,是复星医药集团与禅城区政府合作共建的一家现代化综合性医院。医院集医疗、教学、科研于一体...[阅读全文]
2024-02-27 11:23:09 人气:2925
禅城中心医院:医疗技术的领跑者,社区健康的守护者
禅城中心医院位于广东省佛山市禅城区,作为禅城区最大的综合性医院,致力于为社区居民提供全面、优质的医疗服务。以下是禅城中心医院的详细介绍...[阅读全文]
2024-02-25 09:29:45 人气:2628
三水人民医院:守护健康,服务社区
三水人民医院位于广东省佛山市三水区,作为当地的主要医疗机构,致力于为社区居民提供全面、优质的医疗服务。以下是三水人民医院的详细介绍:
一、医院设施与规模...[阅读全文]
2024-02-25 09:27:56 人气:2305
高明人民医院:卓越医疗,温馨服务
高明人民医院位于广东省佛山市高明区,作为当地的主要医疗机构,承担着为社区居民提供高质量医疗服务的重任。以下是高明人民医院的详细介绍...[阅读全文]
2024-02-25 09:26:42 人气:2223
顺德人民医院:以人为本,追求卓越的医疗服务典范
顺德人民医院位于广东省佛山市顺德区,是当地一家集医疗、教学、科研、预防保健于一体的综合性医院。以下是顺德人民医院的详细介绍...[阅读全文]
2024-02-25 09:25:04 人气:2464
南海人民医院:以人为本,科技领先的综合性医疗服务机构
南海人民医院是一家位于中国广东省佛山市南海区的综合性医院,为当地及周边地区提供全面的医疗服务。以下是对南海人民医院的详细介绍...[阅读全文]
2024-02-25 09:23:32 人气:2872
佛山禅城南庄客运站:城市交通的便捷之窗
在佛山市禅城区南庄镇,有一个重要的交通枢纽——南庄客运站。作为连接城市与周边地区的重要节点,南庄客运站为市民和游客提供了便捷的出行服务...[阅读全文]
2024-02-27 10:34:39 人气:2350
佛山石湾汽车客运站:连接城市与乡野的交通枢纽
在佛山市,有一个不可或缺的交通枢纽——石湾汽车客运站。作为连接城市与乡野的重要节点,石湾汽车客运站承担着大量的旅客运输任务...[阅读全文]
2024-02-27 10:29:07 人气:2644
佛山聚锦站:交通枢纽与城市新地标
在佛山市,有一个重要的交通枢纽和城市新地标——聚锦站。作为连接多个铁路和公路线路的重要节点,聚锦站为市民和游客提供了便捷的交通服务...[阅读全文]
2024-02-27 10:25:35 人气:2406
禅城东平路:历史与现代交融的文化走廊
在佛山市禅城区,有一条富有历史韵味与现代气息的街道——东平路。这条街道见证了禅城区的变迁与发展...[阅读全文]
2024-02-27 10:23:33 人气:2742
禅城张槎一路:繁华商业与文化并存的街道
禅城张槎一路,位于广东省佛山市禅城区,是当地一条繁华的商业街。这条街道拥有悠久的历史和丰富的文化底蕴...[阅读全文]
2024-02-27 10:17:06 人气:2891
佛山火车站:连接城市与全国的交通枢纽
佛山火车站,位于广东省佛山市禅城区,是广佛地区的重要交通枢纽之一。作为连接全国铁路网的重要节点,佛山火车站承担着大量的旅客和货物运输任务...[阅读全文]
2024-02-27 10:03:06 人气:2059
广佛高速:连接两座城市的繁荣之路
广佛高速公路,作为中国广东省的一条重要交通动脉,自1989年全线通车以来,一直在促进广州和佛山两大城市的经济交流与发展中发挥着至关重要的作用...[阅读全文]
2024-02-27 09:58:06 人气:1971
珠肇高铁最新进度!途经高明的这条高铁开启第二阶段施工!
珠肇高铁是广东省自主投资建设管理的第一条时速350公里高铁,连接珠海、江门、佛山、肇庆,主线接入规划中的珠三角枢纽(广州新)机场,其中江机段(即江门至机场段)为深圳至南宁高铁的重要组成部分...[阅读全文]
2024-02-26 15:59:21 人气:1782
广佛南环、佛莞城际铁路进入动态验收阶段
在广东省、广州市召开高质量发展大会后,广州地铁加速部署推进轨道上的大湾区建设,2月22日广佛南环、佛莞城际顺利通过静态验收...[阅读全文]
2024-02-26 15:55:02 人气:1628
佛山月薪环海港:岭南水乡的繁荣之源
月薪环海港位于佛山市中心,是该市的重要港口和经济中心。这个繁荣的港口区域不仅是佛山对外贸易的重要门户,也是连接国内外经济的重要节点。
月薪环海港历史悠久,自明朝以来就是佛山地区的贸易港口。随着时间的推移,它逐渐发展成为一个集港口运输、仓储物流、国际贸易和金融服务于一体的综合性港口...[阅读全文]
2024-02-24 08:22:04 人气:2346
佛山禅城区民政局大年三十正月十五都可办理婚姻登记
春节将至,有不少想趁农历新年和心爱之人喜结连理、完成“人生大事”的市民。大年三十当天可以进行婚姻登记吗?2月14日“情人节”正值春节假期...[阅读全文]
2024-01-26 10:30:02 人气:31254
禅城石湾镇街道便民服务中心揭牌启用
石湾镇街道便民服务中心近日揭牌启用,新大厅两层共4700平方米,开设55个综合服务窗口,承接社保、卫健、市监等11个职能部门400多个事项...[阅读全文]
2024-01-23 10:01:33 人气:35749
禅城高明三水开设出入境办证“学生专场”,周末也能办!
2024年1月7日、14日两个周日全天(8:30-12:00,14:00-17:30)。在禅城区就学的未满16周岁在校中小学生(学生户籍为本省及省外户籍,不含港澳台居民)。...[阅读全文]
2024-01-08 15:37:37 人气:35506
佛山三水区特定人员参加工伤保险工伤认定申请办事指南
从业单位应当在职工发生事故伤害或者被诊断、鉴定为职业病之日起30日内(不含事故当日),向从业单位所属镇街公共服务办公室负责工伤认定经办窗口提出工伤认定申请...[阅读全文]
2024-01-07 10:39:15 人气:35148
佛山三水区工伤认定申请事项办事指南
用人单位应当在职工发生事故伤害或者被诊断、鉴定为职业病之日起30日内(不含事故当日),向所属镇街公共服务办公室负责工伤认定经办窗口提出工伤认定申请...[阅读全文]
2024-01-07 10:24:36 人气:33172
佛山市禅城区石湾镇街道惠景协税站、玫瑰东协税站搬迁整合的公告
为打造标准化、规范化的纳税服务环境,更好的服务于广大企业和人民群众,优化街道营商环境,石湾镇街道惠景协税站...[阅读全文]
2023-12-19 16:06:13 人气:36063
佛山市禅城区石湾镇街道行政服务中心搬迁公告
为打造标准化、规范化、便利化的政务服务环境,更好的服务于广大企业和人民群众,优化我街道营商环境,佛山市禅城区石湾镇街道行政服务中心...[阅读全文]
2023-12-14 15:11:31 人气:35472
三水区行政服务中心蝉联人民网县级“民心汇聚单位”
2023年度人民网网上群众工作单位名单发布,三水区行政服务中心名列其中,蝉联县级“民心汇聚单位”称号。今年以来,三水区行政服务中心共收到人民网留言389条...[阅读全文]
2023-12-06 09:52:20 人气:34271
佛山禅城城乡业务通进来 窗口搬进来
“城乡居保镇村通服务点”挂牌仪式分别在中国农业银行佛山华达支行、招商银行佛山禅城支行举行...[阅读全文]
2023-12-01 10:11:27 人气:31908
佛山市“公民身后”十个事项 一次办完
佛山市“公民身后”一件事在全市上线运行。市民只需要登录广东政务服务网找到佛山市“公民身后”一件事,即可一次完成注销户口...[阅读全文]
2023-11-29 10:43:25 人气:30629
庄子素解 第二章 徐无鬼
徐无鬼因女商见魏武侯,武侯劳之曰:“先生病矣!苦于山林之劳,故乃肯见于寡人。”徐无鬼曰:“我则劳于君,君有何劳于我!君将盈耆欲...[阅读全文]
2023-02-09 09:38:10 人气:49873
庄子素解 第一章 庚桑楚
老聃之役有庚桑楚者,偏得老聃之道,以此居畏垒之山。其臣之画然知者去之,其妾之挈然仁者远之。拥仲之与居,鞅掌之为使。居三年,畏垒大壤...[阅读全文]
2023-02-08 10:52:56 人气:47253
庄子素解 第十五章 知北游
知北游于玄水之上,登隐弅之丘,而适遭无为谓焉。知谓无为谓曰:“予欲有问乎若:何思何虑则知道?何处何服则安道?何从何道则得道?...[阅读全文]
2023-02-07 08:44:53 人气:48283
庄子素解 第十四章 田子方
田子方侍坐于魏文侯,数称谿工。文侯曰:“谿工,子之师耶?”子方曰:“非也,无择之里人也;称道数当,故无择称之。”文侯曰:“然则子无师邪?...[阅读全文]
2023-02-06 09:41:31 人气:47575
庄子素解 第十三章 山木
【原文】庄子行于山中,见大木枝叶盛茂,伐木者止其旁而不取也。问其故,曰:“无所可用。”庄子曰:“此木以不材得终其天年。...[阅读全文]
2023-02-02 08:43:02 人气:47879
庄子素解 第十二章 达生
达生之情者,不务生之所无以为;达命之情者,不务知之所无奈何。养形必先之以物,物有余而形不养者有之矣;有生必先无离形...[阅读全文]
2023-01-31 09:26:23 人气:51523
[东方哲学] 一处不立 处处能立
一处不立 处处能立;亦即任何角度与立场都不立,任何角度与立场都能立;也即全然地、无条件地接纳与随机(缘)起用;云门禅三句:涵盖乾坤,截断众流,随波逐流...[阅读全文]
2022-06-08 08:31:38 人气:52564
获取深度世界真相信息的两种途径
人获取外部信息的最原始、最基础的方式就是感觉;感觉信息来源的最初端口就是感觉器官;感觉器官的阀域与自身承受力决定了人感知外部环境的上下极限...[阅读全文]
2022-06-08 08:26:00 人气:50490
物理学遇到意识素解(7)
如果一位值得信赖的朋友告诉你一些似乎可笑的事情,你会尝试着揣摩他或她可能的真实意思。值得信赖的物理学演示就告诉了我们某些看似荒谬的东西。因此,我们试图解释这些结果可能的真正意思。...[阅读全文]
2019-12-16 09:48:47 人气:39257
海外需求萎靡背后:美国进口全面收缩、欧盟现结构性变化
5月中国进出口商品总值为5011.91亿美元,同比下降6.2%。其中出口总值2834.99亿美元,同比下降7.5%;进口总值2176.92亿美元...[阅读全文]
2023-06-24 20:30:07 人气:33343
欧洲议会已批准通过《新电池法》,新能源卖家将面临更加严格的考验
近日,欧洲议会议员以 587 票赞成、9 票反对和 20 票弃权通过了与理事会达成的一项协议(针对在欧盟销售的所有类型电池的设计、生产和废物管理的新规定-《新电池法》)...[阅读全文]
2023-06-24 20:28:34 人气:19983
美国亚马逊的销售税和免税的州有哪些?
美国的销售税是美国州和地方政府对商品及劳务,按其销售价格的一定比例征收的一种税款,是在美国发生消费的时候,由消费者一方缴纳的税款...[阅读全文]
2023-06-24 20:27:41 人气:33363
Amazon 店铺代运营案例:家居类目
窗帘,浴帘的工厂,工厂OEM实力非常强,专注于传统外贸贴牌,国内天猫京东都有店,想要扩展海外渠道...[阅读全文]
2023-06-24 21:41:21 人气:22926
Amazon 店铺代运营案例:户外类目
效果:宏那运营团队进行账户诊断后,重新调整了广告,优化了产品线。进行2个月的调整后,销售额增长180%...[阅读全文]
2023-06-24 21:38:22 人气:22280
Amazon 店铺代运营案例:家居类目
吸尘器类目,宏那团队根据客户工厂优势,放弃竞争激烈的美国站点,选择切入日本站点,第三个月单品达到7W美金销售额...[阅读全文]
2023-06-24 21:36:20 人气:22433
Amazon 店铺代运营案例:饰品类目
目前效果:通过半年的测试留存,和铺货老链接的优化,日出单在平均700单左右,同比增长100%;由单SKU日均平均出单5-10单左右...[阅读全文]
2023-06-24 21:34:33 人气:13906
Amazon 店铺代运营案例:宠物类目
目前效果:运营人员一年内通过选品测试留存,现平均日销售额8000美金,每天单款SKU出单60个左右,SKU12个,月度销售额在30W美金+...[阅读全文]
2023-06-24 21:31:31 人气:10156
Amazon运营团队老师介绍:simon
有8年的亚马逊运营经验,为20+ 多个品牌工作过,其中包括类目 Top10的卖家。擅长运营广告...[阅读全文]
2023-06-24 21:16:54 人气:10454
Amazon运营团队老师介绍:Fanny
Fanny:7年亚马逊操盘经验,擅长广告,运营策略制定,并着手从0-1打造过多个百万级别的项目;统筹各个项目的开展计划...[阅读全文]
2023-06-24 21:11:52 人气:6720
卧室家居风水布局:打造舒适与和谐的睡眠环境
卧室作为我们日常休息和恢复精力的场所,其家居风水布局对于居住者的身心健康和家庭和谐有着不可忽视的影响。了解并遵循卧室的风水原则,可以为您打造一个舒适、和谐的睡眠环境...[阅读全文]
2024-02-20 09:46:18 人气:15713
客厅家居风水布局:营造和谐与繁荣的社交空间
客厅作为家庭的核心区域,是家人聚会、招待客人的重要场所。一个和谐的客厅家居风水布局,不仅可以提升居住者的生活品质,还能为家庭带来好运和繁荣。...[阅读全文]
2024-02-20 09:44:52 人气:17185
餐厅家居风水布局:打造美味与和谐的用餐环境
餐厅作为家庭中重要的功能区域,不仅是家人用餐的地方,也是与亲朋好友聚会交流的场所。一个好的餐厅家居风水布局,能够提升家庭成员的食欲,增强家庭和谐氛围...[阅读全文]
2024-02-20 09:43:33 人气:16362
卫生间家居风水布局:打造舒适与和谐的卫浴空间
卫生间作为家庭中私密且重要的功能区域,其家居风水布局对于家庭成员的身心健康和家庭和谐有着不可忽视的影响。一个好的卫生间家居风水布局,能够提升家庭成员的幸福感,增强家庭的正能量。...[阅读全文]
2024-02-20 09:39:02 人气:15332
为什么家居不宜挂太多红色装饰物?
健康平安人生,一定要认识和拥有3个贵人:西医(治标)、中医(治本)、易医(治根)。当西医不行就要找中医...[阅读全文]
2022-06-25 21:03:39 人气:66557
如何将一间旧厂房催旺吉运?
企业新入驻旧厂房,如何做到催旺吉运,达至丁财两旺的效果?这就需要风水的综合策划:大门口形象包装,出入口的八卦方位...[阅读全文]
2022-06-25 21:01:04 人气:70372
装修前规划风水,好处多多
现在越来越多的人认识科学风水的好处,看风水已经是很平常的事。在装修前,先邀请风水师前来勘察毛坯房环境...[阅读全文]
2022-06-25 20:58:23 人气:65274
三角形的办公室如何化解?
方正规整的办公室气场稳定,三角形或不规整的办公室气场混杂,卦位不全,锐气回冲,形成老总思维不定,判断能力减弱。将三角形地方加上屏风...[阅读全文]
2022-06-21 20:33:27 人气:67493
工厂机器为什么不能放在车间中心点
工厂老板由于对风水不熟悉,为了方便,将重型机器设备放在车间〈宅)中心。宅中心为太极点,玄空风水叫“五黄大煞”,只能静不能动,如遇某年的流年凶星飞临该位...[阅读全文]
2022-06-21 20:29:46 人气:64216
龙年开大G,生意杠杠滴 90后小伙耿师傅和领航大G的开年新生意
年关将至,人们购置年货的需求增加,90后年轻小伙耿师傅想着能用自己新买的领航大G轻卡在年末赶上一波年货生意,所以新车一到位...[阅读全文]
2024-02-06 10:31:59 人气:7603
存在起火风险!过万辆汽车被紧急召回
日前,现代汽车(中国)投资有限公司决定自2024年1月8日起,召回2008年7月3日至2013年5月29日生产的部分进口起亚霸锐汽车,共计8284辆...[阅读全文]
2023-12-23 10:34:47 人气:11253
沃尔沃EM90全球首发:纯电豪华MPV引领潮流!
沃尔沃汽车首款纯电豪华MPV EM90迎来了全球首秀。沃尔沃EM90旨在打造一个可以联络感情、思考创作、放松身心的空间。在这里...[阅读全文]
2023-11-24 15:31:43 人气:14554
有才有趣有实力 祥菱Q川渝区域上市推广会圆满举行
有才有趣,“渝”你相遇。2023年10月20日,全球微卡新势力祥菱Q川渝区域上市推广会圆满举行。会上,祥菱Q凭借在能效、舒适...[阅读全文]
2023-10-23 15:56:18 人气:11552
佛山市超4000辆车辆处理公告!
根据《中华人民共和国道路交通安全法》和《中华人民共和国道路交通安全法实施条例》等有关规定,佛山市公安局南海分局现对因涉嫌交通违法行为...[阅读全文]
2023-10-23 10:44:04 人气:9171
有才有趣有实力 全球微卡新势力祥菱Q领潮上市
2023年9月20日,“有才 有趣 有实力——全球微卡新势力祥菱Q领潮上市”发布会在“红船精神”诞生地浙江嘉兴举行。祥菱Q引领全球微卡行业启势焕新...[阅读全文]
2023-09-21 22:29:23 人气:9002
美孚1号车养护“2023动力系统养护专家挑战赛”在沪圆满收官 体系实力赋能人才培养,消费者导向助推服务升级
2023年9月6日,美孚1号车养护“这就是1号高手”2023动力系统养护专家挑战赛总决赛在沪落下帷幕。19位优秀技师经过多轮专业技能与服务水准的全方位比拼...[阅读全文]
2023-09-07 18:35:30 人气:8667
有才有趣有实力 全球微卡新势力福田祥菱Q全球首发
2023年,我国汽车工业迎来了70周年的里程碑时刻,风雨中一路走来,无论是行业革命还是技术革新,都迎来变革新生的蜕变时刻。8月28日,在主题为...[阅读全文]
2023-08-30 14:41:13 人气:7600
成都车展首发,星途星纪元ET超舒适家居美学内饰,从新定义轻奢豪华
所见皆美好,所及皆舒适。8月25日,2023成都国际车展在中国西部国际博览城隆重开幕。星途星纪元凭借领先同级的产品力、不断进化的舒适美学一展中国高端自主品牌新实力。作为星途星纪元首款高端电动SUV...[阅读全文]
2023-08-25 19:08:32 人气:7149
以AI大模型为切入点,智能汽车下半场星途星纪元胜算有多大?
智能汽车下半场,大模型上车竞速赛迎来新的领跑者。8月17日,星途与科大讯飞携手宣布讯飞星火认知大模型首搭星纪元ES,LION AI大模型平台也...[阅读全文]
2023-08-21 14:51:10 人气:7094
佛山机场重建航站楼进度刷新!效果图曝光!
按照建设目标和设计规划,由中国联合航空出资建设的新航站楼预计在2024年上半年完成建设并投入使用...[阅读全文]
2023-12-25 09:23:04 人气:31376
佛山国家高新技术产业开发区
佛山高新技术产业开发区(以下简称“佛山高新区”)于1992年12月经国务院批准成立,是全国最早的53个国家高新区之一...[阅读全文]
2023-08-27 21:28:39 人气:11131
佛山意美家卫浴陶瓷世界
意美家,全称意美家卫浴陶瓷世界(Casa Ceramics&Sanitarywares Mall),位于广东省佛山市禅城区季华四路与雾岗路口交汇处,原名为“河宕陶瓷批发直销仓”...[阅读全文]
2023-08-27 21:26:18 人气:11110
澳大利亚技术移民移民
澳洲技术移民是为了引进海外人才,促进澳洲劳动力市场平衡和发展而推出的移民政策,不仅适用于国内有专业技能的技术人才,也适用于在澳留学生,且移民成本低...[阅读全文]
2022-07-07 22:07:38 人气:54800
加拿大BC省雇主担保移民
新政策自2015年1月1日起开始实施。新政后增加了SIRS打分系统,每月公布2次分数,达到此分数的要求的申请人将被移民局选中。因此只要你的职业在加拿大NOC职业列表或职业列表中...[阅读全文]
2022-07-07 22:03:09 人气:55201
美国eb3雇主担保移民
美国eb3雇主担保移民 Other works按照美国移民法,职业移民划分为五类。而EB-3就属于职业移民的第三优先。EB-3职业移民的第三优先类别包括熟练工人、学士学位持有人以及其它工人...[阅读全文]
2022-07-07 21:59:21 人气:53506
马来西亚永久居留(红卡)
PR是PermanentResident的英文缩写,中文是永久居留的意思。获得PR, 就是获得永久居留身份证。 马来西亚永久居留(红卡)是大马政府授予给外国人士的永久居留身份证...[阅读全文]
2022-07-07 21:41:23 人气:54904
佛山绿岛广场:生态与繁华的交融之地
佛山绿岛广场,一个融合了自然生态与现代繁华的都市绿洲,是市民休闲、商务活动和亲子的理想之地...[阅读全文]
2024-02-26 08:47:42 人气:5320
佛山王府井:引领城市新商业生态,打造特色购物艺术空间
佛山王府井购物中心是王府井百货(集团)在佛山打造的项目,也是王府井百货直接参与设计的购物中心项目。该项目涵盖商业...[阅读全文]
2024-01-31 15:46:41 人气:4859
佛山白燕街花鸟市场:繁华的生态与文化交汇点
佛山白燕街花鸟市场,位于广东省佛山市禅城区,是华南地区最具规模和影响力的花鸟市场之一。这个市场以其丰富的品种、优质的服务和独特的文化氛围吸引了来自各地的游客和业内人士。...[阅读全文]
2024-02-11 10:11:37 人气:4474
佛山消委会:网络直播套路深,翡翠消费需谨慎!
秦女士浏览某购物网站时,发现某玉石直播间正在直播销售翡翠手镯,主播称该翡翠种水为冰种...[阅读全文]
2022-03-21 15:24:43 人气:65968
机器视觉人才供应链第一梯队:清远市万金目视科技有限公司
清远市万金目视科技有限公司,定位为机器视觉人才供应链第一供应商。首先,以基于机器视觉和深度学习的实战实训平台。为高职高专,大学,提供机器视觉实战实训的人才...[阅读全文]
2021-07-05 15:21:34 人气:99363
跨境电商脱口秀:炮哥刘智勇
炮哥的跨境电商六脉神剑理论、炮哥的跨境电商1357创业模型、炮哥的跨境电商行业快速传播方法论、炮哥的跨境电商合伙人模型...[阅读全文]
2021-07-03 20:33:52 人气:68726
建材家居短视频直播达人——陈宣平
建材家居短视频直播达人——陈宣平,2011年从事互联网行业,2012年进入建材行业媒体工作,主要负责新媒体事业部...[阅读全文]
2021-07-03 20:29:36 人气:93589
广东金麦福餐饮管理服务有限公司
广东金麦福餐饮管理服务有限公司有着多年来连锁经营、机关食堂承包、学校食堂承包、工厂食堂承包、厨房设计经验。致力于食堂承包经营管理...[阅读全文]
2021-07-03 20:25:31 人气:86252
颛孙宏鸽(净雨):书法艺术跨界探索与禅悟
颛孙宏鸽,法名净雨,圣贤名门之后裔,为颛孙子张第七十三代传人,祖籍山东省,中国著名作家、书画家,新闻工作者和社会活动者,公益热心人...[阅读全文]
2021-12-05 20:21:15 人气:71121






































































































































































































