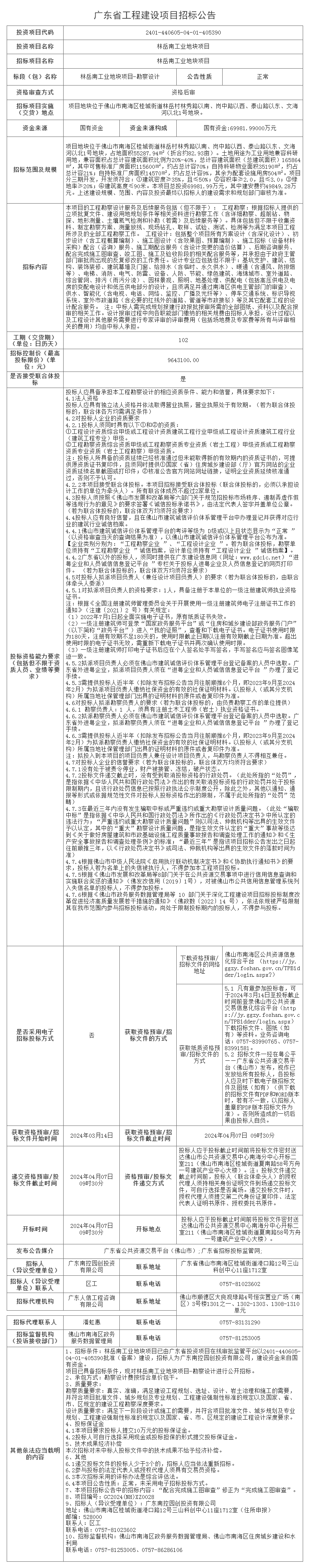
佛山市三水区云东海街道荷湖北路以南、映海路以东地块二使用权网上拍卖出让公告
佛山市三水区国有建设用地使用权网上拍卖出让公告
经佛山市人民政府批准,受佛山市自然资源局三水分局委托,本中心将对下列地块的国有建设用地使用权进行网上拍卖出让,现将有关网上拍卖事项公告如下:
一、地块基本情况
本地块其他规划指标和要求按《规划条件》(编号:440607202400015)相关规定执行。
二、竞买资格和要求:
(一)中华人民共和国境内外的法人、自然人和其他组织,除法律、法规另有规定外,均可单独或联合申请参加竞买(外资公司投资房地产必须按照国家规定执行)。
(二)参加本宗地网上拍卖活动的必须使用数字证书。
(三)被自然资源部门、佛山市中级人民法院列入土地交易黑名单的单位或个人,不得参加本宗地网上拍卖活动。
三、本地块网上拍卖起始价为人民币捌仟玖佰肆拾万元(大写)(CNY89,400,000.00),增价幅度为人民币叁佰万元(大写)(CNY3,000,000.00)/次,并设有保密底价。按照价高者得原则确定竞得人及成交地价款。
四、本地块竞买保证金为人民币壹仟柒佰捌拾捌万元(大写)(CNY17,880,000.00);竞买保证金以美元交纳的,则为贰佰伍拾陆万美元(大写)(USD2,560,000.00);竞买保证金以港元交纳的,则为壹仟玖佰捌拾柒万港元(大写)(HKD19,870,000.00)。
五、有意参与竞买者可于2024年3月13日后登录网上交易系统下载TD2024(SS)WP0008地块的《佛山市三水区国有建设用地使用权网上拍卖出让文件》。
申请人应于2024年4月2日14时之前登录网上交易系统提交竞买申请,选择银行,获得随机保证金账号,并向此指定账号一次性足额交纳竞买保证金。竞买保证金须于2024年4月2日14时之前到达本中心指定账户后(请自行留意银行办公时间),申请人方获得竞买权限。申请人必须以自己的名义交纳保证金,不得由他人代交。以美元或港元交纳竞买保证金的,竞买申请人应详尽了解国家关于外资及外汇管理的相关规定。
六、该宗地的公告期自2024年3月13日至2024年4月2日止;网上拍卖时间从2024年4月3日14时30分开始。
七、上述时间均以网上交易系统的服务器时间为准。具体的竞价规则见该地块的交易文件。
八、需要到拍卖地块现场踏勘的竞买人请与佛山市公共资源交易中心三水分中心联系。
九、本次网上拍卖仅接受网上竞买申请和竞买报价,不接受书面、邮寄、电子邮件、电话、传真、口头等其他形式的申请。
十、自本次公告起至网上拍卖截止期间,如有关于本地块网上拍卖文件的修改、澄清、说明等将通过网上交易系统、广东省公共资源交易平台、佛山市自然资源局三水分局网站发布,请有意参与竞买者密切留意。其它未尽事宜,详见该地块的交易文件。
十一、联系方式
(一)佛山市国有建设用地使用权和矿业权网上交易系统网址:
http://jy.ggzy.foshan.gov.cn:3680/TPBank/newweb/framehtml/onlineTradex/index.html
(二)联系人及联系电话:
1.网上拍卖业务咨询联系人:苏先生、冯小姐,联系电话:0757-87731903
2.系统使用咨询联系人:苏先生、冯小姐,联系电话:0757-87731903
地址:佛山市三水区西南街道同福路10号区行政服务中心大院2号楼二楼交易二部

(一)竞投项目基本情况
1.招租人:佛山市南海区大沥资产经营管理有限公司
2.项目信息
3.产权证照情况:无房产证。竞投人须自行承担由此产生的经营风险。
4.租金收取方式:租金采用先交付后使用的方式,承租人于每月10日前向招租人缴清当月租金。首月装修期的租金按成交价的75%计收。
(二)准入条件
中华人民共和国境内的企业法人、个体经营者、自然人均可参与本次网上竞投。
(三)竞投注意事项
1.本次网上竞投采用增价方式进行报价,按照价高者得原则确定最终成交价及竞得人。
2.竞投人通过网上交易系统提交的报价一经报出,不得撤回。在报价期间,竞投人可多次报价,首次报价不得低于起始价,每次加价的幅度不得小于交易方案规定的增价幅度。在规定竞价时间内,若无人应价,则本项目流标。
3.经相关部门及招租人认定出现下列情形之一,招租人有权取消其竞投人资格,交易保证金全额不予退还且招租人有权追讨竞得人造成第二次竞价的租金差额:
(1)竞投人相互串通竞投的;
(2)竞投人采用不正当手段竞得标的物的;
(3)竞得人提供虚假材料或虚假情况的;
(4)竞得人竞得标的物后反悔的(包括但不限于拒绝签订确认书、拒绝签订合同、无缴交履约保证金等违反《租赁合同书》行为);
(5)其他法律法规规定的情形。
(四)有意参与竞投者可点击广东省公共资源交易平台>交易公开>广东省项目所属选择:佛山市>国有产权页面(网址:https://ygp.gdzwfw.gov.cn/)或点击南海区人民政府网>部门导航>大沥镇人民政府>镇属公有资产交易信息公告页面(网址:http://www.nanhai.gov.cn/)下载本项目网上竞投出租文件。如有关于本项目条款的修改、澄清、说明等将通过上述网址发布,不再另行通知,请有意参与竞投者密切留意。其它未尽事宜,详见本项目网上竞投出租文件。
如有意向提交竞买申请(报名)及参与竞价请点击进入佛山市公共资源交易信息化综合平台-交易平台页面(网址:https://jy.ggzy.foshan.gov.cn/TPBidder/login.aspx)进行登录操作。(详细操作指引请查看出租文件中交易须知内容)
特别注意:竞投人使用电脑时,请按照佛山市公共资源交易信息化综合平台相关操作指引进行操作。网上竞价时请务必使用IE9/IE10/IE11(.net竞价系统)浏览器登录网上竞价交易系统,如使用其他浏览器可能会导致网上竞价交易系统无法正常竞价,相关责任由竞买申请人自行承担,所产生的一切责任与招租人和大沥镇公共资源交易所无关。
(五)交易时间(以下时间均以网上交易系统的服务器时间为准):
1.提交竞买申请(报名)时间:2024年3月15日上午8:30至2024年3月21日下午5:30截止(北京时间),竞投人须于竞买申请(报名)截止时间前登录网上交易系统提交竞买申请;
2.交易保证金到账截止时间为2024年3月22日下午4:00,超过截止时间达账则不能参加竞投;
3.网上报价时间:2024年3月25日上午9:30-10:00(注:网上报价时间结束后,若有竞投人愿意参加网上限时竞价的,则自动进入网上限时竞价环节)
(六)本次网上竞投仅接受网上竞买申请和竞投报价,不接受书面、邮寄、电子邮件、电话、传真、口头等其他形式的申请。
(七)本项目最终解释权归招租人所有。
(八)联系方式
1.系统使用咨询电话:0757-83990765
2.佛山市南海区大沥镇公共资源交易所联系人:沈小姐 叶小姐
联系电话:0757-85583010、85583020
地址:佛山市南海区大沥镇振兴路54号行政服务中心大院四号楼交易所一楼
3.招租人联系人:范小姐、麦先生 联系电话:0757-81187949、81187966
微信
新浪微博
QQ空间
QQ好友
豆瓣
Facebook
Twitter


























































































































































































































