佛山市南海区西樵镇大同社区全域养殖池塘改造提升项目(一期)招标公告
时间:2024-04-09 人气:1970 来源:佛山市公共资源交易信息化综合平台 作者:
概述:本项目为佛山市南海区西樵镇大同社区全域养殖池塘改造提升项目(一期),主要为安转34台岸基一体化设备(外框架及设备主材(管道、阀门和供配电系统除外)......
(声明: 网站所收集的部分公开资料来源于互联网,转载的目的在于传递更多信息及用于网络分享,并不代表本站赞同其观点和对其真实性负责,也不构成任何其他建议。本站部分作品是由网友自主投稿和发布、编辑整理上传,对此类作品本站仅提供交流平台,不为其版权负责。如果您发现网站上有侵犯您的知识产权的作品,请与我们取得联系,我们会及时修改或删除。 )
-
佛山市顺德区北滘医院改扩建工程——外电建设工程施工招标公告
-
佛山市南海区大沥危旧房改造项目(兴隆街项目)施工招标公告
-
佛山顺德中心城区城中村基础设施更新改造项目-大良红岗横四路建设工程施工招标公告
-
佛山顺德中心城区城中村基础设施更新改造项目-大良桃源路及周边道路改造工程施工招标公告
-
佛山顺德中心城区老旧小区改造项目-老旧小区无物业管理住宅建筑消防设施增设工程(三标段)施工招标公告
-
顺德云鹭北片区-伦教街道永丰南片区提升改造项目施工招标公告
-
季华实验室采购数控车削中心招标公告
-
南海经济开发区人民医院彩色超声设备采购项目招标公告
-
佛山市120急救指挥调度系统本国化改造项目(二次)竞争性磋商公告
-
佛山大学河滨校区21号楼、12号楼教学实验室装修竞争性谈判公告
分享
微信
新浪微博
QQ空间
QQ好友
豆瓣
Facebook
Twitter
取消
资讯
招标
招聘
租售
美食
房产
展会
广佛
企业
积金
社保
户口
教育
特色
旅游
酒店
医疗
交通
办证
书院
代运营
风水
车辆
图片
移民
产业
综合体
市场
网红
画展
佛山禅城一季度近3万人义务植树
春风拂面,万物复苏,正是播种希望、耕耘未来的美好时节。据佛山市自然资源局禅城分局消息,今年第一季度,禅城共种植超过36000株绿植...[阅读全文]
2024-04-09 09:30:49 人气:1996
禅城发布既有住宅加装电梯新旧办法过渡期间工作指引
近日,为响应佛山市既有住宅加装电梯新政策,禅城区住房城乡建设和水利局与自然资源部门主动衔接,完成禅城区既有住宅加装电梯业务协调工作组...[阅读全文]
2024-04-09 09:30:47 人气:2175
佛山海关驻高明办事处靠前服务、精准帮扶,构建特色农产品出口“快车道”
在广东中荔农业集团有限公司旗下佛山市百利高农产品有限公司加工厂内,海关关员对一批重约192千克的“桂花香”荔枝进行现场检疫...[阅读全文]
2024-04-09 09:30:45 人气:2400
佛山市禅城区海明珠幼儿园:启蒙之光,闪耀未来
海明珠幼儿园的教师团队由经验丰富、热情敬业的教育专家组成。他们以爱心和耐心引导孩子们探索世界,注重培养孩子们的语言表达、社交能力...[阅读全文]
2024-04-07 10:15:08 人气:3496
佛山顺德“初心廊”正式揭牌,图文并茂记载红色历史
一座连接过去与现在的“初心廊”在顺德区人民武装部正式揭牌。这条长廊,以图文并茂的形式讲述了中国共产党成立以来,顺德在革命...[阅读全文]
2024-04-03 20:57:07 人气:3491
高明区更合镇探索将植树与畜禽养殖尾水资源化利用相结合
今年以来,高明区更合镇掀起村庄春季绿化热潮,各村积极落实“五个一”植树任务。近日,更合镇将植树与畜禽养殖尾水资源化利用结合...[阅读全文]
2024-04-03 20:51:04 人气:3220
高明区拟出台高层次人才医疗保健服务实施办法
据高明区卫生健康局消息,《佛山市高明区高层次人才医疗保健服务实施办法(征求意见稿)》(以下简称《办法》)正面向公众征求意见...[阅读全文]
2024-04-03 20:51:02 人气:3104
南海区今年有152项省市重点建设正式项目,总投资2345亿元
佛山公布今年省市重点建设项目计划,南海区共有152项省市重点建设正式项目,总投资额达2345亿元,年度计划投资241亿元。其中,产业项目年度计划投资超190亿元...[阅读全文]
2024-04-03 20:50:44 人气:3103
佛山南海举行互联网营销师技能大赛
“1、2、3,上链接!”继理论考试和视频创推员技能实操比赛之后,3月29日,“数字南海工匠摇篮”系列赛事之互联网营销师项目技能比赛迎来最后一个比赛日...[阅读全文]
2024-04-03 20:50:41 人气:3228
三水助力云浮郁南建设航天玉米稻全链条产业园
佛山市农业龙头企业三水区大塘澳农农业公司(以下简称“澳农公司”)与云浮市郁南县平台镇万洞村签订土地租赁合约,前者在2023年投资1500万元的基础上...[阅读全文]
2024-04-03 20:48:21 人气:2167
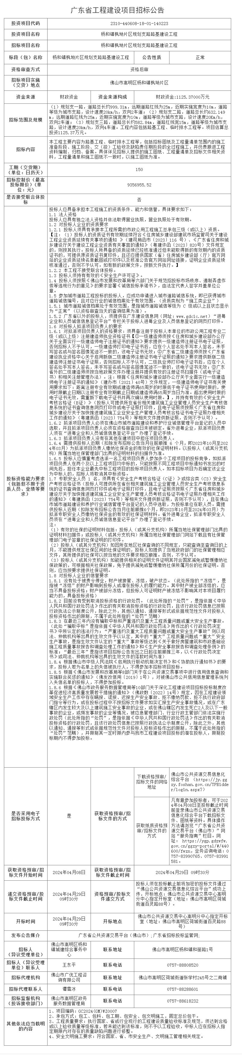
高明区杨和镇枫坳片区规划支路路基建设工程招标公告
(1)规划支一路,道路总长约999.31m,远期道路红线为25m,近期实施宽度为10m,道路等级为城市支路,设计速度20km/h,双向2车道;...[阅读全文]
2024-04-09 11:18:10 人气:1190
南海大沥镇太平片区截污管网修复工程招标公告
主要对太平片区有三、四级缺陷的现状污水管道进行修复,主要包括包含了管道非开挖修复、管道开挖修复,详见图纸及设计说明。...[阅读全文]
2024-04-09 11:12:36 人气:1283
顺德北滘所群力站新出都群乙线与都宁乙线网架完善工程电缆管道工程招标公告
本工程北滘所群力站新出都群乙线与都宁乙线网架完善工程电缆管道,主要为新建管线通道,电缆保护管选用HDPE 管,过河段采用顶管工艺...[阅读全文]
2024-04-09 11:07:38 人气:1217
禅城张槎街道古灶生一物业12号楼消防设施改造项目招标公告
生一物业12号楼消防设施改造项目已批准建设,招标人(项目业主)为佛山市禅城区张槎街道古灶村生一股份经济合作社...[阅读全文]
2024-04-09 09:23:09 人气:1289
南海里水镇逢西村截污管网工程竞争性磋商公告
里水镇逢西村截污管网工程采购项目的潜在供应商应在广东省政府采购网https://gdgpo.czt.gd.gov.cn/获取采购文件...[阅读全文]
2024-04-08 16:12:27 人气:1166
佛山市公安局南海分局丹灶派出所动态人像识别视频监控300支日常保养运维服务(一年)招标公告
动态人像识别视频监控300支日常保养运维服务(一年)招标项目的潜在投标人应在广东省政府采购网https://gdgpo.czt.gd.gov.cn/获取招标文件...[阅读全文]
2024-04-08 16:09:26 人气:1707
顺德均安镇治安视频监控硬件设备维护项目招标公告
2024年均安镇治安视频监控硬件设备维护项目招标项目的潜在投标人应在广东省政府采购网https://gdgpo.czt.gd.gov.cn/获取招标文件...[阅读全文]
2024-04-08 16:06:52 人气:1879
佛山市高明区西江产业新城文昌路以东、怡乐路以北网上挂牌出让
经佛山市人民政府批准,受佛山市自然资源局(以下称委托人)委托,本中心(以下称挂牌人)现采用网上挂牌方式出让以下地块的国有建设用地使用权...[阅读全文]
2024-04-08 15:48:17 人气:1688
佛山市禅城区海心沙生态修复工程竞争性磋商公告
佛山市禅城区海心沙生态修复工程采购项目的潜在供应商应在广东省政府采购网https://gdgpo.czt.gd.gov.cn/获取采购文件...[阅读全文]
2024-04-08 15:36:21 人气:1555
南海大沥豪美路口沥华大厦之二首层3号铺之一等两项物业(第二次)租赁公告
竞投人通过网上交易系统提交的报价一经报出,不得撤回。在报价期间,竞投人可多次报价,首次报价不得低于起始价,每次加价的幅度不得小于交易方案规定的增价幅度...[阅读全文]
2024-04-08 15:34:19 人气:1393
禅城区南庄镇陶博城物业公司公有物业租赁2024年第1期第二次竞租公告
佛山市华夏陶瓷博览城物业管理有限公司定于2024年4月12日上午10:30于佛山市禅城区南庄镇公共资源交易所开标室...[阅读全文]
2024-04-03 07:33:05 人气:4128
佛山市石湾文化产业投资有限公司工作人员招聘公告
佛山市石湾文化产业投资有限公司是禅城区石湾镇街道全资公有企业,公司作为佛山美陶湾文化创意集聚区建设的重要推手...[阅读全文]
2024-04-03 07:33:02 人气:4223
佛山市信安人力资源服务有限公司工作人员招聘公告
佛山市信安人力资源服务有限公司是禅城区石湾镇街道全资公有企业,公司主要配合石湾镇街道各职能部门及下属单位...[阅读全文]
2024-04-03 07:32:58 人气:4372
佛山市三水海江昇平建设工程有限公司 2024年第一批公开招聘企业工作人员公告
佛山市三水海江昇平建设工程有限公司是佛山市三水区乐平镇镇属国有企业二级子公司,因业务发展需要,诚向社会公开招聘工作人员...[阅读全文]
2024-04-02 10:31:38 人气:4068
佛山市顺德区第三人民医院(佛山市顺德区北滘医院)2024年第一批招聘编外非后勤人员公告
佛山市顺德区第三人民医院(佛山市顺德区北滘医院)是一所集医疗、教学、科研和公共卫生服务等功能于一体的二级甲等综合性公立医院...[阅读全文]
2024-04-02 09:49:10 人气:2998
三水区社会福利中心编外人员招聘公告(第一批次)
佛山市三水区社会福利中心是三水区内唯一一家综合性的社会福利机构,隶属区民政局的下属事业单位,主要为区内托养老年人、孤儿和弃婴提供养护...[阅读全文]
2024-04-01 08:37:09 人气:3441
佛山市禅城区国有资产监督管理局下属企业招聘工作人员延长报名时间的公告
佛山市禅城区国有资产监督管理局下属企业佛山市禅城区城建集团有限公司现就2024年3月5日发布的《佛山市禅城区国有资产监督管理局下属企业招聘工作人员公告》...[阅读全文]
2024-03-29 22:17:11 人气:3246
佛山市石湾信力投资发展有限公司工作人员招聘公告
佛山市石湾信力投资发展有限公司是禅城区石湾镇街道全资公有企业,公司主要负责石湾镇街道资产物业的运营、管理、招商、改造提升...[阅读全文]
2024-03-29 15:00:28 人气:2916
佛山市信力建设有限公司工作人员招聘公告
佛山市信力建设有限公司是禅城区石湾镇街道全资公有企业,公司主要负责承接石湾镇街道重点投资建设的公建配套和市政基础设施...[阅读全文]
2024-03-29 15:00:25 人气:2961
佛山市三水区淼城建设投资有限公司下属企业2024年公开招聘工程技术人员公告
佛山市三水区淼城建设投资有限公司(下称三水淼城公司)下属企业佛山市三水区交通建设投资有限公司(佛山市三水区淼信工程管理有限公司)...[阅读全文]
2024-03-27 21:37:12 人气:3476
南海大沥豪美路口沥华大厦之二首层2号铺之二等两项物业(第二次)租赁公告
租金采用先交付后使用的方式,承租人于每月10日前向招租人缴清当月租金。租赁期内,租金每满一年在上一期租金基础上递增3%。首月装修期的租金按成交价的75%计收...[阅读全文]
2024-04-08 11:28:30 人气:2544
南庄吉利工业园通用标准厂房D座三层(北侧)厂房公开竞租公告
佛山禅城水乡新城物业管理有限公司定于 2024年4月12日下午15:00于佛山市禅城区南庄镇公共资源交易所开标室...[阅读全文]
2024-04-03 07:31:52 人气:3139
佛山市禅城区南庄镇公有资产管理办公室公有物业竞租(2024年第4期)竞租公告
佛山市禅城区南庄镇公有资产管理办公室定于2024年4月12日上午10:00于佛山市禅城区南庄镇公共资源交易所开标室...[阅读全文]
2024-04-03 07:31:49 人气:2684
佛山市祖庙资产投资管理有限公司2024﹣第4期招租信息
受委托,我司将对下列物业进行公开招租,欢迎有意参加竞租的人士前来报名竞租。一、竞租项目基本情况...[阅读全文]
2024-04-03 07:31:47 人气:2868
佛山市祖庙资产投资管理有限公司2024﹣第3期招租信息
受委托,我司将对下列物业进行公开招租,欢迎有意参加竞租的人士前来报名竞租。一、竞租项目基本情况...[阅读全文]
2024-04-03 07:31:44 人气:2698
南海大沥香基路东7号租赁公告
租金收取方式:租金采用先交付后使用的方式,承租人于每月10日前向招租人缴清当月租金。租赁期内,租金每满一年在上一期租金基础上递增3%。首月装修期的租金按成交价的75%计收...[阅读全文]
2024-03-15 16:28:15 人气:3703
南海大沥香基路仓库自编D16租赁公告
租金收取方式:租金采用先交付后使用的方式,承租人于每月10日前向招租人缴清当月租金。租赁期内,租金每满一年在上一期租金基础上递增3%。首月装修期的租金按成交价的75%计收...[阅读全文]
2024-03-15 16:23:28 人气:5945
南海大沥水头路城南新村综合楼首层自编C39、C40号(第二次)租赁公告
租金收取方式:租金采用先交付后使用的方式,承租人于每月10日前向招租人缴清当月租金。租赁期内,租金每满一年在上一期租金基础上递增3%。首月装修期的租金按成交价的75%计收...[阅读全文]
2024-03-15 16:20:28 人气:3789
南海大沥水头路城南新村综合楼首层自编C39、C40号(第二次)租赁公告
租金收取方式:租金采用先交付后使用的方式,承租人于每月10日前向招租人缴清当月租金。租赁期内,租金每满一年在上一期租金基础上递增3%。首月装修期的租金按成交价的75%计收...[阅读全文]
2024-03-15 15:38:55 人气:3633
南海大沥镇园东南路沥城大厦首层2、3号铺租赁公告
租金采用先交付后使用的方式,承租人于每月10日前向招租人缴清当月租金。租赁期内,租金每满一年在上一期租金基础上递增3%。首月装修期的租金按成交价的75%计收...[阅读全文]
2024-03-15 15:30:22 人气:5208
美狮美高梅“蜀道”再度荣获米其林一星荣誉 正宗成都四川菜匠艺 勇获业界权威认可
【2024年3月14日,澳门】美高梅欣然宣布,旗下位于美狮美高梅内的餐厅“蜀道”在最新公布的《香港澳门米其林指南2024》中,再度获评为米其林一星餐厅...[阅读全文]
2024-03-14 21:05:58 人气:27473
佛山柱侯酱:一道美食背后的传奇故事
柱侯酱是佛山地区的特产之一,其名字来源于创始人梁柱侯。在清朝嘉庆年间,梁柱侯最初在佛山祖庙摆摊卖牛杂,因其发明了柱候酱...[阅读全文]
2024-02-02 15:47:47 人气:13385
石湾鱼腐:金黄鲜嫩,香滑可口
石湾鱼腐是一道源自中国广东省佛山市石湾镇的传统名菜,其历史悠久,口感独特,被誉为“岭南第一锅”...[阅读全文]
2024-02-02 15:46:11 人气:14282
岭南蒸水饺:皮薄馅嫩,鲜香可口
岭南蒸水饺是一道色香味俱佳的传统小吃,以其皮薄馅嫩、鲜香可口而著名。岭南蒸水饺的馅料通常包括猪肉、韭菜...[阅读全文]
2024-02-02 15:45:18 人气:17063
佛山沙口笋:美味与健康的完美结合
佛山沙口笋是广东省著名的特产,以其独特的口感和品质而受到广泛欢迎。沙口笋的产地位于佛山市内的东平河和汾江河交界处,这里土壤肥沃...[阅读全文]
2024-02-02 15:44:00 人气:11823
佛山祖传浸猪腰:一道美味的历史传承
佛山祖传浸猪腰是一道具有地方特色的传统美食,以其独特的制作工艺和口感而著名。在佛山地区,很多人都喜爱这道美食...[阅读全文]
2024-02-02 15:43:07 人气:9537
品味三水:探寻佛山市三水区的地道美食
官家豉油鸡。被评为“西南十大名菜”之一,是三水老字号金爪皇的特色菜。创始人官海文是三水粤菜大师之一...[阅读全文]
2024-01-23 14:43:28 人气:16558
禾杆盖珍珠:白坭疍家人的美食传奇
禾杆盖珍珠是一道传统美食,主要食材为禾秆、绿豆和五花肉。这道菜起源于白坭疍家先民所处的环境条件...[阅读全文]
2024-01-23 14:41:50 人气:14050
乐平大包:一道口感与文化并重的传统美食
制作乐平大包需要经过五个步骤:切、炒、和、封、蒸。首先,将所有馅料切成适当的大小,鸡肉、五花腩、鸡蛋、香菇、沙葛等...[阅读全文]
2024-01-23 14:36:27 人气:13543
三水黑皮冬瓜:营养丰富,口感绝佳的广东省传统农产品
三水黑皮瓜是广东省佛山市三水区的传统名牌农产品之一,呈长圆柱形,瓜长50~60厘米,瓜肩宽25厘米左右,皮色墨绿三水黑皮瓜是广东省佛山市三水区的传统名牌农产品之一...[阅读全文]
2024-01-23 14:32:39 人气:13955
禅城区百业苑小区——和谐宜居的生活社区
百业苑小区位于佛山市禅城区,是一个充满生活气息的住宅小区。小区周边交通便利,有多条公交线路经过,方便居民出行...[阅读全文]
2024-04-08 08:22:43 人气:1490
佛山市禅城区金沙城小区——品质生活的理想之选
金沙城小区位于佛山市禅城区,是一个集优越地理位置、便捷交通、优质生活设施和舒适居住环境于一体的理想住宅小区...[阅读全文]
2024-04-08 08:20:34 人气:1763
佛山市禅城区怡雅阁小区——舒适宜居的美好家园
怡雅阁小区位于佛山市禅城区,是一个环境优美、生活便利的住宅小区。小区周边交通便利,附近有多条公交线路,方便居民出行...[阅读全文]
2024-04-08 08:17:55 人气:1787
佛山市禅城区豪兴苑小区:舒适宜居的家园
豪兴苑小区内绿化良好,植被丰富,空气清新。整洁的道路和美观的花园为居民提供了舒适的休闲空间...[阅读全文]
2024-04-07 08:41:33 人气:1990
佛山禅城区碧桂园岭南盛世小区:繁华与宁静的完美融合
碧桂园岭南盛世小区位于佛山市禅城区,是一个集高品质住宅和完善配套设施于一体的优质社区...[阅读全文]
2024-04-07 08:40:19 人气:1752
佛山市侨昌花园小区:品质生活的理想之选
**优越的地理位置**:侨昌花园小区坐落于交通便利的地区,周边有多条公交线路和主要道路,方便居民出行...[阅读全文]
2024-04-07 08:37:50 人气:1747
佛山禅城区逸彩美嘉小区:舒适宜居的生活港湾
逸彩美嘉小区位于佛山市禅城区,是一个充满活力和温馨的社区。以下是该小区的一些特点:...[阅读全文]
2024-04-07 08:36:09 人气:1747
佛山市禅城区东建普君新城:都市繁华与宁静生活的完美融合
东建普君新城小区位于佛山市禅城区核心地段,是一个集住宅、商业、休闲为一体的综合性社区。以下是该小区的详细介绍:...[阅读全文]
2024-04-07 08:35:06 人气:1480
佛山市郡乐街小区:舒适宜居的社区家园
地处便利的交通位置,周边有多条公交线路,方便居民出行。小区环境优雅,绿树成荫,花园景观别致,为居民营造宁静宜人的居住氛围。...[阅读全文]
2024-04-06 11:08:56 人气:1545
佛山市花园二街小区:繁华都市中的宁静绿洲
佛山市花园二街小区是一个宁静而舒适的居住社区,位于佛山市的中心地带。以下是该小区的一些详细特点:...[阅读全文]
2024-04-06 11:07:58 人气:1586
第二届中国国际(佛山)预制菜产业大会闭幕
第二届中国国际(佛山)预制菜产业大会闭幕。为期3天的大会现场观展约11万人次,网络点击率破亿,现场交易、合作签约超16亿元...[阅读全文]
2024-03-19 11:00:48 人气:8878
第二届中国国际(佛山)预制菜产业大会开幕
第二届中国国际(佛山)预制菜产业大会开幕,来自全球十多个国家(地区)客商,我国超20个省份、超千家预制菜全产业链企业以及超千家预制菜采购商等齐聚展会...[阅读全文]
2024-03-17 11:10:00 人气:8974
全球家具行业瞩目:2024年龙江家具“两展”盛大启幕,揭秘家居行业新篇章!
第45届国际龙家具展览会和第35届亚洲国际家具材料博览会将于2024年3月16日至19日举行,再度聚焦全球家具行业的目光。届时,来自国内和全球各地的家具业参展商、经销商、采购商及同仁将齐赴盛会,共同见证、分享展会的盛况。展会延续了“五馆联展”的特色,展出面积达15万平方米。数千家品牌展商在展会上携新品、臻品亮相,为来自全国各地的客商呈现了一场规模盛大、品类齐全、潮流新品荟萃的家具盛会。...[阅读全文]
2024-03-09 08:50:39 人气:25186
家具展会 全球家具行业瞩目:2024年龙江家具“两展”盛大启幕,揭秘家居行业新篇章! 全球家具行业瞩目:2024年龙江家
第45届国际龙家具展览会和第35届亚洲国际家具材料博览会将于2024年3月16日至19日举行,再度聚焦全球家具行业的目光...[阅读全文]
2024-03-08 16:39:43 人气:45958
包装行业新春首秀,Sino-Pack包装展在广州盛大启幕!
2024年3月4日,在春日的暖阳下,一场规模盛大的包装行业盛会——【Sino-Pack中国国际包装展/PACKINNO包装制品与材料展】(简称Sino-Pack包装展)在广州广交会展馆B区拉开帷幕...[阅读全文]
2024-03-04 15:07:59 人气:7835
印包行业新春首秀,第30届华南印刷展标签展 今日在广州华丽启幕!
2024年3月4日,由中国对外贸易中心集团有限公司和雅式展览服务有限公司共同主办的第30届华南国际印刷工业展览会暨2024中国国际标签印刷技术展览会...[阅读全文]
2024-03-04 11:31:59 人气:6688
第二届中国国际(佛山)预制菜产业大会3月15日-17日举办
2月21日,据第二届中国国际(佛山)预制菜产业大会新闻发布会消息,第二届中国国际(佛山)预制菜产业大会将于3月15日-17日在佛山潭洲国际会展中心举办,规划超3万平方米展区,打造预制菜产业国际化合作交流、展示交易大平台,推动广东预制菜产业发展走在全国前列。目前,大会已吸引超1000家预制菜产业链企业参会参展,超1000家知名预制菜采购商报名“看展选菜”。...[阅读全文]
2024-02-23 11:59:37 人气:5812
提前预登记,抢占华南印刷展标签展入场名额!
2024年3月4-6日,华南印刷展标签展将再次在广州琶洲绽放光彩。作为印包行业的开年大秀,华南印刷展标签展始终站在行业前沿,引领着潮流的发展...[阅读全文]
2024-01-31 15:29:03 人气:8749
华南展三十载辉煌,融入智能力量,引领行业新征程!
【第30届华南国际印刷工业展览会(Printing South China 2024)】暨【2024中国国际标签印刷技术展览会(Sino-Label 2024)】(简称“第30届华南国际印刷展/标签展”或“第30届华南展”)...[阅读全文]
2024-01-25 14:35:42 人气:13407
三十载华章,开启包装行业新纪元 —2024华南包装展预登记通道已开启
华南包装展自创办以来,已逐步发展为华南地区乃至范围内颇具影响力的包装行业盛会。华南包装展的三十年历程,犹如一部描绘中国包装行业发展的画卷,见证了行业的飞速发展...[阅读全文]
2024-01-25 10:17:24 人气:15018
广州番禺持续深入打好碧水蓝天保卫战
春风浩荡碧水清,扬帆奋进正当时。2023年以来,广州市生态环境局番禺分局以绿美番禺建设为牵引,以持续改善珠江水系水生态环境质量为目标...[阅读全文]
2024-04-09 09:19:20 人气:1408
清明出游主打周边游 周边游热门目的地广州居第四
在这三天,清明上河园爆满,趵突泉看不见“泉”,更有泰山、天水麦积山景区、乐山大佛、三星堆博物馆、广东省博物馆等一票难求,返乡探亲...[阅读全文]
2024-04-08 10:07:35 人气:1529
清明假期广州迎客超500万人次 实现文旅消费总额超40亿元
重重浅碧流莺舞,最美人间四月天。清明节假期里,红色旅游、自驾赏春、文博怀古等成为热门选择。记者从广州市文化广电旅游局了解到...[阅读全文]
2024-04-08 10:07:31 人气:1579
广州拟调整中心城区自来水价格
广州市发展和改革委员会官网发布《广州市中心城区自来水价格改革方案(听证版)》(简称《方案》),提出两套自来水价格调整方案供听证...[阅读全文]
2024-04-07 08:19:31 人气:2077
广州出台幼儿园收费新规 公办全日制规范幼儿园保教费823元/月
广州市发展和改革委员会、广州市教育局、广州市财政局联合发布《关于规范我市幼儿园收费管理有关问题的通知》...[阅读全文]
2024-04-07 08:19:29 人气:2384
广州珠江涌华丽蜕变,成为市民打卡新去处
“珠江涌现在水变清了,两岸的绿化也变美了,沿路还增加了不少椅子和儿童游乐设施,环境比以前改善了很多,现在河边两排的黄花风铃木开得正艳...[阅读全文]
2024-04-03 15:56:31 人气:2328
广州黄埔深入推进“万名工匠”培养工程
技能人才是支撑中国制造、中国创造,推动经济高质量发展的重要力量。近年来,为厚植人才沃土,激活技能人才队伍“一池春水”,广州开发区...[阅读全文]
2024-04-03 15:56:28 人气:1992
广州市首个国家级“优生优育指导中心”落户黄埔
中国计生协优生优育指导中心广州黄埔项目点在黄埔区妇幼保健院正式启动,成为广州市首个国家级“优生优育指导中心”项目点。启动仪式由黄埔区计生协...[阅读全文]
2024-04-03 15:56:09 人气:2164
广州增城6路和调整增城19路等6条线路的通知
为满足市民公交出行需求,结合道路交通组织情况,经研究决定,于2024年4月9日起,新开增城6路和调整增城19路、58路、69路、70路...[阅读全文]
2024-04-03 15:55:34 人气:2059
广州番禺区:供销联社蝉联2023年度广东省供销合作社系统综合排名第一
全省供销合作社学习运用“千万工程”经验深化综合改革电视电话会议公布了2023年度全省供销合作社系统综合业绩考核结果...[阅读全文]
2024-04-03 15:54:05 人气:1939
政协调研中小企业成功案例 朗顿专注蜂窝材料开发应用
佛山市政协经济科技委员会近期开展佛 山优秀中小企业发展的成功经验专题调研,再创佛山民营经济发展新优势。4月2日,市政协调研组经科委主任徐平...[阅读全文]
2024-04-02 17:28:20 人气:5867
品质十载 热力绽放!晟阳玻璃十周年辉煌之际再启新篇章
2024年3月30日晚,广东晟阳节能玻璃有限公司以“十年征程 筑梦前行”为主题的十周年庆典在肇庆悦凯国际大酒店隆重举办,晟阳玻璃特邀肇庆市昭阳商会会长李海田...[阅读全文]
2024-04-02 16:14:09 人气:4522
“外资企业+本地企业”强强联合赋能佛山制造业当家
近日,陶莹精密研发智造基地项目签约落户禅城。禅城区委书记严冰一行赴苏州考察,在星谊精密陶瓷科技(昆山)有限公司见证这一签约仪式...[阅读全文]
2024-04-02 09:50:33 人气:4011
共赢发展!云浮惠企政策大礼包为广大企业带来暖春正能量
为贯彻落实省委省政府“百千万高质量发展工程”部署,推动云安·南海两地在绿色建材产业领域开展深入合作,实现产业共融、园区共建...[阅读全文]
2024-03-28 20:55:40 人气:5114
禅城区外资外贸企业问需求寻对策 优服务促发展
禅城区召开外资外贸企业座谈会,副区长孙近国及相关职能部门与企业面对面交流,倾听企业诉求、解决企业困难、促进沟通交流...[阅读全文]
2024-03-21 16:44:15 人气:6430
佛山禅城全力支持商贸企业做大做强
禅城区召开商贸企业座谈会。来自批发零售餐饮行业、大宗商品基地、大型商业载体、电商行业、连锁行业以及相关协会的30余家企业...[阅读全文]
2024-03-20 10:51:33 人气:6415
佛山企业亮相新加坡 展现“有家就有佛山造”魅力
在佛山市电子信息行业协会的带队下,一支由数十家佛山企业组成的代表团踏上了参加2024国际产业合作大会(新加坡)暨中国机电产品品牌展的旅程...[阅读全文]
2024-03-19 14:56:13 人气:4731
央媒三十五年前对汉语拼音电脑科技成果在佛山推广应用作重磅传播
中央人民广播电台在1989年3月4日即三十五年前的今日,对中国科学院一项中文语词处理机又称汉语拼音智能电脑重大科技成果,在广东省委办公厅和佛山市委办公室的指导下...[阅读全文]
2024-03-04 08:26:13 人气:4472
深耕镁合金开发佛山镁利好今年一体压铸车架有望百万件
佛山镁利好自行车配件有限公司在我国自行车镁合金一体化压铸件的研发先行一步,技术创新,业绩喜人...[阅读全文]
2024-02-25 18:09:34 人气:4289
佛山信智汇专利申请代理量实现37%增长
在知识产权服务机构颇具影响力的佛山信智汇知识产权代理事务所,在2023年迎难而上,积极拓展市场份额,专利申请代理量实现37%的大幅增长...[阅读全文]
2024-02-05 15:03:56 人气:5593
佛山住房公积金提取有新变化→
为进一步整合民生服务资源,加快推进民生用卡服务集成融合,佛山市住房公积金管理中心增加“佛山市社会保障卡”作为住房公积金提取划账银行账户...[阅读全文]
2023-11-02 11:26:54 人气:35298
佛山住房公积金新政8月起实施
据佛山市住房公积金管理中心消息,《佛山市住房公积金管理中心关于阶段性提高个人住房公积金贷款额度的通知》将于8月1日起实施...[阅读全文]
2023-07-25 14:59:21 人气:37397
在外市缴存公积金,这样也能申请贷款!
登录佛山市住房公积金管理中心网站【个人网上办事大厅(入口)】→主借款人登录→【我要办理】→【异地缴存明细申报】...[阅读全文]
2023-07-04 12:25:37 人气:38744
租房提取公积金有变化!7月1日起,最高可提取超6万元!
根据《佛山市住房公积金管理中心关于调整佛山市提取住房公积金支付房租有关事项的通知》(佛房金管〔2023〕29号),现将佛山市2023年度...[阅读全文]
2023-06-30 08:08:22 人气:38936
佛山公积金贷款上限拟提至50万/人,夫妻最高可贷100万
佛山市住房公积金管理中心发布《关于阶段性提高个人住房公积金贷款额度的通知(征求意见稿)》。其中提出,缴存职工个人申请的...[阅读全文]
2023-06-28 15:09:15 人气:35661
7月起多孩家庭住房公积金额度更高!提取额度上调好消息!
为贯彻落实党中央“租购并举”的决策部署,支持职工合理住房需求,根据《住房公积金管理条例》有关规定以及《住房城乡建设部 财政部 人民银行关于放宽提取住房公积金支付房租条件的通知》...[阅读全文]
2023-06-26 01:12:36 人气:38128
佛山职工租房提取额度上调!下月起公积金有新变化
职工在本市连续足额缴存住房公积金满3个月,本人及配偶在本市无自有住房且租赁住房的,可提取夫妻双方住房公积金支付房租...[阅读全文]
2023-06-16 10:06:06 人气:39970
住房公积金最新相关问题解答
在本市连续足额缴存住房公积金满3个月”是指职工在本市开设账户满3个月且已连续足额缴存住房公积金满3个月...[阅读全文]
2023-06-02 09:05:55 人气:40995
公积金提取额度上调,可按月提!多孩家庭额度更高!
职工在本市连续足额缴存住房公积金满3个月,本人及配偶在本市无自有住房且租赁住房的,可提取夫妻双方住房公积金支付房租...[阅读全文]
2023-06-02 08:59:27 人气:39476
佛山公积金:买自建房、公寓能申请公积金贷款吗?
通过合规合法的房屋买卖手续购买房屋,而且又符合《佛山市住房公积金住房抵押贷款办法》的规定,可以申请公积金贷款...[阅读全文]
2023-05-30 15:20:38 人气:40190
禅城区祖庙街道上门提供养老待遇资格认证服务
在祖庙街道行政服务中心工作人员的耐心服务和指导下,通过智能手机人脸识别等操作或现场收件等形式,60多名老人顺利完成了养老待遇资格认证...[阅读全文]
2024-03-31 08:42:27 人气:26677
3月21日开放参保!2024年“健康·佛医保”来啦
连续参保四年、三年或者两年无理赔的,医保目录内个人负担费用补偿、医保目录外个人自费费用补偿起付线分别下调...[阅读全文]
2024-03-19 14:57:59 人气:16823
一次申报、待遇直享!工伤保险“多件事一次办”全面升级
在佛山市社会保险基金管理局、市政务服务数据管理局、市行政服务中心的指导下,南海区作为争先示范区,从职工办事的难点堵点出发...[阅读全文]
2024-01-16 09:47:33 人气:31790
佛山新市民在支付宝办理居住证等业务,可领取专属医疗保险!
符合相关条件的新市民通过支付宝“佛山新市民服务通”在线办理相关业务,专享医疗保险投保后前两个月免费体验,包含好医保·门诊险产品以及好医保·长期医疗(0免赔)产品...[阅读全文]
2024-01-09 10:43:45 人气:30641
禅城社保推行“智能语音客服” 实现“政策找人”精准高效
养老保险待遇核定、养老资格认证,关系着养老待遇能否按时发放,是退休长者最为关切的事情。为满足群众需求...[阅读全文]
2023-12-30 11:21:11 人气:32899
佛山南海在全市首推!港澳居民可“掌上办”居民医保
据南海区政务服务数据管理局消息,南海在全市首推港澳居民参加城乡居民基本医疗保险“掌上办”,在南海生活的港澳人员可通过线上操作...[阅读全文]
2023-12-08 10:25:50 人气:21031
跨省异地看病怎么走医保,领你全流程办理→
推出“高效办成一件事”系列服务,助力提升办事便利和效率。今天推出“高效办成一件事”第1期:跨省就医直接结算...[阅读全文]
2023-12-05 11:12:02 人气:20226
佛山医保新规出台!事关住院、大病保险→
《佛山市基本医疗保险住院管理办法》按照“分类保障、统一管理,优化待遇、保障权益,提升服务、完善细节”的原则,对待遇和管理进行全面优化提升...[阅读全文]
2023-12-05 11:10:59 人气:18081
2024年度佛山居民医保申报开始啦!
为深入贯彻落实习近平总书记关于医疗保障事业的重要指示批示和重要讲话精神,提升居民医保参保率...[阅读全文]
2023-11-04 10:54:57 人气:15252
佛山2024年居民医保启动参保
2024年度佛山居民医保参保启动,11月1日至12月15日,广大市民可进行参保申报。2024年度佛山居民医保参保缴费标准为596元/人·年...[阅读全文]
2023-11-04 10:19:32 人气:13679
佛山市孩子入学,入户要趁早!盘点入户方式→
在我市合法稳定就业满3年(连续缴纳社会保险满3年,或连续经商满3年,可互补叠加),并有合法稳定住所(含租赁)的人员,本人及其共同居住生活的配偶...[阅读全文]
2024-02-29 08:26:15 人气:17752
“佛山新市民积分计算器”帮你一键估算积分
本系统结果仅供参考,真实结果需前往佛山新市民通提交资料申请。本系统暂时只收录了全市积分,各区的加分项请参考区政策文件。...[阅读全文]
2023-12-31 10:52:27 人气:22021
佛山积分新标准发布!落户更容易!
在佛山办理居住证(暂住证)累计每满1年积20分,最高可积240分;在佛山参加社会保险的(职工基本养老保险、职工基本医疗保险...[阅读全文]
2023-12-28 16:01:46 人气:21301
佛山新市民:居住证一年要签注一次!这样操作1分钟完成续签
近日,家住高明区荷城街道的区女士欲为其丈夫代办居住证续签,但却被告知该业务不可代办。区女士的丈夫正在外地,又赶上居住证即将到期...[阅读全文]
2023-12-04 09:42:17 人气:20987
佛山市完善积分制服务管理制度 帮助更多新市民落户佛山融入佛山
指出积分制服务管理制度实施以来,较好满足了新市民入户需求,保障了新市民随迁子女平等接受义务教育权利,是我市入户政策和入学政策的有益补充...[阅读全文]
2023-12-01 11:17:02 人气:17960
2023年第三季度南海区各镇(街道)新市民积分入户分数及名单公示
2023年第三季度南海区各镇(街道)新市民积分入户积分汇总工作已完成,根据《佛山市新市民积分制服务管理办法》(佛府办〔2018〕45号)...[阅读全文]
2023-10-26 10:49:27 人气:19110
佛山三水7月新入户人数迎爆发式增长
自全市7月1日实施调整部分区域稳定居住就业入户政策以来,三水7月份申请入户人数为8456人...[阅读全文]
2023-09-07 15:33:38 人气:16839
佛山稳定居住就业入户办事指引
2023年7月1日起,在本市高明区及高明河以南的西岸社区(属南海区)、三水区持自有合法产权住宅房屋(含二手房、自建房)的非本...[阅读全文]
2023-09-06 14:59:12 人气:14543
居住证没续签?影响积分入户入学!
居住证(暂住证)未按要求续期的断开时间不计算,其余有效居住证(暂住证)时间可连续计算,断开之前之后累计的时间满1年都可以加分...[阅读全文]
2023-08-25 22:07:15 人气:16980
佛山拟出台落户新政!
《佛山市引进人才落户管理办法(征求意见稿)》共5章18条,适用于符合佛山引进人才落户条件的非佛山户籍人员...[阅读全文]
2023-08-17 10:48:05 人气:15709
佛山市禅城区石湾镇第二小学——知识的摇篮,梦想的起点
佛山市禅城区石湾镇第二小学是一所历史悠久、文化底蕴深厚的学校,学校拥有优美的校园环境和现代化的教学设施,为学生提供了良好的学习条件。...[阅读全文]
2024-04-09 10:49:38 人气:1925
佛山市塘头幼儿园——启蒙之光,闪耀未来
佛山市塘头幼儿园是一所提供优质幼儿教育的机构。该园以其温馨的氛围、丰富的教育资源和专业的教师团队,为孩子们打造了一个快乐学习的成长乐园...[阅读全文]
2024-04-09 10:42:01 人气:1727
佛山市沙岗幼儿园——孩子们的快乐天地
该园拥有一支富有爱心和专业素养的教师团队,他们以关怀和耐心引导孩子们成长,注重培养孩子们的社交能力、创造力和思维能力...[阅读全文]
2024-04-09 10:35:00 人气:1726
佛山市禅城区职工幼儿园——爱心呵护,快乐成长
佛山市禅城区职工幼儿园是一所为职工子女提供优质学前教育的幼儿园。该园本着“以爱为本,以育为责”的办园理念...[阅读全文]
2024-04-09 10:32:13 人气:1858
佛山市英才幼儿园——启蒙之星,闪耀未来
佛山市英才幼儿园是一所提供高质量学前教育的幼儿园。园所环境优美,设施齐全,为孩子们创造了一个安全、温馨且充满活力的学习空间...[阅读全文]
2024-04-09 10:29:09 人气:1626
佛山明德中英文学校——培养全面发展的卓越人才
佛山明德中英文学校是一所注重学生全面发展的知名学校。学校拥有现代化的教学设施和优美的校园环境...[阅读全文]
2024-04-09 10:21:05 人气:2444
佛山上元幼儿园——绽放童心的快乐花园
该园拥有宽敞明亮、安全舒适的教学环境,室内外空间设计合理,充满童趣。配备了丰富的玩具、图书和教学设备,满足孩子们的学习和探索需求...[阅读全文]
2024-04-09 10:19:09 人气:1832
佛山上元小学——知识的摇篮,梦想的起点
佛山上元小学是一所位于佛山市的优秀小学,拥有悠久的历史和良好的教育传统。学校致力于为学生提供全面发展的教育,培养他们的学术能力...[阅读全文]
2024-04-09 10:11:05 人气:2096
佛山贺丰幼儿园——启蒙之光,照耀未来
该幼儿园拥有现代化的教学设施和温馨舒适的教室,为孩子们创造了良好的学习条件。园内设有多个活动区域,包括室内活动室、户外操场、玩具区等,满足孩子们的各种活动需求...[阅读全文]
2024-04-09 10:07:46 人气:1436
佛山榕洲幼儿园——孩子们快乐成长的乐园
佛山榕洲幼儿园是一所提供优质学前教育的幼儿园。它位于佛山市,以其良好的教育环境和专业的教学团队而受到家长们的认可...[阅读全文]
2024-04-09 10:02:22 人气:1800
佛山祖庙2024年庙会4月11日~14日举行
4月11日~14日,为期四天的2024佛山祖庙庙会(“三月三”北帝诞)将在佛山市祖庙博物馆举办,包括春祭祈福、北帝出巡、酬神演戏...[阅读全文]
2024-04-09 09:27:59 人气:19703
佛山新增13项市级非遗项目
近日,市政府办公室公布佛山市第八批市级非物质文化遗产代表性项目名录,其中,咸水歌(顺德)、太极拳、牛皮鼓制作技艺(佛山)...[阅读全文]
2024-03-21 20:09:13 人气:20405
在行走中品味千年陶都新韵
时代中国总冠名特约“美丽佛山 一路向前”——2024佛山50公里徒步活动即将来临,你是否已在搜索沿途的风景?禅城线第六段徒步亮点已为你备好...[阅读全文]
2024-03-21 15:39:56 人气:15590
佛山禅城民俗活动朱紫街 解锁新玩法
岭南年俗欢乐节之“游朱紫·大红大紫”系列活动正式启动,市民游客相约朱紫街,共庆民俗盛事,共期美好生活。...[阅读全文]
2024-03-13 09:22:20 人气:17511
禅城南庄孔家文昌诞民俗活动:观开笔礼 玩剧本游 品状元宴
观一次儒家开笔礼、来一场沉浸式剧本游、品一桌特色状元宴……3月9日上午,南庄镇罗格孔家村文昌塔前锣鼓喧天...[阅读全文]
2024-03-12 09:11:07 人气:11803
高明区更合镇第十一届角仔民俗文化节举行
更合镇第十一届角仔民俗文化节在鹏鹄蘑菇庄园举行。近两千名市民游客在现场品尝了两万多只角仔,通过民俗美食感受“百千万工程”在更合落地的新成果...[阅读全文]
2024-03-12 09:08:05 人气:11333
禅城南庄孔家文昌诞民俗活动打造文旅融合新模式
观一次儒家开笔礼、来一场沉浸式剧本游、品一桌特色状元宴……3月9日上午,南庄镇罗格孔家村文昌塔前锣鼓喧天,甲辰年中国南庄孔家文昌诞活动在此热闹举行...[阅读全文]
2024-03-12 09:07:16 人气:8550
梁氏宗祠:佛山梁氏家族的根与魂
梁氏宗祠,位于广东省佛山市,是梁氏族人共同祭祖、聚会的重要场所。这座古朴庄重的建筑,不仅是梁氏家族的象征,也是佛山地区历史文化的珍贵遗产。
梁氏宗祠始建于明朝中期,已有数百年的历史。祠堂建筑风格独特,采用典型的明清式建筑风格,以木材为主要建材,雕梁画栋,显得古朴典雅。整个祠堂分为前、中、后三进,前进为门楼,中进为拜殿,后进为正殿。门楼上的木雕精美绝伦,展现出梁氏家族对传统工艺的精湛技艺...[阅读全文]
2024-02-24 08:12:38 人气:9182
禾哇周公祠:佛山的历史印记与文化瑰宝
禾哇周公祠,位于广东省佛山市,是一座历史悠久、文化底蕴深厚的古建筑。它不仅见证了佛山地区的发展变迁,更是中华民族传统文化的珍贵载体。
禾哇周公祠始建于明朝中期,已有数百年的历史。它以供奉周公旦而得名,是当地周氏族人的祖祠。祠堂建筑风格独特,采用典型的明清式建筑风格,以木材为主要建材,雕梁画栋,飞檐翘角,显得古朴典雅。...[阅读全文]
2024-02-24 08:10:53 人气:7203
清明假期全市A级景区共接待游客90.30万人次
据佛山市文广旅体局消息,2024年清明假期三天,全市A级景区共接待游客90.30万人次,营业收入5655万元。全市星级饭店接待人数10330人次...[阅读全文]
2024-04-09 09:30:52 人气:3943
佛山市仿古商业街,穿越时空的繁华之旅,佛山资讯网
佛山市仿古商业街是一条以传统建筑风格为特色,融合了现代商业元素的街道。以下是对它的详细介绍:
建筑风格:仿古商业街的建筑风格汲取了中国传统建筑的精华,采用了仿古的设计和装饰,如飞檐斗拱、雕花门窗等,营造出浓郁的古典氛围...[阅读全文]
2024-04-05 09:29:26 人气:2747
高明荷城街道体育休闲公园完工
荷城街道体育休闲公园面积约800平方米,设置了篮球场(半场)、体育健身设施等,于今年1月开建,近日完工,将在近期迎接验收...[阅读全文]
2024-03-27 15:20:02 人气:4449
佛山爱育祠——传承爱与教育的圣殿
佛山爱育祠位于佛山市[具体位置],是一座具有深厚历史文化底蕴的祠堂。它不仅是佛山市的重要文化遗产,也是当地人民传承爱与教育的重要场所...[阅读全文]
2024-03-26 08:17:19 人气:4465
佛山市华佗古庙——传承千年的医学圣地
佛山市华佗古庙是一座历史悠久、香火旺盛的古庙。这座古庙供奉着中国古代著名医学家华佗,是佛山市重要的文化遗产和宗教场所...[阅读全文]
2024-03-26 08:16:34 人气:4955
佛山市世界陶瓷文化广场——陶瓷艺术的璀璨殿堂
佛山市世界陶瓷文化广场位于佛山市[具体地点],是一个集陶瓷展示、交流、销售和文化活动于一体的综合性广场...[阅读全文]
2024-03-26 08:15:34 人气:4400
南庄法治文化公园——法治教育的生动课堂
佛山市禅城南庄法治文化公园位于南庄镇,是一个以法治为主题的公园。这个公园不仅为当地居民提供了一个休闲娱乐的场所,更是一个传播法治理念...[阅读全文]
2024-03-26 08:14:34 人气:4327
南庄法制公园——法治与自然的和谐共生
佛山市禅城南庄法制公园是一个以法治为主题的公园。,环境优美,景色宜人,是市民休闲娱乐和学习法律知识的好去处...[阅读全文]
2024-03-26 08:11:40 人气:3654
探寻佛山陈氏宗祠,领略历史文化魅力
佛山市陈氏宗祠,是一座历史悠久、文化底蕴深厚的宗祠建筑。它坐落在佛山市[具体地点],是陈氏家族子孙祭祀祖先、传承家族文化的重要场所...[阅读全文]
2024-03-26 08:03:41 人气:2209
三水乐平镇将再添一家高端酒店!总投资1.8亿元!
乐平镇再迎新项目落子。4月3日,广东劲润楷企业管理有限公司成功竞得乐平镇中油大道18号地块,将投资1.8亿元建设高端酒店项目,进一步填补本地第三产业发展缺口...[阅读全文]
2024-04-08 10:10:04 人气:7077
佛山辉帆宾馆:舒适与便捷的完美结合
佛山辉帆宾馆是一家集住宿、餐饮、会议、娱乐为一体的综合性宾馆。宾馆地理位置优越,交通便利,周边配套设施完善...[阅读全文]
2024-04-04 07:58:13 人气:6698
佛山禅城城市便捷酒店:简约舒适的住宿体验
佛山禅城城市便捷酒店位于佛山市禅城区的中心地带,交通便利,周边配套设施齐全。酒店以简约、时尚、舒适为设计理念...[阅读全文]
2024-04-04 07:57:02 人气:6604
佛山禅城希岸酒店:时尚与舒适的完美融合
佛山禅城希岸酒店是一家位于佛山市禅城区的时尚精品酒店。酒店以其独特的设计风格、舒适的住宿环境和贴心的服务...[阅读全文]
2024-04-04 07:55:43 人气:6726
佛山市佳方娜大酒店,一座奢华与舒适并存的酒店瑰宝。
佳方娜大酒店交通便利,周边配套设施完善。酒店拥有多间宽敞明亮、装修精美的客房,每间客房都配备了现代化的设施...[阅读全文]
2024-04-03 09:16:46 人气:5198
佛山远航酒店:舒适与便捷的完美融合
佛山远航酒店地理位置优越,交通便捷。酒店拥有各类客房,房间宽敞明亮,布置温馨舒适,设施一应俱全。酒店内设有多个餐厅和酒吧...[阅读全文]
2024-04-03 09:15:30 人气:3851
佛山市索特来旋宫酒店:品味奢华,尽享舒适
酒店拥有多种类型的客房,包括[列举部分客房类型]等,房间宽敞明亮,装修风格独具特色,同时配备了现代化的设施和舒适的床品...[阅读全文]
2024-04-03 09:10:51 人气:4003
佛山市锦齐酒店:享受舒适,体验便捷
佛山市锦齐酒店是一家集住宿、餐饮、会议、娱乐为一体的综合性酒店。酒店周边交通便利,环境优美...[阅读全文]
2024-04-03 09:06:30 人气:4078
佛山恒福酒店:奢华与舒适的完美结合
佛山恒福酒店位于佛山市的中心地带,交通便利,周边配套设施完善。酒店拥有多种类型的客房,从标准间到豪华套房,应有尽有...[阅读全文]
2024-04-03 08:49:08 人气:4010
御宝龙酒店:禅城区的璀璨之星
**位置与交通**:御宝龙酒店位于佛山市禅城区的中心地带,交通便利,周边有多条公交线路和地铁站,方便客人出行...[阅读全文]
2024-04-01 15:07:37 人气:3162
二十一年来,他的眼球总是不受控制颤动,究竟怎么了?
双眼先天性眼球震颤,双眼700度远视,伴散光、斜视和弱视问题,裸眼视力仅0.15——21岁小方(化名)眼球总是不由自主地左右晃动...[阅读全文]
2024-04-01 16:24:14 人气:15694
佛山三水初一女生HPV疫苗第二针免费接种开打啦!
具有三水区学籍、2023年9月起新进入初中一年级且未满14周岁的女生,2023年9月中下旬按照知情、同意、自愿的原则已免费接种了国产双价HPV疫苗的第一剂次...[阅读全文]
2024-03-29 15:06:05 人气:16325
佛山禅城为65岁及以上老年人免费体检
禅城区正有序开展2024年65岁及以上老年人免费体检服务项目,各村居上门体检将在4月起陆续开展,预计今年将惠及超过11万老年人...[阅读全文]
2024-03-29 15:03:13 人气:11912
佛山门特定点医疗机构选点可线上办理
2024年1月1日起,《佛山市基本医疗保险门诊特定病种管理办法》正式实施。参保人申请的门特病种经确认后,应在定点医疗机构首次就医前申请办理门特选定业务...[阅读全文]
2024-03-28 09:22:42 人气:9316
佛山高明65岁及以上老人可免费体检
3月20日据高明区卫生健康局消息,高明区2024年免费体检已启动。高明区卫生健康局相关负责人提醒,符合条件但还未体检的老人尽快到相应社区卫生服务中心...[阅读全文]
2024-03-22 10:34:15 人气:2995
三水表彰今年首例造血干细胞成功捐献者,呼吁更多人传递生命希望
佛山市三水区红十字会、三水区文明办到佛山市公安局三水分局开展表扬慰问活动,三水区红十字会常务副会长陈福珠代表“中华骨髓库广东工作站”向佛山市公安局三水分局颁发感谢状...[阅读全文]
2024-03-22 10:33:08 人气:2434
广东省岭南南丁格尔护理研究院首个科技服务站落户市中医院
该科技服务站的成立,是佛山卫生健康科技工作者贯彻落实省委“1310”具体部署,落实全省、全市高质量发展大会精神和省科协第十次代表大会精神的具体举措...[阅读全文]
2024-03-21 20:15:15 人气:3653
佛山都市妇产医院——关爱女性健康的专业之选
佛山都市妇产医院是一家专注于女性健康的专科医院。医院拥有一支经验丰富、专业素质高的医疗团队,他们致力于为患者提供高质量的医疗服务...[阅读全文]
2024-03-18 10:36:12 人气:4504
佛山市狮山医院:医疗服务的璀璨明珠,健康保障的坚实后盾
位于佛山市狮山区的狮山医院,作为一所集医疗、预防、保健、教学、科研于一体的现代化综合性医院,凭借其卓越的医疗服务质量...[阅读全文]
2024-03-12 11:09:00 人气:4455
佛山市禅城区建新路——连接城市的脉络
建新路的交通十分便利,沿线设有多个公交站点,方便居民和游客出行。道路两旁绿树成荫,环境优美...[阅读全文]
2024-04-04 07:54:28 人气:2559
禅城区同济路——繁华与便利的交融
同济路位于佛山市禅城区,是该地区的主要道路之一。它起于[起点位置],止于[终点位置],贯穿了禅城区的中心地带...[阅读全文]
2024-04-04 07:53:31 人气:2514
禅城区江湾一路——连接城市与自然的纽带
江湾一路位于佛山市禅城区,是该区域的一条重要道路。它起于[起点位置],止于[终点位置],沿途经过了多个社区和商业区...[阅读全文]
2024-04-04 07:52:04 人气:2644
禅城区兆祥路——繁华商业与文化交融的活力之路
兆祥路位于佛山市禅城区的中心地带,是一条繁忙而富有活力的道路。它连接了多个重要的区域,为居民和游客提供了便利的交通和多样的生活体验...[阅读全文]
2024-04-04 07:51:12 人气:2602
粤港澳大湾区组合港“佛山北滘—深圳盐田”航线启航
“环宝668”号船满载120个标准箱家电,自北滘港启航至盐田港,再直装国际货轮出口,标志着“佛山北滘—深圳盐田”组合港物流新模式正式落地...[阅读全文]
2024-04-03 20:48:23 人气:2140
佛山禅城区城管部门为两处道路加装路灯
以前这条路光线昏暗。现在加装了路灯,路上亮堂堂的,晚上下班再晚也不怕黑了。”日前,看到小区出入口的小路新安装上多盏路灯...[阅读全文]
2024-04-03 16:22:01 人气:2422
佛山顺德区七滘大桥封闭维修,具体绕行路线!
路线一:百安路 → 高富路/杏龙路→ 江门大道 → 广中江高速 → Y802/百安路。路线二:百安路 → 高富路/杏龙路 → 广佛江珠高速 → 泰安路/广中江高速 → 百安路。...[阅读全文]
2024-04-03 16:21:40 人气:1523
佛山市禅城区上沙街——独特的城市街道
上沙街可能承载着一定的历史和文化底蕴,可能有古老的建筑、传统的风俗或与当地历史相关的故事...[阅读全文]
2024-04-02 14:29:44 人气:1961
禅城区南堤路——连接城市与自然的纽带
南堤路位于佛山市禅城区,可能是一条沿着河岸或堤坝的道路。它的位置可能使其成为交通要道,连接着不同的地区...[阅读全文]
2024-04-02 14:27:28 人气:1563
禅城区人民路——繁华的城市干道
人民路位于禅城区的中心地带,是城市的主要交通干道之一。它可能连接着重要的商业区、居民区和其他城市重要区域...[阅读全文]
2024-04-02 11:30:50 人气:1894
佛山禅城区民政局大年三十正月十五都可办理婚姻登记
春节将至,有不少想趁农历新年和心爱之人喜结连理、完成“人生大事”的市民。大年三十当天可以进行婚姻登记吗?2月14日“情人节”正值春节假期...[阅读全文]
2024-01-26 10:30:02 人气:31256
禅城石湾镇街道便民服务中心揭牌启用
石湾镇街道便民服务中心近日揭牌启用,新大厅两层共4700平方米,开设55个综合服务窗口,承接社保、卫健、市监等11个职能部门400多个事项...[阅读全文]
2024-01-23 10:01:33 人气:35750
禅城高明三水开设出入境办证“学生专场”,周末也能办!
2024年1月7日、14日两个周日全天(8:30-12:00,14:00-17:30)。在禅城区就学的未满16周岁在校中小学生(学生户籍为本省及省外户籍,不含港澳台居民)。...[阅读全文]
2024-01-08 15:37:37 人气:35511
佛山三水区特定人员参加工伤保险工伤认定申请办事指南
从业单位应当在职工发生事故伤害或者被诊断、鉴定为职业病之日起30日内(不含事故当日),向从业单位所属镇街公共服务办公室负责工伤认定经办窗口提出工伤认定申请...[阅读全文]
2024-01-07 10:39:15 人气:35152
佛山三水区工伤认定申请事项办事指南
用人单位应当在职工发生事故伤害或者被诊断、鉴定为职业病之日起30日内(不含事故当日),向所属镇街公共服务办公室负责工伤认定经办窗口提出工伤认定申请...[阅读全文]
2024-01-07 10:24:36 人气:33175
佛山市禅城区石湾镇街道惠景协税站、玫瑰东协税站搬迁整合的公告
为打造标准化、规范化的纳税服务环境,更好的服务于广大企业和人民群众,优化街道营商环境,石湾镇街道惠景协税站...[阅读全文]
2023-12-19 16:06:13 人气:36067
佛山市禅城区石湾镇街道行政服务中心搬迁公告
为打造标准化、规范化、便利化的政务服务环境,更好的服务于广大企业和人民群众,优化我街道营商环境,佛山市禅城区石湾镇街道行政服务中心...[阅读全文]
2023-12-14 15:11:31 人气:35474
三水区行政服务中心蝉联人民网县级“民心汇聚单位”
2023年度人民网网上群众工作单位名单发布,三水区行政服务中心名列其中,蝉联县级“民心汇聚单位”称号。今年以来,三水区行政服务中心共收到人民网留言389条...[阅读全文]
2023-12-06 09:52:20 人气:34274
佛山禅城城乡业务通进来 窗口搬进来
“城乡居保镇村通服务点”挂牌仪式分别在中国农业银行佛山华达支行、招商银行佛山禅城支行举行...[阅读全文]
2023-12-01 10:11:27 人气:31910
佛山市“公民身后”十个事项 一次办完
佛山市“公民身后”一件事在全市上线运行。市民只需要登录广东政务服务网找到佛山市“公民身后”一件事,即可一次完成注销户口...[阅读全文]
2023-11-29 10:43:25 人气:30629
庄子素解 第二章 徐无鬼
徐无鬼因女商见魏武侯,武侯劳之曰:“先生病矣!苦于山林之劳,故乃肯见于寡人。”徐无鬼曰:“我则劳于君,君有何劳于我!君将盈耆欲...[阅读全文]
2023-02-09 09:38:10 人气:49874
庄子素解 第一章 庚桑楚
老聃之役有庚桑楚者,偏得老聃之道,以此居畏垒之山。其臣之画然知者去之,其妾之挈然仁者远之。拥仲之与居,鞅掌之为使。居三年,畏垒大壤...[阅读全文]
2023-02-08 10:52:56 人气:47254
庄子素解 第十五章 知北游
知北游于玄水之上,登隐弅之丘,而适遭无为谓焉。知谓无为谓曰:“予欲有问乎若:何思何虑则知道?何处何服则安道?何从何道则得道?...[阅读全文]
2023-02-07 08:44:53 人气:48284
庄子素解 第十四章 田子方
田子方侍坐于魏文侯,数称谿工。文侯曰:“谿工,子之师耶?”子方曰:“非也,无择之里人也;称道数当,故无择称之。”文侯曰:“然则子无师邪?...[阅读全文]
2023-02-06 09:41:31 人气:47577
庄子素解 第十三章 山木
【原文】庄子行于山中,见大木枝叶盛茂,伐木者止其旁而不取也。问其故,曰:“无所可用。”庄子曰:“此木以不材得终其天年。...[阅读全文]
2023-02-02 08:43:02 人气:47883
庄子素解 第十二章 达生
达生之情者,不务生之所无以为;达命之情者,不务知之所无奈何。养形必先之以物,物有余而形不养者有之矣;有生必先无离形...[阅读全文]
2023-01-31 09:26:23 人气:51526
[东方哲学] 一处不立 处处能立
一处不立 处处能立;亦即任何角度与立场都不立,任何角度与立场都能立;也即全然地、无条件地接纳与随机(缘)起用;云门禅三句:涵盖乾坤,截断众流,随波逐流...[阅读全文]
2022-06-08 08:31:38 人气:52566
获取深度世界真相信息的两种途径
人获取外部信息的最原始、最基础的方式就是感觉;感觉信息来源的最初端口就是感觉器官;感觉器官的阀域与自身承受力决定了人感知外部环境的上下极限...[阅读全文]
2022-06-08 08:26:00 人气:50493
物理学遇到意识素解(7)
如果一位值得信赖的朋友告诉你一些似乎可笑的事情,你会尝试着揣摩他或她可能的真实意思。值得信赖的物理学演示就告诉了我们某些看似荒谬的东西。因此,我们试图解释这些结果可能的真正意思。...[阅读全文]
2019-12-16 09:48:47 人气:39260
海外需求萎靡背后:美国进口全面收缩、欧盟现结构性变化
5月中国进出口商品总值为5011.91亿美元,同比下降6.2%。其中出口总值2834.99亿美元,同比下降7.5%;进口总值2176.92亿美元...[阅读全文]
2023-06-24 20:30:07 人气:33345
欧洲议会已批准通过《新电池法》,新能源卖家将面临更加严格的考验
近日,欧洲议会议员以 587 票赞成、9 票反对和 20 票弃权通过了与理事会达成的一项协议(针对在欧盟销售的所有类型电池的设计、生产和废物管理的新规定-《新电池法》)...[阅读全文]
2023-06-24 20:28:34 人气:19987
美国亚马逊的销售税和免税的州有哪些?
美国的销售税是美国州和地方政府对商品及劳务,按其销售价格的一定比例征收的一种税款,是在美国发生消费的时候,由消费者一方缴纳的税款...[阅读全文]
2023-06-24 20:27:41 人气:33367
Amazon 店铺代运营案例:家居类目
窗帘,浴帘的工厂,工厂OEM实力非常强,专注于传统外贸贴牌,国内天猫京东都有店,想要扩展海外渠道...[阅读全文]
2023-06-24 21:41:21 人气:22929
Amazon 店铺代运营案例:户外类目
效果:宏那运营团队进行账户诊断后,重新调整了广告,优化了产品线。进行2个月的调整后,销售额增长180%...[阅读全文]
2023-06-24 21:38:22 人气:22285
Amazon 店铺代运营案例:家居类目
吸尘器类目,宏那团队根据客户工厂优势,放弃竞争激烈的美国站点,选择切入日本站点,第三个月单品达到7W美金销售额...[阅读全文]
2023-06-24 21:36:20 人气:22439
Amazon 店铺代运营案例:饰品类目
目前效果:通过半年的测试留存,和铺货老链接的优化,日出单在平均700单左右,同比增长100%;由单SKU日均平均出单5-10单左右...[阅读全文]
2023-06-24 21:34:33 人气:13907
Amazon 店铺代运营案例:宠物类目
目前效果:运营人员一年内通过选品测试留存,现平均日销售额8000美金,每天单款SKU出单60个左右,SKU12个,月度销售额在30W美金+...[阅读全文]
2023-06-24 21:31:31 人气:10156
Amazon运营团队老师介绍:simon
有8年的亚马逊运营经验,为20+ 多个品牌工作过,其中包括类目 Top10的卖家。擅长运营广告...[阅读全文]
2023-06-24 21:16:54 人气:10454
Amazon运营团队老师介绍:Fanny
Fanny:7年亚马逊操盘经验,擅长广告,运营策略制定,并着手从0-1打造过多个百万级别的项目;统筹各个项目的开展计划...[阅读全文]
2023-06-24 21:11:52 人气:6722
卧室家居风水布局:打造舒适与和谐的睡眠环境
卧室作为我们日常休息和恢复精力的场所,其家居风水布局对于居住者的身心健康和家庭和谐有着不可忽视的影响。了解并遵循卧室的风水原则,可以为您打造一个舒适、和谐的睡眠环境...[阅读全文]
2024-02-20 09:46:18 人气:15715
客厅家居风水布局:营造和谐与繁荣的社交空间
客厅作为家庭的核心区域,是家人聚会、招待客人的重要场所。一个和谐的客厅家居风水布局,不仅可以提升居住者的生活品质,还能为家庭带来好运和繁荣。...[阅读全文]
2024-02-20 09:44:52 人气:17188
餐厅家居风水布局:打造美味与和谐的用餐环境
餐厅作为家庭中重要的功能区域,不仅是家人用餐的地方,也是与亲朋好友聚会交流的场所。一个好的餐厅家居风水布局,能够提升家庭成员的食欲,增强家庭和谐氛围...[阅读全文]
2024-02-20 09:43:33 人气:16364
卫生间家居风水布局:打造舒适与和谐的卫浴空间
卫生间作为家庭中私密且重要的功能区域,其家居风水布局对于家庭成员的身心健康和家庭和谐有着不可忽视的影响。一个好的卫生间家居风水布局,能够提升家庭成员的幸福感,增强家庭的正能量。...[阅读全文]
2024-02-20 09:39:02 人气:15334
为什么家居不宜挂太多红色装饰物?
健康平安人生,一定要认识和拥有3个贵人:西医(治标)、中医(治本)、易医(治根)。当西医不行就要找中医...[阅读全文]
2022-06-25 21:03:39 人气:66562
如何将一间旧厂房催旺吉运?
企业新入驻旧厂房,如何做到催旺吉运,达至丁财两旺的效果?这就需要风水的综合策划:大门口形象包装,出入口的八卦方位...[阅读全文]
2022-06-25 21:01:04 人气:70376
装修前规划风水,好处多多
现在越来越多的人认识科学风水的好处,看风水已经是很平常的事。在装修前,先邀请风水师前来勘察毛坯房环境...[阅读全文]
2022-06-25 20:58:23 人气:65279
三角形的办公室如何化解?
方正规整的办公室气场稳定,三角形或不规整的办公室气场混杂,卦位不全,锐气回冲,形成老总思维不定,判断能力减弱。将三角形地方加上屏风...[阅读全文]
2022-06-21 20:33:27 人气:67496
工厂机器为什么不能放在车间中心点
工厂老板由于对风水不熟悉,为了方便,将重型机器设备放在车间〈宅)中心。宅中心为太极点,玄空风水叫“五黄大煞”,只能静不能动,如遇某年的流年凶星飞临该位...[阅读全文]
2022-06-21 20:29:46 人气:64220
经典之上 再度加码 庆铃五十铃新100P轻卡佛山上市
古韵与现代交织,传承与创新共舞。3月7日庆铃五十铃新100P登陆广东佛山,再次激荡轻卡品质化.0新气象。行业专家...[阅读全文]
2024-03-08 15:15:28 人气:20663
欧拉闪电猫放“价”没够 等等党可以出手了!
春风裹挟着几分暖意缓缓而来,生活、工作渐入佳境的同时,又怎可辜负这大好春光,赏景、踏青也该提上日程啦!3月1日至31日,欧拉闪电猫开启新一轮购车福利大放送...[阅读全文]
2024-03-03 15:38:49 人气:6486
龙年开大G,生意杠杠滴 90后小伙耿师傅和领航大G的开年新生意
年关将至,人们购置年货的需求增加,90后年轻小伙耿师傅想着能用自己新买的领航大G轻卡在年末赶上一波年货生意,所以新车一到位...[阅读全文]
2024-02-06 10:31:59 人气:7604
存在起火风险!过万辆汽车被紧急召回
日前,现代汽车(中国)投资有限公司决定自2024年1月8日起,召回2008年7月3日至2013年5月29日生产的部分进口起亚霸锐汽车,共计8284辆...[阅读全文]
2023-12-23 10:34:47 人气:11255
沃尔沃EM90全球首发:纯电豪华MPV引领潮流!
沃尔沃汽车首款纯电豪华MPV EM90迎来了全球首秀。沃尔沃EM90旨在打造一个可以联络感情、思考创作、放松身心的空间。在这里...[阅读全文]
2023-11-24 15:31:43 人气:14555
有才有趣有实力 祥菱Q川渝区域上市推广会圆满举行
有才有趣,“渝”你相遇。2023年10月20日,全球微卡新势力祥菱Q川渝区域上市推广会圆满举行。会上,祥菱Q凭借在能效、舒适...[阅读全文]
2023-10-23 15:56:18 人气:11553
佛山市超4000辆车辆处理公告!
根据《中华人民共和国道路交通安全法》和《中华人民共和国道路交通安全法实施条例》等有关规定,佛山市公安局南海分局现对因涉嫌交通违法行为...[阅读全文]
2023-10-23 10:44:04 人气:9173
有才有趣有实力 全球微卡新势力祥菱Q领潮上市
2023年9月20日,“有才 有趣 有实力——全球微卡新势力祥菱Q领潮上市”发布会在“红船精神”诞生地浙江嘉兴举行。祥菱Q引领全球微卡行业启势焕新...[阅读全文]
2023-09-21 22:29:23 人气:9006
美孚1号车养护“2023动力系统养护专家挑战赛”在沪圆满收官 体系实力赋能人才培养,消费者导向助推服务升级
2023年9月6日,美孚1号车养护“这就是1号高手”2023动力系统养护专家挑战赛总决赛在沪落下帷幕。19位优秀技师经过多轮专业技能与服务水准的全方位比拼...[阅读全文]
2023-09-07 18:35:30 人气:8671
有才有趣有实力 全球微卡新势力福田祥菱Q全球首发
2023年,我国汽车工业迎来了70周年的里程碑时刻,风雨中一路走来,无论是行业革命还是技术革新,都迎来变革新生的蜕变时刻。8月28日,在主题为...[阅读全文]
2023-08-30 14:41:13 人气:7600
家具盛宴!第 45 届国际龙家具展览会震撼启幕!
全球家具看顺德,顺德家具看龙江。家具产业是龙江的根基,也是龙江和顺德的亮丽名片。经过五十多年的发展...[阅读全文]
2024-03-17 09:55:30 人气:16641
佛山机场重建航站楼进度刷新!效果图曝光!
按照建设目标和设计规划,由中国联合航空出资建设的新航站楼预计在2024年上半年完成建设并投入使用...[阅读全文]
2023-12-25 09:23:04 人气:31379
佛山国家高新技术产业开发区
佛山高新技术产业开发区(以下简称“佛山高新区”)于1992年12月经国务院批准成立,是全国最早的53个国家高新区之一...[阅读全文]
2023-08-27 21:28:39 人气:11133
佛山意美家卫浴陶瓷世界
意美家,全称意美家卫浴陶瓷世界(Casa Ceramics&Sanitarywares Mall),位于广东省佛山市禅城区季华四路与雾岗路口交汇处,原名为“河宕陶瓷批发直销仓”...[阅读全文]
2023-08-27 21:26:18 人气:11113
澳大利亚技术移民移民
澳洲技术移民是为了引进海外人才,促进澳洲劳动力市场平衡和发展而推出的移民政策,不仅适用于国内有专业技能的技术人才,也适用于在澳留学生,且移民成本低...[阅读全文]
2022-07-07 22:07:38 人气:54802
加拿大BC省雇主担保移民
新政策自2015年1月1日起开始实施。新政后增加了SIRS打分系统,每月公布2次分数,达到此分数的要求的申请人将被移民局选中。因此只要你的职业在加拿大NOC职业列表或职业列表中...[阅读全文]
2022-07-07 22:03:09 人气:55207
美国eb3雇主担保移民
美国eb3雇主担保移民 Other works按照美国移民法,职业移民划分为五类。而EB-3就属于职业移民的第三优先。EB-3职业移民的第三优先类别包括熟练工人、学士学位持有人以及其它工人...[阅读全文]
2022-07-07 21:59:21 人气:53511
马来西亚永久居留(红卡)
PR是PermanentResident的英文缩写,中文是永久居留的意思。获得PR, 就是获得永久居留身份证。 马来西亚永久居留(红卡)是大马政府授予给外国人士的永久居留身份证...[阅读全文]
2022-07-07 21:41:23 人气:54910
佛山市禅城永利坚陶瓷大世界——陶瓷的绚丽世界
佛山市禅城永利坚陶瓷大世界是一个集陶瓷展示、销售、批发为一体的大型陶瓷市场。它位于佛山市禅城区,地理位置优越,交通便利...[阅读全文]
2024-04-09 08:58:23 人气:2370
禅城石湾沙冈谭清里陶瓷批发市场——陶瓷之源,批发之巅
佛山市禅城石湾沙冈谭清里陶瓷批发市场位于佛山市禅城区石湾镇,是一个以陶瓷批发为主的专业市场。这个市场占地面积广阔...[阅读全文]
2024-04-09 08:55:28 人气:1580
佛山市禅城恒星建材城——打造家居建材的璀璨之星
佛山市禅城恒星建材城位于佛山市禅城区,是一个集建材销售、展示、批发为一体的大型建材城。该建材城拥有广阔的规模...[阅读全文]
2024-04-09 08:53:51 人气:1305
禅城石湾金瓜岗陶瓷批发市场——陶瓷贸易的繁荣之地
佛山市禅城石湾金瓜岗陶瓷批发市场是佛山市著名的陶瓷批发基地之一,位于禅城石湾地区。这个市场以其丰富的陶瓷产品...[阅读全文]
2024-04-09 08:51:37 人气:1698
佛山市禅城石湾沙岗陶瓷批发市场——陶瓷精品的汇聚地
佛山市禅城石湾沙岗陶瓷批发市场位于佛山市禅城区,是一个专业的陶瓷批发市场。这里汇聚了众多陶瓷生产商和批发商...[阅读全文]
2024-04-09 08:49:41 人气:2258
佛山市东风家居建材城——家居装饰的一站式购物天堂
佛山市东风家居建材城位于佛山市的中心地带,是一个规模宏大、品种齐全的家居建材市场。这个建材城汇聚了众多国内外知名品牌和优质产品...[阅读全文]
2024-04-09 08:47:30 人气:1421
佛山市南庄陶瓷辅料市场——陶瓷辅料的一站式采购基地
佛山市南庄陶瓷辅料市场位于佛山市禅城区南庄镇,是一个专门销售陶瓷辅料的专业市场。这个市场集中了大量的陶瓷辅料供应商...[阅读全文]
2024-04-09 08:17:55 人气:1189
佛山市榕洲新兴工业区——创新驱动的产业聚集地
佛山市榕洲新兴工业区位于佛山市的重要地段,是一个具有潜力和活力的新兴工业区域。该工业区以其优越的地理位置、完善的基础设施和良好的投资环境吸引了众多企业入驻...[阅读全文]
2024-04-09 08:14:16 人气:1209
佛山市颜峰工业区——产业繁荣之地,创新发展之源
佛山市颜峰工业区是一个以工业生产为主要功能的区域。该工业区拥有优越的地理位置和便捷的交通条件,吸引了众多企业入驻...[阅读全文]
2024-04-08 14:52:33 人气:1602
佛山市龙头新联工业区——产业繁荣的聚集地
该工业区占地面积较大,基础设施完善。区内道路宽敞,交通便利,供电、供水、通信等设施一应俱全,为企业的发展提供了良好的条件...[阅读全文]
2024-04-08 14:47:44 人气:1499
佛山市源海国金商业广场:城市商业新地标
佛山市源海国金商业广场位于佛山市中心,是一座集购物、餐饮、娱乐、文化等多种功能于一体的大型商业综合体。该广场以其独特的设计...[阅读全文]
2024-04-09 08:28:10 人气:1919
佛山市上盈步行街——繁华商业与美食的交汇之地
佛山市上盈步行街位于佛山市的核心区域,是一条充满活力和魅力的商业步行街。这里汇聚了众多知名品牌商店、特色小吃摊位以及各种娱乐设施...[阅读全文]
2024-04-09 08:13:11 人气:1916
佛山市欧雅锦辉广场—— 时尚与品质的交汇之地
广场的建筑设计时尚大气,内部空间宽敞明亮,营造出舒适宜人的购物环境。这里汇聚了众多知名品牌的专卖店,涵盖了时尚服装...[阅读全文]
2024-04-08 14:58:32 人气:2186
探索佛山市异宝广场——独特魅力与多元体验的融合
佛山市异宝广场是一座的地标性建筑,它融合了购物、娱乐、餐饮和文化等多种元素,为人们提供了一个丰富多彩的休闲和消费场所...[阅读全文]
2024-04-08 14:55:24 人气:1936
佛山市中成商业广场——繁华商业中心,多彩生活舞台
中成商业广场占地面积宽敞,建筑设计现代时尚。广场内部分区明确,布局合理,为消费者提供了便捷舒适的购物环境。商场内部装修豪华...[阅读全文]
2024-04-08 14:54:01 人气:1745
佛山市汇浦广场—— 汇聚多彩生活的商业地标
佛山市汇浦广场是一座现代化商业综合体。它集购物、餐饮、娱乐、办公等多种功能于一体,为人们提供了一站式的便利体验...[阅读全文]
2024-04-08 14:51:33 人气:1863
佛山市星泰广场—— 城市生活的璀璨明珠
佛山市星泰广场是一座综合性商业广场,它融合了多种功能,为人们提供了丰富多样的购物、休闲和娱乐体验...[阅读全文]
2024-04-08 14:48:34 人气:1735
佛山市松夏工业园——创新驱动的产业基地
松夏工业园占地面积广阔,规划合理。园区内基础设施完备,包括道路、供电、供水、排水等,为企业的正常运营提供了坚实保障...[阅读全文]
2024-04-08 14:43:27 人气:1692
佛山市陈丰里商业广场:城市繁华新地标
陈丰里商业广场是一个集购物、餐饮、娱乐、休闲等多种功能于一体的大型商业综合体。该广场以其独特的设计理念和丰富的商业业态...[阅读全文]
2024-04-08 14:40:34 人气:1152
佛山市南海印象汇:引领都市生活新潮流
佛山市南海印象是一家大型综合性购物中心。它以其丰富的业态、优质的品牌和便利的交通,成为了该地区的商业地标之一...[阅读全文]
2024-04-08 14:38:42 人气:1379
佛山市榕洲综合市场——满足您一切生活需求的一站式购物天堂
佛山市榕洲综合市场是一个集各种商品和服务于一体的综合性市场。它位于佛山市的繁华地段,交通便利,吸引了众多居民和游客前来购物...[阅读全文]
2024-04-09 08:20:20 人气:8516
探寻佛山市高边市场的多彩世界
市场内设有多个区域,提供丰富多样的商品和服务。有新鲜的蔬菜、水果、肉类、海鲜等农副产品区,满足人们日常生活的食材需求...[阅读全文]
2024-04-08 09:16:26 人气:6883
佛山市中南农产品批发市场:华南地区的农产品交易枢纽
佛山市中南农产品批发市场位于佛山市南海区,是华南地区规模较大的农产品批发市场之一。市场占地面积广阔,拥有现代化的交易设施和完善的配套服务...[阅读全文]
2024-04-08 09:00:50 人气:7611
佛山禅城区华安市场:丰富多彩的购物天地
佛山市禅城区华安市场是一个热闹非凡的购物场所,位于市区的中心位置。这个市场汇聚了各种各样的商品...[阅读全文]
2024-04-07 10:07:16 人气:6880
探寻佛山禅城区同济市场的多彩世界
佛山市禅城区同济市场位于佛山市的中心地带,是一个充满活力和丰富多彩的市场。这个市场以其独特的魅力和多样化的商品吸引着众多居民和游客...[阅读全文]
2024-04-07 09:54:17 人气:6782
佛山禅城区鸿业市场:满足您生活需求的多彩之地
这个市场位于交通便利的位置,吸引了众多顾客前来光顾。市场内部分区明确,有蔬菜水果区、肉类海鲜区、日用杂货区等...[阅读全文]
2024-04-07 09:51:15 人气:17862
佛山禅城区莲花市场:缤纷多彩的生活市集
莲花市场以其宽敞明亮的室内环境和良好的组织布局而受到欢迎。市场内设有多个摊位和店铺,分别售卖各种各类的商品...[阅读全文]
2024-04-07 09:48:54 人气:5590
探索佛山禅城区红路市场:丰富多彩的购物天地
红路市场位于便利的地理位置,交通便捷,吸引了众多顾客前来。市场内设有多个区域,包括蔬果区、肉类区、海鲜区、副食区等,满足了人们日常生活的各种需求...[阅读全文]
2024-04-07 09:46:00 人气:4612
佛山禅城区花园市场:缤纷食材与生活气息的交汇之地
这个市场位于市区的繁华地段,交通便利,吸引了众多居民和游客前来购物。市场内摊位罗列整齐,货品琳琅满目...[阅读全文]
2024-04-07 09:38:26 人气:4232
探索大冲农贸市场:品味新鲜与地方特色
市场内设有多个摊位和店铺,售卖各种蔬菜、水果、肉类、禽类、海鲜、粮油副食等。这些商品通常来自周边的农户和供应商,保证了食物的新鲜度和品质。...[阅读全文]
2024-03-28 21:33:08 人气:4572
佛山消委会:网络直播套路深,翡翠消费需谨慎!
秦女士浏览某购物网站时,发现某玉石直播间正在直播销售翡翠手镯,主播称该翡翠种水为冰种...[阅读全文]
2022-03-21 15:24:43 人气:65969
机器视觉人才供应链第一梯队:清远市万金目视科技有限公司
清远市万金目视科技有限公司,定位为机器视觉人才供应链第一供应商。首先,以基于机器视觉和深度学习的实战实训平台。为高职高专,大学,提供机器视觉实战实训的人才...[阅读全文]
2021-07-05 15:21:34 人气:99366
跨境电商脱口秀:炮哥刘智勇
炮哥的跨境电商六脉神剑理论、炮哥的跨境电商1357创业模型、炮哥的跨境电商行业快速传播方法论、炮哥的跨境电商合伙人模型...[阅读全文]
2021-07-03 20:33:52 人气:68728
建材家居短视频直播达人——陈宣平
建材家居短视频直播达人——陈宣平,2011年从事互联网行业,2012年进入建材行业媒体工作,主要负责新媒体事业部...[阅读全文]
2021-07-03 20:29:36 人气:93590
广东金麦福餐饮管理服务有限公司
广东金麦福餐饮管理服务有限公司有着多年来连锁经营、机关食堂承包、学校食堂承包、工厂食堂承包、厨房设计经验。致力于食堂承包经营管理...[阅读全文]
2021-07-03 20:25:31 人气:86253
颛孙宏鸽(净雨):书法艺术跨界探索与禅悟
颛孙宏鸽,法名净雨,圣贤名门之后裔,为颛孙子张第七十三代传人,祖籍山东省,中国著名作家、书画家,新闻工作者和社会活动者,公益热心人...[阅读全文]
2021-12-05 20:21:15 人气:71122




















































































































































































































