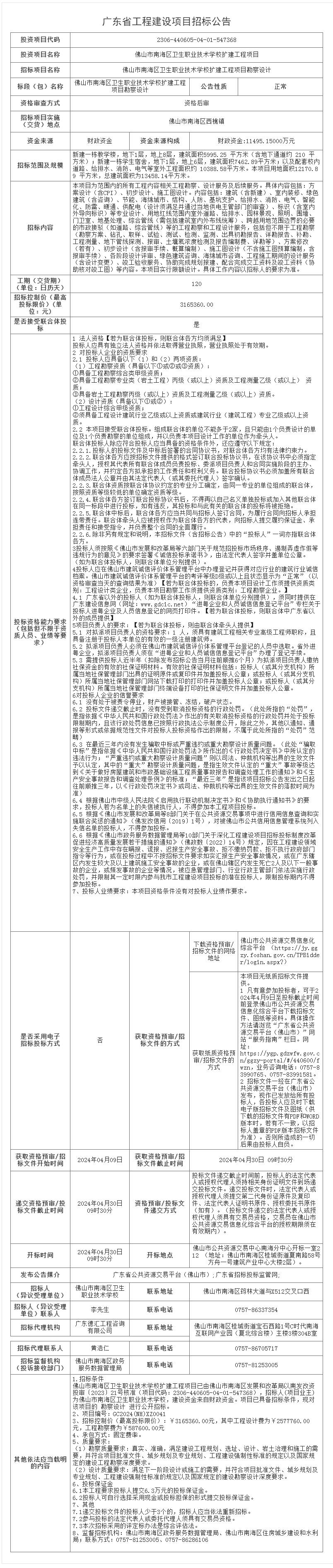
佛山市南海区卫生职业技术学校扩建工程项目全过程工程咨询服务招标公告
项目概况
大塘镇白岭支涌水质改善系统二年运营维护服务项目招标项目的潜在投标人应在广东省政府采购网https://gdgpo.czt.gd.gov.cn/【供应商应从广东省政府采购网(https://gdgpo.czt.gd.gov.cn/)上广东政府采购智慧云平台(以下简称“云平台”)的政府采购供应商入口进行免费注册后,登录进入项目采购系统完成项目投标登记并在线获取招标文件(未按上述方式获取招标文件的供应商,其投标资格将被视为无效)。】获取招标文件,并于2024年04月30日09时30分(北京时间)前递交投标文件。
一、项目基本情况
项目编号:440607-2024-00638
项目名称:大塘镇白岭支涌水质改善系统二年运营维护服务项目
采购方式:公开招标
预算金额:7,004,064.46元
采购需求:
合同包1(大塘镇白岭支涌水质改善系统二年运营维护服务项目):
合同包预算金额:7,004,064.46元
|
品目号 |
品目名称 |
采购标的 |
数量(单位) |
技术规格、参数及要求 |
品目预算(元) |
最高限价(元) |
|
1-1 |
城镇水域治理服务 |
大塘镇白岭支涌水质改善系统二年运营维护服务项目 |
1(项) |
详见采购文件 |
7,004,064.46 |
- |
本合同包不接受联合体投标
合同履行期限:合同签订生效之日起24个月。
二、申请人的资格要求:
1.投标供应商应具备《中华人民共和国政府采购法》第二十二条规定的条件,提供下列材料:
1)具有独立承担民事责任的能力:在中华人民共和国境内注册的法人或其他组织或自然人,投标(响应)时提交有效的营业执照(或事业法人登记证或身份证等相关证明)复印件或扫描件。
2)有依法缴纳税收和社会保障资金的良好记录:须提供下列任一项证明材料:①提供《政府采购供应商资格信用承诺函》(格式详见附件)。②提供扣除招标公告发布当月往前顺推六个月内任意一个月的依法缴纳税收和社会保障资金的相关材料。如依法免税或不需要缴纳社会保障资金的,提供相应证明材料。
3)具有良好的商业信誉和健全的财务会计制度:须提供下列任一项证明材料:①提供《政府采购供应商资格信用承诺函》(格式详见附件)。②提供《财务审计报告》或自行编制的《财务状况报告》(包括但不仅限于《资产负债表》和《利润表》)。
4)履行合同所必需的设备和专业技术能力:按投标(响应)文件格式填报设备及专业技术能力情况。
5)参加采购活动前3年内,在经营活动中没有重大违法记录:须提供下列任一项证明材料:①提供《政府采购供应商资格信用承诺函》(格式详见附件)。②按投标(响应)文件格式填报参加政府采购活动前3年内在经营活动中没有重大违法记录。
2.落实政府采购政策需满足的资格要求:
合同包1(大塘镇白岭支涌水质改善系统二年运营维护服务项目)落实政府采购政策需满足的资格要求如下:
本项目属于专门面向中小企业采购项目,服务全部由符合政策要求的中小企业承接。
3.本项目的特定资格要求:
合同包1(大塘镇白岭支涌水质改善系统二年运营维护服务项目)特定资格要求如下:
(1)供应商未被列入“信用中国”网站(www.creditchina.gov.cn)“记录失信被执行人或重大税收违法案件当事人名单或政府采购严重违法失信行为”记录名单;不处于中国政府采购网(www.ccgp.gov.cn)“政府采购严重违法失信行为信息记录”中的禁止参加政府采购活动期间。【以采购代理机构于投标截止日当天在“信用中国”网站(www.creditchina.gov.cn)及中国政府采购网(www.ccgp.gov.cn)查询结果为准,如相关失信记录已失效,供应商需提供相关证明资料】
(2)(1)为采购项目提供整体设计、规范编制或者项目管理、监理、检测等服务的供应商,不得再参加该采购项目的其他采购活动(投标人须提供《投标函》)。 (2)本项目不接受联合体投标、不允许分包或转包。单位负责人为同一人或者存在控股、管理关系的不同单位,不得参与同一标段投标或者未划分标段的同一招标项目投标(投标人须提供《投标函》)。
三、获取招标文件
时间:2024年04月09日 至 2024年04月16日,每天上午 00:00:00 至 12:00:00 ,下午 12:00:00 至 23:59:59 (北京时间,法定节假日除外)
地点:广东省政府采购网https://gdgpo.czt.gd.gov.cn/【供应商应从广东省政府采购网(https://gdgpo.czt.gd.gov.cn/)上广东政府采购智慧云平台(以下简称“云平台”)的政府采购供应商入口进行免费注册后,登录进入项目采购系统完成项目投标登记并在线获取招标文件(未按上述方式获取招标文件的供应商,其投标资格将被视为无效)。】
方式:在线获取
售价: 免费获取
四、提交投标文件截止时间、开标时间和地点
2024年04月30日 09时30分00秒 (北京时间)
递交文件地点:广东省政府采购网https://gdgpo.czt.gd.gov.cn/
开标地点:广东省政府采购网https://gdgpo.czt.gd.gov.cn/
五、公告期限
自本公告发布之日起5个工作日。
六、其他补充事宜
1.本项目采用电子系统进行招投标,请在投标前详细阅读供应商操作手册,手册获取网址:https://gdgpo.czt.gd.gov.cn/help/transaction/download.html。投标供应商在使用过程中遇到涉及系统使用的问题,可通过020-88696588 进行咨询或通过广东政府采购智慧云平台运维服务说明中提供的其他服务方式获取帮助。
2.供应商参加本项目投标,需要提前办理CA和电子签章,办理方式和注意事项详见供应商操作手册与CA办理指南,指南获取地址:https://gdgpo.czt.gd.gov.cn/help/problem/。
3.如需缴纳保证金,供应商可通过"广东政府采购智慧云平台金融服务中心"(http://gdgpo.czt.gd.gov.cn/zcdservice/zcd/guangdong/),申请办理投标(响应)担保函、保险(保证)保函。
4、本项目的开标方式为远程电子开标。
其他内容详见招标文件。
七、对本次招标提出询问,请按以下方式联系。
1.采购人信息
名 称:佛山市生态环境局三水分局大塘监督管理所
地 址:佛山市三水区大塘镇大兴大道96号
联系方式:0757-87290770
2.采购代理机构信息
名 称:佛山市安立信招标代理有限公司
地 址:佛山市三水区西南街道康乐路11号202
联系方式:0757-87733362
3.项目联系方式
项目联系人:钱工
电 话:0757-87733362
微信
新浪微博
QQ空间
QQ好友
豆瓣
Facebook
Twitter



















































































































































































































