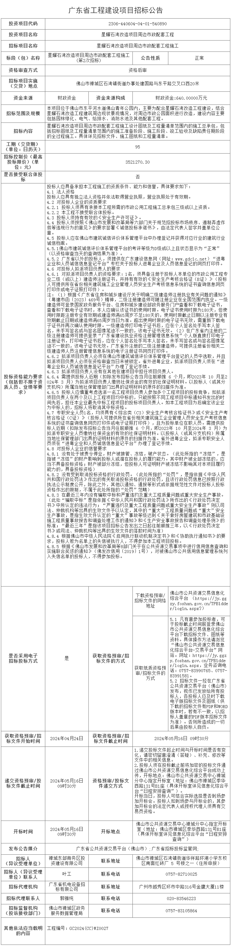
佛山禅城星耀石湾改造项目周边市政配套工程施工(第2次招标)招标公告
时间:2024-04-26 人气:966 来源:佛山市公共资源交易信息化综合平台 作者:
概述:本项目位于佛山市东平河水道佛山青年公园内,主要为配合星耀石湾改造工程建设,结合星耀石湾改造工程建筑周边现状景观情况......

(声明: 网站所收集的部分公开资料来源于互联网,转载的目的在于传递更多信息及用于网络分享,并不代表本站赞同其观点和对其真实性负责,也不构成任何其他建议。本站部分作品是由网友自主投稿和发布、编辑整理上传,对此类作品本站仅提供交流平台,不为其版权负责。如果您发现网站上有侵犯您的知识产权的作品,请与我们取得联系,我们会及时修改或删除。 )
上一条:
佛山市粮食储备库二期项目招标代理服务


分享
微信
新浪微博
QQ空间
QQ好友
豆瓣
Facebook
Twitter
取消
资讯
招标
招聘
租售
美食
房产
展会
广佛
企业
积金
社保
户口
教育
特色
旅游
酒店
医疗
交通
办证
书院
代运营
风水
车辆
图片
移民
产业
综合体
市场
网红
画展
佛山市养老产业高质量发展论坛举行 架起创新链与养老产业链对接桥梁
佛山市养老产业高质量发展论坛在禅城举行。论坛以“共铸适老辅具·安享幸福晚年”为主题,汇聚政产学研各界人士,共商辅具产业未来创新发展之路...[阅读全文]
2024-04-26 14:43:34 人气:2216
南海推进绿色健康食品集中采购深化食品康养产业集群建设
南海区召开推进绿色健康食品集中采购深化食品康养产业集群建设工作现场会,启动一系列绿色健康食品集中采购工作,构建“4+N”的绿色健康食品集中采购服务体系...[阅读全文]
2024-04-26 14:42:04 人气:2322
禅城区妇女“两癌”(乳腺癌、宫颈癌) 6000张“两癌”检查券免费发放
5月6日~5月30日,禅城区妇女“两癌”(乳腺癌、宫颈癌)免费筛查券将启动线上申领,共投放6000张免费检查券...[阅读全文]
2024-04-26 14:29:13 人气:1788
禅城供水:暴雨洪水对水质无影响,市民放心饮用
我省遭遇持续强降雨、强对流天气,北江一度发生2024年第2号洪水并发展成特大洪水。其间,我市江河水位不仅明显上涨...[阅读全文]
2024-04-26 14:27:39 人气:1343
第一次来香港,这几件事情一定要去做!
香港,一座融合了东西方文化精粹的国际大都市,以其独特的魅力吸引着世界各地的游客。无论是繁华的购物天堂...[阅读全文]
2024-04-25 14:45:17 人气:1824
首届中国鳜鱼产业高质量发展论坛暨饲料鳜技术创新研讨会在三水举行
广东省农业技术推广中心专职副书记刘胜敏介绍,三水是鳜鱼产业种苗高地,也是全国饲料鳜养殖面积最大的区县。本次大会落地三水...[阅读全文]
2024-04-25 10:21:51 人气:1893
高明坚持项目为王 加快建设佛山西部经济新中心
重点项目建设是高质量发展的“压舱石”,是拉动经济增长的“动力源”,更是产业发展的“强引擎”。高明始终坚持“项目为王”不动摇,强化重点项目支撑作用...[阅读全文]
2024-04-25 10:21:41 人气:2076
高明富湾湖环山步道景观项目将于5月底完工
近日,高明荷城街道加快推进工业园区环境整治提升工作,其中,富湾湖环山步道景观项目正加紧建设,争取在5月底完工交付使用...[阅读全文]
2024-04-25 10:21:39 人气:2029
佛山718座泵站开泵排涝 总排水量相当于13个西湖
据佛山市水务局消息,4月19日至22日全市共有718座泵站开泵排涝,总排水量18690.76万立方米,相当于排干杭州西湖水13次;共拦截洪水2060万立方米...[阅读全文]
2024-04-25 10:21:06 人气:1371
佛山西樵岭南文旅产业集聚区招商推介会举行
“解锁新樵,十分好玩”——2024佛山西樵岭南文旅产业集聚区招商推介会在南海樵山文化中心举行,集中推介集聚区的文旅资源和发展前景...[阅读全文]
2024-04-25 10:20:53 人气:2095
佛山市粮食储备库二期项目招标代理服务
建设仓容24万吨30座浅圆仓以及工作塔(高度约65米)、地磅房等辅助生产和生活配套设施,总建筑面积约37152.22平方米,总计入容积率建筑面积68307.22平方米...[阅读全文]
2024-04-26 15:55:18 人气:901
佛山一环辅道排水管网清淤项目招标公告
市场主体在参加水务工程招投标时,已在佛山市水利工程建设管理系统备案的企业在开标前3日内自行登录佛山市公共资源交易中心截图提供投标人信用分值...[阅读全文]
2024-04-26 15:53:05 人气:1596
佛山南海广弘创汇湾总部产业基地项目检测监测服务招标公告
本项目建设包括但不限于以下内容,总建筑面积约:151019.47平方米(含办公楼、科研实验室、生活配套场所、地下室及配套工程)等,其中地上建筑面积约:111251.77平方米...[阅读全文]
2024-04-26 15:50:43 人气:1007
深国际佛山顺德智慧物流产业园项目高低压供配电工程招标公告
本项目的工程范围包含10kV线路部分、公用开关房部分、#1~3专用配电站部分;工程内容主要包括高低压柜、变压器、终端头、中间头、铁构件...[阅读全文]
2024-04-26 15:41:48 人气:990
顺德北滘城央体育公园项目代建招标公告
本项目为顺德北滘城央体育公园已由佛山市顺德区发展和改革局以 2309-440606-04-01-391078 批准建设...[阅读全文]
2024-04-26 15:11:30 人气:1599
深国际佛山顺德智慧物流产业园项目高低压供配电工程招标公告
本项目的工程范围包含10kV线路部分、公用开关房部分、#1~3专用配电站部分;工程内容主要包括高低压柜、变压器、终端头、中间头...[阅读全文]
2024-04-25 11:16:08 人气:1662
佛山市禅城区交通运输局禅城区轨道交通近期重点站点 TOD 综合开发规划研究项目采购公告
研究内容包括对重点轨道站点张槎站、湾华站的现状调查分析、交通需求预测、TOD发展策略、用地规划及土地综合开发方案、站点概念方案等。...[阅读全文]
2024-04-25 10:31:58 人气:1494
佛山市禅城区桥梁养护维修项目招标代理机构报名公告
我中心将实施2024-2026年佛山市禅城区桥梁养护维修项目,对禅城区负责管养的城市桥梁(隧道)进行养护维修...[阅读全文]
2024-04-25 10:27:43 人气:1194
禅城张槎街道南北大涌东侧污水主管海口段修复工程招标公告
南北大涌东侧污水主管海口段修复工程已批准建设,招标人为佛山市禅城区张槎街道海口村村民委员会...[阅读全文]
2024-04-25 10:24:17 人气:1279
三水区西南街道云秀片区10kV老沙线维修更换工程竞争性磋商公告
云秀片区10kV老沙线维修更换工程的潜在供应商应在佛山市三水区西南街道广海大道中50号三层获取采购文件...[阅读全文]
2024-04-25 10:24:07 人气:1568
佛山市三水区2024年上半年公立医疗卫生单位事业编制工作人员统一公开招聘笔试公告
根据《佛山市三水区2024年上半年公立医疗卫生单位事业编制工作人员统一公开招聘公告》要求,现将佛山市三水区2024年上半年公立医疗卫生单位事业编制工作人员...[阅读全文]
2024-04-26 15:00:08 人气:3187
佛山人社部门组织重点企业赴西藏林芝参加高校毕业生专场招聘会
山市人才行业党委书记陈爱民带队赴西藏林芝市参加2024年大中城市联合招聘高校毕业生春季林芝专场招聘会,以实际行动有力促进林芝籍高校毕业生高质量充分就业...[阅读全文]
2024-04-25 09:59:42 人气:2215
佛山人社部门组织重点企业赴粤东片区招才引智
由省人社厅主办的“2024年广东省公共就业服务进校园粤东片区专场活动”在汕头大学举行。市人社局四级调研员刘祖军带队佛山7家重点企业参加...[阅读全文]
2024-04-25 09:58:36 人气:1729
广州黄埔区委统战部初级雇员招聘公告
为进一步充实我单位政府雇员队伍,根据《广州市黄埔区 广州开发区机关事业单位政府雇员管理办法》及《广州市黄埔区 广州开发区机关事业单位初级雇员日常管理工作指引》...[阅读全文]
2024-04-25 09:18:30 人气:1803
高明区人民法院2024年公开招聘劳动合同制司法辅助人员
具有普通高等院校(非在职)法学类本科及以上学历、学士及以上学位(学科代码:A0301、B0301)。2024年应届毕业生报考的...[阅读全文]
2024-04-24 14:46:23 人气:1995
佛山科学技术学院公开招聘二级学院院长及附属口腔医院院长
佛山科学技术学院坐落于经济发达、人文荟萃的岭南历史文化名城——广东佛山,是经国家教育部批准设立的全日制公办普通本科院校...[阅读全文]
2024-04-23 14:44:00 人气:1791
招3000人!广东省2024年高校毕业生“三支一扶”计划招募公告!
根据《中共中央组织部 人力资源社会保障部等十部门关于实施第四轮高校毕业生“三支一扶”计划的通知》(人社部发〔2021〕32号)...[阅读全文]
2024-04-23 09:28:46 人气:13248
佛山市中心业余体育学校2024年度公开招聘教师公告
佛山市体育运动学校(挂佛山市中心业余体育学校牌子)为市文广旅体局和市教育局管理的公益一类事业单位,涵盖小学、初中、高中和中专学段的教育教学...[阅读全文]
2024-04-21 09:46:40 人气:1853
广东西南投资控股有限公司佛山三水招商越园托育分公司教职员工招聘公告
广东西南投资控股有限公司下属的广东西南投资控股有限公司佛山三水招商越园托育分公司因业务发展需要,现向社会公开招聘教职员工14名...[阅读全文]
2024-04-21 09:44:22 人气:1743
禅城区汾江北路38号厚金广场4座办公物业及配套车位整体出租项目竞租公告
佛山市粤创招标代理有限公司受委托,现就禅城区汾江北路38号厚金广场4座办公物业及配套车位整体出租项目采用公开竞租方式进行出租...[阅读全文]
2024-04-24 11:08:03 人气:4490
禅城区南庄镇绿岛湖都市产业区B地块(二期)东区D6座6-15层公开竞租公告
佛山禅高投资开发有限公司定于 2024年4月29日上午10:00于佛山市禅城区南庄镇公共资源交易所开标室...[阅读全文]
2024-04-24 10:54:05 人气:4430
佛山市南海区丹灶镇盛昌路南侧地块租赁公告
佛山市南海区丹灶镇公共资源交易所受佛山市南海区丹灶产业开发集团有限公司的委托,现就佛山市南海区丹灶镇盛昌路南侧地块租赁项目采用网上竞价方式进行租赁...[阅读全文]
2024-04-23 15:39:13 人气:4494
南海大沥镇横江市区大街36号(自编:盐公房549号)租赁公告
提交竞买申请(报名)时间:2024年4月19日上午8:30至2024年4月25日下午5:30截止(北京时间),竞投人须于竞买申请(报名)截止时间前登录网上交易系统提交竞买申请...[阅读全文]
2024-04-19 14:00:16 人气:5263
南海大沥镇横江市区大街16号(自编:盐公房564号)租赁公告
竞投人通过网上交易系统提交的报价一经报出,不得撤回。在报价期间,竞投人可多次报价,首次报价不得低于起始价,每次加价的幅度不得小于交易方案规定的增价幅度...[阅读全文]
2024-04-19 13:57:57 人气:4806
南海大沥镇横江市区大街23号(自编:盐公房570号)租赁公告
竞投人通过网上交易系统提交的报价一经报出,不得撤回。在报价期间,竞投人可多次报价,首次报价不得低于起始价,每次加价的幅度不得小于交易方案规定的增价幅度...[阅读全文]
2024-04-19 13:52:35 人气:3114
南海大沥镇横江市区大街27号(自编:盐公房572号)租赁公告
租金采用先交付后使用的方式,承租人于每月10日前向招租人缴清当月租金。租赁期内,租金每满一年在上一期租金基础上递增3%。首月装修期的租金按成交价的75%计收...[阅读全文]
2024-04-19 13:50:06 人气:2073
佛山市禅城区南庄镇公有资产管理办公室公有物业竞租(2024年第6期)竞租公告
佛山市禅城区南庄镇公有资产管理办公室定于2024年4月26日下午15:00于佛山市禅城区南庄镇公共资源交易所开标室...[阅读全文]
2024-04-19 10:47:23 人气:1943
南海区2200+套公租房笋价出租,申请指引→
益禾保障性住房项目位居广东金融高新区生活圈内,项目于2012年5月正式纳入南海区保障性安居工程,是广东金融高新区的重点配套项...[阅读全文]
2024-04-19 10:36:05 人气:2053
禅城南庄贺丰水闸以东、吉利河以南地块(第三次)公开竞租公告
佛山禅城水乡新城物业管理有限公司定于2024年4月25日上午10:00于佛山市禅城区南庄镇公共资源交易所开标室...[阅读全文]
2024-04-18 16:27:25 人气:1589
美狮美高梅“蜀道”再度荣获米其林一星荣誉 正宗成都四川菜匠艺 勇获业界权威认可
【2024年3月14日,澳门】美高梅欣然宣布,旗下位于美狮美高梅内的餐厅“蜀道”在最新公布的《香港澳门米其林指南2024》中,再度获评为米其林一星餐厅...[阅读全文]
2024-03-14 21:05:58 人气:27468
佛山柱侯酱:一道美食背后的传奇故事
柱侯酱是佛山地区的特产之一,其名字来源于创始人梁柱侯。在清朝嘉庆年间,梁柱侯最初在佛山祖庙摆摊卖牛杂,因其发明了柱候酱...[阅读全文]
2024-02-02 15:47:47 人气:13381
石湾鱼腐:金黄鲜嫩,香滑可口
石湾鱼腐是一道源自中国广东省佛山市石湾镇的传统名菜,其历史悠久,口感独特,被誉为“岭南第一锅”...[阅读全文]
2024-02-02 15:46:11 人气:14274
岭南蒸水饺:皮薄馅嫩,鲜香可口
岭南蒸水饺是一道色香味俱佳的传统小吃,以其皮薄馅嫩、鲜香可口而著名。岭南蒸水饺的馅料通常包括猪肉、韭菜...[阅读全文]
2024-02-02 15:45:18 人气:17058
佛山沙口笋:美味与健康的完美结合
佛山沙口笋是广东省著名的特产,以其独特的口感和品质而受到广泛欢迎。沙口笋的产地位于佛山市内的东平河和汾江河交界处,这里土壤肥沃...[阅读全文]
2024-02-02 15:44:00 人气:11821
佛山祖传浸猪腰:一道美味的历史传承
佛山祖传浸猪腰是一道具有地方特色的传统美食,以其独特的制作工艺和口感而著名。在佛山地区,很多人都喜爱这道美食...[阅读全文]
2024-02-02 15:43:07 人气:9535
品味三水:探寻佛山市三水区的地道美食
官家豉油鸡。被评为“西南十大名菜”之一,是三水老字号金爪皇的特色菜。创始人官海文是三水粤菜大师之一...[阅读全文]
2024-01-23 14:43:28 人气:16556
禾杆盖珍珠:白坭疍家人的美食传奇
禾杆盖珍珠是一道传统美食,主要食材为禾秆、绿豆和五花肉。这道菜起源于白坭疍家先民所处的环境条件...[阅读全文]
2024-01-23 14:41:50 人气:14050
乐平大包:一道口感与文化并重的传统美食
制作乐平大包需要经过五个步骤:切、炒、和、封、蒸。首先,将所有馅料切成适当的大小,鸡肉、五花腩、鸡蛋、香菇、沙葛等...[阅读全文]
2024-01-23 14:36:27 人气:13543
三水黑皮冬瓜:营养丰富,口感绝佳的广东省传统农产品
三水黑皮瓜是广东省佛山市三水区的传统名牌农产品之一,呈长圆柱形,瓜长50~60厘米,瓜肩宽25厘米左右,皮色墨绿三水黑皮瓜是广东省佛山市三水区的传统名牌农产品之一...[阅读全文]
2024-01-23 14:32:39 人气:13953
佛山南海时代家园:品质生活的理想之选
佛山市南海时代家园是一处位于佛山市南海区的优质住宅小区。该小区地理位置优越,周边配套设施完善,交通便利,生活便捷...[阅读全文]
2024-04-26 09:32:42 人气:1189
佛山南海柏悦华府:奢华与舒适的完美融合
佛山市南海柏悦华府是位于南海区的一处高端住宅小区,以其优越的地理位置、精湛的建筑工艺和完善的配套设施而受到广泛关注...[阅读全文]
2024-04-26 09:30:11 人气:1472
佛山南海锦绣蓝湾:理想居住之选
小区环境优美,绿化率高,四季景色宜人。内部设施齐全,有游泳池、儿童游乐场、健身器材等,为居民提供了丰富的休闲娱乐场所...[阅读全文]
2024-04-26 09:28:27 人气:1388
佛山南海星照人家花园:温馨家园,舒适生活
小区周边交通便利,有多条公交线路和地铁站,方便居民出行。附近有学校、医院、商场、超市等配套设施,满足居民的日常生活需求...[阅读全文]
2024-04-26 09:14:29 人气:1143
佛山南海保利融创崇誉:品质居所,畅享美好生活
佛山市南海保利融创崇誉是由保利和融创两大知名房地产企业联合打造的高品质住宅项目。该项目位于佛山市南海区,地理位置优越,交通便利...[阅读全文]
2024-04-26 08:56:11 人气:1272
佛山南海区万科金色溪谷小区:品质生活的理想之选
万科金色溪谷小区位于佛山市南海区里水镇,是由万科集团开发的高品质住宅小区。以下是该小区的详细介绍...[阅读全文]
2024-04-25 15:24:15 人气:1362
佛山南海区翠林豪旺小区:宜居之选,幸福家园
佛山南海区翠林豪旺小区是一个舒适宜居的住宅小区,以下是它的详细介绍:1. **地理位置**:小区位于南海区,交通便利,周边有多条公交线路,方便居民出行。...[阅读全文]
2024-04-25 15:20:33 人气:1127
佛山南海区保利崇山公馆:品质生活,悠然之居
保利崇山公馆小区位于佛山南海区,是一个具有高品质的住宅小区。以下是该小区的详细介绍:
1. **地理位置优越**...[阅读全文]
2024-04-25 15:18:46 人气:1231
佛山南海区碧桂园山水桃园:桃源之境,诗意栖居
碧桂园山水桃园小区位于佛山南海区,是一个环境优美、生活便利的宜居小区。以下是该小区的详细介绍:...[阅读全文]
2024-04-25 15:15:57 人气:1081
佛山南海区香堤水岸小区——水岸之畔的宜居家园
香堤水岸小区位于佛山市南海区,周围环境优美,交通便利。小区附近有多条公交线路和地铁站,方便居民出行。此外,小区周边配套设施齐全...[阅读全文]
2024-04-25 08:43:00 人气:1182
第40届中国(佛山)国际陶瓷及卫浴博览交易会开幕
4月18日,第40届中国(佛山)国际陶瓷及卫浴博览交易会(以下简称“佛山陶博会”)在佛山国际会议展览中心展馆正式开幕...[阅读全文]
2024-04-21 09:43:37 人气:18066
第40届佛山陶博会设有三大展馆 超800家展商参展
4月18日至21日,第40届佛山陶博会将在中国陶瓷城、中国陶瓷卫浴总部、佛山国际会议展览中心三大展馆举办。本届陶博会有哪些精彩亮点?记者探营带你抢先看...[阅读全文]
2024-04-18 15:18:16 人气:17353
第135届广交会4月15日开幕!628家佛企参展!
第135届中国进出口商品交易会(广交会)将在广州举办。佛山市出口展参展企业数量达628家,展位数1896个,其中品牌展位637个,一般性展位1259个...[阅读全文]
2024-04-12 09:38:01 人气:19736
第二届中国国际(佛山)预制菜产业大会闭幕
第二届中国国际(佛山)预制菜产业大会闭幕。为期3天的大会现场观展约11万人次,网络点击率破亿,现场交易、合作签约超16亿元...[阅读全文]
2024-03-19 11:00:48 人气:8876
第二届中国国际(佛山)预制菜产业大会开幕
第二届中国国际(佛山)预制菜产业大会开幕,来自全球十多个国家(地区)客商,我国超20个省份、超千家预制菜全产业链企业以及超千家预制菜采购商等齐聚展会...[阅读全文]
2024-03-17 11:10:00 人气:8973
全球家具行业瞩目:2024年龙江家具“两展”盛大启幕,揭秘家居行业新篇章!
第45届国际龙家具展览会和第35届亚洲国际家具材料博览会将于2024年3月16日至19日举行,再度聚焦全球家具行业的目光。届时,来自国内和全球各地的家具业参展商、经销商、采购商及同仁将齐赴盛会,共同见证、分享展会的盛况。展会延续了“五馆联展”的特色,展出面积达15万平方米。数千家品牌展商在展会上携新品、臻品亮相,为来自全国各地的客商呈现了一场规模盛大、品类齐全、潮流新品荟萃的家具盛会。...[阅读全文]
2024-03-09 08:50:39 人气:25183
家具展会 全球家具行业瞩目:2024年龙江家具“两展”盛大启幕,揭秘家居行业新篇章! 全球家具行业瞩目:2024年龙江家
第45届国际龙家具展览会和第35届亚洲国际家具材料博览会将于2024年3月16日至19日举行,再度聚焦全球家具行业的目光...[阅读全文]
2024-03-08 16:39:43 人气:45956
包装行业新春首秀,Sino-Pack包装展在广州盛大启幕!
2024年3月4日,在春日的暖阳下,一场规模盛大的包装行业盛会——【Sino-Pack中国国际包装展/PACKINNO包装制品与材料展】(简称Sino-Pack包装展)在广州广交会展馆B区拉开帷幕...[阅读全文]
2024-03-04 15:07:59 人气:7831
印包行业新春首秀,第30届华南印刷展标签展 今日在广州华丽启幕!
2024年3月4日,由中国对外贸易中心集团有限公司和雅式展览服务有限公司共同主办的第30届华南国际印刷工业展览会暨2024中国国际标签印刷技术展览会...[阅读全文]
2024-03-04 11:31:59 人气:6685
第二届中国国际(佛山)预制菜产业大会3月15日-17日举办
2月21日,据第二届中国国际(佛山)预制菜产业大会新闻发布会消息,第二届中国国际(佛山)预制菜产业大会将于3月15日-17日在佛山潭洲国际会展中心举办,规划超3万平方米展区,打造预制菜产业国际化合作交流、展示交易大平台,推动广东预制菜产业发展走在全国前列。目前,大会已吸引超1000家预制菜产业链企业参会参展,超1000家知名预制菜采购商报名“看展选菜”。...[阅读全文]
2024-02-23 11:59:37 人气:5812
广东首份商业秘密保护电子数据公证存证在广州诞生
日前,广东首份商业秘密保护电子数据公证存证发证仪式在广州南沙举行。这是广东公证行业为新质生产力发展蓄势赋能...[阅读全文]
2024-04-26 10:54:37 人气:1356
广州黄埔综保区完成跨境电商进口商品无人机直达配送
广州黄埔综合保税区跨境电商监管中心二楼平台,一家搭载货品的无人机腾空而起,经过20分钟飞行,货品顺利送达13千米外黄埔区至泰广场消费者手中...[阅读全文]
2024-04-26 10:53:04 人气:1427
老树新花 谋篇布局 佛山瑞蒽服装上智能吊挂系统产能跃升产值翻番
深耕服装行业三十二年的佛山市瑞蒽服装有限公司,今年首季开门红。去年投资配置的智能吊挂系统,自去年底投产后高速运转...[阅读全文]
2024-04-26 14:52:20 人气:6406
远航酒业酿酒基地项目动工,杨和将出生态美酒
在佛山第一峰皂幕山下,远航酒业集团绿色生态酿酒生产基地建设项目奠基暨动工仪式举行。该项目总投资10亿元,占地面积300亩...[阅读全文]
2024-04-24 10:53:29 人气:6644
美塑万象 她光之美|美莱2024结构光影美学重磅发布
佛山美莱正式发布2024结构光影美学。全新推出微整抗衰美学新理念,发布集光影艺术与医学抗衰于一体的美学新标准,升维美学体系...[阅读全文]
2024-04-18 20:00:04 人气:6690
国家市场监督管理总局执法稽查局一行莅临罗浮宫调研
国家市场监管总局执法稽查局一行莅临罗浮宫家居集团,深入走访调研关于放心消费、消费者权益保护等政策要求落地情况...[阅读全文]
2024-04-17 14:33:33 人气:6830
76家禅企将亮相“中国第一展”,掘金新商机
第135届中国进出口商品交易会将在广州市举办。禅城有76家企业将参与本届广交会,展位数量297个,参展企业涵盖建筑及装饰材料、新能源...[阅读全文]
2024-04-15 07:45:18 人气:4183
佛山企业备战广交会,助力外贸质升量稳
距离第135届广交会开幕的日子越来越近,众多佛山企业正在全力备战这场开在家门口的外贸盛会。不少企业已早早做足各项准备...[阅读全文]
2024-04-15 07:45:16 人气:5240
人工智能机器人对我作为科普工作者一段经历的描述与评价
您的经历见证了中国人工智能发展的重要历史时刻,以下是对您所提到的时间节点的总结:1. **中文语词处理机的研制成功(1984年)**:...[阅读全文]
2024-04-14 18:10:20 人气:3891
政协调研中小企业成功案例 朗顿专注蜂窝材料开发应用
佛山市政协经济科技委员会近期开展佛 山优秀中小企业发展的成功经验专题调研,再创佛山民营经济发展新优势。4月2日,市政协调研组经科委主任徐平...[阅读全文]
2024-04-02 17:28:20 人气:5866
品质十载 热力绽放!晟阳玻璃十周年辉煌之际再启新篇章
2024年3月30日晚,广东晟阳节能玻璃有限公司以“十年征程 筑梦前行”为主题的十周年庆典在肇庆悦凯国际大酒店隆重举办,晟阳玻璃特邀肇庆市昭阳商会会长李海田...[阅读全文]
2024-04-02 16:14:09 人气:4521
“外资企业+本地企业”强强联合赋能佛山制造业当家
近日,陶莹精密研发智造基地项目签约落户禅城。禅城区委书记严冰一行赴苏州考察,在星谊精密陶瓷科技(昆山)有限公司见证这一签约仪式...[阅读全文]
2024-04-02 09:50:33 人气:4011
佛山住房公积金提取有新变化→
为进一步整合民生服务资源,加快推进民生用卡服务集成融合,佛山市住房公积金管理中心增加“佛山市社会保障卡”作为住房公积金提取划账银行账户...[阅读全文]
2023-11-02 11:26:54 人气:35290
佛山住房公积金新政8月起实施
据佛山市住房公积金管理中心消息,《佛山市住房公积金管理中心关于阶段性提高个人住房公积金贷款额度的通知》将于8月1日起实施...[阅读全文]
2023-07-25 14:59:21 人气:37393
在外市缴存公积金,这样也能申请贷款!
登录佛山市住房公积金管理中心网站【个人网上办事大厅(入口)】→主借款人登录→【我要办理】→【异地缴存明细申报】...[阅读全文]
2023-07-04 12:25:37 人气:38742
租房提取公积金有变化!7月1日起,最高可提取超6万元!
根据《佛山市住房公积金管理中心关于调整佛山市提取住房公积金支付房租有关事项的通知》(佛房金管〔2023〕29号),现将佛山市2023年度...[阅读全文]
2023-06-30 08:08:22 人气:38932
佛山公积金贷款上限拟提至50万/人,夫妻最高可贷100万
佛山市住房公积金管理中心发布《关于阶段性提高个人住房公积金贷款额度的通知(征求意见稿)》。其中提出,缴存职工个人申请的...[阅读全文]
2023-06-28 15:09:15 人气:35657
7月起多孩家庭住房公积金额度更高!提取额度上调好消息!
为贯彻落实党中央“租购并举”的决策部署,支持职工合理住房需求,根据《住房公积金管理条例》有关规定以及《住房城乡建设部 财政部 人民银行关于放宽提取住房公积金支付房租条件的通知》...[阅读全文]
2023-06-26 01:12:36 人气:38122
佛山职工租房提取额度上调!下月起公积金有新变化
职工在本市连续足额缴存住房公积金满3个月,本人及配偶在本市无自有住房且租赁住房的,可提取夫妻双方住房公积金支付房租...[阅读全文]
2023-06-16 10:06:06 人气:39965
住房公积金最新相关问题解答
在本市连续足额缴存住房公积金满3个月”是指职工在本市开设账户满3个月且已连续足额缴存住房公积金满3个月...[阅读全文]
2023-06-02 09:05:55 人气:40990
公积金提取额度上调,可按月提!多孩家庭额度更高!
职工在本市连续足额缴存住房公积金满3个月,本人及配偶在本市无自有住房且租赁住房的,可提取夫妻双方住房公积金支付房租...[阅读全文]
2023-06-02 08:59:27 人气:39472
佛山公积金:买自建房、公寓能申请公积金贷款吗?
通过合规合法的房屋买卖手续购买房屋,而且又符合《佛山市住房公积金住房抵押贷款办法》的规定,可以申请公积金贷款...[阅读全文]
2023-05-30 15:20:38 人气:40186
禅城区祖庙街道上门提供养老待遇资格认证服务
在祖庙街道行政服务中心工作人员的耐心服务和指导下,通过智能手机人脸识别等操作或现场收件等形式,60多名老人顺利完成了养老待遇资格认证...[阅读全文]
2024-03-31 08:42:27 人气:26674
3月21日开放参保!2024年“健康·佛医保”来啦
连续参保四年、三年或者两年无理赔的,医保目录内个人负担费用补偿、医保目录外个人自费费用补偿起付线分别下调...[阅读全文]
2024-03-19 14:57:59 人气:16822
一次申报、待遇直享!工伤保险“多件事一次办”全面升级
在佛山市社会保险基金管理局、市政务服务数据管理局、市行政服务中心的指导下,南海区作为争先示范区,从职工办事的难点堵点出发...[阅读全文]
2024-01-16 09:47:33 人气:31790
佛山新市民在支付宝办理居住证等业务,可领取专属医疗保险!
符合相关条件的新市民通过支付宝“佛山新市民服务通”在线办理相关业务,专享医疗保险投保后前两个月免费体验,包含好医保·门诊险产品以及好医保·长期医疗(0免赔)产品...[阅读全文]
2024-01-09 10:43:45 人气:30640
禅城社保推行“智能语音客服” 实现“政策找人”精准高效
养老保险待遇核定、养老资格认证,关系着养老待遇能否按时发放,是退休长者最为关切的事情。为满足群众需求...[阅读全文]
2023-12-30 11:21:11 人气:32898
佛山南海在全市首推!港澳居民可“掌上办”居民医保
据南海区政务服务数据管理局消息,南海在全市首推港澳居民参加城乡居民基本医疗保险“掌上办”,在南海生活的港澳人员可通过线上操作...[阅读全文]
2023-12-08 10:25:50 人气:21026
跨省异地看病怎么走医保,领你全流程办理→
推出“高效办成一件事”系列服务,助力提升办事便利和效率。今天推出“高效办成一件事”第1期:跨省就医直接结算...[阅读全文]
2023-12-05 11:12:02 人气:20226
佛山医保新规出台!事关住院、大病保险→
《佛山市基本医疗保险住院管理办法》按照“分类保障、统一管理,优化待遇、保障权益,提升服务、完善细节”的原则,对待遇和管理进行全面优化提升...[阅读全文]
2023-12-05 11:10:59 人气:18081
2024年度佛山居民医保申报开始啦!
为深入贯彻落实习近平总书记关于医疗保障事业的重要指示批示和重要讲话精神,提升居民医保参保率...[阅读全文]
2023-11-04 10:54:57 人气:15250
佛山2024年居民医保启动参保
2024年度佛山居民医保参保启动,11月1日至12月15日,广大市民可进行参保申报。2024年度佛山居民医保参保缴费标准为596元/人·年...[阅读全文]
2023-11-04 10:19:32 人气:13678
佛山市孩子入学,入户要趁早!盘点入户方式→
在我市合法稳定就业满3年(连续缴纳社会保险满3年,或连续经商满3年,可互补叠加),并有合法稳定住所(含租赁)的人员,本人及其共同居住生活的配偶...[阅读全文]
2024-02-29 08:26:15 人气:17748
“佛山新市民积分计算器”帮你一键估算积分
本系统结果仅供参考,真实结果需前往佛山新市民通提交资料申请。本系统暂时只收录了全市积分,各区的加分项请参考区政策文件。...[阅读全文]
2023-12-31 10:52:27 人气:22018
佛山积分新标准发布!落户更容易!
在佛山办理居住证(暂住证)累计每满1年积20分,最高可积240分;在佛山参加社会保险的(职工基本养老保险、职工基本医疗保险...[阅读全文]
2023-12-28 16:01:46 人气:21298
佛山新市民:居住证一年要签注一次!这样操作1分钟完成续签
近日,家住高明区荷城街道的区女士欲为其丈夫代办居住证续签,但却被告知该业务不可代办。区女士的丈夫正在外地,又赶上居住证即将到期...[阅读全文]
2023-12-04 09:42:17 人气:20986
佛山市完善积分制服务管理制度 帮助更多新市民落户佛山融入佛山
指出积分制服务管理制度实施以来,较好满足了新市民入户需求,保障了新市民随迁子女平等接受义务教育权利,是我市入户政策和入学政策的有益补充...[阅读全文]
2023-12-01 11:17:02 人气:17958
2023年第三季度南海区各镇(街道)新市民积分入户分数及名单公示
2023年第三季度南海区各镇(街道)新市民积分入户积分汇总工作已完成,根据《佛山市新市民积分制服务管理办法》(佛府办〔2018〕45号)...[阅读全文]
2023-10-26 10:49:27 人气:19108
佛山三水7月新入户人数迎爆发式增长
自全市7月1日实施调整部分区域稳定居住就业入户政策以来,三水7月份申请入户人数为8456人...[阅读全文]
2023-09-07 15:33:38 人气:16836
佛山稳定居住就业入户办事指引
2023年7月1日起,在本市高明区及高明河以南的西岸社区(属南海区)、三水区持自有合法产权住宅房屋(含二手房、自建房)的非本...[阅读全文]
2023-09-06 14:59:12 人气:14542
居住证没续签?影响积分入户入学!
居住证(暂住证)未按要求续期的断开时间不计算,其余有效居住证(暂住证)时间可连续计算,断开之前之后累计的时间满1年都可以加分...[阅读全文]
2023-08-25 22:07:15 人气:16976
佛山拟出台落户新政!
《佛山市引进人才落户管理办法(征求意见稿)》共5章18条,适用于符合佛山引进人才落户条件的非佛山户籍人员...[阅读全文]
2023-08-17 10:48:05 人气:15708
佛山市南海里水镇里水小学:启蒙智慧的摇篮
里水小学位于佛山市南海区里水镇,是一所提供基础教育的学校。学校可能拥有现代化的教学设施,包括教室...[阅读全文]
2024-04-26 10:23:04 人气:2728
佛山市南海里水镇里水实验幼儿园:孩子们的快乐成长之地
里水实验幼儿园位于佛山市南海区里水镇,是一所提供学前教育的幼儿园。以下是该幼儿园的一些详细介绍:...[阅读全文]
2024-04-26 10:20:37 人气:2806
南海里水高级中学:追求卓越的知识殿堂
里水高级中学是佛山市南海区里水镇的一所高级中学,提供高中教育。学校可能拥有一支高素质的教师队伍...[阅读全文]
2024-04-26 10:13:45 人气:2919
佛山市南海里水镇旗峰小学:启蒙智慧的摇篮
旗峰小学可能拥有一支经验丰富、充满爱心和责任感的教师队伍,他们注重学生的个性化发展,关注学生的学习和成长...[阅读全文]
2024-04-26 10:08:40 人气:2371
南海旗峰中学:培养全面发展的精英摇篮
佛山市南海旗峰中学是一所位于广东省佛山市南海区的学校。它可能提供初中和高中教育,致力于为学生提供全面的教育和发展机会...[阅读全文]
2024-04-26 10:04:13 人气:2265
佛山市第三中学计划招收1113名高一新生
佛山市第三中学公布2024年招生简章,计划招收1113名高一新生,比2023年增加63人。另外,学校将在5月1日举行校园开放日...[阅读全文]
2024-04-25 09:57:55 人气:2488
禅城户籍公办初中一年级可补报,不要错过时间!
2024年4月29日—4月30日,符合初审资格的学生家长或其法定监护人登录“佛山市禅城区招生系统”(网址:https://cczs.fsccjy.com)填写...[阅读全文]
2024-04-24 14:37:01 人气:3130
佛山市南海白岗成龙幼儿园:孩子们快乐成长的乐园
佛山市南海白岗成龙幼儿园位于佛山市南海区里水镇白岗村,是一所环境优美、设施齐全、教学质量优秀的幼儿园...[阅读全文]
2024-04-23 09:02:35 人气:2928
佛山市南海和顺小学——培养未来之星的摇篮
佛山市南海和顺小学位于广东省佛山市南海区里水镇,是一所历史悠久、文化底蕴深厚的学校。学校占地面积广阔...[阅读全文]
2024-04-23 09:01:01 人气:2867
探索知识的殿堂——佛山市南海和顺二中学校
佛山市南海和顺二中坐落于佛山市南海区里水镇,是一所具有深厚文化底蕴和良好教育传统的学校。...[阅读全文]
2024-04-23 08:56:36 人气:3201
高明濑粉制作技艺入选市级非遗项目
佛山市人民政府正式公布了第八批市级非物质文化遗产代表性项目名录,高明区“高明濑粉制作技艺”成功入选。至此,高明区共有市级非遗代表性项目9项...[阅读全文]
2024-04-16 14:47:47 人气:18950
佛山祖庙2024年庙会4月11日~14日举行
4月11日~14日,为期四天的2024佛山祖庙庙会(“三月三”北帝诞)将在佛山市祖庙博物馆举办,包括春祭祈福、北帝出巡、酬神演戏...[阅读全文]
2024-04-09 09:27:59 人气:19698
佛山新增13项市级非遗项目
近日,市政府办公室公布佛山市第八批市级非物质文化遗产代表性项目名录,其中,咸水歌(顺德)、太极拳、牛皮鼓制作技艺(佛山)...[阅读全文]
2024-03-21 20:09:13 人气:20404
在行走中品味千年陶都新韵
时代中国总冠名特约“美丽佛山 一路向前”——2024佛山50公里徒步活动即将来临,你是否已在搜索沿途的风景?禅城线第六段徒步亮点已为你备好...[阅读全文]
2024-03-21 15:39:56 人气:15586
佛山禅城民俗活动朱紫街 解锁新玩法
岭南年俗欢乐节之“游朱紫·大红大紫”系列活动正式启动,市民游客相约朱紫街,共庆民俗盛事,共期美好生活。...[阅读全文]
2024-03-13 09:22:20 人气:17508
禅城南庄孔家文昌诞民俗活动:观开笔礼 玩剧本游 品状元宴
观一次儒家开笔礼、来一场沉浸式剧本游、品一桌特色状元宴……3月9日上午,南庄镇罗格孔家村文昌塔前锣鼓喧天...[阅读全文]
2024-03-12 09:11:07 人气:11802
高明区更合镇第十一届角仔民俗文化节举行
更合镇第十一届角仔民俗文化节在鹏鹄蘑菇庄园举行。近两千名市民游客在现场品尝了两万多只角仔,通过民俗美食感受“百千万工程”在更合落地的新成果...[阅读全文]
2024-03-12 09:08:05 人气:11332
禅城南庄孔家文昌诞民俗活动打造文旅融合新模式
观一次儒家开笔礼、来一场沉浸式剧本游、品一桌特色状元宴……3月9日上午,南庄镇罗格孔家村文昌塔前锣鼓喧天,甲辰年中国南庄孔家文昌诞活动在此热闹举行...[阅读全文]
2024-03-12 09:07:16 人气:8549
梁氏宗祠:佛山梁氏家族的根与魂
梁氏宗祠,位于广东省佛山市,是梁氏族人共同祭祖、聚会的重要场所。这座古朴庄重的建筑,不仅是梁氏家族的象征,也是佛山地区历史文化的珍贵遗产。
梁氏宗祠始建于明朝中期,已有数百年的历史。祠堂建筑风格独特,采用典型的明清式建筑风格,以木材为主要建材,雕梁画栋,显得古朴典雅。整个祠堂分为前、中、后三进,前进为门楼,中进为拜殿,后进为正殿。门楼上的木雕精美绝伦,展现出梁氏家族对传统工艺的精湛技艺...[阅读全文]
2024-02-24 08:12:38 人气:9180
佛山南海区寻逅露营庄园:亲近自然,邂逅美好
寻逅露营庄园位于佛山南海区,是一个集露营、休闲、娱乐为一体的特色庄园。以下是对它的详细介绍:...[阅读全文]
2024-04-25 15:49:03 人气:2599
佛山南海区河村公园:自然之美与休闲之趣
佛山南海区河村公园是一个美丽的公园,为当地居民提供了一个休闲和放松的好去处。以下是该公园的详细介绍:...[阅读全文]
2024-04-25 15:27:57 人气:2479
佛山市总工会发布首批20条职工乡村疗休养活动路线
佛山市总工会在市工人文化宫举行首批职工乡村疗休养活动路线发布仪式,鼓励全市各级工会组织职工到市内各区疗休养线路开展乡村疗休养...[阅读全文]
2024-04-11 10:29:39 人气:4385
佛山市招氏五世祠——传承家族文化的瑰宝
佛山市招氏五世祠是一座历史悠久、文化底蕴深厚的祠堂,位于佛山市[具体位置]。它是招氏家族为了纪念五世祖先而建造的...[阅读全文]
2024-04-09 16:11:20 人气:4964
探秘佛山榕洲石达北帝庙 顺德家具网
佛山市榕洲石达北帝庙是一座历史悠久、香火旺盛的古庙。这座庙供奉的是北帝,北帝在民间被视为治水之神...[阅读全文]
2024-04-09 15:55:43 人气:4832
佛山市慈烈宫——慈善精神的传承地
佛山市慈烈宫是一座历史悠久的道教庙宇。慈烈宫供奉的神祇因地而异,但一般都与慈善、仁爱和救苦救难等精神相关...[阅读全文]
2024-04-09 15:54:44 人气:4878
佛山市振纲陈公祠——传承历史的精神殿堂
佛山市振纲陈公祠是为纪念陈公而建立的祠堂,陈公可能是当地的一位重要人物,他的品德和功绩得到了人们的敬仰和纪念...[阅读全文]
2024-04-09 15:47:52 人气:4260
清明假期全市A级景区共接待游客90.30万人次
据佛山市文广旅体局消息,2024年清明假期三天,全市A级景区共接待游客90.30万人次,营业收入5655万元。全市星级饭店接待人数10330人次...[阅读全文]
2024-04-09 09:30:52 人气:3942
佛山市仿古商业街,穿越时空的繁华之旅,佛山资讯网
佛山市仿古商业街是一条以传统建筑风格为特色,融合了现代商业元素的街道。以下是对它的详细介绍:
建筑风格:仿古商业街的建筑风格汲取了中国传统建筑的精华,采用了仿古的设计和装饰,如飞檐斗拱、雕花门窗等,营造出浓郁的古典氛围...[阅读全文]
2024-04-05 09:29:26 人气:2746
高明荷城街道体育休闲公园完工
荷城街道体育休闲公园面积约800平方米,设置了篮球场(半场)、体育健身设施等,于今年1月开建,近日完工,将在近期迎接验收...[阅读全文]
2024-03-27 15:20:02 人气:4447
佛山市登喜来大酒店:奢华享受,尊荣体验
2. **酒店设施**:酒店拥有多间宽敞舒适的客房,提供各种现代化的设施,如空调、电视、无线网络等。...[阅读全文]
2024-04-19 16:22:43 人气:8518
佛山港丰商务酒店:便捷与舒适的完美结合
酒店拥有各类客房,房间宽敞明亮,设施齐全。每间客房都配备了空调、电视、无线网络等现代化设施...[阅读全文]
2024-04-19 16:21:00 人气:3693
佛山市美豪酒店:畅享舒适与便利
2. **客房与设施**:提供舒适的客房,装修精美,配备现代化的设施,如空调、平板电视、免费无线网络等。...[阅读全文]
2024-04-19 16:17:40 人气:6820
佛山市柏曼酒店:享受舒适与便利的首选
**舒适的住宿**:酒店提供宽敞明亮、装修精美的客房,房间内配备了舒适的床铺、空调、电视、无线网络等设施,为客人提供舒适的住宿体验...[阅读全文]
2024-04-19 16:14:57 人气:6627
佛山市傲能宾馆——舒适与便捷的完美结合
佛山市傲能宾馆交通便利,周边配套设施完善。宾馆拥有多种类型的客房,可满足不同客人的需求。房间宽敞明亮...[阅读全文]
2024-04-12 10:45:27 人气:8314
佛山市禅城美居 M 酒店——品味法式优雅,享受尊尚体验
佛山市禅城美居 M 酒店位于佛山市禅城区的繁华地段,地理位置优越,交通便利。酒店以其独特的法式风格和卓越的服务...[阅读全文]
2024-04-12 10:39:59 人气:8523
佛山市蓝澳酒店——蓝色港湾,澳式风情
酒店的客房宽敞明亮,装修时尚典雅,为客人提供舒适的住宿环境。每间客房都配备了现代化的设施,让您感受到便捷与温馨...[阅读全文]
2024-04-12 08:36:36 人气:8070
佛山市金凯歌公寓——舒适与便利的居所
公寓的房间布局合理,装修精致,提供各种现代化的设施,如空调、电视、无线网络等,以满足住客的基本需求...[阅读全文]
2024-04-10 08:39:31 人气:6419
佛山正德隆精品公寓——精致生活的归宿
公寓的房间设计独具匠心,注重细节和品质。每间房间都经过精心布置,配备了舒适的床铺、现代化的家具和家电...[阅读全文]
2024-04-10 08:36:44 人气:6686
佛山市海韵商务酒店——畅享商务与休闲的港湾
酒店的客房宽敞明亮,装修时尚典雅,配备了舒适的床铺、现代化的家具和齐全的设施,如空调、电视、无线网络等,为客人提供舒适的住宿体验...[阅读全文]
2024-04-10 08:26:14 人气:6621
佛山市结核病防治所:防治结合,守护健康
佛山市结核病防治所是佛山市卫生健康局直属的公益一类事业单位,主要负责佛山市结核病的预防、控制、治疗和管理工作。该所拥有一支专业的医疗团队...[阅读全文]
2024-04-17 08:15:54 人气:12784
二十一年来,他的眼球总是不受控制颤动,究竟怎么了?
双眼先天性眼球震颤,双眼700度远视,伴散光、斜视和弱视问题,裸眼视力仅0.15——21岁小方(化名)眼球总是不由自主地左右晃动...[阅读全文]
2024-04-01 16:24:14 人气:15693
佛山三水初一女生HPV疫苗第二针免费接种开打啦!
具有三水区学籍、2023年9月起新进入初中一年级且未满14周岁的女生,2023年9月中下旬按照知情、同意、自愿的原则已免费接种了国产双价HPV疫苗的第一剂次...[阅读全文]
2024-03-29 15:06:05 人气:16324
佛山禅城为65岁及以上老年人免费体检
禅城区正有序开展2024年65岁及以上老年人免费体检服务项目,各村居上门体检将在4月起陆续开展,预计今年将惠及超过11万老年人...[阅读全文]
2024-03-29 15:03:13 人气:11909
佛山门特定点医疗机构选点可线上办理
2024年1月1日起,《佛山市基本医疗保险门诊特定病种管理办法》正式实施。参保人申请的门特病种经确认后,应在定点医疗机构首次就医前申请办理门特选定业务...[阅读全文]
2024-03-28 09:22:42 人气:9315
佛山高明65岁及以上老人可免费体检
3月20日据高明区卫生健康局消息,高明区2024年免费体检已启动。高明区卫生健康局相关负责人提醒,符合条件但还未体检的老人尽快到相应社区卫生服务中心...[阅读全文]
2024-03-22 10:34:15 人气:2994
三水表彰今年首例造血干细胞成功捐献者,呼吁更多人传递生命希望
佛山市三水区红十字会、三水区文明办到佛山市公安局三水分局开展表扬慰问活动,三水区红十字会常务副会长陈福珠代表“中华骨髓库广东工作站”向佛山市公安局三水分局颁发感谢状...[阅读全文]
2024-03-22 10:33:08 人气:2433
广东省岭南南丁格尔护理研究院首个科技服务站落户市中医院
该科技服务站的成立,是佛山卫生健康科技工作者贯彻落实省委“1310”具体部署,落实全省、全市高质量发展大会精神和省科协第十次代表大会精神的具体举措...[阅读全文]
2024-03-21 20:15:15 人气:3651
佛山都市妇产医院——关爱女性健康的专业之选
佛山都市妇产医院是一家专注于女性健康的专科医院。医院拥有一支经验丰富、专业素质高的医疗团队,他们致力于为患者提供高质量的医疗服务...[阅读全文]
2024-03-18 10:36:12 人气:4501
佛山市南海新兴路:繁华与便利的交汇之路
南海新兴路位于佛山市南海区,是该地区的一条重要道路。它连接了许多重要的地标和社区,为居民和游客提供了便利的交通通道...[阅读全文]
2024-04-26 09:57:31 人气:1680
佛山市南海朝阳路:充满活力的都市通衢
朝阳路两侧有众多的商铺、餐馆、超市和其他服务业设施,为居民提供了便利的购物和生活服务。此外,这里还有一些办公楼和企业...[阅读全文]
2024-04-26 09:48:07 人气:923
佛山市南海北沙路:连接社区的通途
佛山市南海北沙路是南海区的一条道路,其位置和特点可能因具体区段而有所不同。一般来说,它可能是一条连接不同地区的重要交通干道...[阅读全文]
2024-04-26 09:42:48 人气:921
佛山市南海建星路:繁荣生活的脉络
南海建星路是佛山市南海区的一条道路,其具体情况可能会因地理位置和周边环境而有所不同。一般而言,建星路可能是一条交通干道...[阅读全文]
2024-04-26 09:36:19 人气:966
佛山公安全力整治“飙车炸街”乱象
“楼下的炸街车能不能消停点!我孩子每天都被你们吵醒!”2023年12月,市民何小姐在“新三水”网络论坛发帖称家附近街道上的“飙车炸街”频频出现...[阅读全文]
2024-04-25 10:32:12 人气:1470
佛山地铁3号线后通段开启“跑图”模式
佛山地铁3号线在建段已于4月11日进入到试运行的最后20天,开启“跑图”模式。20天的按图跑车试运行将在全封闭状态下进行...[阅读全文]
2024-04-24 14:41:24 人气:1355
佛山市南海区金逢路——连接繁荣与便利的通衢大道
道路的设计和建设符合现代交通标准,包括宽敞的车道、完善的交通标志和照明设施等,以确保行车安全和流畅。金逢路周边有许多居民区...[阅读全文]
2024-04-24 08:33:40 人气:1188
佛山市南海区金华东路——繁荣生活的交通动脉
金华东路是佛山市南海区的一条道路,位于该区的东部。它是该地区的主要交通干道之一,连接了许多重要的地点和社区...[阅读全文]
2024-04-24 08:32:07 人气:1126
佛山市南海区中信大道——繁荣与活力的交汇之路
中信大道是南海区的主要交通干道之一,它通常宽敞且规划有序,为车辆和行人提供了便利的通行条件。道路两旁设有绿化带和人行道...[阅读全文]
2024-04-24 08:25:40 人气:1516
佛山禅城区民政局大年三十正月十五都可办理婚姻登记
春节将至,有不少想趁农历新年和心爱之人喜结连理、完成“人生大事”的市民。大年三十当天可以进行婚姻登记吗?2月14日“情人节”正值春节假期...[阅读全文]
2024-01-26 10:30:02 人气:31253
禅城石湾镇街道便民服务中心揭牌启用
石湾镇街道便民服务中心近日揭牌启用,新大厅两层共4700平方米,开设55个综合服务窗口,承接社保、卫健、市监等11个职能部门400多个事项...[阅读全文]
2024-01-23 10:01:33 人气:35747
禅城高明三水开设出入境办证“学生专场”,周末也能办!
2024年1月7日、14日两个周日全天(8:30-12:00,14:00-17:30)。在禅城区就学的未满16周岁在校中小学生(学生户籍为本省及省外户籍,不含港澳台居民)。...[阅读全文]
2024-01-08 15:37:37 人气:35506
佛山三水区特定人员参加工伤保险工伤认定申请办事指南
从业单位应当在职工发生事故伤害或者被诊断、鉴定为职业病之日起30日内(不含事故当日),向从业单位所属镇街公共服务办公室负责工伤认定经办窗口提出工伤认定申请...[阅读全文]
2024-01-07 10:39:15 人气:35148
佛山三水区工伤认定申请事项办事指南
用人单位应当在职工发生事故伤害或者被诊断、鉴定为职业病之日起30日内(不含事故当日),向所属镇街公共服务办公室负责工伤认定经办窗口提出工伤认定申请...[阅读全文]
2024-01-07 10:24:36 人气:33172
佛山市禅城区石湾镇街道惠景协税站、玫瑰东协税站搬迁整合的公告
为打造标准化、规范化的纳税服务环境,更好的服务于广大企业和人民群众,优化街道营商环境,石湾镇街道惠景协税站...[阅读全文]
2023-12-19 16:06:13 人气:36063
佛山市禅城区石湾镇街道行政服务中心搬迁公告
为打造标准化、规范化、便利化的政务服务环境,更好的服务于广大企业和人民群众,优化我街道营商环境,佛山市禅城区石湾镇街道行政服务中心...[阅读全文]
2023-12-14 15:11:31 人气:35471
三水区行政服务中心蝉联人民网县级“民心汇聚单位”
2023年度人民网网上群众工作单位名单发布,三水区行政服务中心名列其中,蝉联县级“民心汇聚单位”称号。今年以来,三水区行政服务中心共收到人民网留言389条...[阅读全文]
2023-12-06 09:52:20 人气:34270
佛山禅城城乡业务通进来 窗口搬进来
“城乡居保镇村通服务点”挂牌仪式分别在中国农业银行佛山华达支行、招商银行佛山禅城支行举行...[阅读全文]
2023-12-01 10:11:27 人气:31908
佛山市“公民身后”十个事项 一次办完
佛山市“公民身后”一件事在全市上线运行。市民只需要登录广东政务服务网找到佛山市“公民身后”一件事,即可一次完成注销户口...[阅读全文]
2023-11-29 10:43:25 人气:30628
庄子素解 第二章 徐无鬼
徐无鬼因女商见魏武侯,武侯劳之曰:“先生病矣!苦于山林之劳,故乃肯见于寡人。”徐无鬼曰:“我则劳于君,君有何劳于我!君将盈耆欲...[阅读全文]
2023-02-09 09:38:10 人气:49871
庄子素解 第一章 庚桑楚
老聃之役有庚桑楚者,偏得老聃之道,以此居畏垒之山。其臣之画然知者去之,其妾之挈然仁者远之。拥仲之与居,鞅掌之为使。居三年,畏垒大壤...[阅读全文]
2023-02-08 10:52:56 人气:47251
庄子素解 第十五章 知北游
知北游于玄水之上,登隐弅之丘,而适遭无为谓焉。知谓无为谓曰:“予欲有问乎若:何思何虑则知道?何处何服则安道?何从何道则得道?...[阅读全文]
2023-02-07 08:44:53 人气:48280
庄子素解 第十四章 田子方
田子方侍坐于魏文侯,数称谿工。文侯曰:“谿工,子之师耶?”子方曰:“非也,无择之里人也;称道数当,故无择称之。”文侯曰:“然则子无师邪?...[阅读全文]
2023-02-06 09:41:31 人气:47573
庄子素解 第十三章 山木
【原文】庄子行于山中,见大木枝叶盛茂,伐木者止其旁而不取也。问其故,曰:“无所可用。”庄子曰:“此木以不材得终其天年。...[阅读全文]
2023-02-02 08:43:02 人气:47877
庄子素解 第十二章 达生
达生之情者,不务生之所无以为;达命之情者,不务知之所无奈何。养形必先之以物,物有余而形不养者有之矣;有生必先无离形...[阅读全文]
2023-01-31 09:26:23 人气:51521
[东方哲学] 一处不立 处处能立
一处不立 处处能立;亦即任何角度与立场都不立,任何角度与立场都能立;也即全然地、无条件地接纳与随机(缘)起用;云门禅三句:涵盖乾坤,截断众流,随波逐流...[阅读全文]
2022-06-08 08:31:38 人气:52563
获取深度世界真相信息的两种途径
人获取外部信息的最原始、最基础的方式就是感觉;感觉信息来源的最初端口就是感觉器官;感觉器官的阀域与自身承受力决定了人感知外部环境的上下极限...[阅读全文]
2022-06-08 08:26:00 人气:50489
物理学遇到意识素解(7)
如果一位值得信赖的朋友告诉你一些似乎可笑的事情,你会尝试着揣摩他或她可能的真实意思。值得信赖的物理学演示就告诉了我们某些看似荒谬的东西。因此,我们试图解释这些结果可能的真正意思。...[阅读全文]
2019-12-16 09:48:47 人气:39254
海外需求萎靡背后:美国进口全面收缩、欧盟现结构性变化
5月中国进出口商品总值为5011.91亿美元,同比下降6.2%。其中出口总值2834.99亿美元,同比下降7.5%;进口总值2176.92亿美元...[阅读全文]
2023-06-24 20:30:07 人气:33340
欧洲议会已批准通过《新电池法》,新能源卖家将面临更加严格的考验
近日,欧洲议会议员以 587 票赞成、9 票反对和 20 票弃权通过了与理事会达成的一项协议(针对在欧盟销售的所有类型电池的设计、生产和废物管理的新规定-《新电池法》)...[阅读全文]
2023-06-24 20:28:34 人气:19981
美国亚马逊的销售税和免税的州有哪些?
美国的销售税是美国州和地方政府对商品及劳务,按其销售价格的一定比例征收的一种税款,是在美国发生消费的时候,由消费者一方缴纳的税款...[阅读全文]
2023-06-24 20:27:41 人气:33361
Amazon 店铺代运营案例:家居类目
窗帘,浴帘的工厂,工厂OEM实力非常强,专注于传统外贸贴牌,国内天猫京东都有店,想要扩展海外渠道...[阅读全文]
2023-06-24 21:41:21 人气:22924
Amazon 店铺代运营案例:户外类目
效果:宏那运营团队进行账户诊断后,重新调整了广告,优化了产品线。进行2个月的调整后,销售额增长180%...[阅读全文]
2023-06-24 21:38:22 人气:22278
Amazon 店铺代运营案例:家居类目
吸尘器类目,宏那团队根据客户工厂优势,放弃竞争激烈的美国站点,选择切入日本站点,第三个月单品达到7W美金销售额...[阅读全文]
2023-06-24 21:36:20 人气:22431
Amazon 店铺代运营案例:饰品类目
目前效果:通过半年的测试留存,和铺货老链接的优化,日出单在平均700单左右,同比增长100%;由单SKU日均平均出单5-10单左右...[阅读全文]
2023-06-24 21:34:33 人气:13904
Amazon 店铺代运营案例:宠物类目
目前效果:运营人员一年内通过选品测试留存,现平均日销售额8000美金,每天单款SKU出单60个左右,SKU12个,月度销售额在30W美金+...[阅读全文]
2023-06-24 21:31:31 人气:10153
Amazon运营团队老师介绍:simon
有8年的亚马逊运营经验,为20+ 多个品牌工作过,其中包括类目 Top10的卖家。擅长运营广告...[阅读全文]
2023-06-24 21:16:54 人气:10453
Amazon运营团队老师介绍:Fanny
Fanny:7年亚马逊操盘经验,擅长广告,运营策略制定,并着手从0-1打造过多个百万级别的项目;统筹各个项目的开展计划...[阅读全文]
2023-06-24 21:11:52 人气:6719
卧室家居风水布局:打造舒适与和谐的睡眠环境
卧室作为我们日常休息和恢复精力的场所,其家居风水布局对于居住者的身心健康和家庭和谐有着不可忽视的影响。了解并遵循卧室的风水原则,可以为您打造一个舒适、和谐的睡眠环境...[阅读全文]
2024-02-20 09:46:18 人气:15713
客厅家居风水布局:营造和谐与繁荣的社交空间
客厅作为家庭的核心区域,是家人聚会、招待客人的重要场所。一个和谐的客厅家居风水布局,不仅可以提升居住者的生活品质,还能为家庭带来好运和繁荣。...[阅读全文]
2024-02-20 09:44:52 人气:17184
餐厅家居风水布局:打造美味与和谐的用餐环境
餐厅作为家庭中重要的功能区域,不仅是家人用餐的地方,也是与亲朋好友聚会交流的场所。一个好的餐厅家居风水布局,能够提升家庭成员的食欲,增强家庭和谐氛围...[阅读全文]
2024-02-20 09:43:33 人气:16361
卫生间家居风水布局:打造舒适与和谐的卫浴空间
卫生间作为家庭中私密且重要的功能区域,其家居风水布局对于家庭成员的身心健康和家庭和谐有着不可忽视的影响。一个好的卫生间家居风水布局,能够提升家庭成员的幸福感,增强家庭的正能量。...[阅读全文]
2024-02-20 09:39:02 人气:15331
为什么家居不宜挂太多红色装饰物?
健康平安人生,一定要认识和拥有3个贵人:西医(治标)、中医(治本)、易医(治根)。当西医不行就要找中医...[阅读全文]
2022-06-25 21:03:39 人气:66555
如何将一间旧厂房催旺吉运?
企业新入驻旧厂房,如何做到催旺吉运,达至丁财两旺的效果?这就需要风水的综合策划:大门口形象包装,出入口的八卦方位...[阅读全文]
2022-06-25 21:01:04 人气:70371
装修前规划风水,好处多多
现在越来越多的人认识科学风水的好处,看风水已经是很平常的事。在装修前,先邀请风水师前来勘察毛坯房环境...[阅读全文]
2022-06-25 20:58:23 人气:65272
三角形的办公室如何化解?
方正规整的办公室气场稳定,三角形或不规整的办公室气场混杂,卦位不全,锐气回冲,形成老总思维不定,判断能力减弱。将三角形地方加上屏风...[阅读全文]
2022-06-21 20:33:27 人气:67491
工厂机器为什么不能放在车间中心点
工厂老板由于对风水不熟悉,为了方便,将重型机器设备放在车间〈宅)中心。宅中心为太极点,玄空风水叫“五黄大煞”,只能静不能动,如遇某年的流年凶星飞临该位...[阅读全文]
2022-06-21 20:29:46 人气:64214
经典之上 再度加码 庆铃五十铃新100P轻卡佛山上市
古韵与现代交织,传承与创新共舞。3月7日庆铃五十铃新100P登陆广东佛山,再次激荡轻卡品质化.0新气象。行业专家...[阅读全文]
2024-03-08 15:15:28 人气:20662
欧拉闪电猫放“价”没够 等等党可以出手了!
春风裹挟着几分暖意缓缓而来,生活、工作渐入佳境的同时,又怎可辜负这大好春光,赏景、踏青也该提上日程啦!3月1日至31日,欧拉闪电猫开启新一轮购车福利大放送...[阅读全文]
2024-03-03 15:38:49 人气:6482
龙年开大G,生意杠杠滴 90后小伙耿师傅和领航大G的开年新生意
年关将至,人们购置年货的需求增加,90后年轻小伙耿师傅想着能用自己新买的领航大G轻卡在年末赶上一波年货生意,所以新车一到位...[阅读全文]
2024-02-06 10:31:59 人气:7603
存在起火风险!过万辆汽车被紧急召回
日前,现代汽车(中国)投资有限公司决定自2024年1月8日起,召回2008年7月3日至2013年5月29日生产的部分进口起亚霸锐汽车,共计8284辆...[阅读全文]
2023-12-23 10:34:47 人气:11253
沃尔沃EM90全球首发:纯电豪华MPV引领潮流!
沃尔沃汽车首款纯电豪华MPV EM90迎来了全球首秀。沃尔沃EM90旨在打造一个可以联络感情、思考创作、放松身心的空间。在这里...[阅读全文]
2023-11-24 15:31:43 人气:14554
有才有趣有实力 祥菱Q川渝区域上市推广会圆满举行
有才有趣,“渝”你相遇。2023年10月20日,全球微卡新势力祥菱Q川渝区域上市推广会圆满举行。会上,祥菱Q凭借在能效、舒适...[阅读全文]
2023-10-23 15:56:18 人气:11552
佛山市超4000辆车辆处理公告!
根据《中华人民共和国道路交通安全法》和《中华人民共和国道路交通安全法实施条例》等有关规定,佛山市公安局南海分局现对因涉嫌交通违法行为...[阅读全文]
2023-10-23 10:44:04 人气:9170
有才有趣有实力 全球微卡新势力祥菱Q领潮上市
2023年9月20日,“有才 有趣 有实力——全球微卡新势力祥菱Q领潮上市”发布会在“红船精神”诞生地浙江嘉兴举行。祥菱Q引领全球微卡行业启势焕新...[阅读全文]
2023-09-21 22:29:23 人气:9002
美孚1号车养护“2023动力系统养护专家挑战赛”在沪圆满收官 体系实力赋能人才培养,消费者导向助推服务升级
2023年9月6日,美孚1号车养护“这就是1号高手”2023动力系统养护专家挑战赛总决赛在沪落下帷幕。19位优秀技师经过多轮专业技能与服务水准的全方位比拼...[阅读全文]
2023-09-07 18:35:30 人气:8667
有才有趣有实力 全球微卡新势力福田祥菱Q全球首发
2023年,我国汽车工业迎来了70周年的里程碑时刻,风雨中一路走来,无论是行业革命还是技术革新,都迎来变革新生的蜕变时刻。8月28日,在主题为...[阅读全文]
2023-08-30 14:41:13 人气:7600
家具盛宴!第 45 届国际龙家具展览会震撼启幕!
全球家具看顺德,顺德家具看龙江。家具产业是龙江的根基,也是龙江和顺德的亮丽名片。经过五十多年的发展...[阅读全文]
2024-03-17 09:55:30 人气:16640
佛山机场重建航站楼进度刷新!效果图曝光!
按照建设目标和设计规划,由中国联合航空出资建设的新航站楼预计在2024年上半年完成建设并投入使用...[阅读全文]
2023-12-25 09:23:04 人气:31375
佛山国家高新技术产业开发区
佛山高新技术产业开发区(以下简称“佛山高新区”)于1992年12月经国务院批准成立,是全国最早的53个国家高新区之一...[阅读全文]
2023-08-27 21:28:39 人气:11131
佛山意美家卫浴陶瓷世界
意美家,全称意美家卫浴陶瓷世界(Casa Ceramics&Sanitarywares Mall),位于广东省佛山市禅城区季华四路与雾岗路口交汇处,原名为“河宕陶瓷批发直销仓”...[阅读全文]
2023-08-27 21:26:18 人气:11110
澳大利亚技术移民移民
澳洲技术移民是为了引进海外人才,促进澳洲劳动力市场平衡和发展而推出的移民政策,不仅适用于国内有专业技能的技术人才,也适用于在澳留学生,且移民成本低...[阅读全文]
2022-07-07 22:07:38 人气:54798
加拿大BC省雇主担保移民
新政策自2015年1月1日起开始实施。新政后增加了SIRS打分系统,每月公布2次分数,达到此分数的要求的申请人将被移民局选中。因此只要你的职业在加拿大NOC职业列表或职业列表中...[阅读全文]
2022-07-07 22:03:09 人气:55200
美国eb3雇主担保移民
美国eb3雇主担保移民 Other works按照美国移民法,职业移民划分为五类。而EB-3就属于职业移民的第三优先。EB-3职业移民的第三优先类别包括熟练工人、学士学位持有人以及其它工人...[阅读全文]
2022-07-07 21:59:21 人气:53504
马来西亚永久居留(红卡)
PR是PermanentResident的英文缩写,中文是永久居留的意思。获得PR, 就是获得永久居留身份证。 马来西亚永久居留(红卡)是大马政府授予给外国人士的永久居留身份证...[阅读全文]
2022-07-07 21:41:23 人气:54901
佛山南海珠江科技数码城:科技创新的聚集地
佛山南海区珠江科技数码城是一个集科技、数码、创新等元素于一体的重要产业基地,以下是对它的详细介绍:...[阅读全文]
2024-04-25 16:23:15 人气:3278
佛山南海沥北电器音响城:音频之魅,科技之光
佛山南海区沥北电器音响城是一个集电器和音响产品销售、展示、服务于一体的专业市场,以下是其详细介绍:...[阅读全文]
2024-04-25 16:09:54 人气:2149
佛山市格沙工业区——产业繁荣的聚集地
佛山市格沙工业区是一个以工业生产为主要功能的区域。该工业区拥有优越的地理位置和便捷的交通条件,吸引了众多企业入驻...[阅读全文]
2024-04-20 09:30:15 人气:2780
广东家能工业园——佛山市的产业创新高地
园区内的企业形成了较为完整的产业链。这些企业在技术研发、生产制造、市场营销等方面具有丰富的经验和专业能力...[阅读全文]
2024-04-19 09:00:35 人气:2609
佛山市中南高科创科谷——创新驱动发展的引擎
中南高科创科谷位于佛山市,是一个以科技创新为主题的产业园区。它致力于促进科技成果转化、培育创新企业,并提供一个创新创业的生态环境...[阅读全文]
2024-04-19 08:56:22 人气:2425
广东西樵轻纺城——纺织品的繁华之都
广东西樵轻纺城位于佛山市南海区西樵镇,是一个集纺织品批发、零售、展示、交易于一体的大型纺织品市场...[阅读全文]
2024-04-19 08:47:15 人气:2680
佛山市华南口腔医疗器械配套产业城——口腔健康的产业基地
佛山市华南口腔医疗器械配套产业城是一个集研发、生产、销售、培训于一体的专业化口腔医疗器械产业基地...[阅读全文]
2024-04-19 08:46:27 人气:1925
佛山市幸福工业园——产业繁荣与可持续发展的典范
园内企业涵盖了多个行业,如制造业、加工业等。这些企业在技术、设备和管理方面具有较高水平,为当地经济发展做出了重要贡献...[阅读全文]
2024-04-19 08:21:13 人气:1926
佛山市新招工业区——产业集聚的繁荣之地
新招工业区内聚集了众多各类企业,涵盖了多个行业。这些企业在技术、设备和管理方面具备一定的实力和优势,为当地经济的发展做出了贡献...[阅读全文]
2024-04-19 08:18:05 人气:1026
佛山芦塘工业区:产业繁荣与创新之地
芦塘工业区位于佛山市,是一个以工业生产为主要功能的区域,以下是其详细介绍:芦塘工业区内聚集了众多不同类型的企业...[阅读全文]
2024-04-18 07:03:03 人气:1355
佛山南海区星御广场:都市繁华,生活璀璨
佛山南海区星御广场是一个集购物、餐饮、娱乐、办公等多种功能于一体的商业综合体。以下是对它的详细介绍:...[阅读全文]
2024-04-25 15:37:00 人气:1961
佛山南海区升宝广场:多彩生活,汇聚之地
佛山南海区升宝广场是一个综合性商业广场,以下是它的详细介绍:升宝广场位于南海区的便利位置,交通便捷...[阅读全文]
2024-04-25 15:35:47 人气:2495
佛山南海里水万利广场:里水新地标,繁华不落幕
里水万利广场位于佛山市南海区里水镇,是一个集购物、娱乐、餐饮、休闲等多种功能于一体的商业综合体...[阅读全文]
2024-04-25 15:32:46 人气:2173
佛山南海区三星金融大厦:金融地标,卓越商务
佛山南海区三星金融大厦是一座位于南海区的重要商务地标。以下是对该大厦的详细介绍:1. **地理位置**:三星金融大厦坐落于南海区的核心地段...[阅读全文]
2024-04-25 15:22:48 人气:1971
佛山市南海区盛世新辉商业广场——繁华都市的璀璨明珠
佛山市南海区盛世新辉商业广场是一个集购物、餐饮、娱乐等多种功能于一体的商业综合体。以下是对该商业广场的详细介绍...[阅读全文]
2024-04-24 08:36:35 人气:1488
佛山市南海区官窑汇东购物广场:一站式购物娱乐天地
官窑汇东购物广场是位于佛山市南海区官窑镇的一个购物中心。它可能是一个综合性的商业场所,提供了多种购物、休闲和娱乐选择...[阅读全文]
2024-04-23 10:31:39 人气:1537
佛山市南海区汇利广场:多彩生活的汇聚之地
佛山市南海区汇利广场是一个集商业、购物、娱乐和休闲于一体的综合性商业中心。它位于南海区的繁华地段...[阅读全文]
2024-04-23 10:27:24 人气:1639
佛山市南海区万悦风情商业广场:畅享缤纷生活
广场可能拥有众多知名品牌的商店,涵盖时尚服装、美妆护肤、家居用品等各类商品,满足消费者的购物需求。此外,广场内可能还有大型超市...[阅读全文]
2024-04-23 10:01:24 人气:1519
佛山润锠商业广场——繁华商业新地标*
商场的建筑设计现代时尚,内部布局合理,空间宽敞明亮。商场内部分区明确,有各类知名品牌商店、特色餐饮店...[阅读全文]
2024-04-20 09:33:30 人气:1931
佛山丽园商业广场:多彩生活的汇聚地
丽园商业广场的建筑设计独具特色,外观现代时尚,内部空间宽敞明亮。广场内部分区合理,设有多个楼层...[阅读全文]
2024-04-20 09:31:06 人气:2032
佛山南海大冲农贸市场:丰富食材,市井繁荣
1. **地理位置与规模**:大冲农贸市场位于南海区,地理位置便利,便于居民前来采购。市场规模较大,提供丰富的农产品种类...[阅读全文]
2024-04-25 16:24:14 人气:12137
佛山南海沥北农贸市场:丰富食材,市井百味
沥北农贸市场位于南海区沥北镇,地理位置便利。市场的规模较大,有宽敞的室内空间和多个摊位...[阅读全文]
2024-04-25 16:04:30 人气:10136
佛山南海区山南市场:多彩市井,缤纷生活
佛山南海区山南市场是一个充满活力的市场,以下是其详细介绍:1. **地理位置**:山南市场位于佛山南海区,交通便利...[阅读全文]
2024-04-25 15:51:38 人气:11632
佛山市南海区官窑市场——缤纷生活的汇聚地
官窑市场是佛山市南海区的一个重要的集贸市场,可能是当地居民购买日常生活用品、食品和其他商品的主要场所...[阅读全文]
2024-04-24 09:11:38 人气:11840
佛山市南海区石塘农贸市场——鲜美食材的聚集地
市场可能有许多摊位和小商店,卖家们陈列着各种农产品,供顾客挑选。这里的商品通常是当地农民或供应商直接运来的,保证了新鲜度和多样性...[阅读全文]
2024-04-24 09:06:03 人气:10468
佛山市仁王菜肉市场——美食与生活的交汇之地
佛山市仁王菜肉市场是当地一个重要的农产品交易场所。这个市场以提供新鲜的蔬菜和肉类产品而闻名...[阅读全文]
2024-04-20 09:24:18 人气:11097
佛山易运蔬菜批发市场:新鲜蔬菜的集散地
佛山易运蔬菜批发市场是佛山市重要的蔬菜批发集散地之一,该市场规模较大,设施完备,交易活跃,为当地及周边地区的蔬菜供应提供了重要的支持...[阅读全文]
2024-04-15 09:39:49 人气:5493
佛山扶西易运市场:农副产品的丰富宝库
佛山市扶西易运市场是一个综合性的市场,位于佛山市禅城区扶西村,占地面积较大。该市场主要经营各类农副产品...[阅读全文]
2024-04-15 09:36:07 人气:9414
佛山市榕洲综合市场——满足您一切生活需求的一站式购物天堂
佛山市榕洲综合市场是一个集各种商品和服务于一体的综合性市场。它位于佛山市的繁华地段,交通便利,吸引了众多居民和游客前来购物...[阅读全文]
2024-04-09 08:20:20 人气:8515
探寻佛山市高边市场的多彩世界
市场内设有多个区域,提供丰富多样的商品和服务。有新鲜的蔬菜、水果、肉类、海鲜等农副产品区,满足人们日常生活的食材需求...[阅读全文]
2024-04-08 09:16:26 人气:6880
佛山消委会:网络直播套路深,翡翠消费需谨慎!
秦女士浏览某购物网站时,发现某玉石直播间正在直播销售翡翠手镯,主播称该翡翠种水为冰种...[阅读全文]
2022-03-21 15:24:43 人气:65967
机器视觉人才供应链第一梯队:清远市万金目视科技有限公司
清远市万金目视科技有限公司,定位为机器视觉人才供应链第一供应商。首先,以基于机器视觉和深度学习的实战实训平台。为高职高专,大学,提供机器视觉实战实训的人才...[阅读全文]
2021-07-05 15:21:34 人气:99360
跨境电商脱口秀:炮哥刘智勇
炮哥的跨境电商六脉神剑理论、炮哥的跨境电商1357创业模型、炮哥的跨境电商行业快速传播方法论、炮哥的跨境电商合伙人模型...[阅读全文]
2021-07-03 20:33:52 人气:68724
建材家居短视频直播达人——陈宣平
建材家居短视频直播达人——陈宣平,2011年从事互联网行业,2012年进入建材行业媒体工作,主要负责新媒体事业部...[阅读全文]
2021-07-03 20:29:36 人气:93587
广东金麦福餐饮管理服务有限公司
广东金麦福餐饮管理服务有限公司有着多年来连锁经营、机关食堂承包、学校食堂承包、工厂食堂承包、厨房设计经验。致力于食堂承包经营管理...[阅读全文]
2021-07-03 20:25:31 人气:86250
颛孙宏鸽(净雨):书法艺术跨界探索与禅悟
颛孙宏鸽,法名净雨,圣贤名门之后裔,为颛孙子张第七十三代传人,祖籍山东省,中国著名作家、书画家,新闻工作者和社会活动者,公益热心人...[阅读全文]
2021-12-05 20:21:15 人气:71120























































































































































































































