南海黄岐大桥加固维修工程招标公告
时间:2024-06-07 人气:2159 来源:佛山市公共资源交易信息化综合平台 作者:
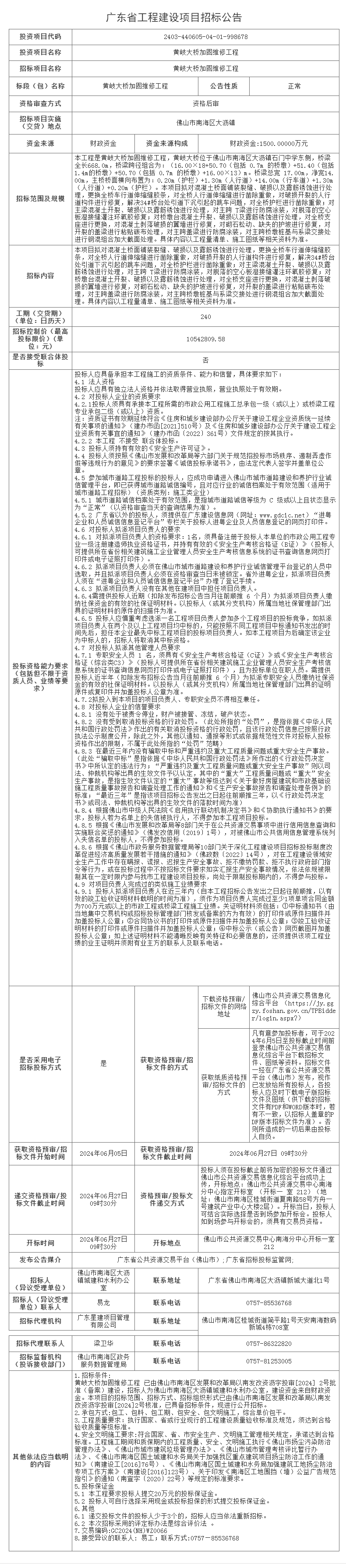
概述:本工程是黄岐大桥加固维修工程,黄岐大桥位于佛山市南海区大沥镇石门中学东侧,桥梁全长668.0m,桥梁跨径组合为:......
(声明: 网站所收集的部分公开资料来源于互联网,转载的目的在于传递更多信息及用于网络分享,并不代表本站赞同其观点和对其真实性负责,也不构成任何其他建议。本站部分作品是由网友自主投稿和发布、编辑整理上传,对此类作品本站仅提供交流平台,不为其版权负责。如果您发现网站上有侵犯您的知识产权的作品,请与我们取得联系,我们会及时修改或删除。 )
分享
微信
新浪微博
QQ空间
QQ好友
豆瓣
Facebook
Twitter
取消
资讯
招标
招聘
租售
美食
房产
展会
广佛
企业
积金
社保
户口
教育
特色
旅游
酒店
医疗
交通
办证
书院
代运营
风水
车辆
图片
移民
产业
综合体
市场
网红
画展
南海桂城街道南平西路夏西国际橡塑城一期佛山民间金融街1号楼首、二层A1-105物业租赁项目
租金收取方式:租金采用预付方式。租金每月一次收取,承租方应在每月初的10日前将当月租金一次性付清给招租方,且承租方须按银行托收的方式缴纳租金。租赁期内...[阅读全文]
2024-06-07 10:22:44 人气:3567
1-4月禅城工业投资增长23%,消费市场持续回暖
禅城区统计局通报今年1-4月全区经济运行情况。前4月,全区经济运行延续回升向好态势,工业、消费、财政收入等指标实现增长...[阅读全文]
2024-06-07 09:18:27 人气:2701
禅城城管“战蚁”行动已治理白蚁约730处
当前又到了白蚁“出没”季。连日来,禅城区城管部门联合白蚁防治专家、对辖区内树木加强进行白蚁隐患排查及灭治工作...[阅读全文]
2024-06-07 09:18:25 人气:2612
三水首家“少先队影厅”揭牌
三水区新动力影城“少先队影厅”揭牌仪式暨2023年佛山市(三水区)少先队鼓号演奏比赛颁奖仪式举行。接下来,这一全区首个少先队主题影厅将助力推动三水少先队事业发展...[阅读全文]
2024-06-07 09:18:23 人气:3386
南海区与广工大全面深化战略合作,进一步探索校地合作新模式、新路径
今年开春,广东在全省高质量发展大会上提出,要加快产业科技互促双强,坚定不移走好高质量发展之路...[阅读全文]
2024-06-07 08:32:27 人气:2507
南海狮山严把数据质量关 守好经普生命线
“五经普”是对经济社会发展状况的一次全面盘点和集中体检,对摸清经济家底,准确把握经济社会发展特征,推动经济高质量发展具有重要意义...[阅读全文]
2024-06-07 08:32:24 人气:1808
百森生榨椰汁落户三水白坭!总投资约15亿元!
广东百森科技有限公司(以下简称百森科技)与佛山市三水区白坭镇政府签约,标志着百森天然生榨椰汁及果汁茶饮料项目正式落户中国(三水)国际水都饮料食品基地南园...[阅读全文]
2024-06-03 10:03:26 人气:3844
顺德大良东区新公办园引入机关幼儿园品牌和管理
顺德华润置地广场配建幼儿园合作办学签约仪式举行。项目由华润置地出资,引入顺德区机关幼儿园的品牌和管理,高标准打造优质公办幼儿园...[阅读全文]
2024-06-03 09:55:33 人气:3257
高考期间佛山天气如何?最新预报!
佛山市气象局发布最新一期重大气象信息专报,预计未来一周佛山市雷雨依然频繁,高考期间佛山天气闷热潮湿:7日多云间阴天...[阅读全文]
2024-06-03 09:50:18 人气:2389
佛山该区暴雨红色正在生效中,可延迟上学
【顺德区勒流、伦教暴雨红色预警】目前顺德伦教及勒流录得1小时超过80毫米的降水,预计未来1到2小时强降水持续...[阅读全文]
2024-06-03 09:45:04 人气:2894
顺德勒流街道智能家电及通风设备产业项目配套路网提升工程监理招标公告
项目计划优化工业区、教育区、住宅区之间的交通路网对接,整改排水拍门,沿路路面铺设沥青,修复烂板等。其中新明路长度3186.718m...[阅读全文]
2024-06-07 11:17:25 人气:2215
佛山市粮食储备库二期项目全过程造价咨询服务招标公告
本期建设24万吨浅圆仓,仓容按散装小麦计,包含建设21米直径单仓仓容0.8万吨浅圆仓30座;建设工作塔及卸粮坑、提升塔、地磅房及地磅...[阅读全文]
2024-06-07 11:14:31 人气:2253
佛山市顺德区龙江镇南坑河柏工业区B-LJ-06-08-02-41之三地块网上挂牌出让
交易编号:TD2024(SD)WG0032 ;宗地图号:132021-030,版本号2;地块位置:佛山市顺德区龙江镇南坑河柏工业区B-LJ-06-08-02-41之三地块...[阅读全文]
2024-06-07 10:55:29 人气:1423
佛山市高明区杨和镇规划楠十一路以东、规划楠九路以南招拍挂出让
经佛山市人民政府批准,受佛山市自然资源局(以下称委托人)委托,本中心(以下称拍卖人)现采用网上拍卖方式出让以下地块的国有建设用地使用权...[阅读全文]
2024-06-07 10:52:14 人气:1217
南海 桂城街道南平西路夏西国际橡塑城一期佛山民间金融街1号楼4层A1-406物业租赁项目
租金采用预付方式。租金每月一次收取,承租方应在每月初的10日前将当月租金一次性付清给招租方,且承租方须按银行托收的方式缴纳租金...[阅读全文]
2024-06-07 10:32:36 人气:3994
高明荷城街道恒昌路连接工程竞争性磋商公告
荷城街道恒昌路连接工程采购项目的潜在供应商应在广东省政府采购网https://gdgpo.czt.gd.gov.cn/获取采购文件...[阅读全文]
2024-06-07 09:43:55 人气:1410
三水区乐平镇南联村养殖池塘改造提升项目公开招标公告
南联村养殖池塘改造提升项目招标项目的潜在投标人应在规定的登记时间内,到广东建宇项目管理有限公司(佛山市禅城区汾江中路121号东建大厦27层)获取招标文件...[阅读全文]
2024-06-07 09:21:31 人气:2137
三水大塘镇赤下社村至大塘引涌排水改造工程竞争性磋商公告
合同履行期限:施工总工期为45个日历天,实际开工日期以采购人、建设管理单位或监理单位发出的开工令为准...[阅读全文]
2024-06-07 08:30:50 人气:1327
佛山市禅城区祖庙街道文沙南路(文华北路-南一路)道路工程(禅城段)招标公告
本工程文沙南路(文华北路-南一路)道路工程(禅城段)位于佛山市禅城区祖庙街道与南海区桂城街道的交界处,道路定位为城市支路...[阅读全文]
2024-06-05 17:30:58 人气:1758
佛山市工业路(汾江北路至货站路)道路工程(非涉铁部分)施工招标公告
工业路起于汾江北路交叉口,由西向东依次与规划路、货站西路相交,新建箱涵跨越敦厚北站主涌,终于货站路交叉口,路线全长约 0.66km...[阅读全文]
2024-06-05 16:46:04 人气:3045
佛山市三水恒源生城乡发展有限公司招聘工作人员公告
因工作需要,佛山市三水恒源生城乡发展有限公司拟面向社会公开招聘2名工作人员,现将有关事项公告如下:...[阅读全文]
2024-06-07 09:20:56 人气:2204
佛山市西江科创产业投资有限公司招聘2名工作人员公告
因工作需要,佛山市西江科创产业投资有限公司拟面向社会公开招聘2名工作人员,现将有关事项公告如下:...[阅读全文]
2024-06-07 09:18:20 人气:1863
佛山市禅城区地储粮油管理有限公司招聘合同制人员公告
结合工作需要,佛山市禅城区地储粮油管理有限公司拟面向社会公开招聘合同制人员1名,现将有关事项公告如下:...[阅读全文]
2024-06-02 09:27:12 人气:2947
佛山市禅城区粮食储备库招聘合同制人员公告
结合工作需要,佛山市禅城区粮食储备库拟面向社会公开招聘合同制人员3名,现将有关事项公告如下:...[阅读全文]
2024-06-02 09:27:09 人气:3110
佛山市三水区财政局2024年编外聘用人员公开招聘公告
根据工作需要,佛山市三水区财政局面向社会公开招聘编外聘用人员,现将有关事项公告如下:...[阅读全文]
2024-05-31 10:09:49 人气:3067
佛山禅城区举办专场招聘会!为残疾人开好就业“直通车”!
为拓宽残疾人就业渠道、向区内残疾人提供更便捷和更优质的就业服务,日前,禅城区残联组织举办“暖心家园·‘就’在禅城”...[阅读全文]
2024-05-31 09:53:21 人气:3088
佛山胥江投资管理有限公司招聘48名专职网格员
佛山胥江投资管理有限公司是佛山市三水区芦苞镇公有资产管理办公室下属企业,因公司业务发展需要,拟面向社会公开招聘48名专职网格员,现公告如下:...[阅读全文]
2024-05-25 08:50:53 人气:3425
佛山高明区荷城中学招聘临聘教师若干
语文、数学、英语、物理、化学、道法、历史、地理、生物、信息技术、体育、音乐、美术等学科若干人...[阅读全文]
2024-05-24 08:49:17 人气:3601
佛山市城市规划设计研究院有限公司公开招聘
佛山市城市规划设计研究院成立于1985年,具有城乡规划甲级资质,是广东省具有一定影响力的综合设计研究机构。因业务发展需要...[阅读全文]
2024-05-23 07:34:39 人气:3484
禅城区国有资产监督管理局下属企业招聘工作人员公告
报名者要保证所填报资料的真实性,如因个人填报信息失实,或不符合招聘条件和岗位要求而被取消应聘资格的,由报名者本人负责...[阅读全文]
2024-05-23 07:32:43 人气:2919
佛山市三水区芦苞镇华山大道16号出租公告
受佛山市三水区芦苞镇人民政府委托,本中心现采用网上挂牌方式出租以下地块的国有划拨留用地使用权,现将有关网上挂牌事项公告如下:...[阅读全文]
2024-06-07 11:01:13 人气:1593
南海桂城街道南平西路夏西国际橡塑城一期佛山民间金融街1号楼首、二层A1-104物业租赁项目
租金收取方式:租金采用预付方式。租金每月一次收取,承租方应在每月初的10日前将当月租金一次性付清给招租方,且承租方须按银行托收的方式缴纳租金。租赁期内...[阅读全文]
2024-06-07 10:16:51 人气:1579
南海丹灶镇金沙城区桂丹西路5号西侧地块租赁公告
佛山市南海区丹灶镇公共资源交易所受佛山市南海区丹灶产业开发集团有限公司的委托,现就丹灶镇金沙城区桂丹西路5号西侧地块租赁项目采用网上竞价方式进行租赁...[阅读全文]
2024-06-07 10:15:03 人气:1794
佛山市南海区丹灶镇西安路18号西侧农用地租赁公告
佛山市南海区丹灶镇公共资源交易所受佛山市南海区丹灶产业开发集团有限公司的委托,现就佛山市南海区丹灶镇西安路18号西侧农用地租赁项目采用网上竞价方式进行租赁...[阅读全文]
2024-06-07 10:08:34 人气:1762
南海丹灶镇国家生态工业示范园金石大道加氢站以西地块租赁公告
佛山市南海区丹灶镇公共资源交易所受佛山市南海区丹灶产业开发集团有限公司的委托,现就丹灶镇国家生态工业示范园金石大道加氢站以西地块租赁项目采用网上竞价方式进行租赁...[阅读全文]
2024-06-07 09:59:43 人气:1621
佛山市三水区国有划拨留用地使用权网上挂牌出租公告
经批准,受佛山市三水区芦苞镇人民政府委托,本中心现采用网上挂牌方式出租以下地块的国有划拨留用地使用权...[阅读全文]
2024-06-07 09:20:54 人气:1579
南海丹灶镇五金工业区淘金路15号东侧地块租赁公告
佛山市南海区丹灶镇公共资源交易所受佛山市南海区丹灶产业开发集团有限公司的委托,现就丹灶镇五金工业区淘金路15号东侧地块租赁项目采用网上竞价方式进行租赁...[阅读全文]
2024-06-05 11:25:56 人气:1701
南海丹灶镇星耀路6号地块东侧地块租赁公告
佛山市南海区丹灶镇公共资源交易所受佛山市南海区丹灶产业开发集团有限公司的委托,现就丹灶镇星耀路6号地块东侧地块租赁项目采用网上竞价方式进行租赁...[阅读全文]
2024-06-05 11:18:55 人气:1437
高明明城镇潭朗村委会农用土地出租(第二次)-招标公告
佛山市高明区文昌物业投资有限公司(以下简称“招标人”)拟将明城镇潭朗村委会后侧农用土地出租(第二次)进行公开竞价出让招标...[阅读全文]
2024-06-02 09:04:30 人气:1856
高明明城镇“猪肝坪”(土名)农用土地出租(第二次)-招标公告
佛山市高明区文昌物业投资有限公司(以下简称“招标人”)拟将明城镇“猪肝坪”(土名)农用土地出租(第二次)进行公开竞价出让招...[阅读全文]
2024-06-02 09:03:32 人气:1703
美狮美高梅“蜀道”再度荣获米其林一星荣誉 正宗成都四川菜匠艺 勇获业界权威认可
【2024年3月14日,澳门】美高梅欣然宣布,旗下位于美狮美高梅内的餐厅“蜀道”在最新公布的《香港澳门米其林指南2024》中,再度获评为米其林一星餐厅...[阅读全文]
2024-03-14 21:05:58 人气:27470
佛山柱侯酱:一道美食背后的传奇故事
柱侯酱是佛山地区的特产之一,其名字来源于创始人梁柱侯。在清朝嘉庆年间,梁柱侯最初在佛山祖庙摆摊卖牛杂,因其发明了柱候酱...[阅读全文]
2024-02-02 15:47:47 人气:13383
石湾鱼腐:金黄鲜嫩,香滑可口
石湾鱼腐是一道源自中国广东省佛山市石湾镇的传统名菜,其历史悠久,口感独特,被誉为“岭南第一锅”...[阅读全文]
2024-02-02 15:46:11 人气:14277
岭南蒸水饺:皮薄馅嫩,鲜香可口
岭南蒸水饺是一道色香味俱佳的传统小吃,以其皮薄馅嫩、鲜香可口而著名。岭南蒸水饺的馅料通常包括猪肉、韭菜...[阅读全文]
2024-02-02 15:45:18 人气:17059
佛山沙口笋:美味与健康的完美结合
佛山沙口笋是广东省著名的特产,以其独特的口感和品质而受到广泛欢迎。沙口笋的产地位于佛山市内的东平河和汾江河交界处,这里土壤肥沃...[阅读全文]
2024-02-02 15:44:00 人气:11821
佛山祖传浸猪腰:一道美味的历史传承
佛山祖传浸猪腰是一道具有地方特色的传统美食,以其独特的制作工艺和口感而著名。在佛山地区,很多人都喜爱这道美食...[阅读全文]
2024-02-02 15:43:07 人气:9535
品味三水:探寻佛山市三水区的地道美食
官家豉油鸡。被评为“西南十大名菜”之一,是三水老字号金爪皇的特色菜。创始人官海文是三水粤菜大师之一...[阅读全文]
2024-01-23 14:43:28 人气:16556
禾杆盖珍珠:白坭疍家人的美食传奇
禾杆盖珍珠是一道传统美食,主要食材为禾秆、绿豆和五花肉。这道菜起源于白坭疍家先民所处的环境条件...[阅读全文]
2024-01-23 14:41:50 人气:14050
乐平大包:一道口感与文化并重的传统美食
制作乐平大包需要经过五个步骤:切、炒、和、封、蒸。首先,将所有馅料切成适当的大小,鸡肉、五花腩、鸡蛋、香菇、沙葛等...[阅读全文]
2024-01-23 14:36:27 人气:13543
三水黑皮冬瓜:营养丰富,口感绝佳的广东省传统农产品
三水黑皮瓜是广东省佛山市三水区的传统名牌农产品之一,呈长圆柱形,瓜长50~60厘米,瓜肩宽25厘米左右,皮色墨绿三水黑皮瓜是广东省佛山市三水区的传统名牌农产品之一...[阅读全文]
2024-01-23 14:32:39 人气:13953
佛山禅城加快二手房出售 降低市民换房成本
为落实佛山房产新政,禅城区积极探索,全力支持区内房企开展住房“以旧换新”试点工作。目前已有项目实施“以旧换新”一个月...[阅读全文]
2024-06-01 09:41:48 人气:3343
魅力夏东:和谐社区的璀璨明珠
**地理位置和环境**:夏东社区可能位于南海区的某个特定地段,周围环境可能有美丽的自然景观、公园或绿化带...[阅读全文]
2024-05-30 10:29:35 人气:3239
梦想家园:佳兆业花样年广雅院,绽放生活之美
佳兆业花样年广雅院位于佛山市南海区,是一个由佳兆业和花样年联合开发的住宅项目。以下是对该项目的详细介绍...[阅读全文]
2024-05-30 10:23:30 人气:3189
探寻南海区新村西区:理想居住的宝藏之地
**地理位置**:新村西区可能位于南海区的某个特定区域,可能靠近商业区、学校、医院等重要设施,交通便利...[阅读全文]
2024-05-30 10:21:21 人气:3638
探索佛山南海丽和苑,发现美好生活
**地理位置**:丽和苑小区可能位于南海区的繁华地段或便利位置,交通便利,周边可能有公交线路或地铁站...[阅读全文]
2024-05-30 10:06:07 人气:3358
绿城桂语映月:佛山南海区的品质之选
绿城桂语映月小区是由知名房地产开发商绿城集团打造的高品质住宅小区。该小区位于南海区的优越位置,周边配套设施丰富...[阅读全文]
2024-05-29 16:02:59 人气:3516
梦想家园:佛山南海区万科里小区
万科里小区位于佛山市南海区,是由知名房地产开发商万科打造的一个高品质住宅小区。小区周边配套设施完善...[阅读全文]
2024-05-27 09:14:04 人气:1668
品质生活的奏章:佛山南海万科金域中央小区
万科金域中央小区是佛山市南海区的一个知名住宅小区,由万科集团开发建设。该小区地理位置优越,交通便利,周边配套设施齐全...[阅读全文]
2024-05-27 09:12:28 人气:1722
科技之光点亮生活:佛山南海天富科技城
天富科技城小区位于佛山市南海区,是一个以科技为主题的现代化小区。小区周边交通便利,配套设施完善,为居民提供了舒适便捷的生活环境...[阅读全文]
2024-05-27 09:10:19 人气:1843
第40届中国(佛山)国际陶瓷及卫浴博览交易会开幕
4月18日,第40届中国(佛山)国际陶瓷及卫浴博览交易会(以下简称“佛山陶博会”)在佛山国际会议展览中心展馆正式开幕...[阅读全文]
2024-04-21 09:43:37 人气:18066
第40届佛山陶博会设有三大展馆 超800家展商参展
4月18日至21日,第40届佛山陶博会将在中国陶瓷城、中国陶瓷卫浴总部、佛山国际会议展览中心三大展馆举办。本届陶博会有哪些精彩亮点?记者探营带你抢先看...[阅读全文]
2024-04-18 15:18:16 人气:17354
第135届广交会4月15日开幕!628家佛企参展!
第135届中国进出口商品交易会(广交会)将在广州举办。佛山市出口展参展企业数量达628家,展位数1896个,其中品牌展位637个,一般性展位1259个...[阅读全文]
2024-04-12 09:38:01 人气:19737
第二届中国国际(佛山)预制菜产业大会闭幕
第二届中国国际(佛山)预制菜产业大会闭幕。为期3天的大会现场观展约11万人次,网络点击率破亿,现场交易、合作签约超16亿元...[阅读全文]
2024-03-19 11:00:48 人气:8877
第二届中国国际(佛山)预制菜产业大会开幕
第二届中国国际(佛山)预制菜产业大会开幕,来自全球十多个国家(地区)客商,我国超20个省份、超千家预制菜全产业链企业以及超千家预制菜采购商等齐聚展会...[阅读全文]
2024-03-17 11:10:00 人气:8973
全球家具行业瞩目:2024年龙江家具“两展”盛大启幕,揭秘家居行业新篇章!
第45届国际龙家具展览会和第35届亚洲国际家具材料博览会将于2024年3月16日至19日举行,再度聚焦全球家具行业的目光。届时,来自国内和全球各地的家具业参展商、经销商、采购商及同仁将齐赴盛会,共同见证、分享展会的盛况。展会延续了“五馆联展”的特色,展出面积达15万平方米。数千家品牌展商在展会上携新品、臻品亮相,为来自全国各地的客商呈现了一场规模盛大、品类齐全、潮流新品荟萃的家具盛会。...[阅读全文]
2024-03-09 08:50:39 人气:25183
家具展会 全球家具行业瞩目:2024年龙江家具“两展”盛大启幕,揭秘家居行业新篇章! 全球家具行业瞩目:2024年龙江家
第45届国际龙家具展览会和第35届亚洲国际家具材料博览会将于2024年3月16日至19日举行,再度聚焦全球家具行业的目光...[阅读全文]
2024-03-08 16:39:43 人气:45956
包装行业新春首秀,Sino-Pack包装展在广州盛大启幕!
2024年3月4日,在春日的暖阳下,一场规模盛大的包装行业盛会——【Sino-Pack中国国际包装展/PACKINNO包装制品与材料展】(简称Sino-Pack包装展)在广州广交会展馆B区拉开帷幕...[阅读全文]
2024-03-04 15:07:59 人气:7831
印包行业新春首秀,第30届华南印刷展标签展 今日在广州华丽启幕!
2024年3月4日,由中国对外贸易中心集团有限公司和雅式展览服务有限公司共同主办的第30届华南国际印刷工业展览会暨2024中国国际标签印刷技术展览会...[阅读全文]
2024-03-04 11:31:59 人气:6685
第二届中国国际(佛山)预制菜产业大会3月15日-17日举办
2月21日,据第二届中国国际(佛山)预制菜产业大会新闻发布会消息,第二届中国国际(佛山)预制菜产业大会将于3月15日-17日在佛山潭洲国际会展中心举办,规划超3万平方米展区,打造预制菜产业国际化合作交流、展示交易大平台,推动广东预制菜产业发展走在全国前列。目前,大会已吸引超1000家预制菜产业链企业参会参展,超1000家知名预制菜采购商报名“看展选菜”。...[阅读全文]
2024-02-23 11:59:37 人气:5812
全力抢抓发展机遇 打造低空经济产业“黄埔样本”
广州开发区管委会、黄埔区政府常务会议召开,开展“把握低空经济新质生产力的内涵要义,稳妥推进黄埔区低空经济高质量发展...[阅读全文]
2024-06-07 08:27:43 人气:1879
2023年全球集装箱港口绩效排名出炉 广州港港口绩效全国第三
世界银行与标普全球市场财智推出的2023年全球集装箱港口绩效排名出炉。该排名以船舶在港时间为基准,统计了全球508个港口的876个...[阅读全文]
2024-06-07 08:17:11 人气:1876
2024年广州市中考志愿填报准时结束
广州市2024年中考志愿填报于6月5日下午4时准点结束。市招考办举行了2024年广州市高中阶段学校招生报考志愿数据安全备份封存仪式...[阅读全文]
2024-06-07 08:17:09 人气:2053
广州到长沙一天9趟列车直达
实行新的列车运行图后,武广高铁按时速350公里高标运营,将开行350公里时速动车组列车94列,长沙南至广州南最快运行时间压缩至1小时59分钟...[阅读全文]
2024-06-07 08:17:07 人气:1897
210场非遗活动 本月在广州上演
当又萌又英气的狮子走过座椅间的通道,本来安静坐着的孩子们忽然间就兴奋了起来。众多的小手在狮子头上摸来摸去...[阅读全文]
2024-06-07 08:17:03 人气:1894
广州黄埔街开展机动车、电动自行车专项整治行动
黄埔街各相关科室与交警中队、派出所组成联合执法整治组,全力推进丰乐南路机动车违停、辖内电动车不戴头盔、非法载人...[阅读全文]
2024-06-06 08:59:51 人气:1896
广州黄埔“音乐季+龙舟节”,街坊乐享“家门口”的文化盛宴
5月31日至6月2日,“穗城源”第二届九龙湖龙舟文化节暨龙舟邀请赛在广州市黄埔区龙湖街道举办。为期3天的活动不仅有特色集市、美食嘉年华...[阅读全文]
2024-06-06 08:58:31 人气:1076
广州出台优化环评管理10条措施
近日,市生态环境局印发《优化环评管理 助推高质量发展十条保障措施》,从强化环评源头防控、优化环评服务保障...[阅读全文]
2024-06-06 08:57:36 人气:1040
广州8号线东延段拿到“开工纸”
广州地铁8号线东延段(万胜围-莲花)工程可行性研究报告已获批复,正式拿到“开工纸”,计划本月发布相关工程招标...[阅读全文]
2024-06-06 08:56:08 人气:1192
广州建立“黄埔标准”以旧换新
推动大规模设备更新和消费品以旧换新是党中央、国务院的重大战略部署,是满足人民对美好生活向往、助推经济社会高质量发展的重要举措...[阅读全文]
2024-06-06 08:54:43 人气:1094
顺德企业包揽全省首批家用燃气具产品《湾区认证证书》
广东粤港澳大湾区认证促进中心近日发出广东首批家用燃气具产品《湾区认证证书》。其中,顺德企业生产的家用供热水燃气快速热水器等...[阅读全文]
2024-06-07 08:32:29 人气:2815
佛山禅城数字赋能为企业提供一站式服务
第七届数字中国建设峰会近日在福建省福州市举办,集中展示数字中国建设最新成果。禅城区惠企服务平台作为佛山数字政府改革建设成果亮相本次峰会...[阅读全文]
2024-06-01 09:41:36 人气:4850
佛山高明加速构建全周期企业服务关爱体系 推出91条措施打造一流营商环境
《佛山市高明区构建全周期企业服务关爱体系打造一流营商环境的行动方案(2024年度版)》正式发布。《方案》提出包括《构建佛山“益晒你”...[阅读全文]
2024-05-30 14:21:26 人气:4063
全球化人士贴心的AI伴侣:基于CHATGPT技术的即时AI翻译机
亲爱的全球旅行者和国际商业人士,想象一下,如果有一个工具,可以将世界的商业信息连接在您的指尖,无论您飞往地球的哪个角落...[阅读全文]
2024-05-27 17:35:14 人气:4973
禅城企业入选全国绿色低碳典型案例
生态环境部正式发布2023年绿色低碳典型案例获选名单,广东东鹏控股股份有限公司榜上有名,入选2023年绿色低碳典型案例企业案例...[阅读全文]
2024-05-23 09:12:42 人气:5032
三水区企业喜获广东省标准化突出贡献奖
近日,三水企业广东邦普循环科技有限公司(简称广东邦普)主导制定的国家标准GB/T33598-2017《车用动力电池回收利用...[阅读全文]
2024-05-22 20:03:51 人气:4824
高明加速构建全周期企业服务关爱体系 91条措施全力打造一流营商环境
近日,《佛山市高明区构建全周期企业服务关爱体系打造一流营商环境的行动方案(2024年度版)》(以下简称《方案》)正式发布...[阅读全文]
2024-05-22 19:58:02 人气:4138
“百企百园”项目数量、投资金额居全区首位,石湾政企携手打造靓丽城市风景线
禅城区“百企百园”启动仪式暨第一批项目动工仪式在石湾魁奇路世纪车城举行。作为主会场的石湾,其“百企百园”的开工项目数量...[阅读全文]
2024-05-22 19:56:48 人气:3018
三水云东海两企业获评佛山市匠心品质品牌企业50强
佛山市举行“有家就有佛山造”佛山市2024年质量品牌大会。会上,三水区云东海街道两家企业——广东盛路通信科技股份有限公司(下简称“盛路通信”)...[阅读全文]
2024-05-22 10:02:12 人气:2799
企业境内上市最高奖1200万元!佛山禅城出台最新扶持办法!
近日,禅城区印发出台了《佛山市禅城区促进企业利用资本市场发展扶持办法(2024年修订)》(下称“2024年修订版”)...[阅读全文]
2024-05-17 10:30:13 人气:3588
佛山市个人住房公积金贷款利率下调!
佛山市住房公积金管理中心发布通知称,根据《中国人民银行关于下调个人住房公积金贷款利率的通知》要求,自2024年5月18日起,下调个人住房公积金贷款利率0.25个百分点...[阅读全文]
2024-05-20 09:41:59 人气:18843
佛山住房公积金提取有新变化→
为进一步整合民生服务资源,加快推进民生用卡服务集成融合,佛山市住房公积金管理中心增加“佛山市社会保障卡”作为住房公积金提取划账银行账户...[阅读全文]
2023-11-02 11:26:54 人气:35290
佛山住房公积金新政8月起实施
据佛山市住房公积金管理中心消息,《佛山市住房公积金管理中心关于阶段性提高个人住房公积金贷款额度的通知》将于8月1日起实施...[阅读全文]
2023-07-25 14:59:21 人气:37393
在外市缴存公积金,这样也能申请贷款!
登录佛山市住房公积金管理中心网站【个人网上办事大厅(入口)】→主借款人登录→【我要办理】→【异地缴存明细申报】...[阅读全文]
2023-07-04 12:25:37 人气:38742
租房提取公积金有变化!7月1日起,最高可提取超6万元!
根据《佛山市住房公积金管理中心关于调整佛山市提取住房公积金支付房租有关事项的通知》(佛房金管〔2023〕29号),现将佛山市2023年度...[阅读全文]
2023-06-30 08:08:22 人气:38932
佛山公积金贷款上限拟提至50万/人,夫妻最高可贷100万
佛山市住房公积金管理中心发布《关于阶段性提高个人住房公积金贷款额度的通知(征求意见稿)》。其中提出,缴存职工个人申请的...[阅读全文]
2023-06-28 15:09:15 人气:35659
7月起多孩家庭住房公积金额度更高!提取额度上调好消息!
为贯彻落实党中央“租购并举”的决策部署,支持职工合理住房需求,根据《住房公积金管理条例》有关规定以及《住房城乡建设部 财政部 人民银行关于放宽提取住房公积金支付房租条件的通知》...[阅读全文]
2023-06-26 01:12:36 人气:38122
佛山职工租房提取额度上调!下月起公积金有新变化
职工在本市连续足额缴存住房公积金满3个月,本人及配偶在本市无自有住房且租赁住房的,可提取夫妻双方住房公积金支付房租...[阅读全文]
2023-06-16 10:06:06 人气:39966
住房公积金最新相关问题解答
在本市连续足额缴存住房公积金满3个月”是指职工在本市开设账户满3个月且已连续足额缴存住房公积金满3个月...[阅读全文]
2023-06-02 09:05:55 人气:40992
公积金提取额度上调,可按月提!多孩家庭额度更高!
职工在本市连续足额缴存住房公积金满3个月,本人及配偶在本市无自有住房且租赁住房的,可提取夫妻双方住房公积金支付房租...[阅读全文]
2023-06-02 08:59:27 人气:39472
禅城区祖庙街道上门提供养老待遇资格认证服务
在祖庙街道行政服务中心工作人员的耐心服务和指导下,通过智能手机人脸识别等操作或现场收件等形式,60多名老人顺利完成了养老待遇资格认证...[阅读全文]
2024-03-31 08:42:27 人气:26674
3月21日开放参保!2024年“健康·佛医保”来啦
连续参保四年、三年或者两年无理赔的,医保目录内个人负担费用补偿、医保目录外个人自费费用补偿起付线分别下调...[阅读全文]
2024-03-19 14:57:59 人气:16822
一次申报、待遇直享!工伤保险“多件事一次办”全面升级
在佛山市社会保险基金管理局、市政务服务数据管理局、市行政服务中心的指导下,南海区作为争先示范区,从职工办事的难点堵点出发...[阅读全文]
2024-01-16 09:47:33 人气:31790
佛山新市民在支付宝办理居住证等业务,可领取专属医疗保险!
符合相关条件的新市民通过支付宝“佛山新市民服务通”在线办理相关业务,专享医疗保险投保后前两个月免费体验,包含好医保·门诊险产品以及好医保·长期医疗(0免赔)产品...[阅读全文]
2024-01-09 10:43:45 人气:30641
禅城社保推行“智能语音客服” 实现“政策找人”精准高效
养老保险待遇核定、养老资格认证,关系着养老待遇能否按时发放,是退休长者最为关切的事情。为满足群众需求...[阅读全文]
2023-12-30 11:21:11 人气:32899
佛山南海在全市首推!港澳居民可“掌上办”居民医保
据南海区政务服务数据管理局消息,南海在全市首推港澳居民参加城乡居民基本医疗保险“掌上办”,在南海生活的港澳人员可通过线上操作...[阅读全文]
2023-12-08 10:25:50 人气:21027
跨省异地看病怎么走医保,领你全流程办理→
推出“高效办成一件事”系列服务,助力提升办事便利和效率。今天推出“高效办成一件事”第1期:跨省就医直接结算...[阅读全文]
2023-12-05 11:12:02 人气:20226
佛山医保新规出台!事关住院、大病保险→
《佛山市基本医疗保险住院管理办法》按照“分类保障、统一管理,优化待遇、保障权益,提升服务、完善细节”的原则,对待遇和管理进行全面优化提升...[阅读全文]
2023-12-05 11:10:59 人气:18081
2024年度佛山居民医保申报开始啦!
为深入贯彻落实习近平总书记关于医疗保障事业的重要指示批示和重要讲话精神,提升居民医保参保率...[阅读全文]
2023-11-04 10:54:57 人气:15251
佛山2024年居民医保启动参保
2024年度佛山居民医保参保启动,11月1日至12月15日,广大市民可进行参保申报。2024年度佛山居民医保参保缴费标准为596元/人·年...[阅读全文]
2023-11-04 10:19:32 人气:13678
佛山迎来新市民入户高峰
自5月13日佛山开始实施稳定居住就业入户新政以来,新市民入户申请积极性爆棚,佛山不少行政服务中心预约爆满。数据显示...[阅读全文]
2024-05-17 14:58:43 人气:17156
佛山入户新政解答:持有公寓可以入户吗?在哪办理?
从5月13日开始就可以申请办理。线上请到“粤居码”微信小程序申请(选择“其他户籍业务”—“市外迁入”—“稳定居住就业”)...[阅读全文]
2024-05-16 08:31:46 人气:16656
南海桂城新市民积分入户申请须知→
具有大学本科以上学历或者中级及以上专业技术资格且年龄在50周岁以下的,不受1年社保限制,申请时上1个自然月起在我市缴纳社会保险费即可按照...[阅读全文]
2024-05-13 09:47:07 人气:16531
佛山市孩子入学,入户要趁早!盘点入户方式→
在我市合法稳定就业满3年(连续缴纳社会保险满3年,或连续经商满3年,可互补叠加),并有合法稳定住所(含租赁)的人员,本人及其共同居住生活的配偶...[阅读全文]
2024-02-29 08:26:15 人气:17749
“佛山新市民积分计算器”帮你一键估算积分
本系统结果仅供参考,真实结果需前往佛山新市民通提交资料申请。本系统暂时只收录了全市积分,各区的加分项请参考区政策文件。...[阅读全文]
2023-12-31 10:52:27 人气:22019
佛山积分新标准发布!落户更容易!
在佛山办理居住证(暂住证)累计每满1年积20分,最高可积240分;在佛山参加社会保险的(职工基本养老保险、职工基本医疗保险...[阅读全文]
2023-12-28 16:01:46 人气:21300
佛山新市民:居住证一年要签注一次!这样操作1分钟完成续签
近日,家住高明区荷城街道的区女士欲为其丈夫代办居住证续签,但却被告知该业务不可代办。区女士的丈夫正在外地,又赶上居住证即将到期...[阅读全文]
2023-12-04 09:42:17 人气:20986
佛山市完善积分制服务管理制度 帮助更多新市民落户佛山融入佛山
指出积分制服务管理制度实施以来,较好满足了新市民入户需求,保障了新市民随迁子女平等接受义务教育权利,是我市入户政策和入学政策的有益补充...[阅读全文]
2023-12-01 11:17:02 人气:17958
2023年第三季度南海区各镇(街道)新市民积分入户分数及名单公示
2023年第三季度南海区各镇(街道)新市民积分入户积分汇总工作已完成,根据《佛山市新市民积分制服务管理办法》(佛府办〔2018〕45号)...[阅读全文]
2023-10-26 10:49:27 人气:19109
佛山三水7月新入户人数迎爆发式增长
自全市7月1日实施调整部分区域稳定居住就业入户政策以来,三水7月份申请入户人数为8456人...[阅读全文]
2023-09-07 15:33:38 人气:16839
佛山中小学期末考、暑假时间
2023-2024学年普通中小学校上课、期末复习考试时间为2024年7月7日至7月13日;2023-2024学年中等职业学校上课、期末复习考试时间为2024年6月30日至7月6日...[阅读全文]
2024-06-06 11:11:22 人气:2011
佛山市禅城区南庄三中:塑造卓越,铸就未来
佛山市禅城区南庄三中是一所全日制公立初级中学,坐落于佛山市禅城区南庄镇。学校注重学生的全面发展...[阅读全文]
2024-06-06 10:52:38 人气:1913
佛山市禅城区邦耀初中:闪耀智慧之光,铸就未来之星
佛山市禅城区邦耀初中是一所民办初级中学,位于佛山市禅城区。学校以“邦耀教育,成就未来”为办学理念,致力于为学生提供优质的教育资源和良好的学习环境...[阅读全文]
2024-06-06 10:50:24 人气:1870
佛山市培立实验学校:培养全面发展的卓越人才
佛山市培立实验学校是一所民办寄宿制学校,位于佛山市禅城区。学校以“立己达人,至善至美”为校训...[阅读全文]
2024-06-06 10:45:19 人气:2127
佛山科学技术学院附属学校:科技引领,全面发展
佛山科学技术学院附属学校是一所九年一贯制学校,坐落于佛山市。学校注重学生的全面发展,致力于提供高质量的教育...[阅读全文]
2024-06-06 10:41:37 人气:1749
广东省城市技师学院(佛山校区):培养技能人才的摇篮
佛山校区提供多种专业,涵盖了机械制造、电子信息、商贸服务、文化艺术等多个领域,以满足不同学生的需求...[阅读全文]
2024-06-06 10:35:11 人气:2310
佛山市第三中学初中部:卓越教育,铸就未来
学校拥有一支高素质的教师队伍,他们教学经验丰富,注重学生的全面发展。学校的教学成果显著,学生在各类考试中成绩优异...[阅读全文]
2024-06-06 10:31:34 人气:1713
佛山市岭南美术实验中学:艺韵飞扬,梦想起航
佛山市岭南美术实验中学是一所以美术为特色的寄宿制民办完全中学,坐落于佛山市禅城区南庄镇。学校注重文化与艺术的融合教育...[阅读全文]
2024-06-06 10:23:11 人气:1603
佛山市禅城区技工学校:培养实用型技能人才的摇篮
佛山市禅城区技工学校是一所位于佛山市禅城区的技工学校,致力于为学生提供高质量的职业技能培训...[阅读全文]
2024-06-06 10:19:11 人气:1607
书院文化展、状元巡游、打卡体验,今天这场活动文化魅力值拉满!
高明区举办书院文化展暨盛世文昌·状元文化节,现场通过文化体验、景点打卡的方式,感受高明千年文脉的文化魅力。区委副书记、组织部部长...[阅读全文]
2024-05-22 10:29:38 人气:12889
“顺德鱼生”获全省首张餐饮行业湾区认证
近日,由广东捞德顺餐饮管理有限公司(容桂店)出品的“淡水鱼‘顺德鱼生’”获颁《湾区认证证书》,这是全省首张餐饮行业《湾区认证证书》...[阅读全文]
2024-05-10 14:14:47 人气:13906
佛山高明区明城村民夜校推出舞狮文化传承课
在明城镇村民夜校课堂上,一群对舞狮文化怀揣浓厚兴趣的市民沉浸在舞狮的欢乐之中。他们跟着老师的示范,探寻舞狮技艺的奥秘...[阅读全文]
2024-04-27 14:29:47 人气:16157
高明濑粉制作技艺入选市级非遗项目
佛山市人民政府正式公布了第八批市级非物质文化遗产代表性项目名录,高明区“高明濑粉制作技艺”成功入选。至此,高明区共有市级非遗代表性项目9项...[阅读全文]
2024-04-16 14:47:47 人气:18951
佛山祖庙2024年庙会4月11日~14日举行
4月11日~14日,为期四天的2024佛山祖庙庙会(“三月三”北帝诞)将在佛山市祖庙博物馆举办,包括春祭祈福、北帝出巡、酬神演戏...[阅读全文]
2024-04-09 09:27:59 人气:19698
佛山新增13项市级非遗项目
近日,市政府办公室公布佛山市第八批市级非物质文化遗产代表性项目名录,其中,咸水歌(顺德)、太极拳、牛皮鼓制作技艺(佛山)...[阅读全文]
2024-03-21 20:09:13 人气:20404
在行走中品味千年陶都新韵
时代中国总冠名特约“美丽佛山 一路向前”——2024佛山50公里徒步活动即将来临,你是否已在搜索沿途的风景?禅城线第六段徒步亮点已为你备好...[阅读全文]
2024-03-21 15:39:56 人气:15587
佛山禅城民俗活动朱紫街 解锁新玩法
岭南年俗欢乐节之“游朱紫·大红大紫”系列活动正式启动,市民游客相约朱紫街,共庆民俗盛事,共期美好生活。...[阅读全文]
2024-03-13 09:22:20 人气:17509
禅城南庄孔家文昌诞民俗活动:观开笔礼 玩剧本游 品状元宴
观一次儒家开笔礼、来一场沉浸式剧本游、品一桌特色状元宴……3月9日上午,南庄镇罗格孔家村文昌塔前锣鼓喧天...[阅读全文]
2024-03-12 09:11:07 人气:11803
高明区更合镇第十一届角仔民俗文化节举行
更合镇第十一届角仔民俗文化节在鹏鹄蘑菇庄园举行。近两千名市民游客在现场品尝了两万多只角仔,通过民俗美食感受“百千万工程”在更合落地的新成果...[阅读全文]
2024-03-12 09:08:05 人气:11333
三水白坭以“美丽庭院”助乡村“大美”提升颜值,开发文旅
在白坭镇,“美丽庭院”创建活动不仅有效提升乡村面貌,同时还是打造和谐家风、书香文化和开发文旅文创活动的“金钥匙”...[阅读全文]
2024-06-01 09:41:34 人气:2476
佛山亚艺公园禅荷花岛荷塘仙境 如梦如幻
每年入夏,当亚艺公园禅荷花岛人工喷雾开启后,在雾气缭绕下,那里就成为“仙气”飘飘的荷花公园...[阅读全文]
2024-06-01 09:40:50 人气:2174
探索佛山南海映月湖公园,领略自然之美
映月湖公园位于佛山市南海区桂城街道,是一个以湖景为主题的公园。公园占地面积广阔,环境优美,是市民休闲娱乐的好去处...[阅读全文]
2024-05-30 10:49:55 人气:2406
禅城张槎站附近这些宝藏地方值得一去!乘着“湾区大号地铁”去打卡!
近期,备受关注的广佛南环(佛山西站—番禺站)、佛莞城际铁路(番禺站—东莞西站) 即将开通运营,并将与已开通的佛肇城际(佛山西站—肇庆站)...[阅读全文]
2024-05-23 09:04:03 人气:4071
佛山市南海区盐步公园:自然与休闲的完美融合
盐步公园位于佛山市南海区盐步镇,是一个美丽而宁静的公园。公园内有大片的绿地和花草树木,提供了一个清新的环境...[阅读全文]
2024-05-21 10:16:41 人气:4299
佛山南海塔:城市之巅的璀璨明珠
佛山市南海塔,又名千灯湖创投小镇,是佛山市的标志性建筑之一。这座塔矗立在南海区的中心地带,成为了城市的重要地标...[阅读全文]
2024-05-21 10:14:33 人气:4715
走进南海区运河后林:探寻自然与历史的瑰宝
运河后林位于佛山市南海区,是一个以运河为背景的独特景区。这里有着悠久的历史和丰富的自然景观,吸引着众多游客前来探访...[阅读全文]
2024-05-21 10:08:11 人气:2916
探寻叶问传奇:佛山市南海区叶问纪念馆
叶问纪念馆是一座以叶问生平事迹和咏春拳文化为主题的博物馆。馆内通过丰富的展品、图片、影像资料等,详细展示了叶问的生平和他对咏春拳的贡献...[阅读全文]
2024-05-21 10:06:51 人气:3114
南海罗田公园:自然与休闲的完美融合
罗田公园是佛山市南海区的一座美丽公园,拥有丰富的自然景观和多样的休闲设施。公园内绿树成荫,花草繁盛,空气清新,是市民们休闲散步...[阅读全文]
2024-05-21 10:04:46 人气:1393
佛山南海瞻云酒店:奢华与舒适的完美融合
**优越的地理位置**:酒店坐落于繁华的商业区或交通便利的地段,方便客人前往周边景点和商业中心...[阅读全文]
2024-05-30 10:37:39 人气:5671
佛山南海传承艺术酒店:艺韵悠长,宿享非凡
佛山市南海区传承艺术酒店是一家将艺术与住宿完美结合的特色酒店。它不仅提供舒适的住宿体验...[阅读全文]
2024-05-30 10:33:16 人气:5559
佛山市加悦酒店,一座奢华与舒适并存的都市绿洲
佛山市加悦酒店位于佛山市的中心地带,是一家集豪华住宿、精致餐饮、完善设施和贴心服务于一体的五星级酒店。酒店的建筑风格独特...[阅读全文]
2024-05-21 10:02:49 人气:7448
佛山白天鹅酒店:奢华与优雅的融合,打造非凡体验
酒店的外观设计独具匠心,融合了现代与传统的建筑风格,展现出典雅与大气的魅力。酒店内部装饰豪华精致,营造出温馨舒适的氛围...[阅读全文]
2024-05-21 10:00:00 人气:7423
佛山穗都假日酒店:畅享舒适与便利的度假胜地
酒店地理位置优越,交通便利,周边有许多商业中心、购物街区和旅游景点。无论是商务出行还是休闲旅游,都能满足客人的需求...[阅读全文]
2024-05-21 09:58:31 人气:7234
凯利莱国际酒店:奢华与舒适的完美融合
酒店拥有宽敞而豪华的客房,每间客房都经过精心设计,配备了最先进的设施,为客人提供舒适的住宿体验。从优雅的装饰到高品质的床品...[阅读全文]
2024-05-21 09:56:34 人气:7172
佛山凯兴酒店:打造非凡体验
酒店的客房设计精致,充满时尚感。每间客房都配备了舒适的床铺、现代化的设施和优美的装饰,为客人提供一个宁静舒适的居住环境...[阅读全文]
2024-05-21 09:55:20 人气:7093
佛山维也纳皇家酒店:尊贵体验的奢华之选
酒店拥有宽敞而典雅的客房,每间客房都精心布置,融合了现代与传统的元素。房间内配备了高品质的床品、舒适的家具和先进的设施...[阅读全文]
2024-05-21 09:53:45 人气:7081
佛山中恒金都酒店——奢华与舒适的完美融合 佛山资讯
酒店拥有豪华的客房和套房,房间内配备了高品质的家具和现代化的设施。此外,酒店还设有多个餐厅、酒吧、会议室、健身房、游泳池等设施...[阅读全文]
2024-05-11 09:23:41 人气:7356
佛山HPV疫苗二、四、九价供应充足
近期海南、广东等地公布了二价HPV疫苗采购中标价格,其中广东国产二价政府采购价降至86元。降价的另一面是供应量大增...[阅读全文]
2024-05-25 09:59:31 人气:7255
佛山禅城“两癌”免费筛查券5月6日9:00开抢!
2024年5月6日至30日,禅城区妇女“两癌”(乳腺癌、宫颈癌)免费筛查券将启动线上申领,共投放6000张免费检查券。届时,符合条件的禅城区妇女...[阅读全文]
2024-05-06 09:27:03 人气:8746
顺德爱尔眼科医院飞秒ICL晶体植入术顺利开展, 智能无刀为近视朋友高清视界护航!
近日,顺德爱尔眼科医院顺利完成了首台飞秒ICL晶体植入术。这一成功之举,标志着顺德爱尔眼科医院在屈光手术领域迈上了全新的台阶...[阅读全文]
2024-04-28 22:57:29 人气:11110
佛山市结核病防治所:防治结合,守护健康
佛山市结核病防治所是佛山市卫生健康局直属的公益一类事业单位,主要负责佛山市结核病的预防、控制、治疗和管理工作。该所拥有一支专业的医疗团队...[阅读全文]
2024-04-17 08:15:54 人气:12784
二十一年来,他的眼球总是不受控制颤动,究竟怎么了?
双眼先天性眼球震颤,双眼700度远视,伴散光、斜视和弱视问题,裸眼视力仅0.15——21岁小方(化名)眼球总是不由自主地左右晃动...[阅读全文]
2024-04-01 16:24:14 人气:15693
佛山三水初一女生HPV疫苗第二针免费接种开打啦!
具有三水区学籍、2023年9月起新进入初中一年级且未满14周岁的女生,2023年9月中下旬按照知情、同意、自愿的原则已免费接种了国产双价HPV疫苗的第一剂次...[阅读全文]
2024-03-29 15:06:05 人气:16324
佛山禅城为65岁及以上老年人免费体检
禅城区正有序开展2024年65岁及以上老年人免费体检服务项目,各村居上门体检将在4月起陆续开展,预计今年将惠及超过11万老年人...[阅读全文]
2024-03-29 15:03:13 人气:11910
佛山门特定点医疗机构选点可线上办理
2024年1月1日起,《佛山市基本医疗保险门诊特定病种管理办法》正式实施。参保人申请的门特病种经确认后,应在定点医疗机构首次就医前申请办理门特选定业务...[阅读全文]
2024-03-28 09:22:42 人气:9315
佛山高明65岁及以上老人可免费体检
3月20日据高明区卫生健康局消息,高明区2024年免费体检已启动。高明区卫生健康局相关负责人提醒,符合条件但还未体检的老人尽快到相应社区卫生服务中心...[阅读全文]
2024-03-22 10:34:15 人气:2995
周末将迎来车流高峰!这些事情请提前了解!
交警部门预计,端午假期市民主要以省内、市内中短途自驾出行为主,集中往返旅游景区、农村生态景区、网红打卡景区,全市主要景点...[阅读全文]
2024-06-06 11:33:29 人气:2514
高考期间,佛山顺德这些路段有交通管制!
据悉,今年顺德区共开设11个考点,分别为顺德一中考点、李兆基中学考点、郑裕彤中学考点、华侨中学考点、罗定邦中学考点、容山中学考点...[阅读全文]
2024-06-03 10:25:46 人气:3113
紧急通告!即日起,佛山全面排查整治!
近年来,因消防“生命通道”被占用、堵塞造成人员伤亡的火灾时有发生。为深刻吸取此类火灾事故教训,坚决整治占用、堵塞、封闭疏散通道...[阅读全文]
2024-06-03 10:14:42 人气:3481
璀璨宝石西路:佛山市南海区的闪耀之途
宝石西路位于佛山市南海区,是一条交通繁忙的道路。它连接了多个重要的地点,包括商业区、住宅区和工业区。道路两旁有许多商店...[阅读全文]
2024-05-29 15:56:06 人气:3713
石龙路:探寻佛山市南海区的多彩之路
石龙路是佛山市南海区的一条重要道路,它可能贯穿了不同的区域,连接着当地的居民区、商业区和其他重要地点。...[阅读全文]
2024-05-28 11:36:40 人气:4221
南海石龙北路:连接繁华与便利的佛山通道
石龙北路是南海区的一条道路,位于佛山市的南部。它可能是当地交通网络的一部分,为居民和车辆提供了通行的通道...[阅读全文]
2024-05-28 11:33:11 人气:3505
探索南海区夏平路:领略繁华与活力
**位置和走向**: 夏平路的具体位置可能在南海区的某个区域,它的走向可能是东西向、南北向或其他方向...[阅读全文]
2024-05-28 11:30:06 人气:2329
南海区夏南路:连接繁华的通道
**位置与连接**:夏南路可能位于南海区的特定区域,可能连接着其他主要道路、居民区、商业区或工业区域...[阅读全文]
2024-05-28 11:27:45 人气:2247
佛山南海佛平路:繁华通衢,活力之源
**商业和服务业**:佛平路周边可能有众多的商店、餐馆、银行、办公楼等商业和服务业设施,形成繁荣的商业区域。...[阅读全文]
2024-05-28 11:26:38 人气:1227
佛山禅城区民政局大年三十正月十五都可办理婚姻登记
春节将至,有不少想趁农历新年和心爱之人喜结连理、完成“人生大事”的市民。大年三十当天可以进行婚姻登记吗?2月14日“情人节”正值春节假期...[阅读全文]
2024-01-26 10:30:02 人气:31255
禅城石湾镇街道便民服务中心揭牌启用
石湾镇街道便民服务中心近日揭牌启用,新大厅两层共4700平方米,开设55个综合服务窗口,承接社保、卫健、市监等11个职能部门400多个事项...[阅读全文]
2024-01-23 10:01:33 人气:35749
禅城高明三水开设出入境办证“学生专场”,周末也能办!
2024年1月7日、14日两个周日全天(8:30-12:00,14:00-17:30)。在禅城区就学的未满16周岁在校中小学生(学生户籍为本省及省外户籍,不含港澳台居民)。...[阅读全文]
2024-01-08 15:37:37 人气:35507
佛山三水区特定人员参加工伤保险工伤认定申请办事指南
从业单位应当在职工发生事故伤害或者被诊断、鉴定为职业病之日起30日内(不含事故当日),向从业单位所属镇街公共服务办公室负责工伤认定经办窗口提出工伤认定申请...[阅读全文]
2024-01-07 10:39:15 人气:35148
佛山三水区工伤认定申请事项办事指南
用人单位应当在职工发生事故伤害或者被诊断、鉴定为职业病之日起30日内(不含事故当日),向所属镇街公共服务办公室负责工伤认定经办窗口提出工伤认定申请...[阅读全文]
2024-01-07 10:24:36 人气:33172
佛山市禅城区石湾镇街道惠景协税站、玫瑰东协税站搬迁整合的公告
为打造标准化、规范化的纳税服务环境,更好的服务于广大企业和人民群众,优化街道营商环境,石湾镇街道惠景协税站...[阅读全文]
2023-12-19 16:06:13 人气:36063
佛山市禅城区石湾镇街道行政服务中心搬迁公告
为打造标准化、规范化、便利化的政务服务环境,更好的服务于广大企业和人民群众,优化我街道营商环境,佛山市禅城区石湾镇街道行政服务中心...[阅读全文]
2023-12-14 15:11:31 人气:35472
三水区行政服务中心蝉联人民网县级“民心汇聚单位”
2023年度人民网网上群众工作单位名单发布,三水区行政服务中心名列其中,蝉联县级“民心汇聚单位”称号。今年以来,三水区行政服务中心共收到人民网留言389条...[阅读全文]
2023-12-06 09:52:20 人气:34271
佛山禅城城乡业务通进来 窗口搬进来
“城乡居保镇村通服务点”挂牌仪式分别在中国农业银行佛山华达支行、招商银行佛山禅城支行举行...[阅读全文]
2023-12-01 10:11:27 人气:31908
佛山市“公民身后”十个事项 一次办完
佛山市“公民身后”一件事在全市上线运行。市民只需要登录广东政务服务网找到佛山市“公民身后”一件事,即可一次完成注销户口...[阅读全文]
2023-11-29 10:43:25 人气:30629
庄子素解 第二章 徐无鬼
徐无鬼因女商见魏武侯,武侯劳之曰:“先生病矣!苦于山林之劳,故乃肯见于寡人。”徐无鬼曰:“我则劳于君,君有何劳于我!君将盈耆欲...[阅读全文]
2023-02-09 09:38:10 人气:49873
庄子素解 第一章 庚桑楚
老聃之役有庚桑楚者,偏得老聃之道,以此居畏垒之山。其臣之画然知者去之,其妾之挈然仁者远之。拥仲之与居,鞅掌之为使。居三年,畏垒大壤...[阅读全文]
2023-02-08 10:52:56 人气:47253
庄子素解 第十五章 知北游
知北游于玄水之上,登隐弅之丘,而适遭无为谓焉。知谓无为谓曰:“予欲有问乎若:何思何虑则知道?何处何服则安道?何从何道则得道?...[阅读全文]
2023-02-07 08:44:53 人气:48283
庄子素解 第十四章 田子方
田子方侍坐于魏文侯,数称谿工。文侯曰:“谿工,子之师耶?”子方曰:“非也,无择之里人也;称道数当,故无择称之。”文侯曰:“然则子无师邪?...[阅读全文]
2023-02-06 09:41:31 人气:47575
庄子素解 第十三章 山木
【原文】庄子行于山中,见大木枝叶盛茂,伐木者止其旁而不取也。问其故,曰:“无所可用。”庄子曰:“此木以不材得终其天年。...[阅读全文]
2023-02-02 08:43:02 人气:47880
庄子素解 第十二章 达生
达生之情者,不务生之所无以为;达命之情者,不务知之所无奈何。养形必先之以物,物有余而形不养者有之矣;有生必先无离形...[阅读全文]
2023-01-31 09:26:23 人气:51523
[东方哲学] 一处不立 处处能立
一处不立 处处能立;亦即任何角度与立场都不立,任何角度与立场都能立;也即全然地、无条件地接纳与随机(缘)起用;云门禅三句:涵盖乾坤,截断众流,随波逐流...[阅读全文]
2022-06-08 08:31:38 人气:52564
获取深度世界真相信息的两种途径
人获取外部信息的最原始、最基础的方式就是感觉;感觉信息来源的最初端口就是感觉器官;感觉器官的阀域与自身承受力决定了人感知外部环境的上下极限...[阅读全文]
2022-06-08 08:26:00 人气:50490
物理学遇到意识素解(7)
如果一位值得信赖的朋友告诉你一些似乎可笑的事情,你会尝试着揣摩他或她可能的真实意思。值得信赖的物理学演示就告诉了我们某些看似荒谬的东西。因此,我们试图解释这些结果可能的真正意思。...[阅读全文]
2019-12-16 09:48:47 人气:39257
海外需求萎靡背后:美国进口全面收缩、欧盟现结构性变化
5月中国进出口商品总值为5011.91亿美元,同比下降6.2%。其中出口总值2834.99亿美元,同比下降7.5%;进口总值2176.92亿美元...[阅读全文]
2023-06-24 20:30:07 人气:33343
欧洲议会已批准通过《新电池法》,新能源卖家将面临更加严格的考验
近日,欧洲议会议员以 587 票赞成、9 票反对和 20 票弃权通过了与理事会达成的一项协议(针对在欧盟销售的所有类型电池的设计、生产和废物管理的新规定-《新电池法》)...[阅读全文]
2023-06-24 20:28:34 人气:19983
美国亚马逊的销售税和免税的州有哪些?
美国的销售税是美国州和地方政府对商品及劳务,按其销售价格的一定比例征收的一种税款,是在美国发生消费的时候,由消费者一方缴纳的税款...[阅读全文]
2023-06-24 20:27:41 人气:33363
Amazon 店铺代运营案例:家居类目
窗帘,浴帘的工厂,工厂OEM实力非常强,专注于传统外贸贴牌,国内天猫京东都有店,想要扩展海外渠道...[阅读全文]
2023-06-24 21:41:21 人气:22926
Amazon 店铺代运营案例:户外类目
效果:宏那运营团队进行账户诊断后,重新调整了广告,优化了产品线。进行2个月的调整后,销售额增长180%...[阅读全文]
2023-06-24 21:38:22 人气:22280
Amazon 店铺代运营案例:家居类目
吸尘器类目,宏那团队根据客户工厂优势,放弃竞争激烈的美国站点,选择切入日本站点,第三个月单品达到7W美金销售额...[阅读全文]
2023-06-24 21:36:20 人气:22434
Amazon 店铺代运营案例:饰品类目
目前效果:通过半年的测试留存,和铺货老链接的优化,日出单在平均700单左右,同比增长100%;由单SKU日均平均出单5-10单左右...[阅读全文]
2023-06-24 21:34:33 人气:13906
Amazon 店铺代运营案例:宠物类目
目前效果:运营人员一年内通过选品测试留存,现平均日销售额8000美金,每天单款SKU出单60个左右,SKU12个,月度销售额在30W美金+...[阅读全文]
2023-06-24 21:31:31 人气:10156
Amazon运营团队老师介绍:simon
有8年的亚马逊运营经验,为20+ 多个品牌工作过,其中包括类目 Top10的卖家。擅长运营广告...[阅读全文]
2023-06-24 21:16:54 人气:10454
Amazon运营团队老师介绍:Fanny
Fanny:7年亚马逊操盘经验,擅长广告,运营策略制定,并着手从0-1打造过多个百万级别的项目;统筹各个项目的开展计划...[阅读全文]
2023-06-24 21:11:52 人气:6720
卧室家居风水布局:打造舒适与和谐的睡眠环境
卧室作为我们日常休息和恢复精力的场所,其家居风水布局对于居住者的身心健康和家庭和谐有着不可忽视的影响。了解并遵循卧室的风水原则,可以为您打造一个舒适、和谐的睡眠环境...[阅读全文]
2024-02-20 09:46:18 人气:15713
客厅家居风水布局:营造和谐与繁荣的社交空间
客厅作为家庭的核心区域,是家人聚会、招待客人的重要场所。一个和谐的客厅家居风水布局,不仅可以提升居住者的生活品质,还能为家庭带来好运和繁荣。...[阅读全文]
2024-02-20 09:44:52 人气:17185
餐厅家居风水布局:打造美味与和谐的用餐环境
餐厅作为家庭中重要的功能区域,不仅是家人用餐的地方,也是与亲朋好友聚会交流的场所。一个好的餐厅家居风水布局,能够提升家庭成员的食欲,增强家庭和谐氛围...[阅读全文]
2024-02-20 09:43:33 人气:16362
卫生间家居风水布局:打造舒适与和谐的卫浴空间
卫生间作为家庭中私密且重要的功能区域,其家居风水布局对于家庭成员的身心健康和家庭和谐有着不可忽视的影响。一个好的卫生间家居风水布局,能够提升家庭成员的幸福感,增强家庭的正能量。...[阅读全文]
2024-02-20 09:39:02 人气:15332
为什么家居不宜挂太多红色装饰物?
健康平安人生,一定要认识和拥有3个贵人:西医(治标)、中医(治本)、易医(治根)。当西医不行就要找中医...[阅读全文]
2022-06-25 21:03:39 人气:66557
如何将一间旧厂房催旺吉运?
企业新入驻旧厂房,如何做到催旺吉运,达至丁财两旺的效果?这就需要风水的综合策划:大门口形象包装,出入口的八卦方位...[阅读全文]
2022-06-25 21:01:04 人气:70374
装修前规划风水,好处多多
现在越来越多的人认识科学风水的好处,看风水已经是很平常的事。在装修前,先邀请风水师前来勘察毛坯房环境...[阅读全文]
2022-06-25 20:58:23 人气:65275
三角形的办公室如何化解?
方正规整的办公室气场稳定,三角形或不规整的办公室气场混杂,卦位不全,锐气回冲,形成老总思维不定,判断能力减弱。将三角形地方加上屏风...[阅读全文]
2022-06-21 20:33:27 人气:67493
工厂机器为什么不能放在车间中心点
工厂老板由于对风水不熟悉,为了方便,将重型机器设备放在车间〈宅)中心。宅中心为太极点,玄空风水叫“五黄大煞”,只能静不能动,如遇某年的流年凶星飞临该位...[阅读全文]
2022-06-21 20:29:46 人气:64216
一手精品车2016年汉兰达豪华版七座,2.0T首付1.5万
新上架,准2016年汉兰达豪华版七座,2.0T排量,一手精品车,已过查搏士,小跑10万公里,配置丰富。支持分期,首付1.5万。...[阅读全文]
2024-06-05 16:01:41 人气:5644
佛山汽车“置换更新”补贴申领开启!最高补贴8000元!指引→
佛山开展汽车“置换更新”活动,对消费者售卖本人名下佛山号牌车辆(非运营性乘用车),并向参与活动的汽车销售企业购买新能源车或符合国六排放标准的燃油车(新车)...[阅读全文]
2024-05-20 09:45:34 人气:6995
汽车“置换更新”消费券申请系统,正式上线!
在佛山市售卖,佛山号牌,在2023年12月31日前注册登记在本人名下,并在2024年4月1日至2024年8月31日期间发生所有权转移...[阅读全文]
2024-05-13 10:35:05 人气:9614
顺德伦教一批企业参与汽车“置换更新”消费券补贴活动
好消息,到伦教买车,可享受高额补贴。近期,顺德区经济促进局印发了《2024年顺德区发放汽车、家电“以旧换新”消费券补贴工作方案》...[阅读全文]
2024-05-05 09:52:55 人气:10733
《汽车以旧换新补贴实施细则》印发 汽车以旧换新最多可领万元补贴
商务部、财政部等7部门联合印发了《汽车以旧换新补贴实施细则》(以下简称《细则》),明确了汽车以旧换新资金补贴政策。根据《细则》...[阅读全文]
2024-04-28 09:33:51 人气:5458
经典之上 再度加码 庆铃五十铃新100P轻卡佛山上市
古韵与现代交织,传承与创新共舞。3月7日庆铃五十铃新100P登陆广东佛山,再次激荡轻卡品质化.0新气象。行业专家...[阅读全文]
2024-03-08 15:15:28 人气:20663
欧拉闪电猫放“价”没够 等等党可以出手了!
春风裹挟着几分暖意缓缓而来,生活、工作渐入佳境的同时,又怎可辜负这大好春光,赏景、踏青也该提上日程啦!3月1日至31日,欧拉闪电猫开启新一轮购车福利大放送...[阅读全文]
2024-03-03 15:38:49 人气:6483
龙年开大G,生意杠杠滴 90后小伙耿师傅和领航大G的开年新生意
年关将至,人们购置年货的需求增加,90后年轻小伙耿师傅想着能用自己新买的领航大G轻卡在年末赶上一波年货生意,所以新车一到位...[阅读全文]
2024-02-06 10:31:59 人气:7603
存在起火风险!过万辆汽车被紧急召回
日前,现代汽车(中国)投资有限公司决定自2024年1月8日起,召回2008年7月3日至2013年5月29日生产的部分进口起亚霸锐汽车,共计8284辆...[阅读全文]
2023-12-23 10:34:47 人气:11254
沃尔沃EM90全球首发:纯电豪华MPV引领潮流!
沃尔沃汽车首款纯电豪华MPV EM90迎来了全球首秀。沃尔沃EM90旨在打造一个可以联络感情、思考创作、放松身心的空间。在这里...[阅读全文]
2023-11-24 15:31:43 人气:14554
家具盛宴!第 45 届国际龙家具展览会震撼启幕!
全球家具看顺德,顺德家具看龙江。家具产业是龙江的根基,也是龙江和顺德的亮丽名片。经过五十多年的发展...[阅读全文]
2024-03-17 09:55:30 人气:16640
佛山机场重建航站楼进度刷新!效果图曝光!
按照建设目标和设计规划,由中国联合航空出资建设的新航站楼预计在2024年上半年完成建设并投入使用...[阅读全文]
2023-12-25 09:23:04 人气:31376
佛山国家高新技术产业开发区
佛山高新技术产业开发区(以下简称“佛山高新区”)于1992年12月经国务院批准成立,是全国最早的53个国家高新区之一...[阅读全文]
2023-08-27 21:28:39 人气:11131
佛山意美家卫浴陶瓷世界
意美家,全称意美家卫浴陶瓷世界(Casa Ceramics&Sanitarywares Mall),位于广东省佛山市禅城区季华四路与雾岗路口交汇处,原名为“河宕陶瓷批发直销仓”...[阅读全文]
2023-08-27 21:26:18 人气:11110
澳大利亚技术移民移民
澳洲技术移民是为了引进海外人才,促进澳洲劳动力市场平衡和发展而推出的移民政策,不仅适用于国内有专业技能的技术人才,也适用于在澳留学生,且移民成本低...[阅读全文]
2022-07-07 22:07:38 人气:54800
加拿大BC省雇主担保移民
新政策自2015年1月1日起开始实施。新政后增加了SIRS打分系统,每月公布2次分数,达到此分数的要求的申请人将被移民局选中。因此只要你的职业在加拿大NOC职业列表或职业列表中...[阅读全文]
2022-07-07 22:03:09 人气:55201
美国eb3雇主担保移民
美国eb3雇主担保移民 Other works按照美国移民法,职业移民划分为五类。而EB-3就属于职业移民的第三优先。EB-3职业移民的第三优先类别包括熟练工人、学士学位持有人以及其它工人...[阅读全文]
2022-07-07 21:59:21 人气:53506
马来西亚永久居留(红卡)
PR是PermanentResident的英文缩写,中文是永久居留的意思。获得PR, 就是获得永久居留身份证。 马来西亚永久居留(红卡)是大马政府授予给外国人士的永久居留身份证...[阅读全文]
2022-07-07 21:41:23 人气:54905
探索佛山市禅城区的养老机构:舒适、关爱与专业的养老之选
佛山市禅城区有众多养老机构,这些机构致力于为老年人提供舒适、关爱和专业的养老服务。以下是这些养老机构的一些特点和优势...[阅读全文]
2024-05-23 11:41:24 人气:4845
佛山市禅城区长者饭堂:为老年人提供温馨的餐饮服务
佛山市禅城区长者饭堂是为了满足区内老年人的饮食需求而设立的。饭堂的宗旨是提供营养均衡、美味可口的饭菜,同时为老年人...[阅读全文]
2024-05-23 11:36:54 人气:4897
锋景汽车文化创意产业园:速度与创意的激情碰撞
佛山市南海区锋景汽车文化创意产业园是一个集汽车文化、创意设计、商业服务等多种功能于一体的综合性产业园区...[阅读全文]
2024-05-15 10:58:04 人气:6512
宝发二手车城:品质之选,驾驭未来
佛山市南海区宝发二手车城是一家规模较大的二手车交易市场,位于佛山市南海区的交通便利地段。宝发二手车城拥有宽敞的展示场地...[阅读全文]
2024-05-15 10:53:07 人气:6346
海八路二手车城:海量选择,放心购车的首选之地
佛山市南海区海八路二手车城位于佛山市南海区的核心地带,是该地区著名的二手车交易中心。这个二手车城以其规模宏大...[阅读全文]
2024-05-15 10:51:15 人气:5935
高明杨和三大工业园整装奋进!全力推进,连片改造!
作为佛山市高明区的产业重镇,杨和镇当前正冲刺千亿工业强镇,打造现代化品质小镇。工业园区环境综合整治是其中的重中之重...[阅读全文]
2024-05-12 10:08:53 人气:3401
佛山市伯乐里车城——汽车的世界,购车的首选
佛山市伯乐里车城是一个集汽车销售、服务和相关业务于一体的综合性汽车市场。1. **多样化的汽车品牌和车型**:车城内聚集了众多知名汽车品牌和各种车型...[阅读全文]
2024-05-09 11:05:31 人气:3623
佛山市保润汽车城——您的汽车之选
佛山市保润汽车城是一个集汽车销售、维修保养、配件供应、汽车美容等多种服务于一体的综合性汽车交易市场...[阅读全文]
2024-05-09 11:04:12 人气:3014
佛山市迎海国际茶都——茶的世界,品味生活
佛山市迎海国际茶都是一个以茶叶为主题的大型专业市场,集合了茶叶批发、零售、展示、品鉴、文化交流等多种功能于一体...[阅读全文]
2024-05-09 09:25:51 人气:2382
佛山南海富丰君御商业街,一站式休闲娱乐胜地
**多样化的商业业态**:商业街内有各种类型的店铺,包括时尚服装、美妆护肤、家居用品、数码电器等,满足不同消费者的需求...[阅读全文]
2024-05-30 10:45:52 人气:4516
佛山南海新桂商业广场:一站式休闲娱乐购物胜地
佛山市南海区新桂商业广场是一个集多种功能于一体的商业综合体,为居民和游客提供了丰富的购物、娱乐和休闲选择。以下是该广场的详细介绍:...[阅读全文]
2024-05-21 09:49:27 人气:6213
佛山市南海区京华广场:城市地标,繁华之心
佛山市南海区京华广场是一座集购物、餐饮、娱乐、办公等多种功能于一体的大型商业综合体。以下是对京华广场的详细介绍:...[阅读全文]
2024-05-21 09:41:30 人气:6194
宏宇泷裕商业中心:繁华之巅,畅享无限可能
佛山市南海区宏宇泷裕商业中心是一个集商业、购物、餐饮、娱乐等多种功能于一体的综合性商业中心。它位于佛山市南海区的繁华地段...[阅读全文]
2024-05-15 10:49:45 人气:6145
八方艺术中心:创意绽放的艺术殿堂
佛山市南海区八方艺术中心是一个致力于推广和发展艺术的机构。它位于南海区,为当地居民和艺术爱好者提供了一个丰富多彩的艺术空间...[阅读全文]
2024-05-15 10:20:14 人气:7217
佛山市环海美食广场——美食的海洋,味蕾的盛宴
广场内聚集了众多的餐厅和小吃摊位,涵盖了各种不同的菜系和风味,包括本地粤菜、川菜、湘菜、海鲜、火锅、烧烤等,满足不同口味的需求...[阅读全文]
2024-05-09 11:06:43 人气:6361
佛山市皇朝广场:都市繁华与便利的交汇点
佛山市皇朝广场是一个位于市中心的综合性商业广场,拥有丰富的商业、娱乐和生活设施,为市民和游客提供了便捷和多样的体验。...[阅读全文]
2024-05-09 09:34:03 人气:5003
佛山市佰德广场——一站式生活休闲目的地
佛山市佰德广场是一个综合性的商业广场,提供了丰富多样的购物、餐饮、娱乐和休闲选择。以下是该广场的一些特点和亮点:...[阅读全文]
2024-05-09 09:28:06 人气:3340
畅享缤纷生活,尽在金沙国际广场~佛山资讯网
金沙国际广场是佛山市南海区的一个综合性商业广场,位于繁华的商业地段,提供了丰富多样的购物、餐饮和娱乐体验...[阅读全文]
2024-05-03 12:16:50 人气:4448
里水新地标,永润广场,一站式娱乐购物天堂,佛山资讯
里水永润广场位于佛山市南海区里水镇,是一个集购物、餐饮、娱乐等多种功能于一体的商业综合体。以下是该广场的详细介绍...[阅读全文]
2024-05-03 12:14:25 人气:3607
佛山南海平洲花木市场:花花世界,等你来探索
平洲花木市场位于佛山市南海区,是一个集花卉、苗木、盆栽等销售和交易为一体的大型花木市场...[阅读全文]
2024-05-30 10:41:01 人气:6597
探寻佛山盐步河西市场:美食与生活的交汇之地
佛山市南海区盐步河西市场,是一个充满活力和生活气息的地方。以下是关于盐步河西市场的详细介绍:...[阅读全文]
2024-05-21 09:46:11 人气:7682
佛山市天隆城肉菜市场——美食之源,新鲜无忧
天隆城肉菜市场是佛山市的一个重要的肉类和蔬菜批发市场,提供各种新鲜的食材。1. **产品种类丰富**:市场供应各类肉类,包括猪肉...[阅读全文]
2024-05-09 11:20:31 人气:10386
佛山市新华生鲜肉菜市场——新鲜食材的汇聚地
新华生鲜肉菜市场位于佛山市,是一个以生鲜肉类和蔬菜销售为主的市场。市场以提供新鲜的生鲜肉和各类蔬菜为特色...[阅读全文]
2024-05-09 11:07:49 人气:9663
佛山市广佛国际水产交易中心——海鲜之都,鲜味汇聚
广佛国际水产交易中心是一个集水产品批发、零售、加工、配送为一体的大型水产交易市场。1. **规模庞大**:占地面积广阔,拥有宽敞的交易大厅和大量的摊位...[阅读全文]
2024-05-09 09:22:15 人气:10402
佛山市三眼桥省粮油市场——粮油之源,供应无忧
三眼桥省粮油市场位于佛山市,是一个专门销售粮油产品的批发市场。1. **产品种类丰富**:市场提供各种粮油产品,如大米、面粉、食用油、杂粮等,满足不同消费者的需求。...[阅读全文]
2024-05-09 09:19:48 人气:9597
南海区宏岗市场:丰富多彩的购物之地,佛山资讯网
佛山市南海区宏岗市场是一个位于南海区的集贸市场,为当地居民提供了丰富的商品和服务。以下是宏岗市场的一些详细介绍...[阅读全文]
2024-05-01 10:38:48 人气:11002
得胜康和市场位于南海区里水镇,是一个综合性的市场
得胜康和市场位于南海区里水镇,是一个综合性的市场。这个市场提供了各种各样的商品和服务,满足了当地居民的日常生活需求。
市场内设有多个摊位和店铺,销售各类生鲜食品、蔬菜水果、肉类海鲜、杂货副食等。这里的商品种类丰富,品质新鲜,价格也相对实惠。居民可以在这里购买到新鲜的食材,为家庭烹饪提供便利。...[阅读全文]
2024-05-01 10:13:17 人气:8993
佛山市南海大冲农贸市场:丰富多彩的生活之源
1. **产品种类**:该市场可能供应丰富多样的农产品,包括新鲜蔬菜、水果、肉类、禽类、海鲜等。此外,还可能有各类副食、调料、粮油等商品...[阅读全文]
2024-04-27 09:05:20 人气:11581
佛山南海大冲农贸市场:丰富食材,市井繁荣
1. **地理位置与规模**:大冲农贸市场位于南海区,地理位置便利,便于居民前来采购。市场规模较大,提供丰富的农产品种类...[阅读全文]
2024-04-25 16:24:14 人气:12137
佛山消委会:网络直播套路深,翡翠消费需谨慎!
秦女士浏览某购物网站时,发现某玉石直播间正在直播销售翡翠手镯,主播称该翡翠种水为冰种...[阅读全文]
2022-03-21 15:24:43 人气:65969
机器视觉人才供应链第一梯队:清远市万金目视科技有限公司
清远市万金目视科技有限公司,定位为机器视觉人才供应链第一供应商。首先,以基于机器视觉和深度学习的实战实训平台。为高职高专,大学,提供机器视觉实战实训的人才...[阅读全文]
2021-07-05 15:21:34 人气:99363
跨境电商脱口秀:炮哥刘智勇
炮哥的跨境电商六脉神剑理论、炮哥的跨境电商1357创业模型、炮哥的跨境电商行业快速传播方法论、炮哥的跨境电商合伙人模型...[阅读全文]
2021-07-03 20:33:52 人气:68726
建材家居短视频直播达人——陈宣平
建材家居短视频直播达人——陈宣平,2011年从事互联网行业,2012年进入建材行业媒体工作,主要负责新媒体事业部...[阅读全文]
2021-07-03 20:29:36 人气:93589
广东金麦福餐饮管理服务有限公司
广东金麦福餐饮管理服务有限公司有着多年来连锁经营、机关食堂承包、学校食堂承包、工厂食堂承包、厨房设计经验。致力于食堂承包经营管理...[阅读全文]
2021-07-03 20:25:31 人气:86252
颛孙宏鸽(净雨):书法艺术跨界探索与禅悟
颛孙宏鸽,法名净雨,圣贤名门之后裔,为颛孙子张第七十三代传人,祖籍山东省,中国著名作家、书画家,新闻工作者和社会活动者,公益热心人...[阅读全文]
2021-12-05 20:21:15 人气:71122
























































































































































































































