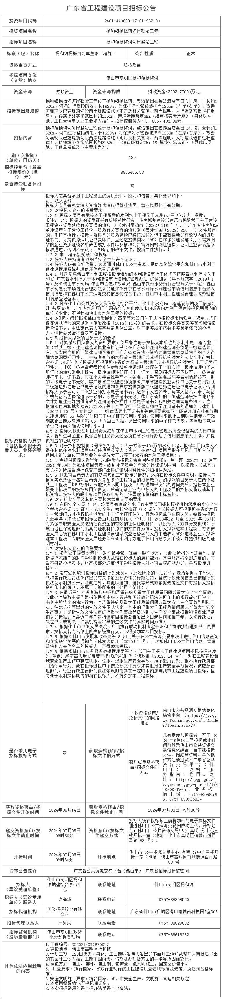
高明区杨和镇杨梅河河岸整治工程施工招标公告
不得以任何方式
强制学生、家长购买校服或捆绑销售
农村学校不要求统一着装、购买校服
坚决制止高端化、奢侈化校服
坚决杜绝劣质校服流入校园
……
近日,广东省教育厅发布公告,对《关于加强中小学生校服管理工作的指导意见(征求意见稿)》(下称“征求意见稿”)公开征求意见。
征得2/3以上家长同意
方可选用或更换校服
征求意见稿明确,鼓励有条件的地方和学校统一着装上学,在校服选购工作中,坚持“两个自愿”原则。
一方面,学校要遵循自愿开展原则,开展深入论证,与广大家长充分沟通并征得2/3以上家长同意方可选用或更换校服。如确定选用校服,须向主管教育行政部门备案。
另一方面,学生和家长遵循自愿购买原则,允许按照所在学校校服款式、颜色,自行选购、制作校服。不得以任何方式强制学生、家长购买校服或捆绑销售。农村学校原则上不要求统一着装、购买校服。
征求意见稿要求,各地教育行政部门及中小学校在校服采购工作中不得违反市场竞争原则,擅自采取“定点”“定商标”等方式干涉交易;不得通过入围方式设置备选库、名录库、资格库;不得对本地校服生产企业采取地方保护,不得滥用行政权力,妨碍供应商进入本地市场,限定或变相限定购买特定经营者提供的商品。除财政出资购买校服外,各级教育行政部门均不得作为采购单位采购校服并强制购买。
不得在校服之外
采购年级服和班服
征求意见稿指出,校服选用采购应根据“实用、耐用、经济”的适度原则,由学校与家长委员会商议合理确定校服种类、款式,由家长根据个人需要自行确定校服套数,坚决制止高端化、奢侈化现象。
冬季较寒冷的地区,在原有春秋装和夏装的基础上,可适当增加冬装类型。选用礼服式校服的学校,可由学校统一购买礼服,学生循环使用,也可探索校服以旧换新、以小换大等回收利用机制。
校服款式一经选定,应保持一定的稳定性和延续性,原则上每款校服小学6年,初中、高中3年以内每届学生不得更换。不得一次性将中学、小学阶段所需校服全部采购下发。学校不得在校服之外采购年级服和班服。毕业年级不得组织采购校服。
征求意见稿明确,校服式样设计要遵循学生成长规律,充分考虑学生体育运动与课间活动需要,突出育人功能。鼓励推行绿色设计,使用天然、环保的纤维原料制作校服,坚决杜绝劣质校服流入校园。
鼓励有条件的地区和学校
免费配发校服
征求意见稿指出,校服选用模式包括家长购买模式、市场购买模式、财政支付模式三种,各地各校可结合实际选择其中一种。
其中,鼓励有条件的地区和学校,通过政府财政采购的方式,为学生免费配发校服,同时保留供家长自行购买的方式和渠道。
征求意见稿明确,校服采购不管什么选用模式,均以学校为采购主体,纳入学校“三重一大”事项管理,以家长和学生作为校服选用的主要参与者,充分体现学生自愿购买校服的原则。
学校成立由学校管理人员、教师、家长或家委会、学生和社会代表多方参与的校服选用组织,其中学生和家长代表占比不得低于80%。
各地各校对家庭经济困难学生、革命烈士子女、孤儿、残疾儿童等,要采取多种措施无偿提供校服,鼓励中标的校服生产企业按一定比例向学校的贫困学生无偿提供校服。
征求意见稿指出,全省公民办中小学校(含中职学校)按照本通知要求执行,幼儿园可参照执行。各地区出台校服管理规定与本通知要求不一致的,以本通知要求为准。
如对征求意见稿有意见建议,公众可在2024年6月26日前将意见建议发送至电子邮件hefx@gdedu.gov.cn,或将纸质版意见建议寄送到广州市东风东路723号省教育厅学校后勤管理处(邮编:510080);或在省教育厅网站相关表格填写意见并在线提交。
微信
新浪微博
QQ空间
QQ好友
豆瓣
Facebook
Twitter





































































































































































































































